这是两天前刚发生的一件新闻:
5月4日中午,吉林8岁男孩注射头孢后心脏骤停4次,虽然送医及时,但仍在抢救当中。
据当时护送男孩去医院的交警讲述:这名8岁男孩是在吉林松原市一家诊所注射头孢后出现过敏现象,当时孩子全身抽搐,心脏骤停4次,血压也监测不到了,情况十分危急。

据了解,当时交通状况很不理想,幸好有交警的帮助,两台警车一前一后护送,最终只用了6分钟就把孩子送到了医院,不然后果不堪设想。
经过现场急诊处理以后,这名8岁的小男孩被送进了ICU,目前这名小男孩还在医院继续接受治疗。

头孢菌素类药物因抗菌、杀菌能力较强,且在临床上的毒性较低,和青霉素类药物相比,出现过敏性反应的几率较低,因而在临床中应用得较为广泛。
临床上,因头孢过敏而死亡的例子虽然比较少,但毕竟还是存在。头孢过敏以发生皮疹较为常见,部分可出现胃肠道症状;严重者可出现过敏性哮喘、喉头水肿,甚至过敏性休克。因此,患者在使用头孢之前一定要对医生说明自己是否对头孢过敏。

而且应用这类药品期间饮酒或接受含酒精药物、饮料者也可能出现一系列反应,如脸色潮红等,严重者可致急性充血性心力衰竭、呼吸抑制、意识丧失、惊厥等,这种情况称作双硫仑样反应。
什么是双硫仑样反应
双硫仑样反应的产生,是因为乙醇在体内的代谢过程被干扰了。在体内,乙醇先转化为乙醛,再由乙醛脱氢酶转化为乙酸,最后代谢为水和二氧化碳。而这些药物会抑制乙醛脱氢酶的活性,少了酶的转化,乙醛在体内堆积,从而引发不适。
头孢配酒的危害
1、在酒精的干扰下,人体药物代谢会乱套
这种症状的严重程度,与摄入的酒精量和个体的敏感性有关。一般来说,双硫仑样反应不会危及性命,对症治疗也能很快缓解;但对于比较敏感的人,或者是本身心脏功能就不好的人,有可能导致呼吸抑制、心力衰竭甚至死亡。
另外,喝酒脸红不是酒量大,是乙醛过多搞的鬼。这是一种基因缺陷,它使得乙醛脱氢酶的活性很低,无法迅速代谢掉乙醛。这种情况在东亚人中不少见,而且问题出在基因上,此生都无能为力,才不是多练练喝酒就能好的。相反的,如果一喝酒就脸红,那意味着乙醛更容易在体内堆积,喝酒的危害也就更大。
酒精对药物的干扰,也可能会增加用药的风险。在短时间内饮酒较多时,酒精会和一些药物“争抢”代谢酶,导致药物不能及时被代谢。比如用于预防血栓的药物华法林,它过量容易导致出血;如果服药时还喝了酒,酒精会使它的代谢减少,药效增强,出血的风险也就更高。
2、酒精药物相叠加,对中枢神经会产生抑制作用
别看喝点小酒会兴奋,酒精对中枢神经是抑制性的。有一些药物本来就具有抑制作用,能让人昏昏欲睡,例如镇静*眠药安**、会让人犯困的抗过敏药、用于降血压的利血平等。一旦再加上酒精的抑制作用,可能就对中枢神经抑制过了头,连正常的生理功能也无法维持,造成昏迷、呼吸抑制等严重后果。
降糖药也可能和酒精的作用互相叠加。大量饮酒会导致低血糖,如果这时候正在服用降糖药,例如格列本脲片,就更容易引起低血糖、恶心、呕吐等症状。
除此之外,药物和酒精还可以产生一些其他类型的相互作用,比如药物可以让酒精被人体吸收得更快,饮酒也可能加重药物对肝脏或是消化道粘膜的损伤作用。

使用头孢必须要知道的8件事
那么如何才能避免使用头孢出事呢?这8件事我们必须要知道:
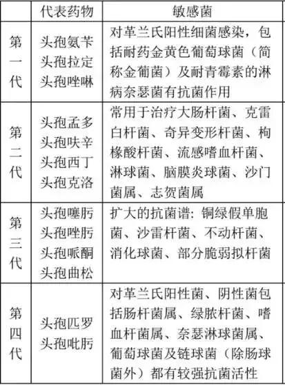
头孢菌素类药物常用的约有30多种,按其发明时间的先后和抗菌性能的不同而分为第1、2、3、4代。每一代都比上一代的杀菌效果好些,而且不良反应会小些,但如经常用高效的抗生素,会形成耐药性。
头孢菌素类药物抗菌效果特点

总体来说,头孢菌素类对β-内酰胺酶一代比一代稳定,对肾的毒性一代比一代低;前三代头孢类药物,对革兰氏阳性菌的抗菌力一代不如一代,而对革兰氏阴性菌的抗菌力则一代比一代强。*四代第**头孢对革兰氏阳性、阴性菌的抗菌力都较强。第三代和*四代第**都能透入脑脊液。
1、仅用于细菌感染
对病毒、支原体、衣原体、真菌(霉菌)等引起的感染无治疗作用。只有当临床确诊为细菌感染,如血液中白细胞明显增多伴中性粒细胞比值升高,应用头孢菌素才能发挥治疗作用。
2、不同的头孢菌素的抗菌作用范围不同
第一代主要用于治疗革兰染色呈阳性的球状细菌感染,临床常用头孢唑啉;第三代主要用于治疗革兰染色呈阴性的杆菌感染,临床应用的品种较多,如头孢三嗪;第二代的抗菌谱较广,临床主要用于外科感染的预防;*四代第**抗菌谱广,对耐药菌的抗菌作用增强,临床多用于重症细菌感染。
3、不同情况及不同部位的用药不同。
第一、二代头孢菌素宜作为外科预防用药,第三代头孢菌素则不可。口服头孢菌素因肝脏首过效应,作用较弱,常用于治疗轻中度呼吸道感染、肠道感染及尿路感染。第一、二代适宜用于门诊轻症感染的治疗,第二、三代宜用于住院患者的治疗。口服制剂均不宜用于铜绿假单胞菌所致感染的治疗。

4、第三代头孢菌素是应用最多的头孢菌素。
根据其杀灭革兰阴性杆菌的特点分为两类。一类以杀灭肠杆菌科细菌如大肠杆菌、变形杆菌、克雷伯杆菌为主,亦有杀灭革兰阳性菌的作用,常用的有头孢曲松、头孢噻肟等;另一类以杀灭铜绿假单胞菌为主,亦包括其他革兰阴性杆菌,常用的有头孢哌酮和头孢他啶。
5、根据肾功能状态调整用药剂量。
头孢类药物大都经肾脏排泄,因此有中度以上肾功能不全的患者,应根据肾功能的损害程度适当调整用药剂量。因第一代头孢菌素有较强肾毒性,临床上应尽量避免与氨基糖苷类、万古霉素等肾毒*药性**物合用。
6、青霉素过敏者慎用。
一般来说,对青霉素有严重过敏反应的人,应禁用头孢类药物;如果对青霉素过敏反应较轻微(仅有皮疹反应),而又确实需要使用头孢类药物,可以慎重选用,但用时必须有医生在场,并做好抢救的准备。另外,对已经发生过头孢过敏的患者应禁用任何种类的头孢。

7、两种品种的头孢菌素不宜同时使用。
亦不宜与青霉素合用。同类药物的合用可造成毒副作用增加。多种细菌混合感染时可选用抗菌谱较广的头孢菌素;与其他抗菌药物同用时应分别给药,关注避免与氨基糖类药物混合或同时注射。
8、头孢菌素的耐药性。
细菌对头孢菌素产生耐药性主要与细菌产生的能水解头孢菌素的β-内酰胺酶有关:联合使用抑制β-内酰胺酶的药物,如舒巴坦、*唑三**巴坦或克拉维酸,可提高临床疗效。