据公安部统计,截至2021年9月,全国拥有机动车驾驶证的人数有4.76亿人,其中持汽车驾驶证的人数有4.39亿人。很多朋友即使不开车也会选择先考取驾照,但是往往因为工作、生活,而忘记了驾驶证其实是有期限的。

机动车驾驶证的有效期有三种,分别是6年、10年和长期。我们首次领取驾驶证的有效期通常是6年,若在6年内每个记分周期均未记满12分的,可以换发10年有效期的驾驶证,若在10年内每个记分周期均未记满12分的,可以换发长期有效的驾驶证。

>>如果驾驶证快要到期了应该怎么办?
根据《机动车驾驶证申领和使用规则》第57条规定,机动车驾驶人应当于驾照有效期满前90日内,向车管所申请换证。换证操作其实不难,我们在家用手机就可以办理,具体流程如下:
①登录“交管12123”APP后,绑定驾驶人身份信息,点击“驾驶证补换领”,选择“期满换证”;(这个选项只有在驾驶证期满前90日内才会弹出)

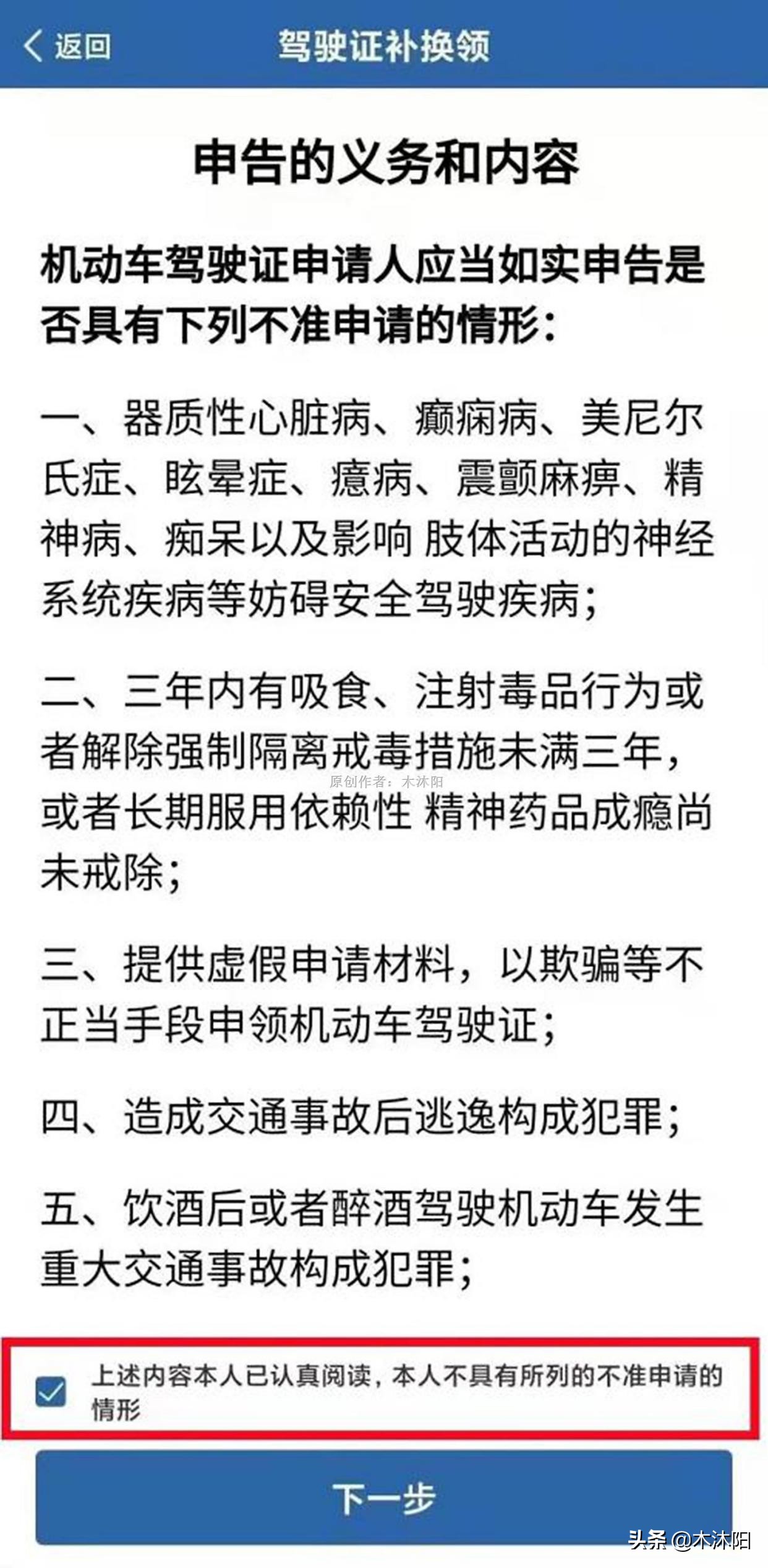
②阅读期满换证相关业务和内容后,勾选最下面的已认真阅读,点击下一步,进入期满换领驾驶证的页面,核对驾驶证相关信息,点击下一步;

③选择驾驶证取件方式,有“自取”和“邮寄”两种方式。若选择“自取”,则需要选择自取网点(自行前往自取网点领取新驾驶证);若选择“邮寄”,则需要填写收件地址(邮寄上门)。
④取件方式选择好后,点击下一步进入期满换证提交页面,点击获取短信验证码并填写正确,通过验证后点击提交即可。

申请提交期满换证业务成功后,我们可以点击“交管12123”APP页面上的“网办进度”查询相关进度。不过需要关注的是,虽然整个线上流程未提示上传驾驶人体检证明,但是之后还应当抽空去具有健康体检资质的二级以上医院、乡镇卫生院、社区卫生服务中心、健康体检中心等医疗机构体检并上传体检资料(医疗机构可以上传),通常车管所也设有便民体检场所。

>>如果驾驶证已经逾期了应该怎么办?
若驾驶证逾期未换证,期间万万不可驾驶机动车,否则视为无证驾驶,根据相关规定将处200元以上2000元以下罚款,可并处15日以下拘留。若因此发生人员伤亡等重大交通事故还会被追究刑事责任。

根据驾驶者逾期时间的不同,驾驶人所需要承担的后果也有相应的变化。大体可分为三个阶段:①逾期1年以内;②逾期1年未到3年;③逾期超过3年。

其中,逾期1年以内的情况,仍可以正常办理期满换证业务;逾期1年未到3年的情况,驾驶证将会被系统注销,但处于“注销可恢复”状态,必须重新参加科目一考试并取得合格成绩,方可办理期满换证业务;逾期超过3年的情况,驾驶证将会被系统彻底注销不可恢复,必须重新参加所有科目考试,重新领取新驾驶证。

想了解更多关于用车知识的朋友,不妨关注我(木沐阳),我会每天给大家分享一段汽车小干货,帮助你们远离用车烦恼。
(部分图片素材来源于网络,如有侵权请联系删除)
【干货推荐】
》》25万预算,2.0T动力,还买大众途观L?这2款豪华车更香
》》自吸车很多人喜欢,为什么最后都买了涡轮增压?其实原因很简单
》》行驶中的汽车,按下电子手刹、一键启动、P键,会发生怎样的事?
》》为什么没有大排量的国产车?是技术不够吗?真相很简单
》》喝完酒后多久能开车?交警说,过了这个时间就不算酒驾