日前,市人力社保局、市发展改革委、市卫生计生委、市财政局联合印发《关于开展基本医疗保险按病种付费和收费试点工作的通知》,决定在实施公立医院改革的三级医保定点医院,开展首批按病种付费和收费改革试点,参保患者病种费用负担将整体降低30%。

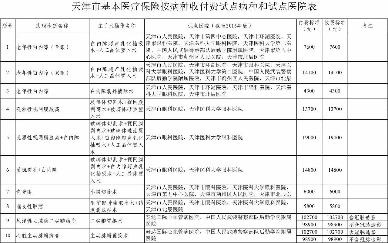
此次首批按病种改革试点涵盖老年白内障、冠状动脉搭桥术、鞘膜积液、卵巢囊肿、结节性甲状腺肿、急性阑尾炎、腰椎间盘突出症等常见的110个病种,包括外科病种46个、心脏科病种22个、骨科病种17个、妇科病种17个、眼科病种8个。试点医院涵盖本市实施公立医院改革的全部三级医保定点医院。
目前,天津市人民医院、天津市第四中心医院等25家三级医院,已经选定了具体试点病种,并自即日起实施。
具体按病种收付费试点病种及医院名单

可登陆市人力社保局官方网站
www.tj.hrss.gov.cn查询










(点击可查看大图)
医保实行按病种付费后,患者在病种诊疗过程中所发生的医疗费用,包括医疗机构要求或推荐患者外购的药品、材料等费用,不再按服务项目价格逐一累加计费收费,而是按规定病种费用标准进行结算。病种费用标准依据病种临床路径和历史数据,在医院申报、科学测算、专家论证的基础上确定,收费和付费标准衔接一致,均不高于本市三级医院的历史平均水平。除超出基本医保支付标准的床位费除外,医院不得在病种费用标准外另行向患者收费。

实行按病种付费后,医保结算按照市人力社保局、市卫生计生委《天津市基本医疗保险按病种付费管理办法》执行。病种费用个人负担部分,以实际发生医疗费用和病种付费标准两者较低值为结算依据,按照本市医保住院报销有关规定计算。个人负担与病种付费标准差额部分,由医保基金予以支付。
医院在病种诊疗过程中,为患者使用的医药服务项目超出医保报销范围的,按规定纳入医保按病种付费结算范围,不得以患者自费形式另行收费。
纳入按病种付费的病例,因合并症、并发症或患者病情较重、体质特殊等变异情况,导致实际发生医疗费用明显超出病种费用标准的,由医保基金按规定对医院进行补偿,参保患者不再额外付费。
以胆囊结石患者行腹腔镜胆囊切除术为例,病种付费标准为19000元,退休参保职工个人负担最高为3430元(起付线最高1700元,起付线以上17300元个人自付10%最高为1730元),比改革前全市平均水平下降72.8%。据测算,110个病种实行按病种付费后,参保患者个人负担水平比改革前平均降低30%以上。

记者 | 彭未风
编辑 | 霍然
天津广播新媒体编辑部出品