
本文为转化医学网原创,转载请注明出处
作者:Reduction C
导言:前列腺癌是世界第二大常见男性癌症。而随着前列腺癌研究的逐步推进,基因组和表观基因组分析起到了越来越重要的作用,更多靶向药物的问世以及其在其他各癌种展现出的优良疗效也反过来加强了对前列腺癌基因组研究的紧急性,然而目前研究中的大多数肿瘤基因组数据均来自西方人,那么中国人的前列腺癌基因突变状况也和白种人一样吗?我们会不会被没有中国特色的样本数据给牵制了呢?
近日,海军军医大学孙颖浩院士领衔,于《Nature》在线发表了文章,对208份中国原发性前列腺癌患者的肿瘤组织样品进行研究,解除了一直以来的牵制,结果发现:41%的肿瘤包含FOXA1突变,18%含有ZNF292和CHD1缺失。

作者分析了来自中国的208例经历前列腺癌根治术的原发性前列腺癌患者肿瘤组织,其中177份前列腺癌组织之前未经过治疗可以用作健康组织对照研究进行综合分析,通过对其的全基因组/转录组和DNA甲基化数据进行分析发现在前列腺癌中,拷贝数突变和DNA重组十分常见,经过与12个西方国家在内的世界其他地区的患者中发现的2,554例前列腺癌样本相比,发现国人的PABPC1 和 YWHAZ扩增十分常见,而CHD1的缺失也比较多,这些拷贝数突变与12种癌症相关通路有关。此外,作者的RNA-seq数据显示检测到382个基因-基因的融合,其中4种在之前的前列腺癌研究中有报道,73种在其他癌症中有报道,剩余305种是这次新发现的, 与西方前列腺癌形成鲜明对比的是,西方特征性的ETS融合(占到53%)在中国前列腺癌中的频率要低得多(9%)。

作者对国人基因组研究发现有83个显著突变的基因,包括SPOP、FOXA1、KDM6A和ZMYM3,以及新的前列腺癌驱动基因,同时也发现相比于西方前列腺癌基因组数据,国人的前列腺癌组织细胞突变有多达625处显著不同。其中FOXA1的异常引起了吸引了研究者的眼球,者是一种针对雄激素受体的先锋因子,在前列腺癌的发生中具有明显的作用,其突变与前列腺癌的不良预后有显著关系,较低的FOXA1水平即使在雄激素受体高表达的情况下仍然有着积极的意义,FOXA1是中国前列腺癌数据中最常见的突变(41%),而在西方患者数据中,这个值仅有4%, 相比与白种人前列腺癌样本中FOXA1的全长均有突变几率,来自中国的样本中几乎所有的突变都发生在热点范围内。该区域可能介导FOXA1-雄激素受体(AR)相互作用, 患者可能由于FOXA1调节AR信号来驱动肿瘤发生。最近的研究将FOXA1的突变与前列腺癌的相关性集中在其错义与缺失中,作者也据此针对样本中的FOXA1突变类型进行了具体分析,结果发现缺失发生的几率更高。

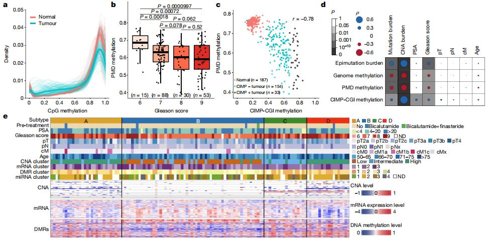
为了补充对前列腺癌基因突变的分析,作者使用WGBS分析了中国前列腺癌中的DNA甲基化。作者运用TCGA探针首次联合分析前列腺癌的全基因组遗传突变和表观突变率来研究DNA甲基化,符合预期的是相较于正常组织,前列腺癌组织的DNA甲基化程度较低。这种区别主要发生在外显子,内含子和重复原件区域。Gleason分级大于6的低分化前列腺癌组织的部分DNA甲基化结构域(PMD)甲基化水平更低,而CpG岛甲基化表型与PMD甲基化水平负相关。

继2017年孙颖浩院士于Nature Medicine 和European Urology分别发表关于逆转SPOP突变的前列腺癌患者的BET的*制剂抑**耐药地研究以及神经发育密切相关的信号通路Axon Guidance在前列腺癌进展中发挥关键作用地研究之后,较前次3倍样本量的本次全基因组分析研究更全面地完善了国人前列腺癌基因组分析蓝图,与白种人的ETS融合标志性特征不同,国人前列腺癌的ETS融合比较少见。同时这次研究将FOXA1突变拉回视野,该基因在国人前列腺癌突变中比重最大,但是针对这样一个转录因子靶标,是难以用小分子抑制的,无药可靶的困境能否突破?还看各位研究者的后续努力了。
参考文献:Li, J., Xu, C., Lee, H.J. et al. A genomic and epigenomic atlas of prostate cancer in Asian populations. Nature (2020). https://doi.org/10.1038/s41586-020-2135-x

【热点】临床症状消失8天后仍有传染性,全球疫情形式严峻!
【热点】30000+病例在纽约爆发,全球应对疫情放大招
【新发现】“女性的福音”——微生物组可能是鉴定感染HPV前期癌症风险的关键
【Cell子刊】*猫猫躲**!删去一个基因令胰岛β细胞“遁形”,或成防治1型糖尿病的迂回路线
