
2020年,中科院神经所又是丰收的一年。下面,让我们来一起回顾神经所今年发表的部分论文,更多详细内容,请见中科院神经所的官网。
汇编分为上下两篇,本篇为上篇。
胰腺炎相关蛋白-I在神经病理性痛中的作用及其机制
2020年1月8日,《Journal of Neuroscience》在线发表了题为“Nerve Injury-Induced Neuronal PAP-I Maintains Neuropathic Pain by Activating Spinal Microglia”的研究论文。该研究由张旭研究组和鲍岚研究组合作完成。研究团队发现, PAP-I在神经病理性痛模型大鼠背根神经节神经元中表达显著升高,提示PAP-I可能在慢性痛发生发展过程中发挥作用。

图注:外周神经损伤诱导DRG神经元生成PAP-I,向脊髓背角运输的PAP-I能够通过CCR2-p38 MAPK途径激活小胶质细胞,参与神经病理性痛的维持过程。
耳蜗螺旋神经节转录组分析最新研究进展
2020年1月23日,《eLife》期刊在线发表了中科院脑科学与智能技术卓越创新中心(神经科学研究所)、上海脑科学与类脑研究中心、神经科学国家重点实验室刘志勇研究组题为《耳蜗螺旋神经节在多个发育节点的深度转录组分析》的研究论文。新构建的小鼠模型对听觉领域和脑神经科学领域(Scrt2和Celf4基因也在中枢系统高表达)的研究具有重要的应用价值。

图注:(A) 图示为手工分选耳蜗螺旋神经节的流程,在荧光体视显微镜下,将红色荧光标记的螺旋神经节手工挑选并清洗三次后,转移至裂解液中进行后续实验;(B)热图显示小鼠耳蜗发育过程中,21个特异性、持续高表达在螺旋神经节细胞中的基因;(C-D)图为Scrt2-P2A-tdTomato小鼠(P1)耳蜗抗体Myosin VI(特异性标记毛细胞)和tdTomato 组织化学染色结果:组织铺片免疫组化染色(C)和切片免疫组化染色(D)显示Scrt2基因(tdTomato+)特异性高表达在耳蜗螺旋神经节中,毛细胞(Myosin VI+)中未见Scrt2基因表达, a:耳蜗顶圈;m:耳蜗中圈;b:耳蜗底圈;C图和D图中标尺为200 um
《自然-神经科学》发表脑智卓越中心关于昼夜节律中枢的研究成果
2020年2月18日,《Nature Neuroscience》期刊在线发表了题为《小鼠视交叉上核基因表达的时空单细胞分析》的研究论文。该研究由中国科学院脑科学与智能技术卓越创新中心(神经科学研究所)、上海脑科学与类脑研究中心、神经科学国家重点实验室严军研究组完成。该研究通过单细胞测序技术对小鼠昼夜节律中枢——视交叉上核进行了系统性的细胞分型,发现了新的神经元亚型,揭示了这些细胞亚型的基因表达在昼夜节律过程中和光照刺激下的差异,同时在单细胞水平完整重构了各亚型细胞的三维空间分布,为研究哺乳动物昼夜节律的神经机制奠定了重要的基础。

图注 D:用透明化成像得到的SCN神经元亚型的三维空间分布。E:从LCM-seq获得的SCN中基因的三维空间表达。F:这张图寓意SCN作为生物节律核心起搏器,把光信号转换为节律信号,并产生不同相位的振荡,折射到中国古老的日晷上的不同时辰。
《自然》杂志报道新的抗衰老靶标基因
2020年2月27日清晨,《Nature》期刊在线发表了题为《两个保守的表观遗传调控因子妨碍健康衰老》的研究论文,该研究由中国科学院脑科学与智能技术卓越创新中心(神经科学研究所)、上海脑科学与类脑研究中心、神经科学国家重点实验室蔡时青研究组与中国科学院上海巴斯德研究所江陆斌研究组合作完成。该研究结合多种模式动物,使用多种方法从不同层面解析衰老的调控机制,揭示了神经系统衰老的基因调控网络;阐明了BAZ2B在认知衰老中的作用,发现了BAZ2B这一全新的抗衰老靶点,为延缓大脑衰老提供新的理论依据和作用靶标。

图注(A)BAZ2B和EHMT1在衰老大脑中的表达水平(来自两个不同数据库的结果)。(B)BAZ2B和EHMT1的表达量与阿尔兹海默氏症病情呈正相关。(C)年轻和年老的WT、Baz2b+/-和Baz2b-/-小鼠的体重。(D)年轻和年老的野生型(WT), Baz2b杂合(Baz2b+/-), Baz2b敲除(Baz2b-/-)小鼠在新位置识别测试中的位置识别能力。(E)表观遗传因子调节线粒体功能和衰老工作模式图。
大脑在工作记忆中存储信息的神经机制
2020年3月5日,《Neuron》期刊在线发表了题为《无颗粒岛叶皮层瞬时性神经元活动调控学习新任务时的工作记忆存储》的研究论文。该研究由李澄宇研究组完成。该工作有力地论证了瞬时性神经元,而非持续性神经元,是负责在工作记忆的过程中存储信息的关键组分,即在当前实验条件下,大脑更倾向于通过瞬时性编码的神经机制在工作记忆中存储信息。

图1 | (A1-A2) 一个生活中需要调用工作记忆功能的例子和相关的科学问题(A3)。(B)存在辩论的两种工作记忆信息存储机制。(C)头部固定的小鼠行为训练装置。(D)一个基于嗅觉刺激的工作记忆行为范式。
人源Pannexin 1通道的结构与功能解析
2020年3月12日,《Cell Research》期刊在线发表了题为《人源七聚体Pannexin 1通道的冷冻电镜结构》的研究论文。该研究由中国科学院脑科学与智能技术卓越创新中心竺淑佳研究组与复旦大学生物医学研究院王磊课题组和中科院药物所余学奎课题组联合完成。在此研究中,竺淑佳研究组通过爪蟾卵母细胞的电生理实验,证实这些突变体可以激活Pannexin 1通道的活性。但因缺乏Pannexin通道蛋白的高分辨率三维结构,限制了这些突变体分子机制的解析及靶向药物的设计。

图注:(A)Pannexin 1通道受体的电子云密度图及原子模型。(B) Pannexin 1通道单体的拓扑学结构。(C)胞外74位的色氨酸参与ATP及离子的通透性。(D)W74A突变体在体外受精后导致小鼠卵子死亡。(E)W74A突变体显著增加了Pannexin 1通道对ATP的通道性。
活体单细胞成像揭示生物钟的发育过程
2020年3月14日,《PLOS Biology》期刊在线发表了题为《斑马鱼生物钟的活体单细胞成像》的研究论文。该研究由中国科学院脑科学与智能技术卓越创新中心严军研究组、何杰研究组与安徽医科大学附属第一医院的李元海教授合作完成。该研究成功构建了可以活体实时观测斑马鱼单细胞节律的报告基因系统,并利用该系统研究了单细胞水平的生物钟在发育过程中是如何建立的,进而发现光照在斑马鱼的单细胞生物钟发育中的重要作用。

图注: 单细胞水平揭示斑马鱼全脑细胞昼夜节律发育的过程。(A)不稳定荧光蛋白报告基因 (nr1d1:VNP) 斑马鱼模型的构建;(B)双光子显微镜下观察nr1d1:VNP在斑马鱼幼鱼脑内的表达;(C)不同脑区内nr1d1:VNP阳性细胞的荧光报告基因随斑马鱼发育的动态表达;(D)nr1d1:VNP阳性细胞在斑马鱼脑内的3D细胞密度分布;(E)利用单细胞RNA-seq分析对脑中nr1d1:VNP阳性的细胞进行分类;(F)松果体内的细胞nr1d1:VNP的表达呈现节律振荡叠加在发育趋势上的特征;(G)在全暗环境下松果体细胞内nr1d1:VNP节律性振荡被显著抑制,但随发育上升的趋势不受影响。
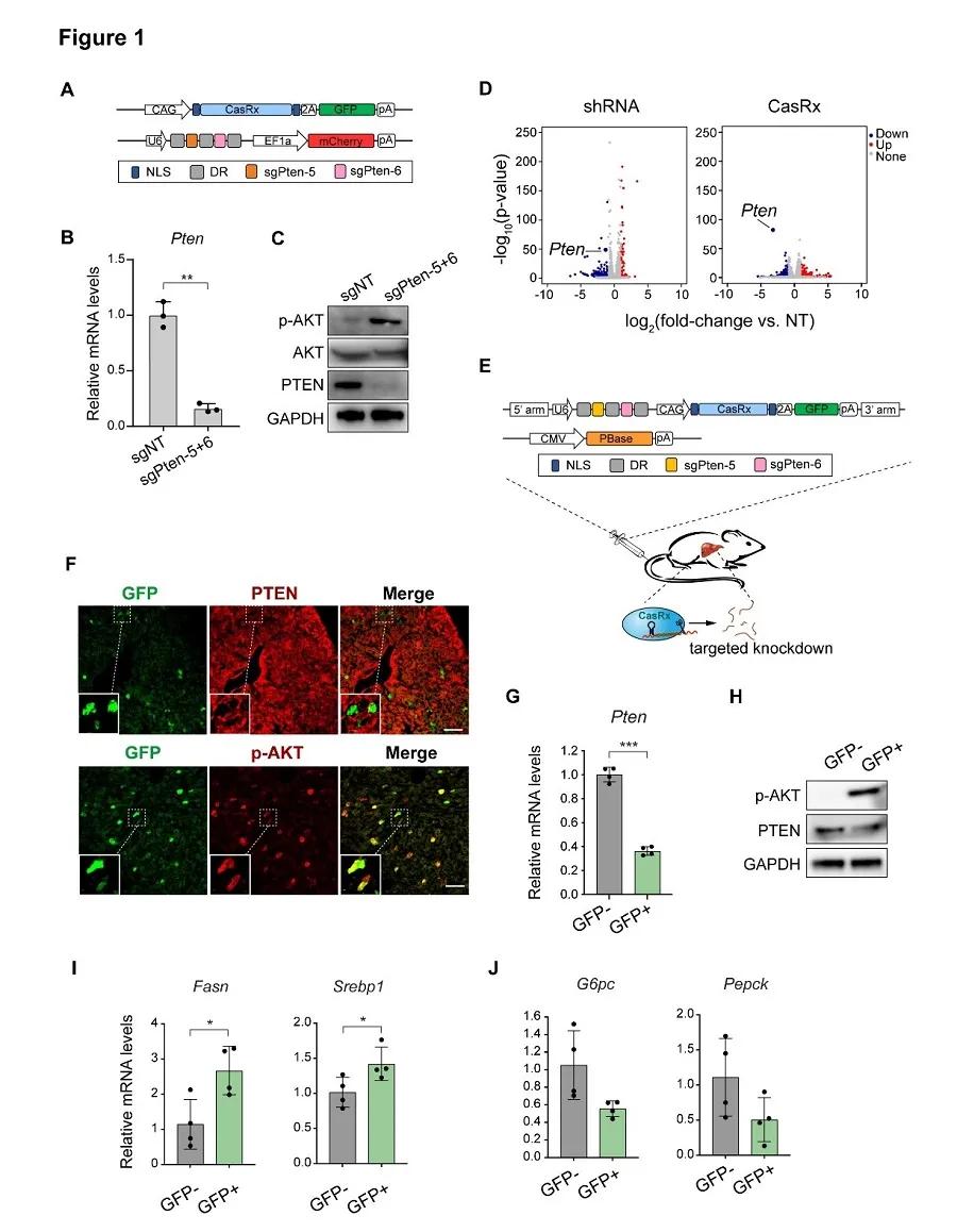
关于CasRx在动物体内靶向沉默RNA的应用成果
2020年3月,杨辉研究组在《Protein Cell》和《National Science Review》发表两篇研究论文,研究证实了CasRx系统在成体动物体内也具有靶向沉默RNA的活性,有效降低了肝脏中PCSK9的蛋白表达,以及小鼠血液中的胆固醇水平。同时,也探究了CasRx预防严重的眼部疾病——年龄相关性黄斑变性(AMD)的可能性,可以显著减少AMD小鼠模型中脉络膜新血管形成(CNV)的面积,验证了将RNA靶向的CRISPR系统用于治疗应用的潜力。

图1 CasRx介导的Pten体内体外的下调(Protein & Cell)
A.质粒示意图;B.N2a细胞中Pten的下调;C.Western检测PTEN及AKT的表达; D.CasRx与shRNA脱靶比较;E.尾静脉注射质粒示意图;F.G.H.免疫荧光,qPCR,western分别检测Pten及p-AKT的表达
转基因猕猴与部分自闭症患者的脑功能网络异常相似
2020年4月8日,中国科学院脑科学与智能技术卓越创新中心王征研究组在《Journal of Neuroscience》发表研究论文,联合运用基因组学、行为学、多通道脑电以及功能磁共振成像技术对转基因猕猴系统性分析发现,MECP2基因过表达引起一连串生理事件变化包括GABA信号通路,β频段脑电信号同步性以及脑功能网络连接异常变化,并进一步展示转基因猕猴的脑功能网络异常与小部分临床自闭症患者的磁共振脑影像结果非常相似,为非人灵长类模型未来的转化应用奠定神经环路基础。

通过胶质细胞向神经元转分化治疗神经性疾病的基础研究取得重要进展
2020年4月8日,《Cell》期刊在线发表了题为《通过CRISPR-CasRx介导的胶质细胞向神经元的转分化治疗神经性疾病》的研究论文,该研究由杨辉研究组完成。该项研究通过运用最新开发的RNA靶向CRISPR系统CasRx特异性地在视网膜穆勒胶质细胞中敲低Ptbp1基因的表达,首次在成体中实现了视神经节细胞的再生,并且恢复了永久性视力损伤模型小鼠的视力。同时,该研究还证明了这项技术可以非常高效且特异地将纹状体内的星形胶质细胞转分化成多巴胺神经元,并且基本消除了帕金森疾病的症状。
本文后续引发争议:
突发!加州大学付向东教授实名举报中科院上海神经所杨辉研究员学术抄袭、造假?
中科院调查组成立!杨辉发表声明,并对举报信作出详细回应
中科院调查结果还没有公布,付向东就杨辉致歉声明首次发声:避重就轻、文过饰非

图注:(上)CasRx通过靶向的降解Ptbp1 mRNA从而实现Ptbp1基因表达的下调。(中)视网膜下注射AAV-GFAP-CasRx-Ptbp1可以特异性的将视网膜穆勒胶质细胞转分化为视神经节细胞,转分化而来视神经节细胞可以和正确的脑区建立功能性的联系,并且提高永久性视力损伤模型小鼠的视力。(下)在纹状体中注射AAV-GFAP-CasRx-Ptbp1可以特异性的将星形胶质细胞转分化为多巴胺神经元,从而基本消除了帕金森疾病模型小鼠的运动症状。
研制出近红外激发的电压纳米探针,用于神经元电信号在体成像
2020年4月8日,《Journal of the American Chemical Society》期刊在线发表了题为《近红外电压纳米探针用于实时监控小鼠和斑马鱼神经活动》的研究论文,报道了中国科学院脑科学与智能技术卓越创新中心杜久林研究组与中国科学院上海硅酸盐研究所施剑林、步文博研究组的一项合作研究成果。该研究开发了一种可用近红外光激发的电压荧光纳米探针,成功监测了斑马鱼和小鼠脑中神经元膜电位的动态变化。

图注:电压纳米探针的设计及其感应机理。首先,UCNPs固定在神经元细胞膜上。其次,将六硝基二苯胺(DPA)嵌入细胞膜磷脂双分子层。在神经元静息状态下,带负电荷的DPA在细胞膜外侧富集,UCNP与DPA之间形成发光共振能量转移体系(FRET),UCNPs发光被DAP吸收,检测到的光信号弱。当神经元去极化后,DPA在电场作用下在细胞膜内侧富集,FRET效应减弱,从而恢复UCNPs的发光。
与磁共振高度兼容的电极促进解析深部脑刺激治疗机理
2020年4月14日,北京大学工学院生物医学工程系段小洁研究员研究组与中国科学院脑科学与智能技术卓越创新中心梁智锋研究组合作,研制了一种基于石墨烯纤维的高度兼容MRI的DBS刺激电极,在帕金森症大鼠模型上,实现了DBS下整脑范围内完整fMRI脑激活图谱的扫描,发现了DBS治疗帕金森症效果与不同脑区激活的关联关系。

图1. 高MRI兼容的石墨烯纤维电极
研制出近红外激发的纳米探针,监测神经元活动伴随的钾离子的动态变化
2020年4月18日,《Science Advances》期刊在线发表了题为《高灵敏和特异的纳米探针用于近红外钾离子成像》的研究论文,报道了中国科学院脑科学与智能技术卓越创新中心(神经科学研究所)、上海脑科学与类脑研究中心、神经科学国家重点实验室杜久林研究组、熊志奇研究组与中国科学院上海硅酸盐研究所施剑林、步文博研究组的一项合作研究。该研究开发了一种可用近红外光激发的钾离子荧光纳米探针,成功监测了斑马鱼和小鼠脑中伴随神经活动的钾离子浓度的动态变化。

图注:钾离子纳米探针的设计以及感应机理。(A) 钾离子纳米探针的制备过程。上转换发光颗粒NaYF4:Yb/Tm@NaYF4:Yb/Nd 表面连续包裹一层实心二氧化硅和一层介孔二氧化硅。刻蚀实心二氧化硅成留下的空腔结构可装载钾离子荧光指示剂。最后,外表面包裹一层钾离子特异性的薄膜即成钾离子纳米感应探针。(B) 钾离子纳米探针的感应机理。外层薄膜只允许钾离子进出纳米探针,同时排斥其他阳离子。在近红外光激发下,内核上转换发光颗粒发出的紫外光可作为钾离子荧光指示剂的激发光,从而赋予探针近红外光激发的功能。
关于调控雄性小鼠攻击行为的神经机制
2020年4月21日,《Cell Reports》期刊在线发表了许晓鸿研究组的科研成果,通过病毒示踪结合脑片电生理记录,及早基因染色,光纤记录及化学遗传学操纵等技术方法,探索了后杏仁核到下丘脑腹内侧核的兴奋性投射在雄性小鼠攻击行为过程中的双向调控作用。之前的研究集中在皮层下结构到下丘脑腹内侧核投射对于小鼠攻击行为的调节作用,而该研究则以Vglut1为皮层结构的分子标记物,揭示了皮层结构对于下丘脑的门控调节功能,为深入研究皮层对皮层下结构和行为的调控作用提供了新的视角。

图注:投射到下丘脑腹内侧核的后杏仁核的Vglut1阳性神经元在攻击行为门控功能的模型。后杏仁核的Vglut1神经元对下丘脑腹内侧核形成兴奋性投射,在攻击行为范式中,其神经活动的强度与小鼠是否发动攻击行为密切相关。
钠离子通道与疼痛领域最新研究进展
2020年5月8日,《Nature Communications》期刊在线发表了刘中华教授课题组与刘静宇研究组合作完成的科研成果。该研究通过Nav1.7,Nav1.8,Nav1.9基因敲除小鼠模型,联合运用膜片钳,行为学技术进行分析发现,蜘蛛毒HpTx1抑制Nav1.7、激活 Nav1.9,但不影响 Nav1.8,进而可以恢复Nav1.7基因敲除小鼠痛觉。此研究首次揭示了背根神经节神经元中激活Nav1.9通道可以部分补偿Nav1.7功能缺失以及在动作电位的产生中三个通道之间关系,为进一步治疗Nav1.7相关的先天性无痛症提供了新的方向。

图注(a)正常条件下Nav1.7, Nav1.8, Nav1.9在动作电位产生中的作用。(b)毒素HpTx1处理后Nav1.7, Nav1.8, Nav1.9在动作电位产生中的作用。
新一代高精度单碱基基因编辑工具问世
2020年5月18日,《Nature Methods》期刊在线发表了杨辉研究组、李亦学研究组和左二伟研究组合作完成的科研成果。该研究根据蛋白结构预测了脱氨酶ssDNA结合的重要氨基酸,在不影响催化活性的情况下,突变相应的氨基酸(APOBEC1上的ssDNA结构域相应氨基酸),从而得到了显著降低DNA脱靶的CBE突变体。YE1-BE3-FNLS是高精度、高活性单碱基编辑工具,显著降低了脱靶效应,提高了编辑效率,有望应用于遗传疾病基因治疗,推动基因编辑临床化应用。
具。

DHA促进大脑神经发育的机制
2020年5月19日,《Cell Reports》期刊在线发表了于翔研究组的科研成果,该研究结合在体基因操纵(转基因小鼠、病毒注射和胚胎电转等)、药理学、荧光染料微注射、RNA测序、脑片电生理及行为学等实验,发现了大脑内游离DHA通过RXRA依赖的信号通路调节树突棘及功能性突触的发育,解析了DHA促进大脑发育和功能的新机制,给相关疾病的治疗提供了新思路。

图注: DHA与RXRA调控突触发育的作用机制示意图。DHA在特异性磷脂酶iPLA2的作用下,从质膜上释放成为游离DHA;在细胞核内结合其受体RXRA,促进即早基因表达;进而促进树突棘发育及功能性突触形成,最终促进认知及行为表现
探索“植物人”语言能力和意识水平
2020年5月25日,中国科学院脑科学与智能技术卓越创新中心王立平研究组与复旦大学附属华山医院神经外科毛颖/吴雪海团队在《Nature Neuroscience》期刊在线发表了题为《探索意识障碍患者层级语言加工》的合作研究论文。该研究针对意识障碍患者开展了语言加工相关神经表征的探索性研究,并将相关神经表征与机器学习方法相结合,成功实现了对患者意识状态的诊断和康复预测,为意识障碍患者的临床诊疗提供了新的参考。

图1、研究者结合多层级语言序列范式和头皮高密度脑电记录,帮助临床医生对意识障碍患者的意识水平进行诊断和预后判断
| 内容来源:中科院神经所官网
| 编辑:Simon