在“断卡”行动持续开展的背景下,金融机构对个人账户的管理强度正不断加大。近期,邮储银行、建设银行、中信银行等多家银行发布公告称,将对部分异常账户进行清理,主要包括长期不动个人银行账户,以及同一客户名下的超量账户等。
接受第一财经记者采访的业内人士认为,银行对异常账户的清理一方面可以提高经营效率,降低管理成本;另一方面也是响应“断卡”行动的体现,有助于从源头上打击电信网络诈骗,保障资金安全。对于持卡者而言,账户被“盘点”后,也能降低被盗刷等风险。
“睡眠”账户将被注销
又一轮“睡眠”账户清理开始。近日,建设银行在其官网发布了《关于清理长期不动个人银行账户的公告》,根据公告,该行将对长期不使用的个人银行账户进行销户清理。
清理范围为,截至2020年10月31日,连续三年以上(含三年)未发生存现、取现、转账等主动交易,账户余额为0,且无信用卡约定还款、个人*款贷**还款等签约关系的借记卡、准贷记卡、活期存折账户。
同时,公告还表示,如果账户在清理范围内,但希望继续使用的,持卡人可以于2021年1月20日之前持银行卡或存折、有效身份证件到该行任一网点办理激活手续;如未对符合上述销户条件的账户进行激活,银行将依据公告内容对符合条件的长期不动个人银行账户予以销户。

除了建设银行外,邮储银行和中信银行也发布了类似公告。但不同于建设银行对“睡眠”账户的清理,邮储银行则着重超量账户的清理。
邮储银行称,将于2021年6月30日(含)前逐步分批对同一客户名下个人结算账户超标准(即Ⅰ类户1个、Ⅱ类户5个、Ⅲ类户5个)数量进行清理。持卡人可持相关证件到网点进行合理性登记、降级以及销户处理,逾期未清理的账户,将限制金融服务。

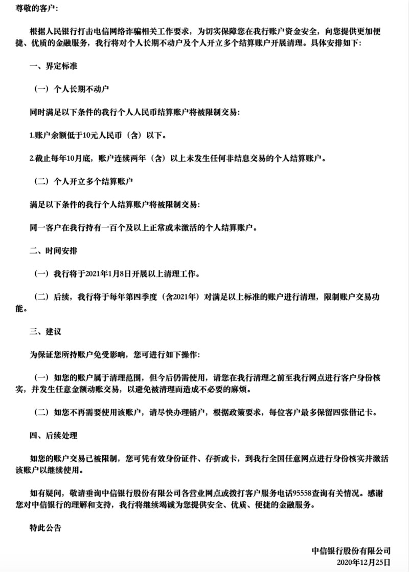
中信银行的清理工作既涉及“睡眠”账户,又涉及超量账户。根据中信银行发布的公告,该行将于2021年1月8日起,对账户余额低于10元人民币(含)以下,以及截至每年10月底,账户连续两年(含)以上未发生任何非结息交易的个人结算账户进行清理;另外,同一客户在中信银行持有一百个及以上正常或未激活的个人结算账户也将被限制交易。
中信银行还称,该行将于每年第四季度(含2021年)对满足上述标准的账户进行清理,限制账户交易功能。

事实上,银行清理账户现象持续已久,特别是在2016年央行明确同一个人在同一家银行只能开立一个Ⅰ类账户后,包括农业银行、招商银行、华夏银行在内的各大银行就先后开展了清理工作,对长期不用的“睡眠”账户或者持卡人名下的超量账户进行限制或者降级处理等。在加大对个人银行账户管理的同时,银行也在加大对对公账户的管控。
支付行业资深分析师王蓬博对第一财经记者表示,银行清理账户是常规现象,一方面符合当前的监管导向,可降低管理成本;另一方面对于持卡人而言,过多未使用的银行卡占据了大量社会资源,而且存在信息泄漏或者被盗刷的风险。
防范电信诈骗风险
关于清理个人存量异常账户的原因,上述多家银行在公告中都提及,主要是为了打击电信网络诈骗,保障账户资金安全,这也是业内的共识。
信用卡市场资深研究人士董峥对记者表示:“清理异常账户尽管可以降低银行的管理成本,但更重要的是响应‘断卡’行动,从源头上降低电信诈骗风险,因为银行卡可以说是电信诈骗的终极工具。”
“断卡”行动始于2020年10月,彼时国务院召开打击治理电信网络新型违法犯罪工作部际联席会,决定自10月10日起,在全国范围内开展 “断卡”行动。要“断”的就是两类卡,即手机卡和银行卡。
“这是因为当前电信网络诈骗持续高发的一大根源,就在于电话卡、银行卡的管理失控,特别是银行卡。”董峥对记者称,电信诈骗中,诈骗者通常会要求被骗者将钱转到“指定账户”,所谓的指定账户,并不会是诈骗者自己开立的账户,一般多为其从其他渠道购买的账户。
这就导致一旦出了事,相关部门只能追踪到持卡人身上,较难查找到诈骗者,这些“实名不实人”的账户给相关部门的追查带来了巨大困难。而斩断电话卡、银行卡的买卖链条,就等于从源头遏制了电信网络诈骗犯罪。作为发卡机构,“断卡”行动中,不乏银行加速清理存量异常账户。
此前央行曾表示,督促商业银行严格落实账户管理主体责任,强化账户风险管理,开展存量账户风险排查,对睡眠户和不合规账户进行排查清理,持续提升存量账户质量。
央行发布的《中国普惠金融指标分析报告(2019年)》显示,截至2019年末,全国人均拥有8.06个银行账户,同比增长11.63%;人均持有6.01张银行卡(其中人均持有信用卡和借贷合一卡0.53张),同比增长10.48%。
有银行业人士对记者称,随着人均银行账户的持续增加,“睡眠”账户的数量可能也在增多,需要高度关注。这些账户往往难以被有效利用,甚至也有可能被用作非法交易,从持卡人的角度说,一定要保护好自己的银行卡,定期对账户进行盘点,不用的卡可以主动注销,以防账户被盗带来风险。
“银行账户对每一个人来说,其实是很重要的,它代表了持卡人在银行所有权空间的范围。”王蓬博也对记者说,“持卡人要加强对银行卡的保护意识,对于不希望被清理的银行卡,只要在规定时间内进行转账、交易等,就不会受到影响。”
另外,还需一提的是,对于持卡人而言,不得出售、转让、出租、分租和出借或者购买银行卡等,否则,5年内将会被暂停银行账户非柜面业务,还会在个人征信上留下“污点”,影响*款贷**办理等业务。