今天给大家分享一个联想笔记本(MEDION)不充电案例分析,不良现象客户反馈使用电源能开机,但是电池不开机,机台寄回分析

一.电路分析:
1.使用电源供应器观察待机电流为1.14A,正常来讲应该在20mA以下,由此可以判断是主板引起的故障。

2.拆开主板观察没有发现有烧毁或者是零件腐蚀等不良,量测主板公共点电感对地二极值没有发现任何问题。

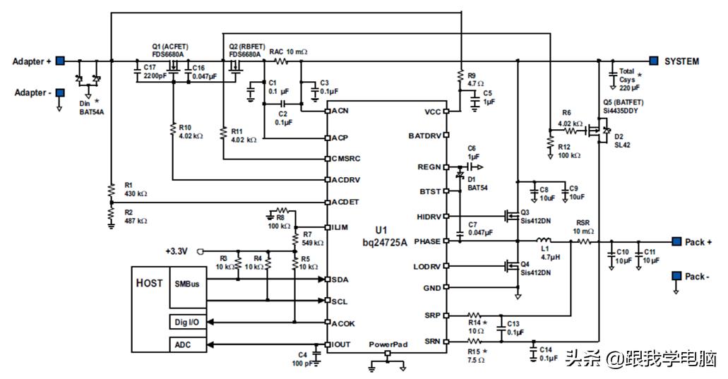
3.根据不良现象跟充电电路有关,观察充电管理芯片是BQ24725A,在网下找到对应的Datasheet,如下图所示:

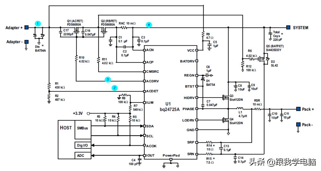
4.单独使用外接电源,量测公共点1-4点电压均为正常,确认第4点电压为19V,由此可以判断外接适配器电路正常.

5.插入Battery(电池),量测公共点1-4点电压均没有电压。

6.根据量测怀疑跟MOS管与充电芯片有关,所以先量测Q3&Q4 MOS有没有被击穿,量测Q3&Q4时D-S之间二极值为0,代表完全对地short,通过量测2颗MOS都被击穿导致,如下图所示:

二,分析总结:
根据不良现象插入电源与电池后待机电流过大,主要原因是Q3&Q4击穿导致,当Q4击穿后电池电压直接拉到地,所以SYSTEM电压就不能产生,如果遇到MOS管击穿现象不管是一颗损坏必须把2颗同时更换掉,因为损坏一颗后另外一颗也受到伤害,如果不更换掉使用一段时间又会烧掉.

备注:欢迎大家关注我的头条号:跟我学电脑,每天会有新的知识免费给大家学习,同时也希望大家多多留言转发与评论。