1,密歇根大学黄梓芮/Anthony G. Hudetz等合作揭示大脑皮层中通往意识的“大门”
来源:小柯生命

近日, Cell Reports 在线发表美国密歇根大学一项关于前脑岛在大脑网络切换和意识通达中关键门控作用的研究。结合功能性核磁共振脑成像技术、全身麻醉术、心理学实验范式和大脑皮层功能梯度分析等方法,黄梓芮博士等研究人员阐述了前脑岛 (anterior insula) 这个区域在感觉信息进入意识过程中的门控作用。
该研究表明,同样的感觉信息,它能否最终进入意识,很大程度上取决于前脑岛是否“帮助”这个感觉信息通过“关口”。通关后,额外的关注和认知资源将被给予,最终实现全脑信息共享和意识通达。
阅读链接:
密歇根大学黄梓芮/Anthony G. Hudetz等合作揭示大脑皮层中通往意识的“大门”
2, 科研快报:智力障碍即使在成年期也可能得到改进
来源:小丫丫自闭症

近日,《自然·医学》报道一项小型的二期临床试验结果:一款名为BPN14770的药物,能够明显改善脆性X综合征人士的认知能力。这个二期临床的主要结果是测试Tetra Therapeutics公司开发的药物BPN14770的安全性和适用性,结果一切良好。
该研究重点评估了BPN14770对脆性X综合征人士的认知、行为、语言、社交等方面是否有影响。在总共24个星期的实验中,每6个星期进行一次评估。在12星期的时候,试验组变成对照组,对照组变成试验组。结果表明,BPN14770能够提高受试者各方面的能力。
阅读链接:
科研快报:智力障碍即使在成年期也可能得到改进
3 , Neurology:额颞叶痴呆者中,白质高信号病变和神经退行性变密切相关
来源:神经新前沿

白质高信号病变 (WMH) 是T2加权MRI上的高强化信号区域。WMH随着年龄的增长越来越常见,并反映小血管疾病负担。据报道,在脑萎缩和tau沉积增加的区域,WMH会增加。目前,对WMH的研究主要集中在WMH的总负担上。藉此,澳大利亚新南威尔士大学的Katharine Huynh等人,全面地描述FTD和AD的WMH特征。探究了全脑WMH体积和分布与脑萎缩、疾病严重程度、血管风险和认知能力的关系。
该研究表明,WMH增加在bvFTD患者和AD患者中很常见。尤其值得关注的是,WMH部分独立于血管病变,与神经退行性过程有关。WMH发生在独立于皮质萎缩的过程中,并与皮质萎缩有关。此外,不同区域的WMH增加会导致认知障碍。该研究结果发表于 Neurology 上。
阅读链接:
「链接」
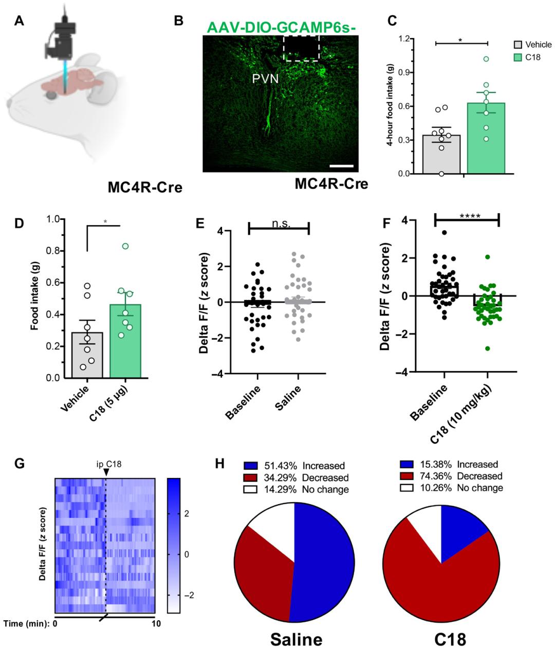
4 ,Science子刊:科学家找到针对饮食失调和肥胖症的新途径
来源:MedSci梅斯

下丘脑AgRP (Agouti相关蛋白) 神经元的消融会导致致命的厌食症,而它们的激活会刺激贪婪的进食并抑制其他动机状态,包括恐惧和焦虑。尽管AgRP神经元在双向控制进食方面发挥着关键作用,但目前还没有专门针对这一回路的治疗方法。
近日,在《科学转化医学》 ( Science Translational Medicine ) 杂志上发表的一项新研究中,密歇根大学和范德比尔特大学的一组研究人员指出了一种名为melanocortin 3受体 (MC3R) 的蛋白质,它是进入大脑电路的途径,该大脑电路控制着人体的能量平衡和食物摄入。
阅读链接:
「链接」
5, 还是“朝九晚五”好 昼夜颠倒可能会让男性的免疫系统过度反应,更易发生感染...
来源:中国生物技术网
昼夜颠倒的作息时间会扰乱人体昼夜节律 (生物钟) ,导致睡眠-唤醒周期和进食模式出现紊乱,这可能会带来很严重的健康问题。近日,发表在PLOS Computational Biology 上的一项研究中,来自加拿大滑铁卢大学的研究人员模拟了生物钟和免疫系统之间的相互作用,阐明了不规律的作息时间与免疫系统受损有关,进而影响了身体抵抗感染的能力。而且,这种影响还存在性别差异。
阅读链接:
还是“朝九晚五”好 昼夜颠倒可能会让男性的免疫系统过度反应,更易发生感染...
6, 利用脑机接口提高意念打字速度,让新手用户也能快速上手意念沟通
来源:脑机接口社区

BCI虚拟键盘可进行自由通信
脑机接口 (BCI) 通过将脑部活动转换为计算机命令来实现对外部设备的控制。当前表现最好的BCI拼写器可以支持大约每分钟10个单词的打字速度。目前还不清楚人们首次使用这项技术是否能以同样的速度自由沟通——包括思考正确的单词和正确的拼写。为了找出答案,来自昆士兰大学 (TheUniversity of Queensland) 的研究团队开发了一种专门针对新手用户的高性能BCI拼写器。
结果显示,自由沟通是可能的,但是由于用户自愿对其拼写进行更正以及在对话过程中轮流使用,沟通速度会减慢。基于这些结果,研究人员确定了7种改进现有BCI系统的方法,不仅可以减少选择字符的时间,而且可以提高系统识别所选字符的准确性。
阅读链接:
利用脑机接口提高意念打字速度,让新手用户也能快速上手意念沟通
7,奖励使人进步?前提是先睡个好觉
来源:环球心理资讯
视知觉学习 (visual perceptual learning, VPL) 是由于知觉经验而导致的长期视知觉能力上的提升。视知觉学习通常被认为是视觉信息处理和大脑可塑性的体现。现在一般认为视知觉学习包括两个阶段:快速内部阶段和延迟离线阶段,其中睡眠在后者中发挥了重要作用。目前,睡眠和奖励对视知觉学习的影响是否以及如何相互作用尚未清楚。
近日,美国布朗大学的一项关于视知觉学习的研究表明,我们需要睡眠来保持学习。该研究表明奖励和睡眠在VPL中有交互作用,训练期间提供的奖励通过睡眠获得了离线表现提高,并且奖赏的调节主要发生在额叶中快速眼动阶段以及训练的枕叶的非快速眼动阶段。该研究结果发表于 PNAS 上。
阅读链接:
奖励使人进步?前提是先睡个好觉
8, 科学家证实:聊“八卦”竟然可促进社交,但“垃圾话”除外!
来源:MedSci梅斯
尽管人们认为八卦者是不道德的、未受过教育的和社会地位较低的人的表现。然而,发表在 Social Psychological and Personality Science 杂志的一项研究表明,聊“八卦”也有多种社会功能,不仅可以促进社交,还能通过他人的经历间接的了解这个世界。
该研究结果显示,经常聊八卦的人更加倾向于外向。女性比男性从事更多的中性八卦,而年轻人比年长的人更倾向于负面八卦,且收入高的人比收入低的人更倾向于中性八卦。另外,结果还表明八卦对象绝大多数倾向于熟人,而不是名人,社会信息,身体外观和成就等。
阅读链接:
「链接」
神经科学讲什么
¥30.65
购买
前文阅读
脑科学日报:血脑屏障和精神分裂症之间的免疫联系
脑科学日报:缺氧会加重阿尔茨海默病
