杭州两家有名气的五星级酒店上了黑榜!被要求限期整改12个月

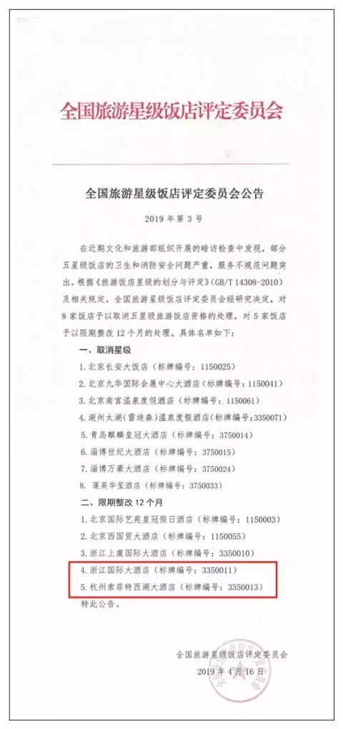
4月22日消息,4月21日,全国旅游星级饭店评定委员会发布2019年第3号公告称,因卫生和消防安全问题严重,服务不规范问题突出,8家饭店被取消五星级旅游饭店资格,5家饭店被要求限期整改12个月。

被取消五星级旅游饭店资格的8家饭店分别为北京长安大饭店、北京九华国际会展中心大酒店、北京南宫温泉度假酒店、湖州太湖(雷迪森)温泉度假酒店、青岛麒麟皇冠大酒店、淄博世纪大酒店、淄博万豪大酒店、蓬莱华玺酒店。

被要求限期整改12个月的5家饭店分别为北京国际艺苑皇冠假日酒店、北京西国贸大酒店、浙江上虞国际大酒店、浙江国际大酒店、杭州索菲特西湖大酒店。

杭州两家有名气的五星级酒店上了黑榜!被要求限期整改12个月

杭州两家有名气的五星级酒店上了黑榜!被要求限期整改12个月

浙江国际大酒店。图自官网

杭州两家有名气的五星级酒店上了黑榜!被要求限期整改12个月

杭州两家有名气的五星级酒店上了黑榜!被要求限期整改12个月

杭州索菲特西湖大酒店。图自官网

据了解,文化和旅游部近期组织开展了第二轮暗访检查,以上处理决定即根据暗访检查的结果、严格依据《旅游饭店星级的划分与评定》(GB/T 14308-2010)及相关规定而作出。今年2月,全国星评委已根据第一轮暗访检查,对17家问题严重的五星级饭店作出了取消星级资格和限期整改的处理。

杭州两家有名气的五星级酒店上了黑榜!被要求限期整改12个月

网友热评

@司令派我来巡山:这个索菲特就是借着人气地段而已,其他真是不行不行不行

@hulu:酒店旧了不翻新,5星都得打折扣

@二咪拖佛:装修超7年的都不要去住

@kean奔跑在路上:索菲特都开了多少年了,里面的设施真的是很差劲了,价格那么贵,就占着距离西湖近,是要该整改了。

@零:太湖雷迪森的确太糊,价高质次仅靠马桶盖造型吸引人,三月底刚刚去过

@青苔上:20年前办喜宴的店,那时候高大上的,想不到现在上黑名单了

@喔:五星级大酒店都这样、那些小酒店小宾馆小旅馆不知道会是什么样子

杭州两家有名气的五星级酒店上了黑榜!被要求限期整改12个月

本文整理自央视新闻、19楼

编辑:高OO

更多阅读

点击进入→《浙江24小时·杭州吃货栏目》

▷“代吃!代喝!我帮你!”竟然真的有人下单…

▷和同事聚餐带男友,结账只掏一份钱…抠门

▷什么?雪白的蜂蜜?吃起来像冰淇淋

听说小仙女都在看↘