C语言是一门通用计算机编程语言,应用广泛。C语言的设计目标是提供一种能以简易的方式编译、处理低级存储器、产生少量的机器码以及不需要任何运行环境支持便能运行的编程语言。

C语言也特有它自己的特点:
-
C语言是一个有结构化程序设计、具有变量作用域(variable scope)以及递归功能的过程式语言。
-
C语言传递参数均是以值传递(pass by value),另外也可以传递指针(a pointer passed by value)。
-
不同的变量类型可以用结构体(struct)组合在一起。
-
只有32个保留字(reserved keywords),使变量、函数命名有更多弹性。
-
部份的变量类型可以转换,例如整型和字符型变量。
-
通过指针(pointer),C语言可以容易的对存储器进行低级控制。
-
预编译处理(preprocessor)让C语言的编译更具有弹性。
一般而言,C,C++,java被视为同一系的语言,它们长期占据着程序使用榜的前三名。
那么,学习C语言要怎么学习呢?又有哪些知识要点是必学的呢?
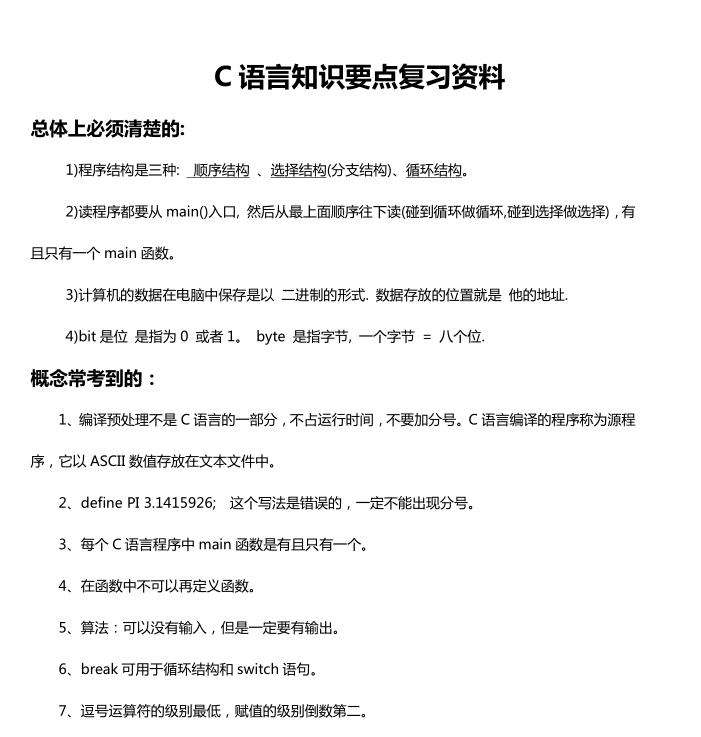
下面就是C语言必学的知识要点和复习资料啦

还有,想学好C语言,需要做到不断学习、多看书、多加入一些社区、参加一些课程等等哦。