空气源热泵机组是根据逆卡诺循环原理,机组以少量电能为驱动力,以制冷剂为载体,源源不断地吸收空
气或自然环境中难以利用的低品位热能(-7-43℃),转化为高品位热能,实现低温热能向高温热能的转移;再将高品位热能释放到水中制取热水(60℃,最高达65℃),通过热水供应管路输送给用户满足热水供应、供暖需求。
系统原理:
空气能热泵中央热水系统一般由空气能热泵热水机组、保温水箱、水泵及相应的管道阀门等部分组成。而空气能热泵热水机组一般由压缩机、水侧换热器、空气侧换热器、节流装置、低压储液罐、水路调节阀等部分组成。

循环式工作原理:

循环式:冷水在水箱与机组之间通过水泵进行多次循环加热,逐渐加热至设定温度。
图片左侧为主机内部结构简图,分为水侧换热器(冷凝器)、风侧换热器(蒸发器)、膨胀阀、压缩机。低温冷媒从环境中吸收热量(风侧换热)进入压缩机被压缩成高温高压冷媒,将热量释放在水中(水侧换热),经膨胀阀降压成低温低压冷媒,从而完成一次循环。过程中水吸收的热量由室外环境和压缩机耗功两部分组成。
图片右侧部分为工程水路系统,机组从水箱中抽水进行循环加热,每循环一次水温升5℃左右,大流量,小温差。从循环加热特点可以看出,循环机组需要提前开机将水箱中的水加热至设定温度,因此更适合定时供水系统,如学校、工厂等。
冷水增压泵:对于直热循环制机组,需保证进机组的压力在0.25—0.4MPa之间为宜;对于循环式机组要保证水箱可以正常补水。
直热式工作原理:

直热式:一次性将冷水加热到设定温度。
直热加热特点:机组直接抽取自来水加热至设定温度后再注入水箱直至水箱为满水位,即开机便有热水可以使用。大温差,小流量。从直热加热特点看,直热循环式及组可用于非定时供水系统,如宾馆等。

循环保温:水箱中的热水降低到一定温度后,热水会经过机组多次循环加热,逐渐加热至设定温度。
循环保温:水箱中的热水降低到一定温度后,热水会经过机组多次循环加热,逐渐加热至设定温度。
直热循环式机组循环保温功能的意义:
当加热满一水箱水后,用户外出没有使用,由于水箱内热水自然温降,会造成用户没有热水可用,只能将水箱中的冷水放出才可开启直热加热。
循环保温开启温度可由用户自己设定,设定范围30~48℃。
空气源热泵热水机组与其他热源的热水设备之间的比较:

注:
⑴设在相同条件下对1000kg 初始水温为20℃的生活用水进行加热,使温度升高35℃。
⑵加热热水所需热量:1000kg×35℃×1Kcal/kg.℃=35000Kcal。
⑶能源价格按:民用电费:0.67元/度;商用电费:0.90元/度;轻柴油:5.00元/kg;液化气:14.00元/m3。
室外环境温度与机组出水温度的关系曲线:

注:机组水温调节为全自动控制,在室外环境温度、进水温度、进水压力(三个变参数)不断变化的情况下,始终保持出水温度恒定在设定值附近(设定范围48~60℃)。考虑到实际使用特点(冬季水箱内温降大于夏季温降),进一步控制室外高温时出水温度略有下降,室外低温时出水温度略有上升,上图为设定出水温度55℃,高温时出水温度降到52℃,低温时上升到58℃。
热水机组工程设计:

高温直热循环系列:
1、系统简图(带电辅热)

注:1)图适用于以一次加热式热泵热水机组为主机的热水系统。
2)系统所有机组的启、停都由生活热水箱中水位开关控制。机组以直热式动作的条件为:①当线控器设定水箱水位为4,即水满时,同时水箱水位低于S2,机组开启;当水箱水位高于S1,机组关闭。②当线控器设定水箱水位为3,即75%水位时,同时水箱水位低于S3,机组开启;当水箱水位高于S2,机组关闭。③当线控器设定水箱水位为2,即50%水位时,同时水箱水位低于S4,机组开启;当水箱水位高于S3,机组关闭。机组以循环式动作的条件为:当水箱水温T5≤Tr(设定的循环水温40℃~48℃)时:①当线控器设定水箱水位为4,即水满时,同时水箱水位高于S2,机组开启循环,低于S2,机组关闭循环。②当线控器设定水箱水位为3,即75%水位时,同时水箱水位高于S3,机组开启循环;当水箱水位低于S3,机组关闭。③当线控器设定水箱水位为2,即50%水位时,同时水箱水位高于S4,机组开启循环;当水箱水位低于S4,机组关闭。
3)电加热器作为备用系统,其启、停由T4 进行控制:T4 检测环境温度低于设定值时(电辅热开启温度可以通过主板拨码在-5℃~10℃范围内进行设定。),电磁阀M1 打开,电加热器开启,弥补低温情况下主机的能力衰减。
4)T5检测保温水箱中水温低于设定值时(40℃~48℃范围内可调),热水一次循环泵开启,主机开启,将水温提高。在此过程中冷水给水管中无冷水进入主机。
5)机组出水温度在48~60℃内可调,设定后,机组实际出水温度将一直恒定在设定温度,重新设定后重新恒定。
6)当T1 检测管中水温低于某值时(如40℃),电磁阀M2 打开,生活热水回水与水箱中水混和后经循环泵进入主机。
7)根据供水管的供水压力决定冷水增压泵P2 的启、停。当电接点压力表测得水压低于0.15MPa 时,水泵P2 开启;当测得水压高于0.30MPa 时,水泵P2 关闭。
8)本系统适用于设备放在同一平面上的情况,设备也可根据不同情况放置在不同位置。
9)在最冷月平均气温<10℃且≥-7℃的地区采用空气源热泵供应热水时,应设辅助热源;在最冷月平均气温≥10℃时,可不设辅助热源。
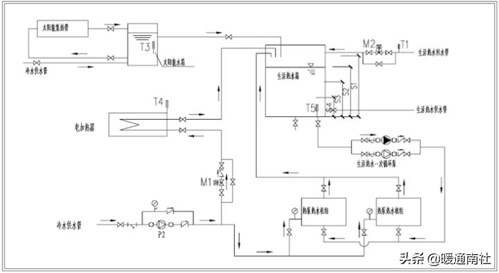
2、系统简图(带电辅热并与太阳能相结合):

注:1)本图适用于一次加热式热泵热水机组与太阳能联合使用的热水系统,热泵热水机组最多可16 台并联。
2)系统所有机组的启、停都由生活热水箱中水位开关控制。机组以直热式动作的条件为:①当线控器设定水箱水位为4,即水满时,同时水箱水位低于S2,机组开启;当水箱水位高于S1,机组关闭。②当线控器设定水箱水位为3,即75%水位时,同时水箱水位低于S3,机组开启;当水箱水位高于S2,机组关闭。③当线控器设定水箱水位为2,即50%水位时,同时水箱水位低于S4,机组开启;当水箱水位高于S3,机组关闭。机组以循环式动作的条件为:当水箱水温T5≤Tr(设定的循环水温40℃~48℃)时:①当线控器设定水箱水位为4,即水满时,同时水箱水位高于S2,机组开启循环,低于S2,机组关闭循环。②当线控器设定水箱水位为3,即75%水位时,同时水箱水位高于S3,机组开启循环;当水箱水位低于S3,机组关闭。③当线控器设定水箱水位为2,即50%水位时,同时水箱水位高于S4,机组开启循环;当水箱水位低于S4,机组关闭。
3)当太阳能水箱中的温度传感器T3 测得水温高于55℃时,太阳能水箱向生活热水箱供水;当水温低于50℃时,太阳能水箱停止向生活热水箱供水。同时要满足生活热水箱水位低于S1.
4)电加热器作为备用系统,其启、停由T4 进行控制: T4 检测环境温度低于设定值时(电辅热开启温度可以通过主板拨码在-5℃~10℃范围内进行设定。),电磁阀M1 打开,电加热器开启,弥补低温情况下主机的能力衰减。
5)T5 检测保温水箱中水温低于设定值时(40℃~48℃范围内可调),热水一次循环泵开启,主机开启,将水温提高。在此过程中冷水给水管中无冷水进入主机。
6)机组出水温度在48~60℃内可设定,设定后,机组实际出水温度将一直恒定在设定温度,重新设定后重新恒定。
7)当T1 检测管中水温低于某值时(如40℃),电磁阀M2 打开,生活热水回水与水箱中水混和后经循环泵进入主机。
8)据供水管的供水压力决定冷水增压泵P2 的启、停。当电接点压力表测得水压低于0.15MPa 时,水泵P2 开启;当测得水压高于0.30MPa 时,水泵P2 关闭。
9)本系统适用于设备放在同一平面上的情况,设备也可根据不同情况放置在不同位置。
10)在最冷月平均气温<10℃且≥-7℃的地区采用空气源热泵供应热水时,应设辅助热源;在最冷月平均气温≥10℃时,可不设辅助热源。
以上系统中的电辅热功能、水箱循环加热功能、回水功能根据使用区域、使用场所的不同可以灵活选择,如:在长三角、湖南、湖北、云贵等冬季气温比较低的地方,系统一定要配一套电辅热,且电辅热的容量不能太小;若对使用品质要求不高的场所,可以考虑不加回水功能;
若自来水水压一直很稳定且压力正常(3~4 公斤),小系统可以考虑不加冷水增压泵......
由于与工程结合十分紧密,故需根据实际情况灵活设计整套系统。本手册中提供的图纸只供工程设计参考。
中温循环系列:
1、系统简图(带电辅热)

注:1)本图为循环加热式热泵热水机组用于泳池恒温的加热系统。
2)在泳池水循环管路系统中,应加水处理装置,如毛发聚集器等,保证换热效率和延长水-水换热器使用寿命。
3)当泳池中温度传感器测得水温低于设定值时(温度可设定),发出控制信号,生活热水一次泵开始运转,热水机组开启,通过板式换热器与泳池中的水进行换热,达到加热泳池水的目的;当水温高于设定值时,机组停止,水泵关闭。
4)机组适用于热水温度在45℃以下的热水使用场所。
5)电加热器作为机组的备用系统,同时可以在环境温度较低时(温度可设定)使用,电磁阀M2 打开,M1 关闭,电加热器开启,提高水温,弥补机组低温环境下的能力衰减。当环境温度升高(温度可设定),M2 关闭,M1 开启。
6)在最冷月平均气温<10℃且≥-7℃的地区采用空气源热泵供应热水时,应设辅助热源;在最冷月平均气温≥10℃时,可不设辅助热源。
2、系统简图(带电辅热并与太阳能相结合):

注:1)本图适用于循环式加热式热泵热水机组与太阳能联合使用的热水系统。
2)太阳能系统采用自然对流加热方式,被加热的水自动进入生活热水箱,低温水自动从水箱底部流入太阳能集热管中。
3)当生活热水箱中的水位低于浮球阀浮子,自来水自动从冷水给水管补进水箱中;水位高于浮球阀浮子时,自动停止补水。
4)每天下午15:00 后(时间可设定),温度传感器T2 开始检测生活热水箱中的水温.当T2 测得水温高于某值时(如50℃),机组不开;当T2 测得水温低于某值时(如50℃),生活热水一次循环泵开启,热水机组启动,提高水箱水温,水温达到55℃时,机组关闭。
5)电加热器作为机组的备用系统,同时可以在环境温度较低时(温度可设定)使用,电磁阀M2 打开,M3 关闭,电加热器开启,提高水温,弥补机组低温环境下的能力衰减。当环境温度升高后(温度可设定),M2 关闭,M3 开启。
6)本系统适用于设备放在同一平面上的情况,设备也可根据不同情况放置在不同位置。
7)在最冷月平均气温<10℃且≥-7℃的地区采用空气源热泵供应热水时,应设辅助热源;在最冷月平均气温≥10℃时,可不设辅助热源。
设备选型:
1、主机选型:
(1)单位热水用水定额:


注:热水温度按55℃计。
(2)卫生器具用水定额:



注:一般车间指现行《工业企业设计卫生标准》中规定的3、4 级卫生特征的车间,脏车间指该标准中规定的、1、2 级卫生特征的车间。
(3)生活热水水质的卫生指标
生活热水水质的卫生指标,应符合现行的《生活饮用水卫生标准》的要求。
(4)原水的水处理
集中热水供应系统的原水的水处理,应根据水质、水量、水温、水加热设备的构造、使用要求等,因素技术经济比较按下列确定。
a.洗衣房日用热水量(按55℃计)大于或等于10m3 且原水总硬度(以碳酸钙计)大于300mg/L时,应进行水质软化处理;原水总硬度(以碳酸钙计)为150~300mg/L时,宜进行水质软化处理。
b.其它生活日用热水量(按55℃计)大于或等于10m3 且原水总硬度(以碳酸钙计)大于300mg/L时,宜进行水质软化或稳定处理。(1)经软化处理后的水质总硬度宜为:洗衣房用水:50~100mg/L;其它用水:75~150mg/L。
c.水质稳定处理应根据水的硬度、适用流速、温度、作用时间或有效长度及工作电压等选择合适的物理处理或化学稳定剂处理方法。
d.系统对溶解氧控制要求较高时,宜采取除氧措施。
(5)冷水的计算温度:冷水的计算温度应以当地最冷水平均水温资料确定,当无水温资料时,可按下表采用:

(6)出口最高水温和配水点最低水温
热水机组出口的最高水温和配水点的最低水温可按下表采用:

注:当热水供应系统只供淋浴和盥洗用水,不供洗涤盆(池)洗涤用水时,配水点最低水温可不低于40℃。
精确选型法:
可根据机组产水量或换算成制热量来选型。
①根据建筑给排水规定,选择每人每天的热水使用量,根据需求算出工程日用水总量M。
所需机组总产水能力L=M/t(单位:L/小时)
所需机组台数n=L/L1(L1为单台机组额定产水量)
②或者根据以下公式算出将M升15度的水加热到55度所需要的总热量:Q=CM△t(单位:kw)
所需机组总能力:P=Q/t(单位:kw)
所需机组台数n=P/P1(P1为单台机组额定制热量)
公式中的t为机组日运行时间,工程计算时一般取10~14小时。
完成以上机组选型之后,再按照说明书或者机组选型手册中的机组能力修正曲线,结合全国各省的冬季补水温度,对机组能力进行冬季的复核计算,全国各地区冬季空调温度和最低的极限温度和冬季自来水温度等参数可以在《实用供热空调设计手册》,《建筑给水排水设计规范》等工具书中查找到。
总体选型原则:冬季,让机组将自来水加热到55度所用的时间不大于20小时。
快速选型法:可根据常规经验值直接选择机组台数,正常情况下热水机产水量:
机组台数N=总用水量/单台机组日产水量。
2、水箱选型:
工程上水箱大小的选定至关重要, 选大了会增加工程成本 ,选小了会导致满足不了用户用水量需求。应根据热水用水量,热水用水小时变化系数及热水机的供热能力、加热时段等多种因素,来计算确定。按下面公式:

V:保温水箱容积(立方米);
L:日用热水总量(立方米);H:不同建筑热水日用水时间;A:热水用水小时变化系数,(最高日最高时供水量与该日平均时供水量比值,《建筑给排水设计规范》上有查);h:保证用水高峰小时数,一般取2 ~ 5小时;K:安全系数,取1.1~1.3左右。

水箱制作要求:

对于天气寒冷的北方地区,原则上水箱容积不能小于日设计用水量。
电辅助加热器的选型(备用系统):
根据工程需要可以安装一套电辅助加热器作为备用系统:设备部分检修、设备出现临时性故障时作为备用系统开启;同时,也可保证环境温度很低时系统的出水量,弥补低温情况下机组的能力率减。
电辅助加热器的选型主要考虑:冬季室外环境温度、做备用系统用容量的大小。根据当地冬季平均温度、机组进水温度,通过 “室外环境温度、进水温度与机组能力的关系曲线”查出对应的能力值Q1,与机组标准能力值Q 相比,可以得出机组能力衰减值Q2:Q2=Q-Q1;
一般电辅助加热器的大小:W=a*Q2=a*(Q-Q1)。(其中a 为裕量系数,取值范围1.0~1.5,北方地区a 值应该取大一些,如在陕西、河南、湖北等地区可以取1.5)
也可根据常规经验值直接选择电辅热容量:华南地区电辅热可选择主机制热量的30%左右,中南地区电辅热可选择主机制热量的70%左右,华北地区电辅热基本要选择主机制热量的100%左右。
3、水泵的选型:
a.主机冷水增压泵的选择:
增压水泵的扬程应为主机中冷媒-水路换热器水压降△P、主机与水箱热水进水管高度差Z、管路沿程阻力损失和局部阻力损失四项之和的1.1~1.2 倍。沿程阻力损失和局部阻力损失应从水力计算求出,做估算时,局部阻力损失可取5m水柱,沿程损失可取每100m 管长约5m 水柱,若管路长为L,总结为经验公式为:
H=20m+Z+0.05L-自来水进水压力。
水泵的扬程至少保证主机的进水压力为0.15MPa;当自来水压不足0.25Mpa时,需安装冷水增压泵,为了保证机组进水压力及克服机组管道的阻力及机组内部阀门、过滤器及套管换热器的阻力,要求水箱与主机同层安装的工程上,水泵运行时扬程必须保证在30~40m。
主机冷水增压泵的选择(选型原则:小流量、大温差)
b.热水循环泵的选择:(主要考虑循环水流量)
扬程H=Z+0.05L
其中:Z 为循环管路落差,L 为管路总长。
c.热水增压泵的选择:(主要考虑管路的扬程)
热水增压泵的扬程应为储水箱热水出水口与末端管路高度差Z、管路沿程阻力损失和局部阻力损失四项之和的1.1~1.2 倍。沿程阻力损失和局部阻力损失应从水力计算求出,做估算时,局部阻力损失可取5m 水柱,沿程损失可取每100m 管长约5m 水柱,若管路长为L,总结为经验公式为:H=5+Z+0.05L
水泵流量为高峰用水时系统水流量的1.3 倍。
4、水力计算
主水管选择完后必须进行水力计算,若水侧管路阻力大于所选水泵扬程,则必须重新选择较大的水泵,或者将水管加大一个尺寸。
水力计算具体内容请参考专业书籍及设计规范。
以下是关于海澄-威廉公式简单的应用。
根据《建筑给水排水设计规范》(GB50015-2003),用海澄-威廉公式进行阻力损失计算。
I=10.5C-1.85dj-4.87Q1.85(海澄-威廉公式)
式中i —单位管道的水头损失,mH2O/m ;
Q —流量,m3/s ;
dj —管道计算内径,m;
C —海澄-威廉系数(见下表)。

以铸铁管为例,根据计算出的流速和阻力损失,选择合适的水泵或者水管尺寸。

注:当管径为DN15~20 时流速限于1.0m/S,当管径为DN25~40 时流速限于1.2m/S 当管径为DN50~70 时流速限于1.5m/S,当管径为DN80 及其以上时流速限于1.8m/S,否则数字呈斜体。
热水机组安装:
安装前准备:
1.核对设备型号及尺寸;
2.检查机组是否有损坏现象;
3.按装箱单内容检查机组随机文件及附件是否齐全;
4.检查管路系统,确认制冷剂有无泄漏;
5.检查安装环境,水压、电压、空气质量等是否满足要求。
安装位置:
1.能提供足够的安装和维护空间。
2.进出风口无障碍和强风不可吹到处。
3.干燥通风处。
4.支撑面平坦、能承受机组重量,可以水平安装机组,且不会增加噪音及振动处。
5.运行噪音及排除空气不影响邻居处。
6.无可燃气体泄漏之处。
7.便于安装连接管和进行电器连接之处。
循环式机组安装:

补水电磁阀与水位开关连锁,低水位(下限水位)时,补水电磁阀开启补水,高水位时,补水电磁阀关闭。
直热式机组安装:

与循环式机组的区别:自来水补水管路位置不同;
直热循环式机组自来水补水直接与机组进水相连,补水电磁阀内置于机组中,工程无需另配。
降雪地区的保护措施:
降雪地区,要安装防雪设施(防雪设施不完备时,易发生故障)。为不受积雪影响,架高架台,在进风口和出风口安装防雪棚。


机组与水箱建议同层安装,这样管路最简单,不仅节约工程成本,而且方便设计选型,降低出错率。
如安装场地受限,不得不分层防止机组和水箱:
当水箱高于机组安装时,高度差超过8米时需加中间过渡水箱;当机组高于水箱安装时,关注水泵的选型应满足要求。暖通南社
机组的吊装搬运:
1.吊装时应使用帆布吊带或具有足够强度的钢绳(>Φ10),确保吊带或钢绳与机组接触时加防护垫以免损伤机组。
2.搬运机组时,倾斜角度应小于15度,并且轻搬轻放,避免剧烈碰撞或强行托拽。

3.搬运时,宜采用叉车或吊车;
机组的安装基础:

热水机必须水平安装在水泥墩或者槽钢上,并用 M12 螺栓固定支撑脚,在四角安装减震弹簧或者橡胶减震垫,以满足噪声及震动的要求。在修筑水泥墩时,地脚螺钉必须高于固定位置50㎜以上,并做好接水盘,排水沟等,确保排水流畅。
在热水机搬上水泥墩上之前,放20㎜厚的橡胶垫片,起防震减振作用。将热水机搬上水泥墩,压住垫片,然后用扳手打上四个地脚螺钉,一定要打紧打牢, 并确保水平安装,安装后倾斜角度不大于5°。
如果热水机系统不处于建筑物上避雷系统的保护中,应按照国家现行标准《建筑物防雷设计规定》(GB50057-94-2000 版)的要求,增设避雷措施。
水箱的安装:
1、水箱内胆材料建议采用SUS304不锈钢及以上尺寸。
2、聚胺脂发泡保温材料厚度要求在50mm以上:
保温性能必须满足在20℃环境下,水箱放置13h后水温温降不超过5℃(≤300L为6℃)。
3、关注核实楼层的承重,不足时可考虑两个水箱并联安装。
家用水箱内胆采用的是SUS304L,L代表含碳量低,焊点质量更好。

因为管道式辅热比水箱式辅热的节能性和安全性更高,所以我们推荐使用管道式辅热。
水位开关的动作原理为浮球受浮力作用上下动作,从而导通或断开电路信号。故进水口不可正对水位开关,以免造成开关误动作。
1)用户取水口应高于循环出水口至少50mm,以免机组运行过程中可能缺水;
2)溢流口应该高于水位开关最高水位50mm以上,以免造成水箱溢水现象;
3)热水进水口及用户回水口不能正对水位开关,以免进水水流冲击,造成开关误动作;
4)若电辅热安装在水箱上时,电辅热位置务必保证低于用户取水口位置;
5)水箱感温包必须安装在用户取水口以下,且须放置于盲管中,以免水箱温度检测不准或者进水损坏;
6)水箱的有效容积指:用户取水口至高水位之间的水箱体积。
水箱感温包的安装:

水箱温度传感器不能直接置于水箱中,应涂抹导热硅胶后插入感温包盲管,盲管宜采用不锈钢材质,位置接近热水供水管。
水位开关安装:

1.安装时用户需按上述示意图所示自配一空心不锈钢管,具体长度根据选用水箱高度来定,但一定要确保低水位开关在水箱下侧出水口上方50-100mm左右,避免机组运行过程中水泵空转;同时应保证高水位开关应在水箱顶部以下50-100mm左右避免机组运行时水箱可能的溢水现象,且在与水位开关接口处均焊一M10螺母,便与水位开关连接;
2.水位开关浮子与其旁边其他物体应保持不小于20mm的间距,以免影响浮子的正常动作,从而导致运行时机组误动作,可能造成机组或水箱损坏;
3.水位开关的引出线通过自制的钢管内侧接到电控箱内相应的接线柱上,并且确保其引出线和密封胶处没有浸泡在水中,长期浸泡容易导致引线以及密封胶松脱,从而造成水位开关内进水进而导致水位开关失效。
4.建议水位开关的两个浮子安装距离为150mm~300mm。

1)4位水位开关安装前需要在所用加热水箱顶部预留DN85通道,直接将水位开关插入水箱后固定即可;1位水位开关自带G1/8:”螺纹外牙及螺母,并配有一个L型钣金件(可固定于水箱上),直接将水位开关用螺母拧紧在L 型钣金上即可;
2)4位水位开关与其旁边其他物体应保持不小于300mm的距离,1位水位开关与其旁边其他物体应保持不小于500mm的距离,以免影响浮子的正常动作,从而导致运行时机组误动作,可能造成机组损坏。
水箱感温包安装关注事项:
(1)探测信号线必须将颜色和水位对应连接,切勿接错,否则会导致机组损坏或溢水。
(2)安装时要避免电极头直接接触到水箱内胆和底部,并各电极间保持300mm以上的距离。
(3)自行延长接线时最长不超过100米,接头位置需加锡固定,再用绝缘胶布等进行密封处理。
(4)热水进水口及用户回水口不能正对电极探头。
(5)严禁使用其他品牌的探测电极,否则会影响控制器正常工作。
(6)建议探测电极每使用一个月取出清洗,去除表面结垢,避免影响水位的检测。
水路连接:
1)机组的进出水接口必须连接的是PPR塑料管,同种材质给水PPR管及管配件之间,安装应采用热熔连接;
2)给水PPR管与金属管件连接,应采用带金属管件的PPR管件作为过渡。

推荐采用PPR管,它具有良好的卫生性能,较好的耐热性能(适应-20~120℃),并且耐腐蚀,不易结垢,导热系数低;
水路热熔操作要求:

1.接通热熔器电源,到达工作温度指示灯亮后方能开始操作;
2.切割时必须使端面垂直管轴线,切割后管材断面应去除毛边和毛刺;
3.熔接过程严禁旋转。
连接时,无旋转地把管端导入加热套内,插入到所标志的深度,同时,无旋转地把管件推到加热头上,达到规定标志处,加热时间必须遵照上表的规定;
达到加热时间后,立即把管材与管件从加热套与加热头上同时取下,迅速无旋转地直线均匀插入到所标深度,使接头处形成均匀凸缘。
热熔操作规范:

若环境温度小于5℃,加热时间应延长50%。
水流开关的安装方法:

水流开关的作用:用来检测循环水侧水流量,当水流量小于一定流量时,机组停机保护。
水流开关的接线:

保温:
1、机组的进出水处必须安装30目以上过滤器,防止机组内套管式换热器的堵塞,并定期清洗;
2、系统管路上的电磁阀前一般需安装检修阀;
3、便于系统的清洗,在系统的最低处应安装排污阀,在最高处应安装排气阀;
4、各个管道及阀门均需要保温,以防止热量损失及冬季不用热水机时冻裂管道,常用的保温材料主要有:软质聚乙烯泡沫(PEF)、玻璃棉、橡塑保温棉,保温材料厚度≥30mm且保温材料外应包裹铝皮;

管道伴热带安装:

对于环境温度低于0℃的地区,直热循环式热水机的直热进水管和循环进水管必须敷设伴热带。必要时用户供水管也需敷设伴热带。
支架安装:

1.采用金属管卡时,金属管卡与管道之间应采用塑料等软物隔离;
2.在阀门、水表、水泵等给水设备处应设固定支架,其重量不应作用于管道上;
3.冷热水管共用支架时,应根据热水管支架间距确定。暖通南社
在金属管配件与给水PPR管连接部位,管卡应设在金属管一边。
PPR管冷热水管道支架的最大安装距离(mm)


水路元器件安装:
过滤器安装:

1.每一个水路系统上边均需至少需要一个以上过滤器;
2.重要元器件如电磁阀、水泵等前需加装过滤器;
3.关注过滤器方向Y向垂直指向地面并且标示和水流方向保持一致;
电磁阀安装:

电磁阀应水平安装,在进水口前安装过滤器,电磁阀两端应安装旁路管道及手动阀,当其发生故障时用手动阀工作。
1、在电磁阀进水口处必须安装过滤器,防止电磁阀被杂质堵死。
2、电磁阀在安装时应水平安装,并且要按水路流向安装。
3、电磁阀安装完成之后要做一个旁通水路,以免电磁阀出现故障时,水路可以从另一条水路进行旁通。
水泵安装:

承受水温不低于80℃。
选用符合工程要求的流量及扬程水泵应按制造厂家的要求安装,关注水泵进出方向,并做好接地保护。

水泵前后设置手动阀;水泵在室外安装时应采用全封闭型或设有保护罩,在室内安装关注防潮。
水泵应固定在支架上或基础上,加减震胶垫,两头使用软接连接。
水流开关安装在哪路水路上?

大温差小流量设计,极端环境下水流量较小因而改用水压开关保护,水压开关机组出厂前已经安装好;
直热循环式—水流开关安装在循环路机组进水侧;
循环式—水流开关安装在循环路进出水侧均可以。

水流开关应安装在水平管道上,并且保证上图中A的尺寸应大于管道管径的5倍以上。水流开关应安装在水平管路上边,并且其距离弯头和阀门之间的距离要大于5倍以上的管径,否则由于水流产生紊乱导致水流开关检测到的水流量不准确。
流片底端应超过管道中心线10%-20%为宜;
安装时请务必保证水流方向与水流开关盒盖上标示方向一致;
水位开关安装完成后必须为其增加遮阳伞进行防晒防雨处理。

辅助电加热安装:
循环式:串联

推荐使用管道式辅热:
1.在机组开机状态下,当环境温度低于辅热开启温度时辅热开启;
2.辅热随机组关闭而关闭。
直热循环式:并联

辅助电加热控制,工程安装时,建议选配电加热组件以满足冬天因机组能力衰减时产水不足;
并且冬季时直热出水量比较小,所以并联安装时还可以解决出水量比较小的问题。
压力表安装:
机组进出水管处必须装温度计、水压表;
建议使用0~100度的玻璃温度计,0~1.6MPa尺寸的水压表;
压力表与管路之间应增加过渡管连接。

机组进出水管处必须安装压力表、温度计,以便于运转中的检查,压力表建议使用尺寸为:0-1.6MPa,温度计建议使用尺寸为:0-100 ℃的玻璃温度计。
系统试压冲洗:
1.试压:首先用手压泵缓慢升压至1.5倍工作压力,稳压1h,压降小于0.05Mpa,然后下降至工作压力的1.15倍稳压2小时,进行外观检查,不渗不漏压力下降不超过0.03Mpa为合格。
2.冲洗:冲洗水流速宜大于2m/s,冲洗时,不应留死角,每个配水点龙头应打开,系统最低点处应设放水口,清洗时间控制在冲洗出口处排水的水质与进口处进水的水质相当为止。
电气系统安装:
机组拨码:请查看各厂商参数。
电线布置:

1.电源线敷设须走线槽或电线管并可靠固定;
2.电源线接入机组电器箱时必须使用橡胶或塑料保护;
3. 强弱电信号之间的距离必须保持150mm以上。
使用电源设备的情况:

电控箱安装:
1.用户必须在电源端安装可切断整个系统电源的空气开关和漏电开关,且漏电开关每月必须定期进行有效性检验;
2.机组电器箱带有水泵和辅助电加热的控制信号(220V AC;容量为5A),可驱动水泵和辅助电加热器的沟通接触器。切勿将机组电器箱水泵和辅助电加热器的控制信号直接驱动水泵电机和辅助电加热器。

手操器安装:请参看各厂商手册。
一般地,接线主板与手操器之间的通讯的距离可达50M;接线后,重新装好主机电器盒盖及手操器。
典型不良案例:
未装水路过滤器:
1.水泵因杂质卡住不工作甚至烧坏;
2.机组水系统元器件堵塞,以致换热不良,出现排气或高压保护;

水管热熔不规范:

管路未有效保温:


安装位置:

接线板上8、9被短接,机组未安装水流开关。


空间太小,排风不良。

循环水泵选型偏小,无支撑与固定,裸露无保护。

本文来源于互联网,部分取材于格力、美的相关课件。暖通南社整理编辑。