金百灵讯如今,电脑成了办公、家居不可缺少的必备品,相应地电脑椅也成了必需品。5月11日,北京市消协公布了对电脑椅(升降转椅)的比较试验结果。居然之家、集美家居、天猫等销售的5种样品被发现使用劣质材料,质量较差。此外,八成多的样品标识与使用说明不符合国家标准。

根据北京消协的通报,此次的检品由消协工作人员以消费者的身份购买,样品来自居然之家八角店、曲美家居石景山店、集美家居定慧桥店、蓝景丽家大钟寺家居广场、北京城外诚家居市场、北京玉美家园建材市场(东方家园办公家具城)、宜家家居四元桥商场、天猫商城、淘宝网、京东商城、国美在线、苏宁易购、当当网、亚马逊、1号店、唯品会销售的30种样品,购买价格从206元至5458元不等。
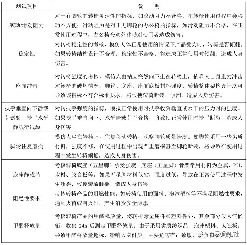
测试的项目共有8项,包括甲醛释放量等。具体内容见图一。经过测试,30个样品*共中**有25种符合国家标准规定,占到了样品总数的83.3%。

但测试也发现共有5种样品使用劣质材料,质量较差(见图二)。其中居然之家八角店北京飞美品智家具经营部销售的“德中飞美”牌样品,甲醛释放量超标。定慧桥集美家居一商户销售的一款样品,被检测出3个项目都存在问题。另外,天猫、国美在线、当当网等销售的3款样品,同样也检出问题。

检测结果还显示,至少有八成多样品,标识与使用说明不符合有关规定,存在缺陷(见图三和图四)。

按照规定,产品或者其包装上的标识需有产品质量检验合格证明,需要标明产品尺寸、等级、所含主要成份的名称和含量的用中文相应予以标明,产品应有标识和使用说明,使用说明至少包括产品名称、尺寸型号、标准编号、产品特性描述、甲醛释放量等内容。经核查,30个电脑椅样品中,17个样品未标注生产单位,25个样品未标注生产单位地址,25个样品未配备使用说明书,其中8个样品配有组装说明书或合格证。
对于此次检测结果,北京消协表示,在较高知名度的家具商场和网店中,也有有劣质的电脑椅鱼目混珠,且售价较高,不能依靠“低价等于低质”的经验来判断商品的质量,隐蔽性较强。
此外,很多家具品牌本身并没有电脑椅等配套产品,但为了丰富品类,个别企业会从他处购进此类产品进行销售,由于是外购包销产品,质量很难保证,消费者在选购时应关注分辨,并非名牌家具店铺经销的电脑椅质量就一定有保障。
编后:小编有一个受好,喜欢睡午觉,可是现在很多电脑椅并不能睡觉。商家什么时候能做出来一款平时可以做,中午又可以舒适地睡午觉的电脑椅呢。
编辑:艾文先生
!!!本文出自百灵通讯社团队,转载请注明出处,侵权必究。扫描下方二维码关注公众号,还有更多精彩等着你。