首页 ›
机电天下 ›
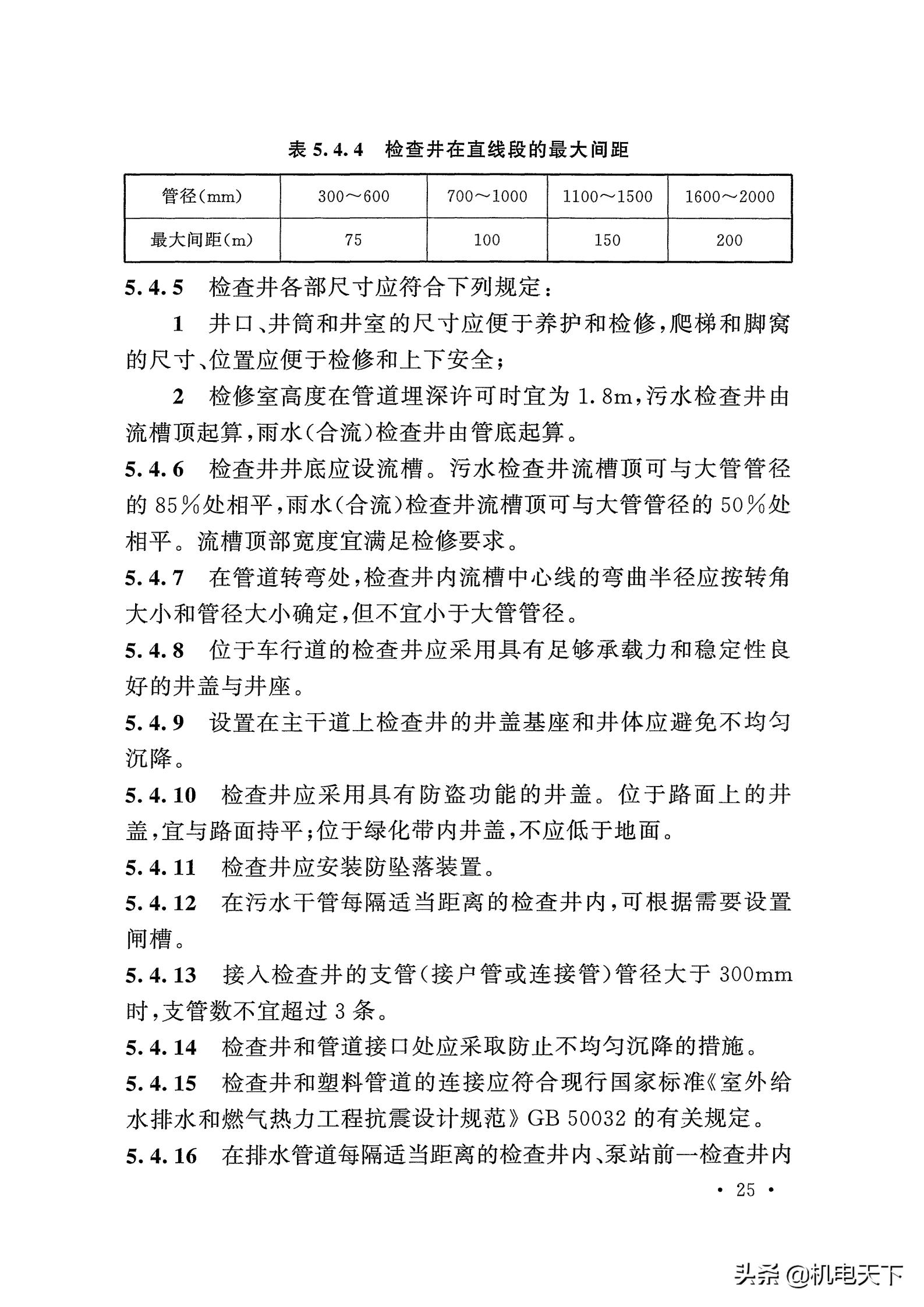
gb50014-2016室外排水设计规范 (2022版室外排水设计标准)
gb50014-2016室外排水设计规范 (2022版室外排水设计标准)
🏷️ 机电天下
✍️ 建筑机电技术沟通平台,暖通、给排水、电气培训及顾问咨询服务
📅 2026-04-16 18:32:22
关注本号,私信回复:282,得到本文原版资料!本资料原版是282页,篇幅所限仅展示前100页。本资料选自机电天下vip会员,目前会员资料库已上线3T常用精品机电资料,加入之后全部可*载下**!如需了解vip,请关注本号之后,私信回复:vip




































































关注本号,私信回复:282,得到本文原版资料!本资料原版是282页,篇幅所限仅展示前100页。本资料选自机电天下vip会员,目前会员资料库已上线3T常用精品机电资料,加入之后全部可*载下**!如需了解vip,请关注本号之后,私信回复:vip