现在很多人都有或重或轻的胃病,一般是慢性胃炎的比较多。
慢性胃炎是指不同病因引起的各种慢性胃黏膜炎性病变,是一种常见消化道疾病,在所有胃病中发病率也是比较高的,其中主要症状以上腹部疼痛和饱胀感为主,同时伴有嗳气、反酸、烧心、恶心、呕吐、消化不良等症状。
治疗胃炎,我一般建议是治+养+护三种方案结合,才能更好对待胃炎好了又复发的问题,缓解症状的同时又能减少复发,这才是最好的治疗方案。
一、治
治疗我们主要是对因治疗,才能达到好的治疗效果,有很多人一有胃炎就自己去买药吃,有可能买的药根本不对病因,所以效果就没有那么好。
所以以下是胃炎的病因分析,然后推荐应该选用哪种药。
1、胃酸过多导致的胃炎
胃酸、胃蛋白酶在胃黏膜糜烂、烧心、反酸和上腹痛等症状的发生中起重要作用,且提高胃内pH(pH≥6)值可促进血小板聚集和防止血栓溶解,为止血创造条件。可选用抗酸剂、H2受体拮抗剂、
大多数胃炎其实都是胃酸过多而损伤胃粘膜而造成的,对抗我们胃里多余的胃酸,有抑制酸产生的药物和中和胃酸的两种药物。
- 抑制胃酸
① 拉唑类药物(PPI):奥美拉唑、泮托拉唑、兰索拉唑、雷贝拉唑等。

② 替丁类药物:西咪替丁、雷尼替丁、法莫替丁。

- 中和胃酸
中和酸主要是碱性物质,所以代表药物为复方氢氧化铝片、甘羟铝片、碳酸氢钠片等。

2、胆汁反流性胃炎
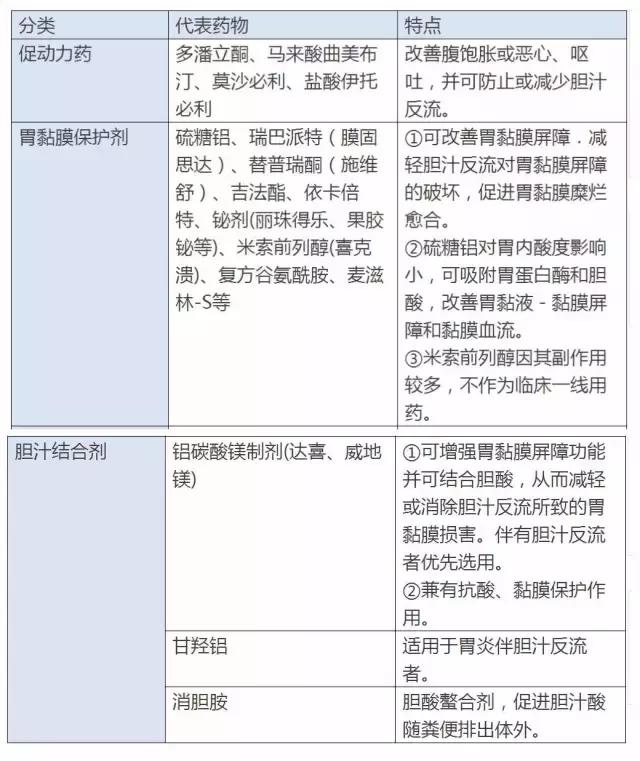
胆汁反流也是慢性胃炎的病因之一。幽门括约肌功能不全导致胆汁反流入胃,削弱或破坏胃黏膜屏障功能。可选用促动力药、有结合胆酸作用的胃黏膜保护剂、胆汁结合剂。
怎么才知道你的胃炎是不是胆汁反流导致的呢,胆汁反流胃炎的症状是上腹胀、恶心、呕吐等症状的胃炎人群。
那么,如果是胆汁反流性胃炎,可以选择促胃动药物:多潘立酮片、伊托必利片、枸橼酸莫沙必利片等。


3.幽门螺旋杆菌感染性胃炎
幽门螺杆菌感染也是导致胃炎的主要原因。幽门螺杆菌是唯一能够在胃中生存微生物种类。它会促进胃酸分泌或者直接损害胃壁细胞然后引起胃炎或者胃溃疡。
所以,在胃里除掉这种微生物的治疗方法推荐四联疗法(两种抗菌药物+PPI+铋剂),
如阿莫西林胶囊+克拉霉素片+枸橼酸铋钾颗粒+奥美拉唑肠溶胶囊。

4、腹胀、纳差、食欲不振、嗳气、恶心等消化不良症状为主的药物选择
可选用消化酶和微生态制剂(益生菌制剂),可改善与进餐相关的腹胀、食欲缺乏等症状,尤其是老年人肠道菌群老化、胰酶分泌减少,更为适用。如复方消化酶、慷彼申(米曲菌胰酶片)、得每通(胰酶肠溶胶囊)、泌特(复方阿嗪米特肠溶片)、胰酶片、多酶片等。

5、慢性胃炎有胃黏膜萎缩、糜烂或消化不良症状的Hp阳性的药物选择
Hp感染是慢性胃炎的主要病因,根除Hp可使功能性消化不良患者症状得到长期缓解及胃黏膜组织学得到改善,对预防消化性溃疡和胃癌等有重要意义。
目前推荐方案是铋剂+PPI+2种抗生素组成的四联方案,特别适用于发达城市、中心地区Hp耐药较高的地方。对于广大农村、边远地区和社区基层Hp耐药较低的人群,仍可采用铋剂或PPI+2种抗生素组成的三联疗法。为克服耐药,提高Hp根除率,可在原三联疗法基础上加用中成药、益生菌或口腔洁治等形成新的四联疗法。

慢性胃炎有慢性浅表性胃炎和慢性萎缩性胃炎两种。
【慢性浅表性胃炎】
一、什么是慢性浅表性胃炎?
慢性浅表性胃炎是慢性胃炎的一种,是一种胃黏膜浅表性炎症,同样也是消化系统常见疾病。
二、慢性浅表性胃炎有哪些症状?
1、上腹部疼痛:呈灼痛、隐痛、胀痛且无规律发作。
2、胃胀:由胃内潴留、排空延迟、消化不良所致,有70%的患者出现此类症状。
3、嗳气:由胃内气体增多所致,多经食管排出,使上腹饱胀暂时缓解。
4、胃黏膜出血:多因胃黏膜急性炎症所致。
5、消化不良:常伴有食欲不振、腹泻、恶心呕吐等症状。
三、慢性浅表性胃炎的病程发展?
一般慢性浅表性胃炎并无大碍,但倘若不及时治疗会演变成慢性萎缩性胃炎。

【慢性萎缩性胃炎】
一、什么是慢性萎缩性胃炎?
慢性萎缩性胃炎是指胃黏膜已经发生萎缩性改变的慢性胃炎,又分为多灶萎缩性胃炎和自身免疫性胃炎两大类。多灶萎缩性胃炎多与感染幽门螺杆菌有关,自身免疫性胃炎存在贫血症状。
二、慢性萎缩性胃炎有哪些症状?
1、胃胀:常表现为胃脘部有堵塞感及胃部痞闷,甚至腹部、胸部也感到胀满、嗳气。
2、胃痛:多呈现胀痛、隐痛、钝痛,急性发作时也可出现剧痛或绞痛,疼痛部位一般在胃脘部,少数出现在腹部、背部或胸部。
3、烧心及消化不良:多感觉胃部灼热,并常伴出现食欲减退、消化不良的现象。
4、大便异常:大便以秘结多见,常数日一次,少数可出现便溏现象。
5、虚弱症状:以消瘦、乏力、精神萎靡较为常见。
6、贫血:出现头晕、乏力、面色萎黄等轻、中度贫血症状。
三、慢性萎缩性胃炎的病程发展?
可以从控制慢性浅表性胃炎开始预防,倘若慢性浅表性胃炎没有控制好会演变成慢性萎缩性胃炎,慢性萎缩性如果不积极治疗严重时会引发胃溃疡。
对于以上胃炎用药选择,做了以下整理:

6.不良饮食习惯胃炎
得了胃炎就是胃粘膜损伤了,除了以上病理性原因导致胃粘膜损伤外,各种不良生活饮食习惯如抽烟喝酒等都会造成胃粘膜损伤。所以对于这种病因,我们采取的是保护胃粘膜的方式。
代表药物包括铝碳酸镁咀嚼片、替普瑞酮胶囊、吉法酯片、胶体果胶铋胶囊、硫糖铝咀嚼片等。

7、止痛
疼痛是胃炎的主要症状,止痛主要是缓解胃平滑肌痉挛,胃痛常用治疗药物为含颠茄提取物制剂:如维U颠茄铝胶囊II、维U颠茄铝镁片等。
二、养
胃炎的养也可以说是中医治疗,比较方便快捷的一般是以中成药为主。
中药的话就不像西药那样按病因来,主要是缓解胃部不适等症状的同时调理。
1.参梅养胃颗粒

功能主治:养阴和胃。用于胃痛灼热,嘈杂似饥,口咽干燥,大便干结;浅表性胃炎,胃阴不足型慢性胃炎及各种胃部不适症。
辨证要点:胃部隐隐作痛、口燥咽干、五心烦热、大便干结。
2.参芪健胃颗粒

功能主治:温中健脾,理气和胃。主治脾胃虚寒型的慢性萎缩性胃炎,适用于胃脘胀痛,痞闷不适,喜热喜按,嗳气呃逆等症。
辨证要点:胃部隐痛,喜温喜按,疼痛遇寒加重,口中泛吐清水,四肢不温,大便稀溏。
二、护
得了胃炎更要保护胃,胃炎患者的胃会比一般人更脆弱些,所以可以适当地吃一些保健品去更好地恢复我们的肠胃功能。
1.螺旋藻片

螺旋藻是天然碱性食品,能中和胃酸,保护我们的胃黏膜,对胃炎患者有帮助。
2.蜂胶软胶囊

图片仅供参考
蜂胶具有一定的保护消化道黏膜、促进溃疡面愈合、促进组织再生的作用,非常适用于胃炎。
以上是我对于胃炎的一些看法还有治疗,总的来说就是三效合一,缓解症状的同时加强我们的胃部功能,希望对你有用,如症状炎症切勿擅自用药,一定要咨询过医生或者药师。