很多网友反映在紧邻国考的这几天内不知道怎么复习,也在疑惑考前复习是否有用。在这里华图小编明确的告诉各位考生,考前冲刺复习是非常有效的,甚至是提分的最好阶段!下面华图小编整理了考前最后阶段要背的4点高频考点,加分全靠它们了!
常考常识要谨记
国考行测中对常识的考察是最容易准备的。特别是在国考最后冲刺阶段,考生要记住常考的的常识:文学常识、文化常识、地理常识、法律常识等。这也是最后阶段最容易提分的部分!
文学常识一直是国考重点,为了帮助考生重点背诵,小编整理了常见的文学常识考点如下:

文学常识
传统文化常识的内容比较多,小编整理了传统文化之四的内容,最容易背诵也是最容易考察的内容。

传统文化常识

地理常识
法律常识是很多考生吐槽的部分。特别是一些生僻的词语,很多考生无法理解。

法律常识

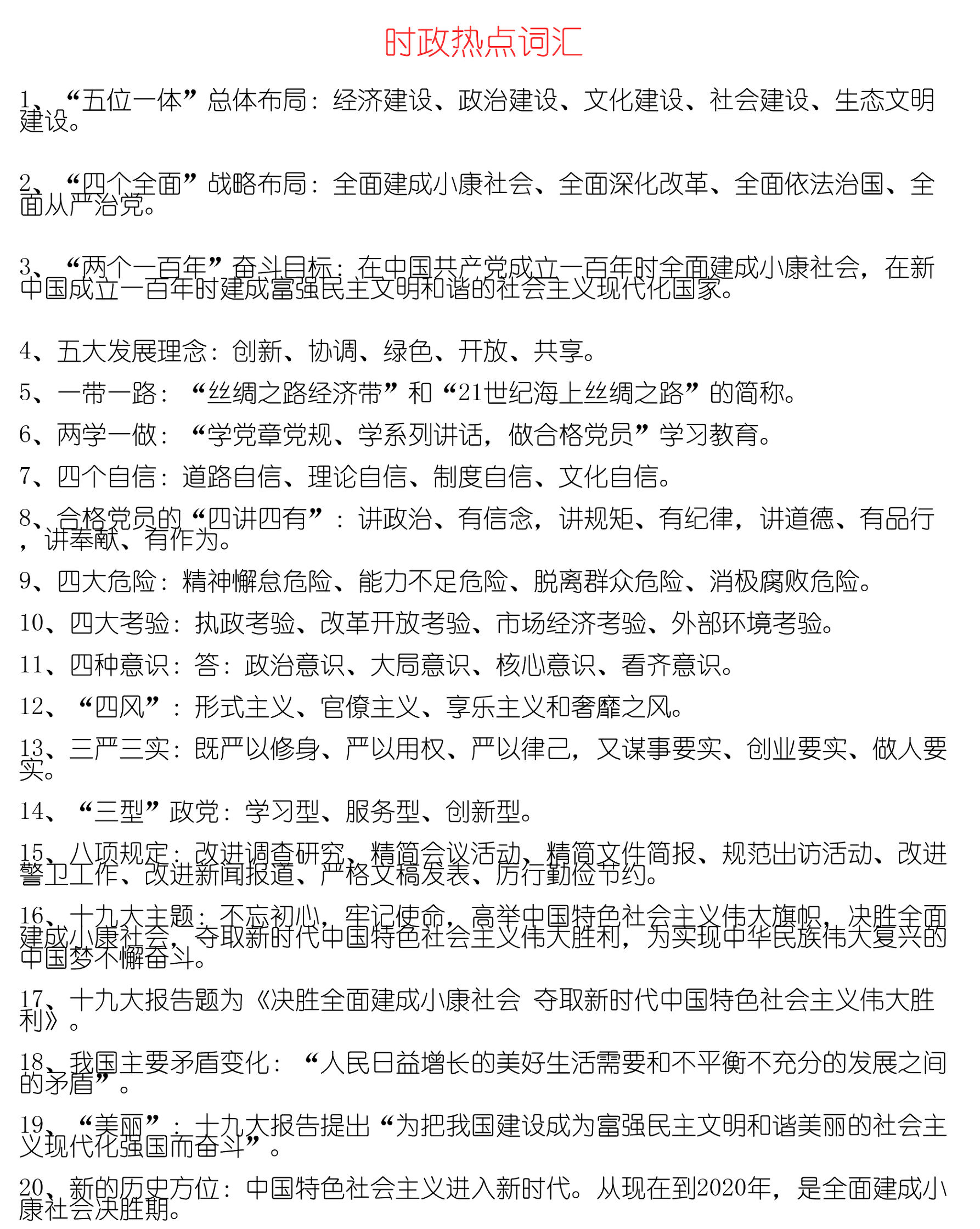
时事常识
常识判断是冲刺阶段最容易提分的部分,如果在国考最后的冲刺阶段,你不能记下心来复习,不放背诵一下这些最常靠的常识,只要你能背过,就能得分!
最后希望考生可以顺利上岸,成为一名合格的公务员!