
我是兔头妈妈
welcome
之前有粉丝在后台留言,说自己哺乳期生病了,但因为怕吃了药以后,奶水会“误伤”到宝宝,所以一直在“硬扛”着,结果最后病情加重……还曾经听说过一位妈妈,哺乳期得了乳腺炎,硬撑着不吃药,结果情况越来越糟糕,孩子每次吃奶,妈妈都像上酷刑……听到这些我真的很心疼,为什么不吃药?
哺乳期生病这件事,常常让正在喂奶的妈妈们不知所措,尤其是不太严重的疾病,妈妈们基本都会采取“硬扛”这种不吃药的方式。对于这一点,同样作为妈妈的我非常理解。在哺乳期间,妈妈生病首先不乱用药是正确的做法,当然这并不代表“一杆子打死”,如果病情有所扩大或久未痊愈就需要及时就医考虑是否用药了,毕竟,母体如果不能健康,也就不能保证孩子的健康。
哺乳期当然不是不能用药,而是要选择对宝宝比较安全的药品。正处在哺乳期或即将生产的妈妈们也不妨对哺乳期的用药多一些基本的了解,做到心中有数。
这是根据美国药物和食品管理局(FDA)颁布的信息整理,关于在哺乳期内的用药危险性等级标准,L1和L2是最稳妥和安全的,大家可以看这张表:

↑【图1】↑
关于抗生素,下表是某医院的规定(本表来源于网络),可查阅对应的抗生素种类和表中的“哺乳分级”再结合图1的等级,就可以知道不同种类抗生素的危险等级了:

↑【图2】↑
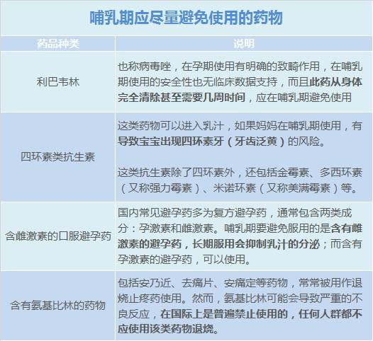
还有几种药物是在哺乳期需要特别关注的, 是要尽量避免使用的 。在后面的文章中有出现此表格当中的药物,但需要妈妈们格外关注一下使用方法:

↑【图3】↑
针对不同种类疾病的对应药物,举例说明在哺乳期较为安全的常用药物,妈妈们可以对应自己的实际情况和病症查阅:

↑【图4】↑
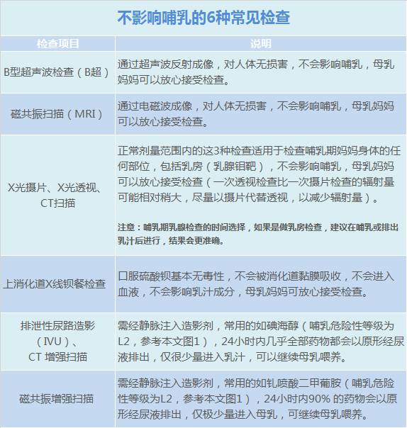
有些疾病需要仪器检查,以下这些常见的检查,也是不影响哺乳的,妈妈们可以放心:

↑【图5】↑
还有这几种情况,是绝对不可以哺乳的:

↑【图6】↑
针对哺乳期一些常见疾病,在用药安全方面做了如下的归纳整理:
01
哺乳期感冒发烧
90%感冒是病毒引起,人体免疫系统需3-5天,产生特异性抗体,将病毒清除,如有发烧,是人体正常的防御反应,这时你需要耐心等待,多喝水多休息即可。
需要关注的是,如果体温升至38℃以上,妈妈身体非常难受时,可以选择对乙酰氨基酚或布洛芬——这是使用最广泛且最安全的退烧药,哺乳期服用安全。
02
哺乳期腹泻肚子
如果哺乳期妈妈出现腹泻症状,建议先到医院检查是否是“细菌感染”导致的。
细菌感染导致腹泻:医生会帮你判断是否需要抗生素治疗,请提前告诉你的医生你正处在哺乳期,医生就会选择那些哺乳期可以服用的抗生素。
非细菌感染的腹泻:短时间内的腹泻可用蒙脱石散止泻,用口服补液盐来补充水分和电解质;长时间的腹泻则可以通过服用益生菌来调节肠胃菌群平衡。这些在哺乳期是安全的。
03
哺乳期补钙
说到补钙,如果不是缺钙比较严重的情况,当然是首选从食物中获取。比如乳制品、豆制品、深绿色蔬菜、鱼虾类等,这些是大家比较熟知的补钙食物,还有像花生、紫菜也是有非常好的补钙效果的食物。
当然,当饮食已无法满足你的补钙需求时,建议遵医嘱来服用钙剂。一般不需要刻意追求钙片的钙含量,通常选择100~300毫克之间,每天两三次,多次服用即可。
04
哺乳期乳头被咬伤
每个妈妈的乳头都有被宝宝咬伤的经历,这时咬伤后的护理就非常重要了。但问题来了,可以涂药膏吗?涂了药膏宝宝还能吃母乳吗?
一般的咬伤,我推荐羊脂膏,宝宝即便吃进去也没事。如果没有预备羊脂膏,可以在哺乳后立刻涂抹金霉素软膏或莫匹罗星软膏,关注是立刻,要拉开与下次哺乳的时间,让药膏更长地停留在乳头,并在下次哺乳前洗干净,不要让宝宝接触到(见图3)。
05
哺乳期乳腺炎
如果因为宝宝咬破乳头或者堵奶等引发了比较严重的乳腺细菌感染,那么就需要用抗生素来治疗了。
乳腺炎的治疗,常规使用的抗生素,一般都是青霉素类或者头孢类。那么这两类都是美国儿科医师协会推荐的药物,可以在哺乳期放心服用的,对宝宝的影响基本是让宝宝的肠道菌群数量一部分减少,其他方面没有影响。
这个需要妈妈们细心观察宝宝是否出现腹泻情况:
轻微腹泻:说明宝宝对药物的反应不大,妈妈可继续服药;
严重腹泻:说明药物对宝宝产生不利营养,最好先停掉母乳,或咨询医生更换其他种类抗生素。
06
哺乳期带状疱疹
如果是带状疱疹这个情况,需要服用阿昔洛韦,虽然这个药物在哺乳期服用是安全的,但是由于带状疱疹和水痘是同一种病毒引起,很可能会传染给宝宝,所以不要和宝宝亲密接触,导致宝宝出水痘。
07
哺乳期脚气发作
一般治疗脚气的药膏中的有效成分是硝酸咪康唑,这种成分外涂的话基本不会进入母乳当中。哺乳期局部外涂不影响母乳。
08
哺乳期*麻疹荨**
*麻疹荨**是常见的皮肤过敏性疾病之一,一般出现在产后,是由于产后虚弱,抵抗力低下,情绪波动大等因素所引起的。因为*麻疹荨**出现后会出现皮肤瘙痒,在护理上要格外关注,切忌冷热交替,不要抓挠,妈妈们尽量不留长指甲,因为如果是夜间瘙痒,在睡梦中也会不自觉抓挠,容易抓破。另外,不要热敷,保持清淡饮食,治疗前需要先到医院检查过敏原。
口服药方面:国外首选的是第二代抗过敏药氯雷他定或西替利嗪。西替利嗪是6个月以上宝宝也可对症使用的药物,因此如果哺乳期妈妈服用氯雷他定无效的话,可以试试西替利嗪。
外用药方面:如果是用于止痒的话,哺乳期使用安全的是炉甘石洗剂。
关于哺乳期妈妈要不要吃药,
你有什么经历或经验,留言区等你分享!
参考及来源丨fda.gov官方网站、drugs.com官方网站、医学界临床药学等

置顶微信公众号兔头妈妈说育儿,每天看实用文章
