
上一讲,我们讲解了《麦克维尔MDS carefree直流变频多联中央空调》。许多朋友们觉得意犹未尽,给我们留言希望把更多厂商的样本拿出来解析。我们会尽可能去满足朋友们的请求。还是那句话:产品样本,是企业技术能力的表现,也是企业诚信的标杆。希望大家学会看产品样本,看穿那些吹毛求疵厂商技俩,让质量可靠,技术创新的产品得到更广泛的应用。
本次,我们讲解的是约克YSPA系列螺杆式风冷热泵机组,样本编号:PUBL-7266ZH(0114),来源于百度。

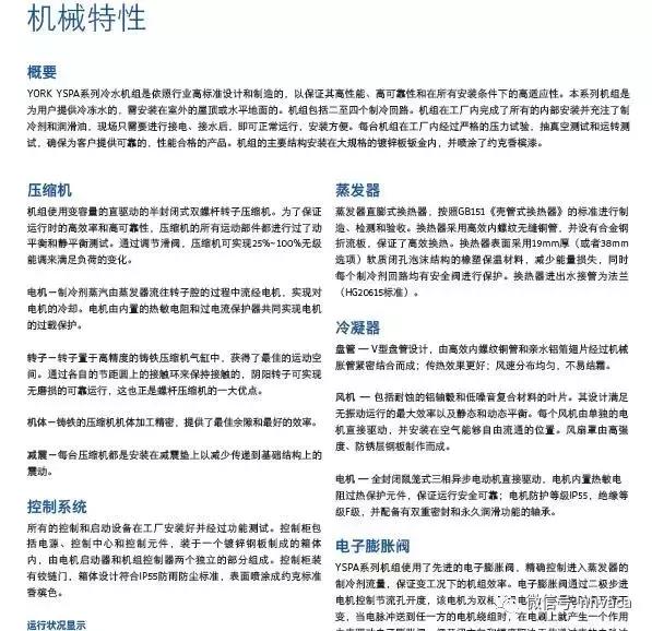
关于风冷螺杆热泵冷热水机组,无论哪个品牌,这些年在技术上从未取得较大提升,但实质上,风冷螺杆热泵冷热水机组整体市场份额却在不断的提升,希望有心的厂商能用点心思提升风冷螺杆热泵冷热水机组。上图片中所提到的机组特点,我们会逐一讲解。

风冷螺杆热泵机组系统原理图:

机组由蒸发器出来的状态为气体的冷媒;经压缩机绝热压缩以后,变成高温高压状态。被压缩后的气体冷媒,在冷凝器中,等压冷却冷凝,经冷凝后变化成液态冷媒,再经节流阀膨胀到低压,变成气液混合物。其中低温低压下的液态冷媒,在蒸发器中吸收被冷物质的热量,重新变成气态冷媒。气态冷媒经管道重新进入压缩机,开始新的循环。这就是制冷循环的四个过程。
螺杆压缩机:
目前,市场上螺杆压缩机分为:全封闭、半封闭;型式分为:双螺杆和单螺杆两种。之前,暖通南社有大量的课件已详细分析了螺杆压缩机,这里不再重复。应用在风冷螺杆热泵冷热水机组上的压缩机主流是:半封闭双螺杆压缩机。唯一采用单螺杆压缩机只有麦克维尔MHS系列产品。
|
|
|
| ①双螺杆压缩机在3000~9000rpm时效率高,比功率为6.0~6.3kwm3/min。②采用滑阀调节时,双螺杆压缩机需要一个滑阀。③加工工艺性好、可靠性更高。 | ①单螺杆压缩机在转速1500~3500rpm时效率高,比功率为6.0~6.4 kwm3/min。②单螺杆压缩机则同时需要两个滑阀,故结构上变得复杂,可靠性亦下降。③受力平衡原理有利于振动可以轻忽,噪声水平较低。 |
除霜模式:
旁通除霜原理图:

逆向除霜原理图:

| 逆向除霜 | 旁通除霜 |
| 1、除霜时机组变成制冷运行,水温明显降低,末端出风温度波动大。2、除霜时吸排气压力波动较大,对压缩机润滑供应和系统的工作不稳定。3、除霜过程中容易出现低压; | 1、除霜与制热同时进行,水温波动较小。2、机组吸排气压力波动小,供油压差始终保持在8bar以上;3、增加低压补偿功能,除霜过程中低压稳定。 |
冷媒:
主要冷媒以:R22、R407C、R134a为主。目前多数厂商选用R134a为风冷螺杆热泵冷热水机组环保冷媒。为什么R407C冷媒得不到广泛应用,主要原因是:R407C是R32(25%)、R125(52%)和R134a(23%)三种制冷剂的混合制冷剂。
R407C是一种温度滑移较大的非共沸混合制冷剂,其不同组分的饱和蒸发温度最大约有5度的偏差。
在满液式蒸发器内,整个空间压力处处相等,这就不能保证R407c的不同组分都能均衡的蒸发,也就是说会有1种或2种饱和蒸发温度偏高的组分不能正常的参与制冷循环,那这样就不能正常发挥R407c的特性了(也可以说实际参与制冷循环的物质已经不能称为R407c了)。R407c用于干式蒸发器时情行就不一样了,干式的蒸发器中制冷剂是在铜管内流动的,在流动过程中有明显的压力降,R407c的不同组分可以在铜管内分段蒸发(当然这个分段交接不会很明显的!)。这正好发挥了大滑移非共沸混合制冷剂的优点。
蒸发器:
| 干式蒸发器 | 满液式蒸发器 |
|
|
|
| 机组的回油通畅,冷媒充注量少,降低维护费用。 | 换热效率更高,冷媒充注量较大。 |
换热通道:
|
|
|
| 我们认为换热通道型式是个伪命题,为风冷热泵机组提供更宽广的换热空间是提升机组效率最有可行有效的方式。 |
独立的制冷回路作用:
机组按模块独立的制冷回路设计,使用可靠,维护方便,部分负荷效率不衰减。
要更关注机组设备本身的噪音设计,主要表现在以下方面:
1)冷凝风机是否考虑了降低噪音设计;
2)机组压缩机是否考虑了减振措施;
3)机组底座是否做了减振降噪措施。
主要电子部件及其作用:
电子膨胀阀:负责根据受到的脉冲信号控制膨胀阀开度,保证适量的供液量和合适的过热度。
压力传感器:负责检测蒸发压力,并将蒸发压力值转变成4-20mA的电流信号。
温度传感器:负责检测回气温度(根据电阻变化)。
控制器:控制器是该节流系统的核心部件,类似人的大脑。控制器可以接受压力传感器送来的4-20mA电流信号,和温度传感器的电阻信号。根据这些信号,通过内部的计算发出脉冲信号来控制电子膨胀阀的开度,保证系统供液量和过热度。正常运转,控制器显示系统的实际过热度。
驱动器:接受外部电压或电流信号,驱动电子膨胀阀运行。
控制系统:
市场上各品牌基本上都采用PLC可编辑控制器,其特点可靠性高,可扩展。控制系统具有专用远程RS485通讯接口,支持modbus协议或自由口协议。

计算机组能效比:
以上计算的方法是一种讨巧的方式,应该是:名义制冷量/制热量÷(制冷/制热输入功率+风机功率),这才是完整的机组能效比。
以下为各品牌风冷螺杆热泵冷热水机组COP比较图:

数据引自2011年,某品牌比较表。
其他应关注事项:
1.关注机组外形尺寸图,为机组腾出更宽广的散热空间;
2.要关注减振降噪措施,特别是在居民密集区;
3.要关注机组使用室外环境温度和极端温度条件下应对措施。
欢迎您加入暖通南社学习沟通互动社区:
| QQ 群群号 | 主要功能 | 目前人数 |
| 127278380 | 注册暖通及资深设计、甲方居多; | 999人 |
| 162504281 | 以施工、设计技术人员居多 | 994人 |
| 161153868 | 施工、暖通空调造价人员居多 | 293人 |
| 191232844 | 土建、建筑施工人员居多 | 875人 |
| 194045991 | 主要以吸收南方工程技术人员 | 267人 |
| 189417984 | 纯设备群,初建 | 21人 |
| 365552966 | 加各类不能明确的技术人员,待以后再行分配 | 37人 |
| 235204658 | 以注考为主的群 | 258人 |
| 184579553 | 以厂商技术研发人员、维保人员为主的群 | 991人 |
| 145754593 | 以加施工人员为主的群 | 233人 |
| 338391569 | 专为求职人员设立的群 | 331人 |
| 168494112 | 以洁净空调和各特色专业设立的群 | 863人 |
| 241676445 | 专业设计群,为新手们准备 | 375人 |
| 171780399 | 南社唯一允许自由广告的推广群 | 340人 |
| 170823423 | 综合沟通群 | 994人 |
| 492479546 | BIM专业沟通群 | 231人 |
| 303891401 | 以暖通空调自控、家居系统集成为主的群 | 260人 |
| 167899477 | 吸收以北方工程技术人员为主的群 | 309人 |
| 其他各QQ群请百度:“暖通南社QQ群”查找。本QQ群所有群均为实名加群,加群请注明:“地区-姓名-专业”方能加群成功,每个人最多可加两个群,恶意加群者拉黑。所有群现在实行更替制,即新加人同时踢出最后一个发言的人。加各地区微信群,请注明:“地区-姓名-专业”加微信号:1114325507。高级专业技术人员可加QQ:13301898699,可获取南社认可的“南社工程专业技术人员俱乐部”证书。推广及商务合作,请加QQ:13301898699或微信号:1114325507 |
本次更新信息:2016年12月3日。微信公众号:nhvaca
加我个人微信号: 1114325507 ,拉你进暖通南社各片区和专业微信群。