湖南南方稀贵金属交易所今日恢复交易
湖南南方稀贵金属交易所通过积极处理,上一交易日日终清算已完成,经研究决定,于10:10进行集合竞价,10:15正常开市。另由于未按时与银行进行对账,故本交易日所有银行暂停出金业务办理。

南宁(中国—东盟)商品交易所关于现货发售业务开户系统升级的公告
尊敬的经纪会员、交易商:
因现货发售系统近期交易量增大,交易商开户数量猛增,客户端交易及出入金频繁,为更好的为客户服务,交易所决定对部分品种号段的后台进行技术升级,升级过程中将有部分会员开户出现暂缓、延迟现象,我们将尽快完成后台技术升级,恢复开户系统的正常运行,具体情况请随时留意官网公告,详情可拨打客服4008-099-381进行咨询,由此给您带来的不便敬请谅解。
南宁(中国—东盟)商品交易所
2016年11月8日
无锡市乾圆大通商品合约交易中心发布关于93#汽油现金交割的公告
尊敬的各会员单位及交易商:
按照93#汽油合约的交易规则,2016年11月11日为93#汽油现金交割日,93#汽油10吨、93#汽油100吨、93#汽油300吨合约将于2016年11月12日06:00收市后进行现金交割。
还望各会员单位及交易商提前做好资金安排及风险控制。
特此公告
无锡市乾圆大通商品合约交易中心
2016年11月8日
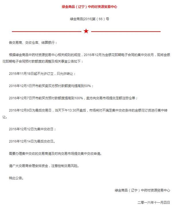
绿金商品(辽宁)中药材资源贸易中心关于交收月份提高金银花即期电子合同预付款额度的公告
根据绿金商品中药材资源贸易中心相关规则的规定,2016年12月为金银花即期电子合同的集中交收月。2016年11月18日起,金银花即期电子合同不允许订立,只允许转让;12月1日开市前买卖双方预付款额度均提高到50%;12月7日开市前买方预付款额度提高到100%。

中晟环球大宗商品交易中心关于调整茶青预售交易板块交易商账户资金风险率的公告
中晟环球大宗商品交易中心根据银行的相关要求,每日闭市结算后各交易商账户资金不得为负数。当交易商账户风险率小于等于120%时,交易中心将以电话、短信、邮件、公告等一种或多种方式提示交易商增加可用资金或减少茶青持仓;当交易商账户风险率小于等于100%时,交易商未增加可用资金或减少茶青持仓的,订单持有人将解除与交易商签订的茶青买卖合同。

青岛西海岸商品交易中心关于调整黑美人西瓜电子合同预付款额度和最大涨(跌)限幅的通知
11月8日开市前青岛西海岸商品交易中心将黑美人西瓜电子合同预付款额度调高至30%;同时将黑美人西瓜电子合同最大涨(跌)限幅调高至10%。

兴蜀大宗商品交易市场发布关于风险防范提示
尊敬的会员单位、服务机构及交易商:
由于近期2016年美国总统大选,国内外市场行情波动剧烈,导致人民币报价商品价格变动不确定因素增大,请交易商切实做好风险管理和防范工作。
请各交易商密切关注2016年美国总统大选的相关信息,同时关注调整持仓结构,控制持仓风险,加强风险防范工作,以防市场价格的大幅度波动造成较大的损失。
请广大交易商谨慎操作,理性投资。
特此通知!
兴蜀大宗商品交易市场
2016年11月07日
齐鲁商品交易中心风险提示
各会员及容户:
受美国政治经济局势影响,近期相关商品国际市场行情波动剧烈,价格波动幅度较大,鉴于目前不确定因素增多,操作风险加大,请会员及相关客户切实加强持有仓单的风险防范工作,提高风
险意识,合理控制资金和交易风险。
齐鲁商品交易中心
2016年11月7日
湖南纬德大宗商品交易中心关于美国总统大选期间产品调整的通知
11月9日(星期三)湖南纬德大宗商品交易中心所有新建仓产品单笔最大持仓量调整为5手,所有新建仓产品最大持仓量调整为50手;11月10日(星期四)开市恢复正常。

湖南润达商品交易市场关于400服务热线维护的公告

贵州中晟环球商品交易中心关于现货商品交易交收板块新商品上市免费配送的公告
自2016年11月9日(星期三)起,中矿申投大宗商品贸易有限公司将白银5Kg、白银20Kg、白银50Kg、白银100Kg、国际沥青10T、国际沥青50T、国际沥青100T每个交易日的交易时间从6:00一次日4:00更改为7:00一次日4:00(每周一的交易时间仍为8:00一次日4:00);市场休市结算时间从4:00—6:00更改为4:00—7:00.
