一个人从毕业后踏入社会,能够从事自己感兴趣的工作将是一件非常幸福的事情。

工作就要做自己感兴趣的
爱因斯坦说过:“兴趣是最好的老师。”爱因斯坦在12岁的时候自学了欧几里德几何,对数学喜爱到狂热的地步,那个时候他还开始自学高等数学,16岁的时候自学完成了微积分,大学时期又对物理学充满了兴趣,22岁的时候在莱比锡《物理学杂志》上发表了论文《由毛细管现象得到的推论》。正是由于爱因斯坦对物理学的热爱,加上自己的天赋,最终在物理学领域提出了相对论。
诺贝尔物理学奖的获得者丁肇中同样对物理有着浓厚的兴趣。20岁时,他带着100美元,来到美国密歇根大学学习数学和物理,在3年多的时间里,他一直刻苦读书,有时几天几夜待在实验室里。有人问他:“你不觉得学习很苦吗?"丁肇中笑着回答说:“不,一点也不,没有任何人强迫我这样做。正相反,我觉得很快乐,因为我对它感兴趣,我急于要探索物理世界的奥秘。”
所以,我们可以想一想,当你做一件你感兴趣的事情时,你会忘记时间,忘记吃饭、睡觉,你会乐在其中,而不知疲倦。

兴趣是工作的不竭动力
德国伟大作家歌德说过:“ 如果工作是一种乐趣,人生就是天堂。”
兴趣能够让我们每个人发挥自身最大的潜能,能够推动我们的职业更快成功
达尔文和《物种起源》
1809年2月12日,达尔文出生在英国一个叫做希留布里的小镇。他的父亲是当地著名的医生,母亲则喜欢栽培花卉和果树,她常常教给孩子们识别花草果树的知识。这使年幼的达尔文从小就和植物结下了不解之缘。
达尔文在8岁时进入了镇上的小学,枯燥无味的课程使他厌烦。于是,他把精力和感情都倾注到课外的活动中,常常去野外捕捉昆虫、寻找矿石、采集动植物的标本。16岁时,达尔文和哥哥一起被父亲送到爱丁堡大学去学医。每当课余和假日,他就同渔民一道出海,撒网捕鱼,制作标本,带回来分析研究。父亲见他并没有改变自己的兴趣和爱好,十分恼火,便把他送进了剑桥大学神学院。神学院的课程内容是达尔文从小就听厌了的陈词滥调,他对此毫无兴趣。但剑桥大学的学术环境和资源给了他成长的空间,他读了很多自然科学的书籍,还拜亨斯洛教授为师。亨斯洛教授精通植物学、昆虫学、化学、矿物学和地质学,正是由于他的引导,达尔文才真正走上科学研究的道路。
1831年,达尔文从剑桥大学毕业,获得了牧师的职位,然而此时他的全部感情和志向却集中在生物学和矿物学上。那时正值英国政府向全球扩张,不断派船探险,这年12月,英国政府组织了“贝格尔号”军舰的环球考察,经亨斯洛教授的推荐,达尔文以“博物学家”的身份,自费搭船,踏上贝格尔舰,开始了为期五年五年的艰辛而生死难测的环球考察旅行。在这次环球科学考察中,达尔文积累了大量的资料。回国之后又经过长达二十余年的研究。1859年11月达尔文的科学巨著《物种起源》终于出版了。这部著作的问世,第一次把生物学建立在完全科学的基础上,标志着生物进化论的正式确立。
1882年4月19日,这位伟大的科学家因病死,人们把他的遗体安葬在牛顿的墓旁,以表达对这位科学家的敬仰。
回顾达尔文的一生,不难发现,正是对动植物的兴趣促使达尔文走上了生物学家而不是医生的道路。
既然,兴趣对一个人的职业发展如此重要,哪怎么样才能发现一个人的兴趣呢?

如何发现自己的兴趣?
很多人认为这非常简单,谁还不知道自己对什么感兴趣呢?比如,喜欢看书,喜欢游戏,喜欢动漫,喜欢数学,喜欢表演,这些不都是自己的兴趣嘛。
但这些是每个人感觉中的兴趣,不一定是自己最真实的兴趣,也不一定是全面的兴趣,更可能不是真实的兴趣。
格林斯潘的故事
很多人都知道格林斯潘的故事,他连续五次出任美联储主席,是当代对美国和世界经济最具影响力的经济学家之一。但是有谁知道,格林斯潘其实毕业于一所音乐学院,学校的专业是单簧管,从音乐学院辍学后,当了一名爵士乐手。后来经过深入思考后,他放弃了热爱13年的音乐,转向了经济学,后来人们就看到了一位表情严肃、不拘言笑、举止谨慎谨慎的经济学家,而很难想象,这位经济学家曾经是一位穿着鲜艳亮丽的黄色夹克衫,以吹奏着单簧管卫生,浪迹美国各个城镇和乡村爵士乐俱乐部的音乐家。格林斯潘在经济领域的卓越成绩,告诉我们只有找到自己真正的兴趣才是走上了正确的道路。

感觉的兴趣不一定是真实的兴趣
霍兰德职业兴趣,带你了解自己真实的兴趣
目前,一个人想了解到自己最真实、准确的兴趣,还是需要借助一定的工具的,霍兰德职业兴趣测评无疑是目前最好用的工具。
霍兰德职业兴趣理论是美国约翰·霍普金斯大学的心理学教授约翰·霍兰德(JohnHolland)于1959年提出的。霍兰德是美国著名的职业指导专家,长期从事职业咨询工作,通过对自己职业生涯与他人的职业道路进行深入研究后,认为某一特殊类别的人格倾向,会对这种类型的工作发生兴趣,霍兰德和他的助手在几十年间经过一百多次大规模的实验研究,首次提出了具有广泛社会影响的人职互择理论,也就是我们通常说的霍兰德职业兴趣理论。
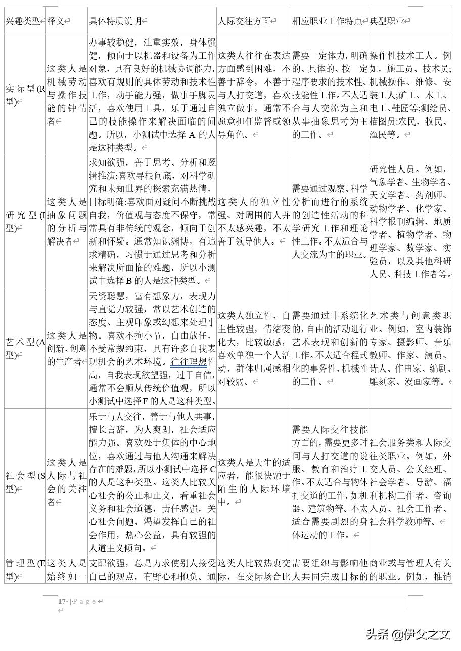
霍兰德教授认为,人的人格类型、兴趣与职业密切相关,兴趣是人们活动的巨大动力,一个人一旦对自己所做的工作感兴趣,他便会积极、愉快地从事该工作。此外,霍兰德教授认为,人格可分为社会型、企业型、常规型、现实型、研究型和艺术型六种类型,霍兰德职业兴趣理论把个人特质与适合这种特质的工作密切联系起来,巧妙地拉近了自我与工作世界的距离。借助霍兰德代码的协助,测评者能迅速地、系统地,而且有所依据地在一个特定的职业群里进行探索活动。
霍兰德职业兴趣理论的提出给了我们依据兴趣选择工作的可能,让我们能够积极主动的探索适合自己的职业,为我们找到真正适合自己的职业发展指明了一个方向。
霍兰德兴趣理论认为:职业选择是人格的一种表现,某一类型的职业通常会吸引具有相同特质的人,这种人格特质反映在职业上,就是职业兴趣。
根据职业兴趣,霍兰德将人的人格分划分为六种类型:现实型、研究型、艺术型、社会型、事业型、常规型。霍兰德认为不同性格、不同兴趣的人适合从事不同的工作,这一理论经过60多年的实践得到了广泛的认可。

霍兰德职业兴趣是目前最有效的工具
六种职业兴趣类型:


霍兰德职业兴趣六边形:
霍兰德将六种职业兴趣用一个六角形模型来解释其相互间的关系:

从上图中可以看出,每一种类型与其他类型之间存在不同程度的关系,大体可描述为三类:
相邻关系:如R与I、I与A、A与S、S与E、E与C、C与R。属于这种关系的两种类型的个体之间都有一些明显的共同点。实际型R与研究型I的人都喜欢安静,不太偏好人际交往;研究型I与艺术型A的人思想上都比较独立,不会人云亦云;艺术型A与社会型S的人做事都比较灵活,不太拘泥常规;社会型S与企业型E的人都热衷说服他人,比较乐于人际交往;企业型E与事务型C的人都看重他人的赞许,对外界的赞许比较悦纳;事务型C与实际型R的人做事都比较细致,能够按照按部就班地工作。
相隔关系:如R与A、R与E、I与C、I与S、A与E、S与C,属于这种关系的两种类型个体之间共同点较相邻关系少,不详细探讨。
相对关系:在六边形上处于对角位置的类型之间即为相对关系,如R与S、I与E、A与C,属于这种关系的人在某些方面存在着相反性。实际型R与社会型S的人在是否主动与人交往上是相反的。R型通常不太与人交往,甚至回避交往,而S型则会主动与人交往,甚至离不开人际交往。研究型I与企业型E的人在是否影响他人思想方面是相反的。I型通常思想独立,不会轻易受到他人的影响,而E型通常希望掌控他人的思想,而不仅仅影响他人行为。艺术型A与事务型C的人在是否要遵从规范方面是相反的。A型大脑中通常没有条条框框,具有创新和创造能力,而C型通常看重各种规范,做事循规蹈矩。
霍兰德职业兴趣的实测步骤与解读:
第一步,施测
目前网上可以搜到兴趣测验题目(如找不到可私信发你),按照测试要求进行作答。
霍兰德职业兴趣测验包括八个部分:即你心目中的理想职业、你所感兴趣的活动、你所擅长的活动、你所喜好的职业、你的能力类型自评、你的职业兴趣类型、职业价值观和职业兴趣类型及对应的职业索引。

可以搜索到测试题,或私信索取
第二步,确定你的主要职业类型
测评结果出来后,计算分值,并由高到低排定职业兴趣类型的顺序,前二位或前三位职业类型确定了被测者的职业兴趣类型,也就是被测者的“霍兰德职业兴趣代码”。如RI、SC(两码组合);RCA、AIS(三码组合)等。这其中排在首位的是主型(职业兴趣的主要类型),后面1~2位(次位和末位)为辅型。

主要职业类型不一定是一个
第三步,对照职业兴趣代码,找到自己最理想的职业
为了让霍兰德职业兴趣代码具有实际的指导价值,霍兰德及其同事做了一项非常庞大的研究工作来鉴别不同职业的霍兰德职业兴趣代码。1996年,他们出版了美国版本的《霍兰德职业代码字典》,该书为12000多种职业提供了代码。两码共有30种组合类型;三码共有120种组合类型。
确定自己的职业类型组合后,通过对照职业兴趣代码,就能找到自己的理想职业。例如你的职业兴趣代号是RIA,那么牙科技术人员、陶工等是适合你兴趣的职业。然后寻找与你职业兴趣代号相近的职业,如你的职业兴趣代号是RIA,那么,其他由这三个字母组合成的编号(入IRA、IAR、ARI等)对应的职业,也较适合你的兴趣。

职业代码很多
两码包含的30种职业兴趣代码:

RI:通常所说的技术性工种,像电力和电器类技术工、机加工技术工、大型设备操作工,以及各种技师等
RA:雕刻工、手工刺绣、家具制作工、服装制作工、花匠、厨师等
RS:出租车司机、家电维修工等
RE:质检员、登山导游等
RC:各类检修人员、公交车驾驶员等
IR:各类工程技术人员、计算机编程人员等
IA:艺术理论工作者、 艺术评论家、物理学家、经济学家等
IS:社会学研究人员、 心理学研究人员、大学教文科类教师等
IE:管理学科研究人员、 卫生防疫专家、系统分析员等
IC:统计分析师、财务分析师等
AR:电影电视摄影师、 录音师、动画制作人员、舞台灯光师等
AI:剧作家、时装设计师、建筑设计师、画家等
AS:广告设计师、时装模特、艺人、装饰设计师等
AE:职业导演、 节目主持人
AC:橱窗装饰师、化妆师等
SR:护士、 职业学校的实训教师、体育教师、保姆等
SI:中学教师、 心理咨询师、职业指导师、市场调查人员等
SA:新闻记者、公共关系人员、活动策划人员等
SE:社区工作人员、福利机构工作人员等
SC:餐旅服务人员、营业员、前台工作人员等
ER:车间主任、船长等
EI:研究机构管理人员、总工程师、总设计师等
EA:制片人、舞台监督、律师等
ES:营销经理、营销人员、中小学校长、公共关系经理等
EC:政府官员、大堂经理、领班、办公室负责人等
CR:实验员、文印人员、计算机录入员等
CI:按投资分析员、会计师、数据采集人员、统计员等
CA:版面编辑人员、会务会展人员等
CS:法庭速记员、仓库保管员、银行职员、图书管理员等
CE:秘书、一般公务员、行政助理等
三码包含的120种职业兴趣代码:
RIA:牙科技术员、陶工、建筑设计员、模型工、细木工、制作链条人员。
RIS:厨师、林务员、跳水员、潜水员、染色员、电器修理、眼镜制作、电工、纺织机器装配工、服务员、装玻璃工人、发电厂工人、焊接工。
RIE;建筑和桥梁工程、环境工程、航空工程、公路工程、电力工程、信号工程、电话工程、一般机械工程、自动工程、矿业工程、海洋工程、交通工程技术人员、制图员、家政经济人员、计量员、农民、农场工人、农业机械操作、清洁工、无线电修理、汽车修理、手表修理、管工、线路装配工、工具仓库管理员。
RIC:船上工作人员、接待员、杂志保管员、牙医助手、制帽工、磨坊工、石匠、机器制造、机车(火车头)制造、农业机器装配、汽车装配工、缝纫机装配工、钟表装配和检验、电动器具装配、鞋匠、锁匠、货物检验员、电梯机修工、托儿所所长、钢琴调音员、装配工、印刷工、建筑钢铁工作、卡车司机。
RAI:手工雕刻、玻璃雕刻、制作模型人员、家具木工、制作皮革品、手工绣花、手工钩针纺织、排字工作、印刷工作、图画雕刻、装订工。
RSE:消防员、交通巡警、警察、门卫、理发师、房间清洁工、屠夫、锻工、开凿工人、管道安装工、出租汽车驾驶员、货物搬运工、送报员、勘探员、娱乐场所的服务员、起卸机操作工、灭害虫者、电梯操作工、厨房助手。
RSI:纺织工、编织工、农业学校教师、某些职业课程教师(诸如艺术、商业、技术、工艺课程)、雨衣上胶工。
REC:抄水表员、保姆、实验室动物饲养员、动物管理员。
REI:轮船船长、航海领航员、大副、试管实验员。RES:旅馆服务员、家畜饲养员、渔民、渔网修补工、水手长、收割机操作工、搬运行李工人、公园服务员、救 生员、登山导游、火车工程技术员、建筑工作、铺轨工人。
RCI:测量员、勘测员、仪表操作者、农业工程技术、化学工程技师、民用工程技师、石油工程技师、资料室管理员、探矿工、煅烧工、烧窖工、矿工、保养工、磨床工、取样工、样品检验员、纺纱工、炮手、漂洗工、电焊工、锯木工、刨床工、制帽工、手工缝纫工、油漆工、染色工、按摩工、木匠、农民建筑工作、电影放映员、勘测员助手。
RCS:公共汽车驾驶员、一等水手、游泳池服务员、裁缝、建筑工作、石匠、烟囱修建工、混凝土工、电话修理工、爆炸手、邮递员、矿工、裱糊工人、纺纱工。
RCE:打井工、吊车驾驶员、农场工人、邮件分类员、铲车司机、拖拉机司机。
IAS:普通经济学家、农场经济学家、财政经济学家、国际贸易经济学家、实验心理学家、工程心理学家、心理学家、哲学家、内科医生、数学家。
IAR:人类学家、天丈学家、化学家、物理学家、医学病理、动物标本剥制者、化石修复者、艺术品管理者。
ISE:营养学家、饮食顾问、火灾检查员、邮政服务检查员。
ISC:侦察员、电视播音室修理员、电视修理服务员、验尸室人员、编目录者、医学实验定技师、调查研究者。
ISR:水生生物学者,昆虫学者、微生物学家、配镜师、矫正视力者、细菌学家、牙科医生、骨科医生。
ISA:实验心理学家、普通心理学家、发展心理学家、教育心理学家、社会心理学家、临床心理学家、目标学家、皮肤病学家、精神病学家、妇产科医师、眼科医生、
五官科医生、医学实验室技术专家、民航医务人员、护士。
IES:细菌学家、生理学家、化学专家、地质专家、地理物理学专家、纺织技术专家、医院药剂师、工业药剂师、药房营业员。
IEC:档案保管员、保险统计员。
ICR:质量检验技术员、地质学技师、工程师、法官、图书馆技术辅导员、计算机操作员、医院听诊员、家禽检查员。
IRA:地理学家、地质学家、声学物理学家、矿物学家、古生物学家、石油学家、地震学家、声学物理学家、原子和分子物理学家、电学和磁学物理学家、气象学家、设计审核员、人口统计学家、数学统计学家、外科医生、城市规划家、气象员。
IRS:流体物理学家、物理海洋学家、等离子体物理学家、农业科学家、动物学家、食品科学家、园艺学家、植物学家、细菌学家、解剖学家、动物病理学家、作物病理学家、药物学家、生物化学家、生物物理学家、细胞生物学家、临床化学家、遗传学家、分子生物学家、质量控制工程师、地理学家、兽医、放射性治疗技师。
IRE:化验员、化学工程师、纺织工程师、食品技师、渔业技术专家、材料和测试工程师、电气工程师、土木工程师、航空工程师、行政官员、冶金专家、原子核工程师、陶瓷工程师、地质工程师、电力工程量、口腔科医生、牙科医生。
IRC:飞机领航员、飞行员、物理实验室技师、文献检查员、农业技术专家、动植物技术专家、生物技师、油管检查员、工商业规划者、矿藏安全检查员、纺织品检验员、照相机修理者、工程技术员、编计算程序者、工具设计者、仪器维修工。
CRI:簿记员、会计、记时员、铸造机操作工、打字员、按键操作工、复印机操作工。
CRS:仓库保管员、档案管理员、缝纫工、讲述员、收款人。
CRE:标价员、实验室工作者、广告管理员、自动打字机操作员、电动机装配工、缝纫机操作工。
CIS:记账员、顾客服务员、报刊发行员、土地测量员、保险公司职员、会计师、估价员、邮政检查员、外贸检查员。
CIE:打字员、统计员、支票记录员、订货员、校对员、办公室工作人员。
CIR:校对员、工程职员、海底电报员、检修计划员、发扳员。
CSE:接待员、通讯员、电话接线员、卖票员、旅馆服务员、私人职员、商学教师、旅游办事员。
CSR:运货代理商、铁路职员、交通检查员、办公室通信员、薄记员、出纳员、银行财务职员。
CSA:秘书、图书管理员、办公室办事员。
CER:邮递员、数据处理员、办公室办事员。
CEI:推销员、经济分析家。
CES:银行会计、记账员、法人秘书、速记员、法院报告人。
ECI:银行行长、审计员、信用管理员、地产管理员、商业管理员。
ECS:信用办事员、保险人员、各类进货员、海关服务经理、售货员,购买员、会计。
ERI:建筑物管理员、工业工程师、农场管理员、护士长、农业经营管理人员。
ERS:仓库管理员、房屋管理员、货栈监督管理员。
ERC:邮政局长、渔船船长、机械操作领班、木工领班、瓦工领班、驾驶员领班。
EIR:科学、技术和有关周期出版物的管理员。
EIC:专利代理人、鉴定人、运输服务检查员、安全检查员、废品收购人员。
EIS:警官、侦察员、交通检验员、安全咨询员、合同管理者、商人。
EAS:法官、律师、公证人。
EAR:展览室管理员、舞台管理员、播音员、训兽员。
ESC:理发师、裁判员、政府行政管理员、财政管理员、I程管理员、职业病防治、售货员、商业经理、办公室主任、人事负责人、调度员。
ESR:家具售货员、书店售货员、公共汽车的驾驶员、日用品售货员、护士长、自然科学和工程的行政领导。
ESI:博物馆管理员、图书馆管理员、古迹管理员、饮食业经理、地区安全服务管理员、技术服务咨询者、超级市场管理员、零售商品店店员、批发商、出租汽车服务站调度。
ESA:博物馆馆长、报刊管理员、音乐器材售货员、广告商售画营业员、导游、(轮船或班机上的)事务长、飞机上的服务员、船员、法官、律师。
ASE:戏剧导演、舞蹈教师、广告撰稿人,报刊、专栏作者、记者、艺人、英语翻译。
ASI:音乐教师、乐器教师、美术教师、管弦乐指挥,合唱队指挥、歌星、演奏家、哲学家、作家、广告经理、时装模特。
AER:新闻摄影师、电视摄影师、艺术指导、录音指导、丑角艺人、魔术师、木偶戏艺人、骑士、跳水员。
AEI:音乐指挥、舞台指导、电影导演。
AES:流行歌手、舞蹈艺人、电影导演、广播节目主持人、舞蹈教师、*技口**表演者、喜剧艺人、模特。
AIS:画家、剧作家、编辑、评论家、时装艺术大师、新闻摄影师、男艺人、文学作者。
AIE:花匠、皮衣设计师、工业产品设计师、剪影艺术家、复制雕刻品大师。
AIR:建筑师、画家、摄影师、绘图员、环境美化工、雕刻家、包装设计师、陶器设计师、绣花工、漫画工。
SEC:社会活动家、退伍军人服务官员、工商会事务代表、教育咨询者、宿舍管理员、旅馆经理、饮食服务管理员。
SER:体育教练、游泳指导。
SEI:大学校长、学院院长、医院行政管理员、历史学家、家政经济学家、职业学校教师、资料员。
SEA:娱乐活动管理员、国外服务办事员、社会服务助理、一般咨询者、宗教教育工作者。
SCE:部长助理、福利机构职员、生产协调人、环境卫生管理人员、戏院经理、餐馆经理、售票员。
SRI:外科医师助手、医院服务员。
SRE:体育教师、职业病治疗者、体育教练、专业运动员、房管员、儿童家庭教师、警察、引座员、传达员、保姆。
SRC:护理员、护理助理、医院勤杂工、理发师、学校儿童服务人员。
SIA:社会学家、心理咨询者、学校心理学家、政治科学家、大学或学院的系主任、大学或学院的教育学教师、大学农业教师、大学工程和建筑课程的教师、大学法律教师、大学数学、医学、物理、社会科学和生命科学的教师、研究生助教、成人教育教师。
SIE:营养学家、饮食学家、海关检查员、安全检查员、税务稽查员、校长。
SIC:描图员、兽医助手、诊所助理、体检检查员、监督缓刑犯的工作者、娱乐指导者、咨询人员、社会科学教师。
SIR:理疗员、救护队工作人员、手足病医生、职业病治疗助手。
简易找到自己的职业代码
以下职业假定你都有机会去从事,请从中选出6个你喜欢的职业,并画“√”。如果没有你特别喜欢的职业,也请你尽量从中选出你比较喜欢的职业。厨师(RAC)、外科医生(IRA)、节目主持人(AES)、心理咨询师(SIA)、船长(ERC)、会计师(CIE)、实验室工作者(CRE)、机械技师(RIE)、物理学研究者(IAR)、摄影师(ARS)、康复护士(SRC)、律师(EAS)、秘书(CES)、建筑设计师(AIC)、社会学研究者(ISA)、行政管理人员(ECS)、民航飞行员(RIC)、中学教师(SIE)。实例:我们假定某人选出的6个职业是外科医生、船长、摄影师、律师、社会科学研究者和中学教师。
然后请按照以下方式计算分值:
第一步,将所选中的6个职业的代码填在表中最后一列,每一行填一个代码。我们将实例的6个职业:外科医生(IRA)、船长(ERC)、摄影师(ARS)、律师(EAS)、社会科学研究者(ISA)和中学教师(SIE)的代码分别填入表中。
第二步,看看6个代码中出现在首位的字母的次数,将其乘以3,填在表格相应的空格内。在我们所举的实例中,首位I出现了2次,故在对应的格内填6,然后依此类推(见表)。次位和末位也是如此。最后纵向计算出每个字母的合计分值,并填在相应空格内。
第三步,我们已经给出了每个字母的校正系数,请将各个字母的合计分值乘以校正系数,就得到最终的校正分值。

第四步,按照校正分值由高到低排列,前3个字母即为你的霍兰德职业代码。
所举实例的霍兰德职业兴趣代码即为:SEA。
把兴趣变成能力,用能力兑换价值,用价值强化兴趣
职业生涯理论中有个三叶草模型,该模型揭示了个人在职业生涯发展过程中,兴趣、能力与价值三者的推动关系,即如何把兴趣发展为能力,用平台兑换价值,然后用价值强化兴趣。每个人都有自己的兴趣,但是兴趣不一定能够为自己带来经济利益,也不一定能够做成事业。每个人只有做自己感兴趣的事,才会全力投入,所以职业规划就是如何把兴趣变成工作,通过工作提升能力,通过能力获得价值才是一条正确的职场之路。

沿着兴趣走的路一定有光明的未来