
一
需要明确,纪要格式是可以根据所在企业实际情况制定的。
而今天所分享的纪要模板是参照国标《*党**政机关公文格式》 (GB/9704-2012)及实际工作运用经验来制定的。
为了使得伙伴们知晓格式要求,花了点时间特意制作了纪要格式图解。纪要电子模板(文末有*载下**方式)*载下**后,可参照此图修改所服务公司的纪要内容。


(P2、P3无特殊格式,图解省略)
二
纪要模板中的发文机关标志(红色标题)需要根据实际会议性质做修改。纪要内容仅做示例,可轻忽。(电子格式文末提供*载下**方式)




(点击可查看大图)
三
纪要,适用于记载会议主要情况和议定事项。
在实际工作中有这样一个过程:会议结束,综合办对会议内容整理为纪要,然后向涉及的部门(或合作单位)进行分送,从这一点讲,纪要应属于下行文、平行文。那么纪要格式上,个人觉得可以使用公文特定的信函格式。
详解 信函格式公文标准(附可*载下**模板)
详细介绍可查看以上链接,预览如下:


当然,除去页眉处红头、首页一对红色双横线、首页不加页码外,正文格式上,需要修正,具体请参照今天分享的国标格式:
- 纪要编号问题;
- 纪要无落款、不需加盖印章;
- 出(列)席、请假人员名单标注位置。
对此格式介绍,上篇中皆已说明,请翻阅查读。
四
之前,为了提升纪要的写作效率,根据我公司的实际情况,自创了一套会议纪要模板,就算是职场小白,也能做到“会闭纪要成”的高标准纪要。
预览一下:

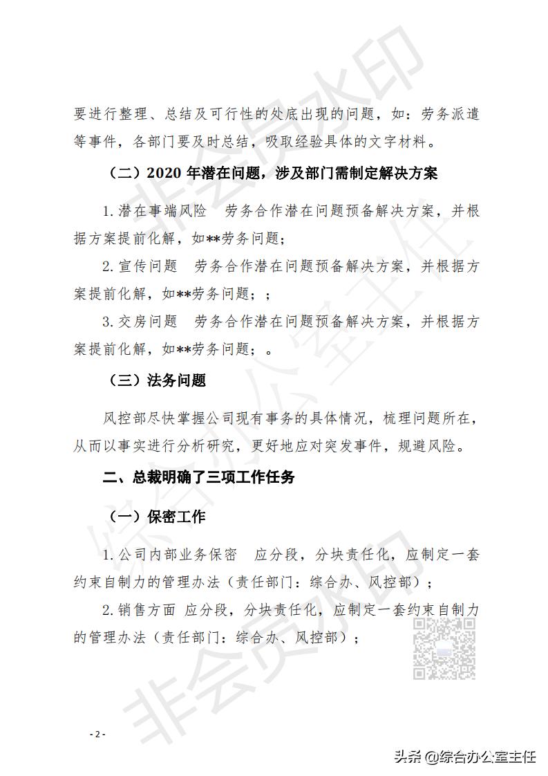
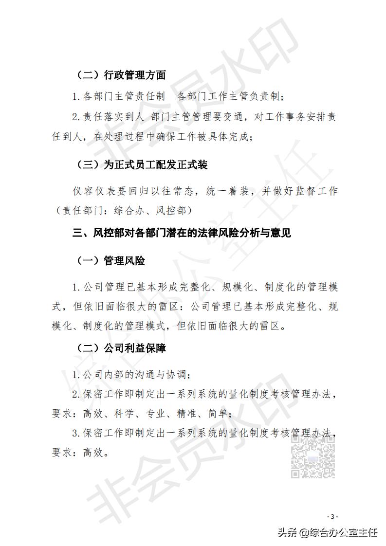
P1

P2

P3

P4

P5
模板详细介绍可以点击链接:这样做会议纪要,满分。
以上。
祝好。
纪要标准格式*载下**方式如下:
在公众号“综合办公室主任”回复“200401”即可获取。