内账跟外账其实学的东西是一样多的,最大的区别就是在于资料的真实程度。
并不是说所有的内账都是违法的,会计人员一旦触犯财经法规不允许的政策,后果也是很严重的,会计可以不做内外账,但是一定要了解内外账的那些套路,防止入坑踩雷!!!

小编今天整理了 “内外账”的那些详细套路 ,不知道的会计要关注了,赶紧来看看到底是怎么回事吧!!!
(文末有惊喜)
目录

一、内账与外账的区别
内外账的区别就在于,一个是企业内部的账,主要是给领导看的,而外账就是给税务局的账。

二、做外账的步骤及关注事项
(一)外账步骤
(二)关注事项

三、内账有两种记法
四、内外账的详细攻略
(一)内账和外账都需要附带原始凭证吗?

(二)什么票据可以做外账?
(三)内账和外账的现金日记账的数额(就是库存现金)相差很大怎么办?
(四)做外账跟做内账最大的区别是什么?
(五)内账好做还是外账好做?

(六)外账和内账应该如何分开做?
(七)内账和外账在会计科目设置上有什么区别?

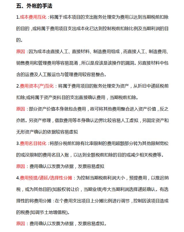
五、20个外账小技巧
外账严格意义上也是需要一定手法的,需要按照财务相关制度规定来做,这样才能规避风险,做到每张凭证都真实、有效、合理合法。(篇幅限制,只展示部分内容,完整版看文末)


12、13、14.......
六、公司内账管理系统
内账就是给老板看的,老板能看懂才能更好地掌握企业财务情况,那么这套内账管理系统方便好用,能够更清楚地展示企业财务情况。

成本费用明细表

公司运营情况表

挂靠情况表
资产往来明细
负债往来明细
.........
好了,文章篇幅有限,今天的内容就分享到这了,更多知识内容都已整理成资料包,可无偿分享哦!
