
5G的已经全面展开商用,人类的通信技术再一次走上了快速发展期。未来,随着火箭回收、低轨卫星和6G技术的发展,科幻式的通信方式似乎离我们也不远了。2019 年工信部成立了 6G 研究组,推动 6G 相关工作。同年 4 月,奥卢大学举办了世界首个 6G 峰会。6G 有望达成更进一步的技术指标:空口延迟低于 0.1ms,网络深度覆盖率达到 100%,毫米级感知定位,单位功耗大幅度降低,传输带宽将达到 TB 级,连接设备密度达到每立方米数百个。2020 年 4 月 20 日,国家发改委首次明确“新基建”范围,并将卫星互联网纳入通信网络基础设施范畴。目前,国内多家企业已经开始积极布局卫星互联网产业。
本期的智能内参,我们推荐开源证券的报告《5G+ 时代,星链计划和 6G 齐闪耀 》,揭秘6G和卫星互联网的布局与发展。
本期内参来源:开源证券
原标题:
《5G+ 时代,星链计划和 6G 齐闪耀 》
作者:赵良毕 戴晶晶
一、通信技术——每十年一次的巨变
移动通信技术推动着信息技术产业的快速发展,改善了人们的生活水平,促进了社会的发展和繁荣。从上世纪80年*开代**始,移动通信技术每近十年就会出现一次新的变革。

移动通信技术从 从 1G 向 5G 演进
1G 即第一代移动通信技术,是以模拟技术为基础的蜂窝无线电话系统。起源于20 世纪 80 年代,完成于 20 世纪 90 年代,主要采用的是模拟调制技术与频分多址接入(FDMA)技术,这种技术的主要缺点是频谱利用率低,信令干扰话音业务。
1G时代,频分多址(FDMA )是一种最基本的多址接入方式。FDMA 以载波频率来划分信道,每个信道占用一个载频,相邻载频之间应满足传输带宽的要求。在模拟移动通信中频分多址是最常用的多址方式,每个载频之间的间隔为 30kHz 或 25kHz。在FDMA 技术下,不同的用户占据不同的频段,从而避免了相互干扰,实现了区分。
2G 即第二代移动通信技术,主要采用数字的时分多址(TDMA )和码分多址(CDMA )技术。在 2G 技术下,无法直接传送如电子邮件、软件等资讯;只具有通话、和一些如时间日期等传送的手机通信技术尺寸。不过手机短信 SMS(Shortmessage service)在 2G 的某些尺寸中能够被执行。
第二代移动通信数字无线标准主要有:欧洲的 GSM 和美国高通公司推出的 IS-95CDMA 等,我国主要采用 GSM,美国、韩国主要采用 CDMA。
3G 即第三代移动通信技术,其最基本的特征是智能信号处理技术。智能信号处理单元将成为基本功能模块,支持话音和多媒体数据通信,它可以提供前两代产品不能提供的各种宽带信息业务,例如高速数据、慢速图像与电视图像等。
3G 系统的通信标准共有 WCDMA ,CDMA2000 和 和 TD-SCDMA 三大分支。在中国,中国移动采用 TD-SCDMA,中国电信采用 CDMA2000,中国联通采用 WCDMA。

3G通信标准
4G 即*四代第**移动通信技术,主要是以正交 频分复用(OFDM )为技术核心。4G技术是集 3G 与 WLAN 于一体并能够传输高质量视频图像以及图像传输质量与高清晰度电视不相上下的技术产品。
正交频分复用(OFDM )是一种无线环境下的高速传输技术。OFDM 技术的特点是网络结构高度可扩展,具有良好的抗噪声性能和抗多信道干扰能力,可以提供无线数据技术质量更高(速率高、时延小)的服务和更好的性能价格比,能为 4G 无线网提供更好的方案。
5G 是最新一代蜂窝移动通信技术。5G 并不是独立的、全新的无线接入技术,而是对现有无线接入技术的技术演进以及一些新增的补充性无线接入技术集成后解决方案的总称。

5G 移动通信存在三大关键技术
二、卫星互联网,5G中后期新技术
卫星互联网是一种 基于卫星通信的互联网 ,可实现多地球站间通信。卫星互联网是指基于卫星通信技术,通过发射特定数量卫星形成规模组网,向地面和空中终端提供宽带互联网接入等通信服务的新型网络。

卫星通信原理
卫星互联网的发展存在三个阶段:
1、与地面通信网络竞争阶段,提供语音、低速数据、物联网等服务。随着地面通信系统的快速发展,卫星通信系统在通信质量和资费价格等方面渐渐处于劣势,在竞争中落败。
2、对地面通信网络补充阶段,以新铱星、全球星和轨道通信公司为代表,对地面通信系统进行补充和延伸。
3、与地面通信网络融合阶段,以 OneWeb、SpaceX 等为代表的公司正在主导新型卫星互联网星座建设,卫星工作频段逐渐提高,卫星互联网建设逐渐步入宽带互联网时期。

卫星互联网发展阶段
卫星按照轨道高度主要分为低、中、高轨三大类。其中,低轨卫星拥有传输时延小、链路损耗低、发射灵活等优势,卫星互联网业务的主流实现方式。

卫星分类
具体来说,低轨卫星系统有以下两大优势:
1、可实现全球互联网无缝链接服务。传统高轨同步轨道卫星建设成本高,存在通信盲区,时延长且带宽有限,已无法满足全球海量互联的容量需求。相比之下,低轨卫星系统传输时延更低,可靠性更高,损耗较高轨低 29.5dB,能够实现全球互联网无缝链接服务。
低轨卫星优势
2、低轨卫星通信核心应用场景包括 偏远地区通信、海洋作业及科考宽带、航空宽带和灾难应急通信 等。其中,偏远地区应用市场主要包括卫星电话、互联网电视和卫星宽带;海洋作业及科考应用市场包括卫星定位和海事卫星电话;航空应用市场主要为机载 Wifi;灾备应用市场包括应急呼叫、数据保护与恢复和异地灾备系统等。

低轨卫星通信核心应用场景
近年来,OneWeb、SpaceX 等公司的主导下,卫星互联网行业走上了快速发展期。从2014年起,我国针对该行业出台了一系列措施,积极推进卫星应用产业和商业卫星发展。特别是,国家发改委于 2020 年 4 月 20 日首次明确了“新基建”范围,包括信息基础设施、融合基础设施和创新基础设施三个方面。其中,信息基础设施主要是指基于新一代信息技术演化生成的基础设施,包括 5G、物联网、工业互联网和卫星互联网等。卫星互联网在国家层面首次被纳入通信网络基础设施范畴。

我国卫星互联网产业政策
国内多家企业已开始积极布局卫星互联网产业。“十三五”期间,以中国航天科技和中国航天科工为主的两大央企分别提出了“鸿雁星座”和“虹云工程”低轨卫星互联网计划,并发射了试验卫星。其中,“鸿雁”星座是国内首套全球低轨卫星移动通信与空间互联网系统,可在全球范围内实现宽带和窄带结合,为用户提供实时双向通信。
“虹云工程”星座则致力于满足全球移动互联网的高速接入需求,由 156 颗低轨卫星组成,每颗卫星最大支持速率为 4Gbps。目前,国内多家企业已经开始积极布局卫星互联网产业,随着计划逐渐启动,我国卫星互联网产业有望迎来快速发展。
卫星互联网产业链分为 卫星制造、卫星发射、地面设备、卫星运营及服务四个部分。其中,卫星制造分为卫星平台和卫星载荷;卫星发射包括火箭制造和发射服务;地面设备包括固定地面站、移动站和用户终端;卫星运营及服务包含卫星移动通信服务、宽带广播服务和卫星固定服务。根据赛迪智库测算,预计到 2030 年,中国卫星互联网整体市场规模可达千亿。

卫星互联网产业链
预计 2023 年我国低轨卫星互联网卫星制造环节将迎来投资高峰。2020 年是卫星互联网元年,根据未来智库数据,预计 2023 年左右我国低轨卫星互联网卫星制造环节投资规模将迎来高峰。

我国低轨卫星互联网卫星制造投资规模预计将在 2023 年迎来高峰
根据《2018 年中国商业航天产业投资报告》数据显示,预计到 2025 年前我国将发射约 3100 颗商业卫星,单颗卫星制造成本为 429 万美元,而 StarLink 和亚马逊单颗卫星的制造成本仅为 50万和 100 万美元。对比来看,我国卫星制造成本仍有进一步优化空间,未来卫星制造企业有望提升其毛利率和竞争力,或将持续受益。
成本的降低可以从以下四个部分入手:
火箭回收技术。火箭回收技术,是指火箭发射后回收并重复使用的技术,可实现资源的回收利用,提高火箭的重复利用率,降低成本。据 SpaceX 官网显示,其“猎鹰 9 号”火箭第一次发射时的报价为 6198 万美元,第 13 次发射时报价仅为 288 万美元,为首次报价的 4.65%,大幅降低了发射成本。
“一箭多星” 。卫星发射环节主要包括火箭制造以及发射服务。火箭制造包括推进系统、箭体制造、遥测系统、发动机制造、制导和控制系统、安全自毁系统和其他组件;发射服务包括火箭控制系统、逃逸系统、发射及遥测系统和发射场建设。近年来,我国火箭发射技术实现明显突破,“一箭多星”、火箭回收利用等技术直接推动了发射成本的降低。
“天地一体化+ 商业运营”新模式。“十三五”期间,我国运载火箭技术研究院研制的火箭先后为老挝和白俄罗斯等国提供国际商业发射服务。2015 年,火箭院在老挝一号广播通信卫星项目中首创“天地一体化+商业运营”新模式,拓展了国际商业发射市场新思路,增强了长征系列运载火箭的国际竞争力。
运营服务是卫星产业价值链中占比最高的环节,通信卫星运营是重要组成。随着技术进步、市场需求增长和商业化程度的提升,卫星在通信、气象、遥感、广播、导航等领域均发挥重要作用,应用领域不断丰富。
根据美国卫星产业协会统计数据显示,2018 年全球卫星产业总收入为 2774 亿美元,同比增长 3.3%;卫星服务实现收入 1265 亿美元,占卫星产业收入的 45.6%。其中,通信卫星运营是卫星服务业的重要组成,包括卫星广播、卫星固定、和卫星移动服务等。

卫星运营与服务占比最高
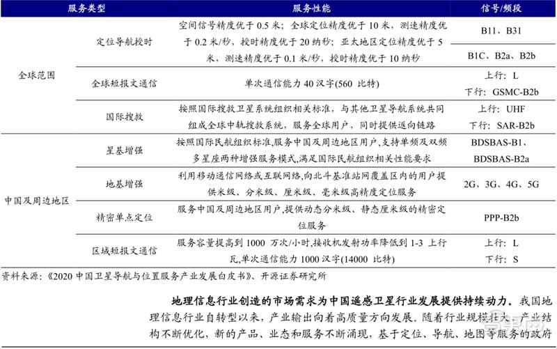
北斗三号系统全面建成,推动产业再上新台阶。2020 年 7 月,北斗三号全球卫星导航系统正式开通,我国成为世界上第三个独立拥有全球卫星导航系统的国家。随着该系统全面建成,我国卫星导航与位置服务产业将步入长期稳定增长阶段,根据中国卫星导航定位协会此前发布的《2020 中国卫星导航与位置服务产业发展白皮书》数据显示,2019 年我国卫星导航与位置服务产业总体产值达 3450 亿元,未来有望形成数万亿规模的时空信息服务新市场。
目前,国家正积极推进“新基建”发展战略,而基于北斗精准时空技术的应用,正是新型基础设施建设迈向数字化、智能化,实现升级改造不可或缺的重要抓手,将成为推进卫星导航与位置服务产业发展的重要力量。

北斗全球卫星导航系统全面建成,性能进一步提升
三、星链计划
星链(Starlink )计划是 SpaceX 于 2015 年推出的为全球用户提供高速快捷 卫星射 网络通信的计划,目前已发射 1205 颗“星链”卫星。2015 年,SpaceX 公司提出StarLink 计划,利用大量低轨高通量卫星组成星座,为全球用户提供高速快捷的网络通信。根据 SpaceX 官网信息,美国东部时间 2021 年 3 月 4 日上午,SpaceX 将新一批 60 颗 Starlink 互联网卫星送入轨道,这次发射使已发射 Starlink 卫星总数达到 1205颗。

星链计划目前已发射 1205 颗“星链”卫星

Starlink 具有低延时、易于设置和兼顾偏远地区三大优势
Starlink 分三步实现全球组网,共发射约 1.2 。 万颗卫星。StarLink 计划分为三步:
1、发射 1600 颗低轨近地卫星实现初步覆盖,分布 32 条轨道,每条轨道 50 颗卫星;
2、分四组共发射 2825 颗卫星实现全球组网,每组轨道数和轨道倾角有所不同;
3、发射 7518 颗卫星组成低轨星座。其中,前两步卫星工作频率在传统的 Ka、Ku 波段,第三步在频率 40GHz 到 75GHz 的 V 波段。
作为马斯克旗下的一部分,星链计划和 Tesla 自动驾驶汽车可形成协同作用。车辆的车载设备通过无线通信技术,在车辆运行时不仅能够为车与车之间的距离提供保障,还可以帮助车主实时导航,提高交通运行效率。Tesla 使用 Starlink 服务,一方面可将卫星接收器添加到Tesla 车辆中,使每种 Tesla 车型都可直接连接到 Starlink 网络,另一方面 Tesla 可通过 Starlink,将无线软件更新推送到其所有车辆。
星链计划应用于远程医疗,帮助土著部落成员进行医疗保健服务。远程医疗是指依托计算机技术和遥感、遥测、遥控技术,发挥大医院或专科医疗中心的医疗技术和医疗设备优势,对医疗条件较差的偏远地区、海岛或舰船上的伤病员进行远距离诊断、治疗和咨询,不仅可以降低运送病人的时间和成本,还可以使医生突破地理范围的限制,共享病人病历,诊断照片。2020 年 12 月,SpaceX 与加拿大 FSET 信息技术公司合作,将 Starlink 互联网服务带入土著部落。目前,其 3000 名成员已经能够享受医疗保健服务等各项内容。
星链计划助力 VR 。 高清直播。VR 是一种能够创建和体验虚拟世界的计算机仿真系统,它利用计算机生成模拟环境,使用户沉浸其中,具有沉浸性、交互性、和自主性等特性。2018 年 9 月,SpaceX 宣布日本亿万富翁企业家前泽友作成为 SpaceX 绕月飞行任务的第一位付费乘客。该计划预计于 2023 年实施,旅程将进行高清 VR 直播,SpaceX 会使用星链计划的中继卫星来处理月球远端的通信死角。
星链计划可将云计算推向太空。云计算是基于互联网,将共享的软硬件资源和信息按需提供给计算机和其他设备的计算方式。其中,提供资源的网络被称为“云”。2020 年 10 月,微软宣布推出 Azure Space 云计算平台,该平台与 Starlink 合作,将为 Azure 模块化数据中心提供高速、低延时的卫星宽带。灵活的卫星通信加上 Azure提供的高性能计算、机器学习和数据分析能力,有助于进一步满足客户需求。
四、6G时代空天一体化
随着大数据社会的 持续 演进 和 广泛化 ,频谱资源 在 不断 的 减少然而数据容量要求被不断的提高 , 更加先进的通信技术 正在 逐步的 被提上日程。 。2019 年工信部成立了 6G 研究组,名叫 IMT-2030 推进组,推动 6G 相关工作。同年 4 月,奥卢大学举办了世界首个 6G 峰会,主题为“为 6G 的到来铺平道路”。峰会中各方集体展望未来,更有媒体声称美国将跳过 5G 与中国在 6G 上展开竞争。6G 的综合性能也预期将是 5G 的 10-100 倍,各类技术指标也将进一步 提高:于 空口延迟低于 0.1ms、 网络深度到 覆盖率达到 100%、 毫米级感知定位 、 功耗大幅度降低 、传输带宽将达到千 G级 、 连接设备密度达到每立方米数百个。
6G 的应用场景基于 5G 但是更加广阔: 空中高速上网(超越 5G 的广覆盖,实现 100%深度覆盖,空天地皆可上网)、 全息通讯(以更加逼真的视觉、触觉和嗅觉等多维感官数据还原和赋能虚拟世界的真三维显示能力)、 进阶智能工业(实现毫米级定位,深度参与工业制造中,实现工业互联网更先进的解决方案)、 人体智能孪生(通过无数的人体传感器对人体重要器官和各系统实现实时监控,实现人体数据在虚拟世界的孪生)、 智能移动载人平台(智能车联网的进阶,将汽车,各类飞行器,巡舰等各类载人工具组网)等方面,目前 6G 技术的趋势在于超维度天线技术、天地大融合技术和太赫兹波段等方面。
天地大融合技术通过建立弹性可重构的网络架构、高效的天基计算、空天地统一的资源管控机制、高效灵活的移动性管理与路由机制,进行天地的智能频谱共享、极简极智接入、多波束协同传输和统一的波形、多址、编码等设计。未来用户只需携带一部终端,便能实现全球无缝漫游和无感知切换。
空天地一体化网络建设对我国具有重大意义。空天地一体化网络通过提供全时空信息连续支撑能力,实现“一带一路”周边区域覆盖以及“四海两边两洋”覆盖,满足陆上重要经济带、海外热点区域等信息服务的需求。快速发展空天地一体化网络技术,形成完善网络体系,有利于占领空天技术制高点,抢占资源和技术的先机。目前,发展空天地一体化信息网络已成为 6G 共识,并认为技术融合需要在 5G 时代起步实践,在 6G 时代全面实现。
空天地一体化网络可在多种业务场景发挥重要作用。对于环境监测、森林防火、无人机巡检、远洋集装箱信息收集等具有海量连接的通信业务场景,空天地一体化网络可有效扩大覆盖范围,满足更大连接和更低功耗的需求。针对探险活动中人员发生身体异常,通过广覆盖的空天地一体化网络可以通知就近医疗护理人员,将大量人体数字孪生数据同步给远程会诊的高级医疗人员。另外,车联网业务要求在较大范围内实现高可靠、低时延通信,利用空天地网络的广域覆盖性可满足百千米范围内车辆和路测系统的信息传输需求和实时通信。

空天地一体化融合业务涉及领域众多
智东西认为,从1G到5G,移动通信技术历经约40年的发展,终于从服务于人走向服务于行业,赋能经济社会数字化转型。与此同时,卫星通信再次成为关注的重点,特别是马斯克提出的“星链计划。作为一个航天强国,我国对于卫星通信有着很强的技术储备。下一代6G通信技术将是一种空、天、地、海泛在的移动通信网络,而卫星通信在其中扮演着重要角色。在5G刚刚商用、方兴未艾之际,开启6G研究适逢其时。
