随着中国生活水平的提高,人们对代步工具也有更多的追求,平行*口车进**受人们的喜爱,购买平行*口车进**该如何上牌照?又该如何走流程?什么是平行*口车进**?*口车进**尺寸?

1、上牌必备资料
货物进口证明书原件和复印件,进口机动车辆随车检验单原件(两联)和复印件,机动车销售统一发票原件(三联),个人(身份证复印件)/单位(组织机构代码证原件和复印件,公章带上,很多地方要盖章),交强险副本。
2、先到当地出入境检验检疫局换取“进口机动车辆检疫证明”,填写申请单,提供货物进口证明书、进口机动车辆随车检验单、购车发票复印件、组织机构代码证复印件,需要盖单位公章,个人提供身份证复印件,签名即可。
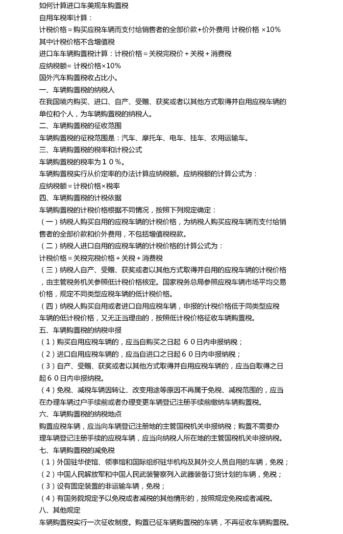
3、到国税缴纳车辆购置税,填写购置税申报表,提供货物进口证明书、当地换发的进口机动车辆随车检验单复印件、购车发票报税联、组织机构代码证复印件(个人不需要)。
4、后到车管所,本地不需再验车,提供货物进口证明书原件、进口机动车辆随车检验单原件、购车发票上牌联、组织机构代码证复印件(个人提供身份证复印件)。

平行*口车进**和中规车的区别除了价格低以外,配置也是诸多消费者选额平行进口的主要原因,中规车的配置相对比较固定,平行*口车进**的配置相对于比较灵活,可以根据不同消费者的不同需求,达到个性化定制的效果。以上两点并不是最主要的,质量,汽车是个大物件质量决定一切,就拿丰田酷路泽来说,以前中规的酷路泽只能用95的油,但进口的酷路泽对油的品质没有任何要求,92的一样好使。打个比方来说,路虎揽胜行政的前机盖材质,如果中国的*口车进**尺寸要求这块机盖只要能承受三百公斤的重量就要可以了,那西方国家的就必须能承受五百公斤才能进口到他们的国家(只是打个比方,并不代表真正的*口车进**尺寸参数),不同国家的*口车进**尺寸不一样,所以车辆在本质上就已经有了区别。

骏驰国际名车,深圳市最具规模的豪华品牌汽车销售服务公司;专注海外豪车直购、个性专业定制的综合服务企业。旗下品牌:玛莎拉蒂、奔驰、宝马、保时捷、路虎、奥迪、福特、丰田等众多全球品牌,并与以上欧美厂家实现实时资源共享,全方位服务客户。主营业务:平行进口豪车的新车销售、售后服务、原厂备件、高端车升级改装、汽车金融业务、二手车置换业务、汽车租赁业务及高端会员服务的私人尊贵定制销售及服务中心。