孵化箱对合理蜂群分蜂和组织强群采蜜能起到很大的作用。蜂群组成强群后采蜜量能提高 30%以上,*花采**粉量能成倍甚至数倍的增长。为了预防蜂群受到蜂螨危害,在向原群返还幼蜂时,可集中用水剂治螨药喷一次,能把蜂螨寄生率控制在最低限,杜绝蜂螨的侵害。蜜蜂孵化箱能很好地为蜂群提供所需要的理想温度,使蜜蜂发育健壮。
一、孵化箱设计
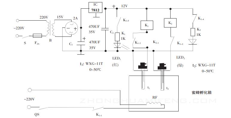
蜜蜂孵化箱是科学养蜂的重要生产工具。孵化箱内的温度一般控制在 33~35℃范围内,温度过高幼蜂会被烤伤或烤死。把孵化箱温度自动控制在 33~35℃范围内,完全可以做到孵化箱的温度稳定,准确控制孵化箱内的温度。孵化箱里的相对湿度一般可维持在 80%左右,适合蜂蛹发育,室内干燥时,可向地面洒水。孵化箱的温度自动控制电路由附图所示。
二、工作原理
首先将可调式电接点玻璃水银温度计 T1 调至33℃后锁定,再将 T2 调节至 35.5℃锁定。合上开关 5,变压器 B 通电,将沟通 220V 变压为沟通 15V,经 Q4 全波整流,电容器以 C1,C2 滤波,由IC7812 稳压,输出 12V 电源供给温度控制电路。合上空气自动断路器 2S,孵化箱远红外电热管 RF通电加热,加热信号灯 LED2 点亮。孵化箱内的温度逐渐上升,当箱内温度上升至 T2 设定的 35.5℃时,电接点温度计 T2 导通,继电器 K2 吸引红圈通电吸合,其触点K2-1 闭合,继电器 K1-1,K1-2,K1-4 断开,电加热管 RF 断电停止加热,同是信号灯 LED2 灭,LED1 点亮,显示孵化箱处于恒温状态。当孵化箱内的温度 F 降到 33℃以下时,电接点温度计 T1 断路,继电器 K1 失电释放,其常闭触点 K1-1,K1-2,K1-4 复位,常开触点 K1-3,K1-5 复位,电加热管 RF 通电加热,信号灯 LED1 灭,LED2 亮,当孵化箱内温度又上升到 35.5℃时,电接点温度计 T2 又导通,重复上述过程。这样就使孵化箱内的恒定在 33℃的范围内,保证了蜜蜂的质量。
三、电子元器件选择
电加器 RF 采用 300 瓦远红处电热管或电热片。断继电器 K1,K2 采用直流继电器 J QX-4F/12V20MA。T1、T2 为棒式可调式电接点玻璃水银温度计,选择 0~50℃WXG-11T。其余元件按图上标注选择。

