最近,衢州学院公布了 2020 年浙江省“三位一体”综合评价招生简章,总计划招收学生70人,报名时间:5月18日至5月31日。
为了让考生家长能够清晰了解三位一体招生简章,掌握其中公布的关键信息和招生变化,接下来老师将会从以下几个方面剖析 2020 年衢州学院“三位一体”招生简章。
招生人数
今年公布招生人数70人。
老师解读:与 2019 年相比,没有变化。
报考条件
已经参加2020年浙江省普通高等学校招生统一考试报名的高中毕业生,综合素质评价均为B等(含)以上,满足专业选考科目要求,且符合以下条件之一的考生均可自行申请报考:
(一)学考科目成绩3门(含)以上为A等或A等与B等之和为5门(含)以上,其余为D等(含)以上。学考科目为语文、数学、外语、政治、历史、地理、物理、化学、生物、技术(含信息技术和通用技术)共10门。
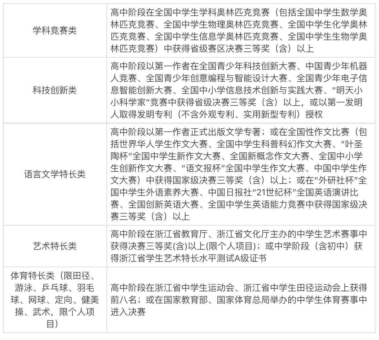
(二)学考科目成绩均为D等(含)以上,且符合以下专项特长之一者:

招生计划
衢州学院2020年“三位一体”招生计划数如下图所示:

老师解读:
衢州学院今年的三位一体招生专业、招生计划数以及选考要求都是与去年完全一样的,共开设了两个师范类招生专业,学前教育和小学教育,每个专业计划招生35人,对于选考科目组合不做要求,所以说报考的门槛相对来说是比较低的,只要能满足最基本的报名要求,所有考生都可以报考这两个专业。为帮助各位考生更好地了解这两个招生专业,老师向大家简要介绍下衢州学院这两个专业的培养方式与就业流向。
1、学前教育
· 培养目标:本专业的培养目标是培养德智体美全面发展,具有高尚师德、先进教育教学理念、扎实的学前保育与教育专业基础和能力,能够适应学前教育改革与发展需要,热爱学前教育事业、综合素质全面、保教能力突出的合格幼儿园教师。
· 专业特色和优势:①注重保教一体化,以幼儿教育引领幼儿保育,强化学生在教育见习、实习过程中对于保育的见习和实习,鼓励学生参加营养师、育婴师的考证。②校“园”合作,构建大学——幼儿园合作共同体。建有教师发展学校7所,通过教师到幼儿园挂职锻炼,聘请幼儿园优秀教师担任课程教学和校外指导教师,促进校园合作。③开展“灵·创”式课程融合培养。通过聪颖灵动灵活地解决实际问题,通过将多门课程知识融合实践创作出保教素材。
· 就业方向:毕业后主要面向学前教育机构:幼儿园、托儿所、早教机构等单位从事教育教学、教育管理等工作。可报考任何专业的硕士研究生,可报考公务员及相关企事业单位。
2、小学教育
· 培养目标:培养德智体美全面发展,具有良好的师德修养、先进的教育理念、夯实的专业基础、熟练的教师职业技能和较强的教学、科研、管理能力,能胜任小学多学科教育教学需要的“多科”型合格小学教师。
· 专业特色和优势:①“全科培养”人才模式。根据浙江省基础教育改革需求,充分考虑小学全科教师的专业知识、教育理论和教学技能,体现“素质+专业+职业”的知识与能力要求,形成通识课程、学科基础课程和专业课程相互支撑、普修与精修相协调的课程结构,促使师范生“多能一专”素养的形成。②“GUS三位一体”协同培养机制。探索并实施高校与地方政府、小学建立起“三位一体”协同培养机制,在教学、科研、师资培养等方面进行全面合作,与地方开展农村小学全科教师的委托培养工作。
· 就业方向:毕业生可从事小学数学、语文及其他学科教学与研究,教育管理工作等。可报考任何专业的硕士研究生,可报考公务员及相关企事业单位。
报名方式
网上报名时间:
符合报名条件的考生请登录衢州学院招生网,进入“三位一体”综合评价招生报名系统,根据网上提示的报名流程办理报名手续,确认无误后通过报名系统自动生成《衢州学院“三位一体”综合评价招生申请表》,直接打印。
申请材料上传:
以下材料要求以扫描件(JPG格式)上传报名系统,上传文件确保清晰、无变形,单个文件大小不超过3M。无须寄送纸质材料。
①《衢州学院“三位一体”综合评价招生申请表》:在线填写、提交打印,考生本人签名,并加盖学校教务部门公章,盖章原件扫描上传;
②本人身份证:原件正反面扫描上传;
③获奖材料证明:符合本章程公布的学科竞赛类、科技创新类、语言文学特长类、艺术特长类、体育特长类获奖证书,原件扫描上传。
需要特别提示大家几点:
1、所需表格可至招生网“‘三位一体’综合评价招生报名系统”*载下**。
2、书面申请表需由学校认证并加盖公章审核通过,各项证书及材料同样需具有证明效力。
3、材料不全、未按要求上传或图片模糊不清的,均视为放弃报名。
4、各位同学关注网上报名及线上材料提交的截止日期,不要错失报考机会。
5、无需邮件材料
选拔程序
对于符合报名条件的考生:
书面评审(初审)——面试(综合素质测评)——录取公示
书面评审:
招生工作专家委员会对考生申请材料进行书面评审,根据考生的学业水平测试成绩、中学阶段综合表现以及个人陈述情况进行评定,按不超过招生计划数5倍的比例,确定通过书面评审获得我校“三位一体”综合素质测试资格的考生名单,并在我校招生网站上公布。若通过资格审查的考生人数未达到招生计划数的5倍,则所有考生直接入围综合素质测试环节。
1.其中符合本章程公布的学科竞赛类、科技创新类、语言文学特长类、艺术特长类、体育特长类等相关专项特长的考生,经专家委员会认定,直接获得综合素质测试资格,不受通过书面评审的人数比例限制。
2.其余考生,按其学业水平测试折算成绩(折算方法:A等计10分、B等计7分、C等计4分,其他等级不计分,满分为100分,下同)从高分到低分确定入围综合素质测试名单,入围人数为招生计划数的5倍;最后一名折算成绩相同,则依次按学业水平测试成绩A等、B等、C等科目数确定,若再相同则一并入围综合素质测试环节。
综合素质测试:
1.通过书面评审的考生须参加学校组织的综合素质测试,综合素质测试采用面试的方式进行。
2.综合素质测试重点包括学生综合素质、专业素养、专业潜质等,成绩满分为100分,60分及以上为合格。
3.综合素质测试结束后,在成绩合格的考生中按不超过招生计划1:5的比例确定入围考生名单。考生可通过学校招生报名系统查询综合素质测试成绩。
录取办法
(1) 填报要求
录取安排在普通类提前录取,入围考生必须在普通类提前录取的五个院校志愿栏的第一志愿栏填写我校志愿,考生填报的专业志愿须与本人参加综合素质测试的专业相一致,且高考文化成绩要求不低于普通类第二段分数线,否则无效。
(2) 成绩核算
对进档考生,按 综合成绩 从高分到低分进行排序。
综合成绩换算公式:学业水平测试成绩(折算成满分100分)×20%+综合素质测试成绩(满分100分)×20%+高考总分(折算成满分100分)×60%。
其中学业水平测试成绩折算方法:A等计10分、B等计7分、C等计4分,其他等级不计分,满分为100分
若考生综合成绩相同时,则按单项顺序及分数高低排序,单项顺序排列依次为:综合素质测试成绩、中学阶段综合表现专家评分、高考成绩、学业水平测试成绩。
(3)录取原则:
我校按各测试组类招生计划数1:1分别划定校内投档基准线,按“分数优先,平行志愿”的原则择优录取,专业间不设级差分。
(4)高考总分要求:不低于浙江省普通类第二段分数线。
(5)“三位一体”综合评价招生录取的学生,入学后如需转专业,与普通录取学生相同,依据《衢州学院学生转专业管理办法(修订)》执行。
(6)若某一测试组类填报人数未到相应测试组总计划数的110%,则录取人数控制在该测试组类志愿填报人数的85%以内。
时间安排
1.网上报名时间:5月18日至5月31日;
2.学校书面评审时间:6月1日至6月9日;
3.书面评审结果与入围综合素质测试考生名单查询、缴纳报考费:6月10日至6月14日;
4.综合素质测试准考证打印时间:7月9日至7月11日;
5.学校综合素质测试时间:7月11日至7月12日;
6.综合素质测试成绩查询及入围考生名单公示时间:7月13日起。
网上缴费
通过资格审查的考生,缴纳报考费140元/人。缴费截止时仍未缴费的考生报考无效。缴费成功后因个人原因未参加考试,报考费概不退还。学校不接受现场缴费。
历年三位一体专业分数线
