(报告出品方/作者:国元证券,李典、徐熠雯)
核心观点:
我国脱发人群数量超过2.5亿,近年来脱发困扰呈现年轻化趋势,整体需求强劲。脱发分为病理性和生理性脱发,其中病理 性脱发最常见的是雄激素源性脱发,我国男性患病率21.3%,远高于女性的6%。近年来脱发困扰呈现年轻化趋势,主要受到 青春期提前、精神压力增大、生活与饮食方式不佳等因素影响。毛发与美学息息相关,脱发对患者心理健康和生活质量产生 重大影响,整体市场需求强劲。目前主流解决脱发手段包括:日常洗护、食疗、中胚层/激光、植发、假发等。
毛发医疗服务行业需求逐渐释放,植养固产生协同。(1)2020年植发市场规模134亿元。据我们测算,国内植发人群规模 约为250万,其中,男性植发人群规模约为175万,在男性脱发人群中渗透率约为4.86%,而女性植发人群规模约为75万,在 医美人群渗透率约为4.93%,均有较大提升空间。2020年在各类植发医疗参与者中,雍禾医疗以11%的市占率位居第一,我们 认为未来品牌声誉佳、渠道渗透高、运营能力佳的头部连锁企业有望进一步提升市场份额。(2)医疗养固具有潜在客群大, 患者复够率高、粘性强,定期治疗需求高的特点,2020年国内养固市场规模50亿,到2025年有望达到185亿。
看好服务机构及防脱药物龙头。(1)雍禾医疗是国内毛发医疗服务龙头。2020年实现营业收入16.38亿,净利润1.63亿。 2020年公司服务患者总人数9.11万人,其中植发患者5.07万人,医疗养固患者5.91万人。患者量快速增长,叠加客单价上升, 推动整体高增长。渠道层面,公司连锁能力强劲,与养固结合的“店中店”模式提升单用户价值,单店模型优。目前公司全 国共有51家医疗机构,覆盖25个省50个城市,在广东、浙江、江苏、福建及山东5个省市市占率第一。从密度和广度看,公 司门店可拓展空间仍大,未来有望增至百家。(2)三生制药为国内脱发用药赛道龙头。公司旗下米诺地尔产品蔓迪2020年 市占率75%,蔓迪拥有较强的品牌壁垒,早期以三甲医院为基,拓展院线渠道,积累较强医生口碑和疗效证明。2016年起, 蔓迪进入线上渠道,陆续进驻天猫、京东等各大电商平台,近两年快速放量,2021年上半年电商渠道同增100%+。未来随着 消费者脱发治疗意识增强,以及公司树品牌、拓产品、拓渠道推进,有望获得进一步增长。
1、脱发成因、人群及治疗方案
脱发可分为生理性脱发和病理性脱发两大类。头发是毛发的一种,是人体皮肤的一种附属器,由毛干和毛根两部分构成。毛囊是生长毛发的皮肤 器官,终身呈周期性循环。毛囊生长于表皮和真皮之间,生长期的毛囊可深至皮下组织。正常情况下,人类头部有10万-15万个毛囊,一般而言, 毛囊的生长周期会经历生长期(Anagen phase)、退行期(Catagen phase)和休止期(Telogen phase)三个阶段,退行期毛囊变小,休止期 毛囊位置较浅毛发极易脱落。不同部位和类型的毛发生长期持续时间有所差异,头发的生长期为2-7年,休止期大概3个月,通常不超过10%的头 皮毛囊处于休止期。毛囊是依靠上皮细胞和真皮间充质细胞的相互作用,完成周期性生长,以发育成完整的毛囊。毛囊发育的周期性不仅受光照、 温度及紫外线等物理因素的调控,还受相关基因及通路的调控。而脱发是指头发脱落的现象,分为生理性脱发与病理性脱发。正常脱落的头发都 是处于退行期及休止期的毛发,由于进入退行期与新进入生长期的毛发不断处于动态平衡,故能维持正常数量的头发。
病理性脱发分为瘢痕性和非瘢痕性脱发两大类,临床是以非瘢痕性脱发多见,其中雄激素源性脱发(俗称脂溢性脱发,AGA)是最常见的脱发 类型。
我国脱发人群已超2.5亿,男性患者约1.63亿,占比65%,年轻集中在18-40岁人群。据国家卫健委,2019年我国脱发人群已超2.5亿,平均每6 个人中就有1人有脱发问题。其中男性脱发患者1.63亿,占比65%,女性0.89亿,占比35%。男性患者普遍较多,主要受到遗传因素和雄性激素 分泌影响。雄激素性脱发发生于青春期及青春期后,发病年龄集中在18-40岁,2017-2018年该年龄段脱发人群合计占比超过90%,其中26-30岁 患者占比达41.90%。
近年来我国脱发人群呈现年轻化趋势。青春期提前,叠加精神压力大、熬夜、失眠、焦虑成为常态,影响免疫系统、神经系统、血液循环,可 能加速雄脱进展,或诱发斑秃等疾病。年轻人饮食习惯、生活方式不佳也将加重脱发。随着生活节奏加快以及外卖的普及,年轻人饮食多以快 餐为主,过多高脂高糖高热量、辛辣刺激的食物易诱发脂溢性皮炎、毛囊炎等头皮问题,而部分年轻人过度节食减肥易诱发缺糖/缺盐等营养 不良性脱发。
目前主流的防脱手段包括日常护理、中胚层/激光、药物治疗、植发以及假发五大类别。日常护理方面,主要包括洗护类的产品(霸王、章光 101、馥绿德雅等)、防脱生发梳按摩仪、食疗等,从日常生活中改善毛发问题。根据2019天猫国际洗护用品分功能消费占比情况,防脱生发 功能诉求是除基础修复外的第二大功能诉求。中胚层和低能量激光是较为专业的养护方法。药物治疗方面,主要包括米诺地尔、非那雄胺、 螺内酯等。植发是从非脱发区域的毛囊提取后至脱发或秃发区,可以较好解决外形美观的问题。假发则是针对不适宜做植发手术的患者,或 满足消费者对发型发质多样化的需求。由于植发消费属于一次性消费,较少数患者会进行第二次植发,而毛囊属于不可再生资源,术后养发 极其重要。因此植发机构逐渐从单一的“植发”业务发展为“植发+养发”的双重模式。
2、毛发医疗服务:需求逐渐释放,植养固协同
2.1 植发医疗服务:人群渗透低,连锁机构占据扩张优势
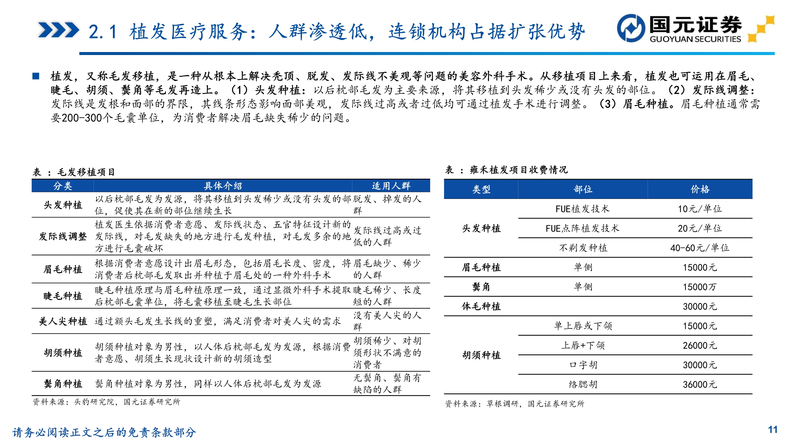
植发,又称毛发移植,是一种从根本上解决秃顶、脱发、发际线不美观等问题的美容外科手术。从移植项目上来看,植发也可运用在眉毛、 睫毛、胡须、鬓角等毛发再造上。(1)头发种植:以后枕部毛发为主要来源,将其移植到头发稀少或没有头发的部位。(2)发际线调整: 发际线是发根和面部的界限,其线条形态影响面部美观,发际线过高或者过低均可通过植发手术进行调整。(3)眉毛种植。眉毛种植通常需 要200-300个毛囊单位,为消费者解决眉毛缺失稀少的问题。
自1997年引进海外植发技术以来,国内植发市场得到快速发展。植发手术拥有超过180年历史,历史上首例记载成功的毛发移植手术发生在 1882年,诞生于德国,19世纪后期,毛发移植手术主要用于治疗烧伤导致的外伤性脱发。1959年美国皮肤科医生Norman Orentreich提出毛发 移植手术有效性的生理基础,可用于治疗雄激素性脱发,标志现代毛发移植的开始。1970年代上海新华医院开展毛发移植手术,为中国植发 行业的开端。1997年北京伊美尔健翔医院成立中国第一所专业毛发移植中心,将海外植发技术引入中国,相继有植信植发、科发源、雍禾植 发等多家植发中心成立,国内植发市场得到初步发展。2016年中国首次承办世界毛发移植领域学术会议,国内植发技术持续升级,行业快速 扩容,成长提速。
2.2 医疗养固服务:高复购率高粘性,潜在人群基数大
养发服务行业2019年规模达到663亿。养发服务,指通过线下实体场所为消费者提供头皮相关服务,包括防脱、生发、乌发、润发、养发、头 皮调理等。2019年养发服务行业规模达到663亿,根据艾瑞预测2022年有望达到883亿。
中国提供养发服务的机构种类繁多,包括养发馆、理发店、美容院、医疗机构等。头部连锁品牌丝域、章光101 2019年门店数量分别达到2300 家和1700家。
3、毛发医疗重点上市公司
3.1 雍禾医疗:深耕植发16年,全国化布局龙头地位显著。
3.2 三生制药:脱发用药赛道龙头。
报告节选:




















































(本文仅供参考,不代表我们的任何投资建议。如需使用相关信息,请参阅报告原文。)
精选报告来源:【未来智库官网】。