猫头鹰周报(MalltoWin Weekly) 摘要
地产企业资讯:
-
一季度太古地产内地多处购物中心出租率小幅下降;
-
万达商管于赤峰新增年内第33家对外投资企业;
-
远洋集团成立环渤海开发事业部 区域事业部4变6;
-
万科已成立食品事业部:涉生猪养殖、蔬菜种植、企业餐饮;
-
招商蛇口签约中国供销集团 将在大连进*房行**地产开发;
-
茂业商业吸收合并两家超市公司,进一步整合、优化资源配置;
商业项目动态:
-
福州宜家正式封顶,预计元旦前开业;
-
大连旅顺恒大文旅城项目将于6月开工建设;
-
传南京*合六**万达广场有望在6月复工,项目计划在2021年面世;
-
上海兴业太古汇一季度零售销售额下降30.4% 前滩太古里预期今年落成;
-
青岛首创奥特莱斯计划于2021年开业运营,将吸引众多国际国内知名品牌入驻;
-
上海迪士尼5月11日重新开放;
-
武汉荟聚中心减免恢复营业后的租金等费用;
-
直面疫情 广州时尚天河再减租金
-
国贸商场溜冰场5月7日正式恢复营业
商场活动资讯:
-
北京 SKP X SKP-S 庆生重启;
-
拼多多与上海百盛优客达成合作 助力“五五购物节”;
-
南京水游城开启漫游秦淮&首届美食吃播节;
-
五一期间珠海印象城总销售同比增长41%;
-
2020闵行购物节启动:中庚·上海漫游城业绩创新高;
-
江苏16座万达广场人气火爆,五一假期五天累计客流454万人次+;
商业用地资讯:
-
佛山顺德挂牌5万平商住地,起拍总价9.76亿元
-
金地联合体,68.7亿元底价摘南京秦淮区大体量商住地
2020-05-10
1 商业地产企业资讯
一季度太古地产内地多处购物中心出租率小幅下降
5月8日,太古地产有限公司发布2020年第一季度营运数据。
办公楼物业方面,太古地产位于中国香港及内地的出租率相较于去年末均未出现大幅度下降,而位于香港的太古广场、太古坊、港岛东中心及太古坊一座的租金也有不同程度的上升。
零售物业方面,无论是香港还是内地的物业零售销售额都遭遇了不同程度下滑(除颐堤港外),其中下降幅度最大的为香港太古广场购物商场下降48.3%。此外,位于内地的物业(除颐堤港外)的出租率都遭遇了小幅度的下滑,而位于香港的零售物业则保持了去年末的出租率。
目前,太古发展中投资物业及酒店共有4个,分别为香港太古坊二座、香港皇后大道东46-56号,兰杜街1A-11号,晏顿街2A-12号(为一个物业)、上海前滩太古里、美国佛罗里达州迈阿密市的One Brickell City Centre。
买卖物业方面,太古在香港拥有两个,分别为永丰街21-31号预期于2022年交楼、黄竹坑站第四期物业发展项目预期于2025年交楼,以及印度尼西亚雅加达南部项目预期于2023年交楼。此外,美国佛罗里达州迈阿密市Reach, Brickell City Centre和Rise, Brickell City Centre已在出售中,合共已出售647个单位。(来源:观点地产网)
远洋集团成立环渤海开发事业部, 区域事业部4变6
5月8日,远洋集团(03377.HK,简称远洋)宣布,环渤海开发事业部在天津正式成立,将覆盖天津、大连、济南、青岛、烟台、沈阳、长春等重点城市。

(图片来源:乐居财经)
而在8日早间有小道消息称,远洋近期对第三事业部进行分拆,将武汉、合肥、南昌脱离,单独成立华中事业部。
乐居财经获悉,年初,与环渤海开发事业部筹备组一起成立的,还有华西开发事业部筹备组。目前,华西事业部、华中事业部也已经确定。至此,远洋环京、环渤海、华东、华南、华中、华西六大重点开发区域事业部的架构轮廓已清晰显现。(来源:乐居财经)
万达商管于赤峰新增年内第33家对外投资企业
5月8日消息,乐居财经获悉,万达商业管理集团有限公司新增对外投资企业赤峰松山万达广场商业管理有限公司。
据查阅,赤峰松山万达广场商业管理有限公司为新成立公司,成立日期2020年5月7日,注册资本100万元人民币,法人代表王志彬,万达商业管理集团有限公司100%持股。
该公司为万达商管今年内新增的第33家对外投资企业,其中32家为商业管理公司,1家为财务服务公司。(来源:乐居财经)
万科已成立食品事业部, 涉生猪养殖、蔬菜种植、企业餐饮
万科2020年3月正式成立食品事业部(BU),主要布局三大领域:生猪养殖、蔬菜种植、企业餐饮。目前万科官网管理团队资料已更新,现任集团合伙人谭华杰兼任食品事业部首席合伙人。5月7日,万科发布食品事业部(BU)人才招募令。万科计划以服务万科现有客户为起点,在“从农场到餐桌”的整个产业链条上,与优秀同行展开合作。(来源:雪球财经)
招商蛇口签约中国供销集团, 将在大连进*房行**地产开发
5月7日,招商蛇口官方微信宣布,招商蛇口与中国供销集团就在大连进*房行**地产开发等方面达成合作。招商蛇口总经理蒋铁峰、中国供销集团总经理康玉国出席了签约仪式,由招商蛇口华北区域辽宁公司、中国供销集团农业产业有限公司进行了签约。

公开资料显示,供销集团农业产业有限公司成立于2017年9月7日,是中国供销集团有限公司全资子公司,注册资本金1.5亿元,致力于大宗农产品贸易和对农业产业项目进行开发和转型升级。
其中,农业产业公司持有中合才华(大连)置业有限公司,该公司于2012年进驻大连东港区域,核心资产为东港住宅项目、金融街豪景公寓项目,总建筑面积约35万平方米。2020年12月,该公司以20.29亿元竞得大连市中山区东港区I09-01、I09-02地块,用地性质为公建(办公、商业、公寓)、住宅及配套公建,土地面积9.01公顷,容积率3.0。此前4月7日,招商蛇口曾公告披露称,拟与辽港集团、招商港口成立东北亚投资公司;东北亚投资公司成立后又将与辽宁省、大连市政府投资平台共同组建招商局太平湾新区开发有限公司,通过平台公司对太平湾新区产园业务、城市与产业服务、土地开发、公共服务配套等项目。(来源:中国网地产)
茂业商业吸收合并两家超市公司, 进一步整合、优化资源配置
5月7日,茂业商业股份有限公司发布公告表示,公司控股子公司内蒙古维多利商业(集团)有限公司(简称“维多利集团”)吸收合并其下属的两家全资子公司,分别是内蒙古维多利超市连锁有限公司和包头市维多利超市有限公司(分别简称“内蒙古超市”和“包头市超市”)。

(来源:茂业商业官网)
茂业商业表示,此举是鉴于目前内蒙古超市和包头市超市已未开展实际经营业务,为进一步整合和优化现有资源配置,优化股权结构,精简组织机构,降低管理成本。
吸收合并后,内蒙古超市、包头市超市将予以注销,其全部资产、负债、权益、人员、业务及相关资质由维多利集团依法承继。上述事项不涉及关联交易,不构成重大资产重组,无需提交公司股东大会审议。
据悉,维多利集团于2002年6月12日成立,注册资本1.7亿元,茂业商业持有维多利集团85%股权。截至今年一季度,维多利集团营业收入2.02亿元,净利润421.19万元,资产总额56.4亿元,资产净额18.53亿元。(来源:茂业商业股份有限公司)
2 商场活动资讯
北京 SKP X SKP-S 庆生重启

5月7日,北京SKP及SKP-S通过官方微信公众号发布消息,宣布生日庆活动于5月9日至5月20日期间举办,同时建议消费者错峰出行、预约购物。据了解,4月上旬,因开展疫情防控工作需求,北京SKP与SKP-S曾宣布每年例行的春季生日庆活动延期举办。(来源:北京SKP官方公众号)
拼多多与上海百盛优客达成合作, 助力“五五购物节”

(图片来源:金融界网站)
拼多多与上海百盛优客城市广场宣布达成合作,双方将基于“五五购物节”,实现“电商+商超”联合营销联动,以及线上、线下促销融合。目前,百盛优客已经入驻拼多多开设旗舰店。在“五五购物节”期间,消费者将可以在线上同步购买百盛优客线下商场在售的女装、内衣、家居等产品。(来源:金融界)
南京水游城, 开启漫游秦淮&首届美食吃播节
五一期间,南京水游城携手阿里、秦淮区商务局举办了#e口吃遍春天#漫游秦淮&首届秦淮美食吃播购物节,政府和企业强强联手激活“后疫情时代”城市经济活力,引导消费者走出家门、安心消费。

此次美食吃播节线上线下同步开展,线下在夫子庙、新街口、老门东多地巡游,线上开启支付宝、口碑、饿了么、淘宝四端联动直播,政府、商业、企业多方联动促进消费回暖,构建一站式消费休闲新体验。
5月2日,水游城美食吃播节启幕,将夫子庙老字号传统经典美食与水游城时尚网红美食结合,红楼梦人物主题直播、12米涂鸦直播间、阿里萌宠饿小宝惊喜亮相,

(图片来源:南京鹏欣水游城官微)
水游城与南京艺术设计学院联合,打造出“花绘水游”主题展,以花为笔,水游为绘本,让艺术在生活中自然呈现,中心舞台的干花拼图,纯手工拼制,南京教授乔爽还在现场教学,亲授如何用花朵装扮生活,让消费者极致感受精致生活美学。(来源:秦淮发布)
五一期间, 珠海印象城总销售同比2019年增长41%
据了解,印力集团顺势推出“五一唤醒计划”,联动其在全国多个购物中心,从唤醒味蕾、唤醒活力、唤醒亲子、唤醒春季四个维度,“唤醒”消费力。

(图片来源:珠海资讯圈)
其中珠海印象城结合政府消费券补贴活动,开展可叠加正餐50元团100元、轻餐15元团30元、消费400元送100元山姆购物卡促销活动。项目方透露,3000张餐饮团购券、10万山姆购物卡在活动开始后3天已全部售罄。

(图片来源:珠海资讯圈)
五一期间,珠海印象城总销售同比增长41%,其中表现强劲的山姆会员商店单日销售超500万元,迪卡侬、优衣库销售分别同比去年增长10%、27%。
目前,珠海印象城正抓紧进行空间改造优化,将携手中影泰得、爱婴岛、海伦戏剧、金宝贝、瑞思英语等知名品牌,预计将于2020年7月开业。(来源:度眼看湾区、珠海资讯圈)
2020闵行购物节启动, 中庚·上海漫游城业绩创新高
5月4日晚上6点,“2020年闵行购物节” 在中庚·上海漫游城媒体塔广场正式拉开帷幕,各区领导、市商务委领导及各区、镇相关领导和各企业代表出席此次开幕式。

(图片来源:中庚漫游城)
本届购物节以“五五购物节,全闵嗨起来”为主题,由上海市闵行区人民政府、2020闵行购物节组委会主办,梅陇镇人民政府承办,形成区、镇街、商圈三级联动。
在人流量较大的长廊以品牌墙的形式集中展示闵行在线经济企业;一楼开设梅陇镇优秀企业热风服饰静态展示点和潮玩美食、精选好物等市集展示区;品牌区推出“漫游城店小二”直播专区;还有店铺花车、美妆零售静卖点等多种经营展示区;搭建“漫游空间”“夜上海”“日子还是生活好”等主题的街区美陈展示;中庚·上海漫游城近百家品牌以直播、舞台表演、海报陈列、专区展示等形式营造丰富的商业购物氛围。
截止至5月5日22点,根据中庚·上海漫游城的统计数据显示,五一小长假客流同比108%,销售额同比130%;漫游城会员增长240%;抖音直播时长超过20小时,单款直播带货销售超过1000件;场地及广告位收入增长93%;新入驻品牌8家。在品牌业绩方面,大龍發記漫游城门店业绩居全国第一,蹦床公园业绩居华东区第一,麦麦山、乐友孕婴童等品牌业绩居上海第一,高老九等品牌业绩居闵行第一,热风时尚品牌线上直播销售创新高。(来源:中庚漫游城)
江苏16座万达广场人气火爆, 五天累计客流454万人次+
5月1日-5月5日,南京、徐州、盐城、连云港、泰州、宿迁、镇江、扬州、淮安9城16座万达广场人气火爆,五天累计客流454万人次+,回升率90%,销售46990万+,销售回升率101%。

此次五一假期,万达广场特别企划“青春在线 焕然奕新”主题营销活动,以政府站台助力消费为背书,同步开展龙虾啤酒音乐节、儿童游园会、电竞手游赛等活动,为刺激消费重磅推出全面消费券优惠叠加政策,同时洽谈诸多等异业资源,点燃消费热情,激发消费市场活力,推动消费升级,打造具有万达特质的购物盛宴。(来源:万达广场)
3 商业项目动态
福州宜家正式封顶 预计元旦前开业
5月8日,福建首个宜家项目——福州宜家正式封顶,这也是继长沙荟聚综合体后,宜家在中国落地的第二个综合体项目。

(图片来源:福州日报)
据《福州日报》报道,福州宜家正在进行外幕墙金属墙面安装,计划7月结束幕墙安装,机电安装、给排水、消防等内部装修计划9月完成,10月份联合验收,11月份进入商业布展,于元旦前开业。
值得关注的是,福州宜家项目是全国首个宜家自营综合体,除了宜家商场,还有一层对外租赁部分目前正在密集招商。宜家希望通过这种新模式,与更多的优质企业合作,展现与众不同的“新宜家”。

(图片来源:东南网)
福州宜家商场项目位于位于福州晋安区福马路和东三环交汇处,占地约63.35亩,总建筑面积约11.2万平方米,包括地下两层停车场(配备约1100个停车位),以及地上三层商场,与地铁2号线上洋站出口接驳。
项目地上一层设有1.5万平方米的对外租赁区,计划引进60家商户,涵盖娱乐、餐饮、儿童乐园及宜家相关产业链的上下游品牌;地上二、三层是4万㎡宜家标准店,包括1万种全系列产品、样板间以及可容纳800人的宜家餐厅,具体规划为:二层为商品自提区、家居用品区等,三层为家具展示区(家居样板间)与餐厅。目前,福州宜家项目的招商工作也在同步进行中,预计8月完成80%的招商。(来源:东南网、福州新闻网)
大连旅顺恒大文旅城项目将于6月开工建设
据大连旅顺口发布官方微信5月6日显示,今年,大连旅顺经济技术开发区计划开复工重点项目16个,预计完成投资约15亿元。目前,16个重点项目已开复工7个,完成投资2.81亿元。

(项目整体效果图)
据此前公开资料,“恒大旅顺文旅城”项目是一个以打造国内领先的旅游休闲生活圈为目标,以“绿色、生态、亲水、低碳”为理念,荟萃特色旅游元素,融文化、娱乐、酒店、会议、饮食、运动、亲子游乐于一体的休闲旅游度假项目。项目位于旅顺经济技术开发区,整体占地面积1976亩,规划主要分为文旅产业部分和配套商住部分,计划总投资约150亿元。

(恒大文旅城效果图)
一期投资50亿元的恒大文旅城项目,正在推进一期动迁等工作,计划6月份开工建设。
此前3月16日,恒大旗下的青岛恒禄旅游开发有限公司以底价拿下山东青岛胶州市2宗宅地,总成交价3.7亿元,土地占地总面积8.26万平方米。此次拿到的2宗地均为恒大水世界项目用地。
恒大水世界项目总投资约500亿元,占地面积约3500亩。其中水世界乐园用地占地1000亩,拟投资150亿元,规划建设世界一流的全季节、全天候全室内水上休闲娱乐综合体,营业后,水世界年游客承载量将达到700万人。(来源:大连旅顺口官方微信、旅顺微生活)
传南京*合六**万达广场有望在6月复工, 项目计划在2021年面世
5月6日,市场消息称,南京*合六**万达广场在停工9月后,有望在今年6,7月份复工。
据悉,南京*合六**万达广场位于雄州核心区域,占地约4.2万平方米,建筑容积率为约3.4,由元创集团与万达联手打造,其中元创集团出资建设,万达方面负责设计、招商和后期运营管理。

(南京*合六**万达广场位置示意
来源:江北楼市)
2019年2月,元创集团与万达集团在北京举行了万达广场综合体项目的签约仪式,计划出资15亿,于2021年5月面世,这将是南京江北地区首家万达广场。签约时,万达集团首席副总裁刘海波曾表示,*合六**万达广场将按照万达广场最新版本打造,它将成为*合六**档次最高的商业综合体,也将成为南京标准最高的万达广场。
*合六**万达广场在去年5月份开工后,仅过去了两个多月便在7月被突然叫停,整个项目开发便陷入停滞。不过,关于项目具体的停工原因,两位开发商都没有透露。
有消息称:“该项目位于《南京市轨道交通条例》规定的地铁保护区范围,涉及地勘、开挖、取土、推裁、*破爆**等作业行为,请按规定,向地铁指挥部进行申报、制定施工保护方案并严格落实。”(来源:观点地产、江北楼市)
上海兴业太古汇一季度零售销售额下降30.4%, 前滩太古里预期今年落成
5月8日,太古地产有限公司发布2020年第一季度营运数据公告。
公告显示,太古地产内地的零售物业中,除广州太古汇外,其他项目的租用率均有所下降。其中,于2020年3月31日,上海兴业太古汇的租用率为95%,较去年底98%的租用率有小幅下降。截止到2020年3月31日止3个月,上海兴业太古汇的零售销售额下降30.4%。
在上海,太古地产还与陆家嘴集团合作,打造的合资项目于去年正式命名为“前滩太古里”,这是太古地产继北京、成都、广州、上海之后的第六个项目,也是继北京三里屯太古里、成都远洋太古里之后的第三个太古里项目。

(前滩太古里项目效果图 )
据悉,该项目总楼面面积约为12万方,无缝连接汇聚11、8、6三条地铁线的东方体育中心站,在项目规划上,项目从B1层到L4层共计5层(北端局部为L6层),商铺数量为200-250个,停车位共约1600个。
根据公告,前滩太古里目前正在进行幕墙、内部装修及机电安装工程,预期2020年落成。(来源:赢商网华东站、上海楼曲)
青岛首创奥特莱斯计划于2021年开业运营
据青岛高新4月28日消息,近日,位于青岛高新区的首创奥特莱斯项目正式全面复工,相关运营公司根据实际采取常态化宣传引导、精准跟踪、积极防护等措施,采用点对点包车的形式,将工人从各个区域接到项目现场,同时对其他自行到场人员进行14天隔离,在确保无安全隐患前提下进入现场施工作业。经过前期周密准备,目前项目内500多名建设人员已全部到岗。

(项目现场图来源:青岛高新)
据了解,目前青岛首创奥特莱斯项目处于主体结构建设阶段,主体结构一层已全部完成,主体结构二层累计完成60%。计划2021年上半年开业运营,并通过吸引众多国际国内知名品牌入驻,推动青岛高新区现代服务业发展。(来源:青岛高新)
上海迪士尼5月11日重新开放

5月5日,迪士尼宣布,将于5月11日重新开放上海迪士尼乐园,该乐园自1月25日起关闭。重新开园后,迪士尼会对游客人数做出限制,而全球其他区域的乐园和商店何时重新开放,迪士尼声称“难以给出预估”。该消息发布的同一天,这家全球最大的娱乐公司公布,病毒大流行令其在截至3月28日的三个月里损失14亿美元。(来源:界面新闻)
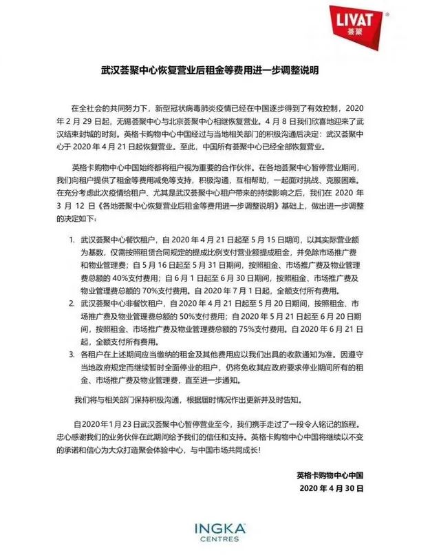
武汉荟聚中心减免恢复营业后的租金等费用
英格卡购物中心中国于4月30日发布了《武汉荟聚中心恢复营业后租金等费用进一步调整说明》,成为自4月21日武汉荟聚中心恢复营业后的首份租金等费用调整说明。

4月21日,武汉荟聚中心正式恢复营业,宜家家居同期回归。根据防疫相关指示内容,金逸影城、荟聚宝贝、家庭室、公共玩乐、休息区及部分商户暂不开放,营业时间为上午10时至下午6时,市民扫码与测量体温后可从2、6、8、室内停车场11号门共4个出入口进入购物中心。自5月1日起,武汉荟聚中心营业时间从10:00-18:00调整为10:00—20:00。
根据最新调整说明,武汉荟聚中心餐饮租户,自2020年4月21日至5月15日期间,以实际营业额为基数,仅需按照租赁合同规定的提成比例支付营业额提成租金,免收市场推广费和物业管理费;5月16日-5月31日,按照租金、市场推广费及物业管理费总额的40%支付;6月1日-6月30日,按照租金、市场推广费及物业管理费总额的70%支付;7月1日起,恢复全额支付所有费用。(来源:乐居财经)
直面疫情 广州时尚天河再减租金
近日,时尚天河举办“直面疫情‘折’就是爱两折减租签约会”,为品牌业户提供一整年的扶优政策。

(图片来源:粤讯)
因应不同品类,2020年5月-2021年3月租金减至2-8折优惠,2020年5-8月物业管理费减至5折优惠(部分特殊商户除外)。这是继今年2、3月份四度推行免租举措后的又一次暖心之举。(来源:腾讯新闻、粤讯)
北京国贸溜冰场正式恢复营业
5月7日,国贸溜冰场正式恢复营业。

(图片来源:国贸商城官方微信公众号截图)
根据相关规定,消费者入场需测量体温、出示健康码、登记完整信息并全程配戴口罩,一名儿童仅限由一名家长陪同进入。此举意味着线下休闲娱乐场所或将陆续恢复开放。(来源:新京报)
5 商业用地出让资讯
佛山顺德挂牌5万平商住地, 起拍总价9.76亿元
4月29日,佛山顺德区陈村潭洲5万平方米留用地挂牌,起拍总价9.76亿元,起拍楼面价约7800元/平方米,扣配建楼面价约8570元/平方米。
资料显示,该地块位于星英半岛南侧,占地约5万平方米,容积率>1.0且 ≤ 2.5,地块设有封顶价13.76亿元,折合最高楼面价12086元/平方米。地块为陈村潭洲村委留用地,土地性质为商住用地。
地块要求竞得人须在地块内配建物业管理用房、社区服务中心、社区用房及公厕等。此外,该宗地须无偿配建1万平方米商业物业及其按规划条件要求配建的具备产权的标准小汽车停车位。(来源:新浪财经)
金地联合体, 68.7亿元底价摘南京秦淮区大体量商住地
4月30日,南京威湛运营管理有限公司、南京威建运营管理有限公司、南京威励商务服务有限公司联合以68.7亿底价摘下南京秦淮区NO.2020G13地块,楼面价13659元/平方米。
据企查查资料显示,南京威湛运营管理有限公司与南京威建运营管理有限公司的大股东为深圳威新软件科技有限公司;南京威励商务服务有限公司背后为一境外公司CHARM MEDIA LIMITED 昌勵有限公司。
值得关注的是深圳威新软件科技有限公司的法人为徐家俊,其为金地(集团)股份有限公司董事、高级副总裁、董事会秘书,兼任金地商置集团有限公司行政总裁,同时为多家金地下属公司的管理层。
据了解,地块为秦淮区红花街道明匙路以东、机场路两侧地块,是一宗商住地,出让面积113278.47平方米,综合容积率4.44,建筑面积502956.41平方米。
此外,于4月27日,佛山顺德伦教一宗商住地出让,经41轮竞价,金科旗下广州金科房地产开发有限公司以1.83亿元摘得该地块,楼面价8506元/平方米,溢价率36.4%。该出让地块编号为TD2020(SD)WG0008,位于顺德区伦教街道伦羊路以北、泰宁路以东地块,占地面积8605.41平方米,土地用途为商住,容积率≤2.5,建筑面积≤2.15万平方米。(来源:中国网地产)

为商业地产价值赋能,本平台原创内容皆由猫头鹰研究所(MalltoWin Lab) 专业出品。转载请注明作者及出处。
