
投资要点
★ 关键时点:2030年碳达峰,2060年碳中和。
2009年我国向国际社会承诺,到2020年单位GDP二氧化碳排放比2005年下降40%-45%,非化石能源占一次能源消费比重达到15%左右。2019年我国提前完成任务,二氧化碳排放强度比2005年下降了48.1%,非化石能源消费比重达到15.3%。同时我国在能源转型和清洁能源利用方面投入了大量精力,风光发电装机容量均已跃居全球首位,我国成为全球第二核电大国也指日可待,这些都是实现碳中和目标的有力保障。
★ 关键指标:2030年非化石能源占一次能源消费量比例达到25%。
2020年底我国在联合国峰会上提出到2030年非化石能源消费比重达到25%左右,比我国现行规划提高了5个百分点,意味着我国能源转型力度进一步加大。
对于煤炭等传统能源而言,工作重点将从去产能转向存量优化。 包括煤矿智能化程度、机械化程度、原煤入选率、工程技术人员比重等水平的全面提升。
对于清洁可再生能源而言,光伏和风电继续快速扩张。 预计2020-2025年光伏装机量CAGR约23%,至2025年风光发电占比较2019年翻一倍;2026-2035年光伏装机量CAGR约13%,至2035年风光发电占比较2019年翻近3倍。
★ 能源革命:带动经济转型,新旧产业共振,诞生三条投资主线。
主线1:对于传统产业而言,碳中和或将成为“供给侧改革2.0”。 碳中和在为 环保行业 带来机会的同时,也在一个更长的维度、以严格的环保标准逼迫高耗能行业中的中小企业出清, 利好中上游周期制造板块相关行业的龙头公司 。如钢铁、煤化工等高碳含量行业将迎来成本线的系统性抬升,成本曲线进一步陡峭,拥有领先能耗水平的龙头企业成本优势将进一步彰显。
主线2:能够直接或间接起到节能减排作用的方向,也将迎来“弯道超车”式的发展机遇。 电解铝火电弱化成为趋势,自备电厂优势削弱,水电铝、再生铝等“ 绿色铝 ”迎来契机。由于保温材料与水泥砂浆的消耗降低,装配式住宅的单位平方米碳排放比传统住宅低近30公斤,大力推进 装配式建筑 是减少建筑碳排放的最优路径之一。除此之外化工行业的 聚氨酯 、交通运输行业的 多式联运 等,均可能由于减碳优势而收获更大的市场空间。
主线3:对于新兴产业而言,碳中和将产业引入飞速增长的快车道。 以清洁能源为主导的能源供给格局,不仅直接推动风光发电产业链的发展,也将为中间环节和下游能源消费创造出新格局,如有色金属行业的 新能源金属 ,化工行业的 新能源材料 ,机械行业的 光伏和锂电设备 ,电力设备行业的 电化学储能与特高压运输 ,以及 新能源汽车产业链 等,都将迎来广阔的增长空间。(本报告为碳达峰碳中和系列报告的第一篇,着重研究碳达峰碳中和为传统行业带来的投资机会,关于碳达峰碳中和对新能源产业的影响将在下篇报告中详细阐述)
★ “碳达峰、碳中和”相关行业推荐的个股如下:
环保公用煤炭: 长江电力、华能水电、国投电力、中国神华、陕西煤业等;
钢铁有色: 宝钢股份、方大特钢、华菱钢铁、神火股份、云铝股份等;
化工: 华鲁恒升、福斯特、中国巨石、当升科技、天赐材料、万华化学等;
建筑建材: 精工钢构、东南网架、北新建材、伟星新材、海螺水泥等;
机械军工: 晶盛机电、迈为股份、杭可科技、先导智能等;
汽车: 拓普集团、银轮股份、三花智控等;
交通运输: 京沪高铁、中谷物流、厦门象屿等。
风险提示:完整的研究观点和风险提示请参阅正文中提到的相关研究报告全文
目录




报告正文
策略&环保公用&钢铁有色

策略:把握碳达峰与碳中和的三大投资机会
1. 碳达峰、碳中和的前世今生
1.1.什么是碳达峰、碳中和?
什么是“碳达峰”?简单地讲是指二氧化碳排放量达到历史最高值。根据世界资源研究所介绍,碳排放达峰并不单指在某一年达到最大排放量,而是一个过程,即碳排放首先进入平台期并可能在一定范围内波动,然后进入平稳下降阶段。
什么是“碳中和”?是指在节能减排的同时,通过植树造林以及人工碳捕集等形式,抵消自身产生的二氧化碳排放量,实现二氧化碳动态“零净排放”。


1.2. 从《联合国气候变化框架公约》到《巴黎协定》说起
温室效应和全球变暖已经是老生常谈的话题,但其重要性却绝对不容忽视。欧盟哥白尼气候变化服务中心、NASA等专业机构一致认为2020年是历史上最炎热的年份之一。世界气象组织统计表示,2020年全球平均气温为14.9摄氏度,比1850-1900年的平均气温高大约1.2摄氏度,是有完整气象观测记录以来的最暖年份。20世纪80年代以来,每个连续十年都比前一个十年更暖。
全球温室效应愈演愈烈,气候变暖导致海平面加速上升。据《中国气候变化海洋蓝皮书(2020)》统计,1993-2019年,全球平均海平面上升速率约为3.2毫米/年。2019年,全球平均海平面较去年高8.5毫米,处于有卫星观测记录以来的最高位。

联合国于1992年5月8日通过《联合国气候变化框架公约》,并于1994年3月21日生效。该公约为世界上第一个为全面控制二氧化碳等温室气体排放,应对全球气候变暖给人类经济和社会带来不利影响的国际公约,也是国际社会在应对全球气候变化问题上进行国际合作的一个基本框架。但该公约没有对个别缔约方规定具体需承担的义务,也未规定实施机制,导致其缺少法律上的约束力。
作为《联合国气候变化框架公约》的补充条约,《京都协定》于1997年12月由缔约国通过,并于2005年2月16日正式生效。《京都议定书》是历史上第一次以法规形式限制温室气体排放,且提出明确目标和参考手段。该文件强制规定,到2010年,所有发达国家二氧化碳、甲烷等6种温室气体的排放量,要比1990年减少5.2%。
2015年12月12日,联合国通过《巴黎协定》、2016年10月5日,联合国秘书长潘基文宣布该协议正式生效。《巴黎协定》是继1992年《联合国气候变化框架公约》、1997年《京都议定书》之后,人类历史上应对气候变化的第三个里程碑式的国际法律文本,形成2020年后的全球气候治理格局。更为重要的是《巴黎协定》明确了全球治理生态环境所共同追求的“硬指标”:各缔约方承诺,在工业化前水平上,要把全球平均气温升幅控制在2摄氏度以内,并提出努力将气温升幅限制在1.5摄氏度内的目标。

1.3.全球大国陆续承诺2050-2060年碳中和
2019年全球二氧化碳排放量达到440亿吨,占据所有温室气体总排放量中的70%。进一步看,《2020排放差距报告》显示石化燃料所引发的二氧化碳排放规模持续增加,2019年排放量高达380亿吨,占二氧化碳总排放量的81%,占温室气体总排放量的64%,而土地利用变化所排放的二氧化碳历年排放量及占全部温室气体的比例相对稳定。换句话说,石化燃料的频繁使用是造成温室效应的“罪魁祸首”。

从排放总量看,中国为全球碳排放第一大国。联合国的数据显示,2019年中国二氧化碳排放量较2018年增加3%,对全球二氧化碳排放的贡献率为28%,是美国(13%)的两倍、远超欧盟(9%)、印度(7%)、日本(3%)。从人均排放量来看,中国人均排放量不及美国。联合国的数据显示在2013年时,我国人均二氧化碳排放量首次超越欧盟,2019年中国人均碳排放量8.0吨,明显低于美国的15.5吨。但近年来中国人均二氧化碳排放量来仍处于上行通道,而美国和欧洲的人均二氧化碳排放量则处于下降趋势。作为负责任的国际大国,低碳减排承诺能体现中国承担能源责任、彰显大国地位。

在实现碳达峰后,全球主要经济体纷纷提出碳中和目标的实现时间及相应措施。英国早在上世纪实现碳达峰后即颁布《气候变化法案》,力争2050年实现零碳排放。欧盟27国作为整体也早在1990年就实现了碳排放达峰,欧盟27国领导人在去年的布鲁塞尔峰会上就更高的减排目标达成一致,决定到2050年实现碳中和。美国已于2007年实现碳达峰,拜登上任后宣布重返《巴黎协定》,承诺2050年实现碳中和,而经济体量相当于世界第五大经济体的美国加利福尼亚州,则在2018年就签署了2045年实现碳中和的行政令。日本、韩国亦在去年先后承诺在2050年实现碳中和目标。
中国国家主席习*平近**在2020年9月22日召开的联合国大会上表示:“中国将提高国家自主贡献力度,采取更加有力的政策和措施,二氧化碳排放力争于2030年前达到峰值,争取在2060年前实现碳中和。”

2. 全球碳中和时代来临,中国碳中和势在必行
2020年12月,中央经济工作会议在京召开,习*平近**主席指出做好碳达峰、碳中和工作是2021年的重要任务之一。短期来看,中央以及地方各项会议和报告已明确指出要推出碳达峰、碳中和行动方案,加大政策扶持力度。长期来看,我国碳达峰路线已经浮出水面,碳中和的基础条件已经基本具备,“十四五”规划将成为我国能源转型的关键一步。与此同时,在我国原油对外依存度超70%的背景下,依靠碳中和战略抢占清洁能源制高点,是保障国家能源安全的最优解。
2.1.碳达峰路线浮出水面,碳中和基础条件已经具备
近年来,我国积极参与国际社会碳减排,提前完成国际承诺任务。长期以来,中国高度重视气候变化问题,把积极应对气候变化作为国家经济社会发展的重大战略,把绿色低碳发展作为生态文明建设的重要内容,采取了一系列行动,为应对全球气候变化做出了重要贡献。2009年我国向国际社会承诺,到2020年单位GDP二氧化碳排放比2005年下降40%-45%,非化石能源占一次能源消费比重达到15%左右。2019年我国便提前完成了这一任务,单位GDP二氧化碳排放比2005年下降了48.1%,非化石能源消费比重达到15.3%。
随着我国单位GDP二氧化碳排放量持续明显下降,碳达峰路线已经浮出水面。在2015年6月,我国向联合国提交《强化应对气候变化行动——中国国家自主贡献》,确定了自主贡献目标:二氧化碳排放2030年左右达到峰值并争取尽早达峰;单位国内生产总值二氧化碳排放比2005年下降60%-65%,非化石能源占一次能源消费比重达到20%左右。在2020年9月的联合国大会上,习*平近**主席再次郑重承诺,中国将提高国家自主贡献力度,力争2030年前二氧化碳排放达到峰值,争取2060年实现碳中和。

同时,我国在能源转型和清洁能源利用方面投入了大量精力,风光发电装机容量均已跃居全球首位,是实现碳中和目标的有力保障。2019年,我国风力发电机组装机容量超过2100亿瓦特,装机规模成功超越欧洲,跃居全球首位;太阳能光伏装机容量也超过2050亿瓦特,牢牢占据全球头把交椅。除此之外,我国是全球第三核电大国,2019年中国核电发电量接近3500亿千瓦时,仅次于美国和法国;在建核电装机容量也达到世界第一,核电超越法国跃居第二也指日可待,叠加我国森林面积和森林蓄积量不断提升,进一步推动森林固碳条件的达成。



2.2.非化石能源消费比重25%,成能源转型关键一步
2020年12与12日,我国主要领导人在联合国气候雄心峰会上发表题为《继往开来,开启全球应对气候变化新征程》的重要讲话,并宣布:“到2030年,中国单位国内生产总值二氧化碳排放将比2005年下降65%以上,非化石能源占一次能源消费比重将达到25%左右。”25%的非化石能源消费比重,比我国现行的《能源生产和消费革命战略(2016-2030)》规划提高了5个百分点,这意味着未来十年我国能源转型的力度将进一步加大,也彰显了我国推动能源结构转型、大力发展清洁可再生能源的决心。
相比其他主要经济体,中国仍处在经济和电力需求发展时期,碳达峰和碳中和的道阻且长。中国人民大学应用经济学院院长郑新业有一个广为流传“能源不可能三角”模型,即很难同时确保“既有能源用、又没有污染、价格还便宜”。体制机制改革的背后,是决策者对能源三角优先级的考量,碳达峰、碳中和已是国家承诺,能源安全也没有退步余地,能源价格势必面临更多的变量。

煤炭行业重点方向由去产能转向存量优化。节能减排、能源调结构是我国经济高质量发展的长期目标。据统计,2017年二氧化碳排放量68.63亿吨,其中70.5%来自煤炭,表明煤炭贡献主要二氧化碳排放,深化煤炭行业供给侧改革是节能减排的重要手段。2020年8月出台《煤炭工业“十四五”高质量发展指导意见》(征求意见稿)中计划到“十四五”末煤炭产量控制在41亿吨左右,全国煤炭消费量42亿吨左右,煤矿数量减少到4000处左右;推动并购重组,组建10家亿吨级企业;煤矿智能化程度90%、机械化程度75%以上,原煤入选(洗)率85%以上,工程技术人员比重显著提升。
“非化石能源占比”是风电光伏规划之锚。为了保证新能源稳定持续向上发展的节奏,“十四五”之核心关键就是2025年非化石能源占一次能源消费量比例达到20%这一关键指标。由于在各种非化石能源中,水电、核电、生物质发电等开发潜力都相对有限,“十四五”期间要想实现非化石能源占比的大幅提升,需要依靠光伏和风电。2021年2月22日《国务院关于加快建立健全绿色低碳循环发展经济体系的指导意见》(以下简称《意见》)中明确指出,要提升可再生能源利用比例,大力推动风电、光伏发电发展,因地制宜发展水能、地热能、海洋能、氢能、生物质能、光热发电。根据兴业证券电新组预测,假设2025、2030、2035年非化石能源占比分别达到20%、25%、30%:
- 在2025年光伏与风电的发电量比例为55:45的假设下,预计2020-2025年装机中枢将提升至70-80GW (CAGR约23%) ;预计2025年非化石能源发电占比42%,其中水电、核电、风电、光伏分别占17%、8%、9%、8% (风光发电占比较2019年翻一倍) ;新增风电、光伏发电量占全社会新增发电量比例为56%,其中风电、光伏分别占25%、31%。
- 在2035年光伏与风电的发电量比例为65:35的假设下,2026-2035年装机中枢进一步提升至160GW (CAGR约13%) ;预计2035年非化石能源发电占比58%,其中水电、核电、风电、光伏分别占15%、10%、11%、23% (风光发电占比较2019年翻近3倍) ;预计2031年新增风电、光伏发电量占全社会新增发电量比例为99%,其中风电、光伏分别占27%、72% 。



2.3.原油对外依存度超70%,碳中和发展清洁能源成最优解
中国传统能源需求大于供给,对外依存度较高。我国石油、天然气的贸易逆差缺口持续扩大,截至2019年底,原油、天然气的对外依存度分别达到73%、43%。我国日益增长的能源需求,如何减少过度依赖能源进口所产生的安全隐患,这两个现象看似是鱼和熊掌不可得兼,但利用碳中和战略大力发展清洁能源实际上可以实现能源供需平衡与安全的双赢。此外,相较于传统能源,我国在光伏等清洁能源方面已取得先机,据国家能源局统计,中国风电、水电、光伏发电累计装机容量均居于世界首位。以光伏为例,尽管中国起步较晚,但发展极其迅速,2019年光伏发电新增装机容量傲视全球。综合来看,鉴于传统能源进口的不稳定性与中国在新能源领域的优势,走碳中和之路、推动清洁能源的使用范围是化解需求增长与保障能源安全二者之间的矛盾的唯一更是最优解。

3.能源革命带动经济转型,新旧产业共振诞生三条投资主线
从碳排放的角度来看,我国的碳排放主要源自发电与供热、制造业与建筑业部门。2019年中国碳排放主要贡献力量为发电与供热部门,其排放的二氧化碳占全部碳排放的比重超50%,建筑业与制造业、交通运输这两大能源消费部门所排放的二氧化碳占碳排放总量的28%、10%。
为了实现碳中和战略,《意见》指出要推进工业绿色升级,鼓励绿色低碳技术研发,倡导绿色低碳生活方式,提升交通基础设施绿色发展水平。加快实施钢铁、石化、化工、有色、建材、纺织、造纸、皮革等行业绿色化改造,全面推行清洁生产,依法在“双超双有高耗能”行业实施强制性清洁生产审核,完善“散乱污”企业认定办法,分类实施关停取缔、整合搬迁、整改提升等措施,构建市场导向的绿色技术创新体系。积极打造绿色公路、绿色铁路、绿色航道、绿色港口、绿色空港。加强新能源汽车充换电、加氢等配套基础设施建设;推广绿色低碳运输工具,淘汰更新或改造老旧车船,港口和机场服务、城市物流配送、邮政快递等领域要优先使用新能源或清洁能源汽车等。

清洁能源的发展与创新既可以促进中国产业结构向低碳环保的高端制造转型,也可以使传统产业技术进一步升级,产业格局进一步优化。参考90年代互联网兴起不仅带动美国经济重心以信息技术为主,也提升传统工业、农业生产效率。我们认为新能源相关技术是一种转化型技术,具有快速自我创新和强烈渗透性的特点,可以作为新的技术基础武装其他技术和产业。
对于传统产业而言,碳中和或将带来类似于“供给侧改革2.0”的机会。碳中和或将成为新一轮能源革命的起点,并且承担起“供给侧改革2.0”的职责,在为环保行业带来机会的同时,也在一个更长的维度、以严格的环保标准逼迫高耗能行业中的中小企业出清,利好中上游周期制造板块相关行业的龙头公司。如钢铁、煤化工等高碳含量行业将迎来成本线的系统性抬升,成本曲线进一步陡峭,拥有领先能耗水平的龙头企业成本优势将进一步彰显。

另一方面,能够直接或间接起到节能减排作用的方向,也将迎来“弯道超车”式的发展机遇。如电解铝火电弱化将成为趋势,自备电厂优势将削弱,水电铝、再生铝等“绿色铝”或迎来契机。再如建筑行业的装配式建筑,由于保温材料与水泥砂浆的消耗降低,装配式住宅的单位平方米碳排放比传统住宅低近30公斤,大力推进装配式建筑的普及是减少建筑产业链碳排放的最优解。除此之外化工行业的聚氨酯、交通运输行业的多式联运等,可能由于减碳优势而收获更大的市场空间。

对于新兴产业而言,碳中和将产业引入飞速增长的快车道。以清洁能源为主导的能源供给格局,不仅仅直接推动风光发电产业链的发展,也将为电化学储能、特高压运输等中间环节创造巨大的市场空间,而且势必将影响下游能源消费的局面,将加速新能源利用技术效率,造就一批使用新能源的优质企业(如比亚迪、蔚来等)。从具体投资方向来看,有色金属行业的新能源金属,化工行业的新能源材料,机械行业的光伏和锂电设备,电力设备行业的电化学储能与特高压运输,以及新能源汽车产业链等,都将迎来广阔的增长空间。如以特斯拉为代表的新能源汽车,其上下游产业链涉及有色金属、基础化工、机械、电子、通信等众多行业,新能源汽车大时代的来临将为整条产业链上下游企业带来新的增长点。
4. 风险提示
政策落地推进不及预期,新能源产业政策退坡超预期。
环保公用:能源革命的新起点(蔡屹)
1.“碳达峰”和“碳中和”彰显大国担当
1.1.2030年前实现碳达峰,2060年前实现碳中和
2020年9月22日,总书记在第75届联合国大会一般性辩论上提出:中国将提高国家自主贡献力度,采取更加有力的政策和措施,二氧化碳排放力争于2030年前达到峰值,努力争取2060年前实现碳中和。我国提出的2060年之前碳中和的目标,远超出了《巴黎协定》下2℃温升控制目标下全球2065-2070年左右实现碳中和的要求。这充分展现了中国应对全球气候变化的雄心和对全球人类共同事业的责任担当。2020年12月12日,总书记在气候雄心峰会发表题为《继往开来,开启全球应对气候变化新征程》的重要讲话,在落实《巴黎协定》的基础上进一步宣布2030年实现的国家自主贡献目标。
1.2.什么是碳排放、碳达峰、碳中和?
碳排放 :是人类生产经营活动过程中向外界排放温室气体(二氧化碳、甲烷、氧化亚氮、氢氟碳化物、全氟碳化物和六氟化硫等)的过程。碳排放是目前被认为导致全球变暖的主要原因之一。我国碳排放中占比最大的(54%)来源于电力和供热部门在生产环节中化石燃料的燃烧。
碳达峰: 广义来说,碳达峰是指某一个时点,二氧化碳的排放不再增长达到峰值,之后逐步回落。根据世界资源研究所的介绍,碳达峰是一个过程,即碳排放首先进入平台期并可以在一定范围内波动,之后进入平稳下降阶段。据此,结合我国的承诺的时间节点:1)从现在至2030年,我国的碳排放仍将处于一个爬坡期;2)2030-2060年这20年间,碳排放要渡过平台期并最终完成减排任务。
碳达峰是实现碳中和的前提条件,尽早地实现碳达峰可促进碳中和的早日实现。碳达峰承诺表现在约束碳排放强度上,而本质是生态环境保护问题和倒逼当前能源结构向清洁化转型的手段,事关经济高质量可持续发展。
碳中和: 碳中和是指企业、团体或个人测算在一定时间内直接或间接产生的温室气体排放总量,然后通过植树造林、节能减排等形式,抵消自身产生的二氧化碳排放量,实现二氧化碳“零排放”。气候变化是人类面临的全球性问题,随着各国二氧化碳排放,温室气体猛增,对生命系统形成威胁。在这一背景下,世界各国以全球协约的方式减排温室气体,我国由此提出碳达峰和碳中和目标。另一方面,我国油气资源相对匮乏,发展低碳经济,重塑能源体系具有重要的安全意义。碳中和不仅仅是能源的问题,它与产业链等方方面面都有关系,碳中和目标将深刻影响下一步产业链的重构、重组和新标准的形成。
1.3.碳排放的本质既是环境问题,也是发展问题
碳达峰、碳中和的意义和本质。
意义:1)碳中和意味着一个以化石能源为主支持发展的时代即将结束,一个向非化石能源过渡的时代来临;2)明确了我国低碳发展的关键时间节点;3)背后深层次的意义是实现我国的绿色低碳转型。
本质:1)国际责任:紧跟全球低碳转型大方向。2)政治:2010年,时任中国科学院副院长的丁仲礼院士在接受央视《面对面》节目采访时变提出,应对气候变化而进行低碳转型,表面上看是一个环境问题,归根到底是一个发展的问题。
我国明确实现碳中和的路径,可避免和不可避免皆有作为。根据我国碳排放产业的分布,碳排放大部分是来自于发电和工业端,其次是交通行业,而农业与商业占比较少。实现碳中和的路径可以拆分为两个部分:可避免的排放和不可避免的排放。在可避免的方向上,优先解决电力生产过程的碳排放,进而完成燃油车向电动汽车的转化,最终实现深度脱碳。在不能完全避免排放的领域,可通过碳捕捉、利用、封存技术(CCUS)或者通过森林、海洋进行自然吸收,最终实现碳中和。
2. 聚焦气候变化
2.1. 气候变化溯源和影响
从“发现温室效应”到“CO2浓度和气温关系的全面认知”:1)1827年,法国数学家傅里叶奠定了地表温度研究基础提出“温室效应”。2)1861年,丁达尔(John Tyndall)通过实验测定了气体吸收和发射红外辐射的特征,发现大气温室效应是由含量很少的水汽和CO2引起的,而其他主要成分氧气、氮气并没有温室效应。这意味着,改变几种气体的浓度就可能影响气候,但丁达尔还不能定量计算温室效应。3)1896年,阿伦尼乌斯(Svante Arrhenius)利用月光的观测数据,计算了大气中水汽和CO2对红外光的吸收特性。他考虑水汽和冰-雪反照率的正反馈后,首次提出,CO2浓度增加一倍,全球温度将升高6℃。4)现在,我们对温室效应的机制认识更清楚,甚至可以逐条谱线精确计算红外光的吸收谱。考虑更复杂的反馈过程,根据最新估计,CO2浓度加倍,地表温度将上升1.5-4.5℃。
人类活动排放的温室气体正在以灾难的形式反馈。大量排放温室气体产生的影响,严重且深远:1)我们正经历全球最热的30年:从1880年到2012年,全球地表平均温度升高了0.85℃;1983-2012年是过去1400年来最热的30年。中国气候变暖趋势与全球一致,1913年以来,我国地表平均温度上升了0.91℃。最近60年气温上升尤其明显,平均每10年约升高0.23℃,几乎是全球的两倍。2)极端事件增加:20世纪中叶以来,极端暖事件增多,极端冷事件减少。高温热浪发生频率更高,时间更长;陆地强降水事件增加;欧洲南部和非洲西部干旱强度更大,时间更久。3)冰雪在减少:2002年以来,格陵兰和南极冰盖储量减少的速度明显加快,每年分别减少约2150亿吨和1470亿吨。4)海平面上升:十九世纪中叶以来,海平面上升的速度超越了过去两千年,并且还在不断加速。1901-2010年,海平面上升速度为1.7毫米/年,其中1993-2010年,海平面上升速度为3.2毫米/年。20世纪70年代以来,海平面上升量的3/4是冰川熔化和海水受热膨胀造成的。
2.2.为应对气候变化,国际上初步达成碳排放权限额交易计划
三大合作文件推动全球合作以应对气候变化。在气候问题不断严峻的今天,世界各国也采取了相应措施与合作来应对气候变化。碳排放政策对碳排放主体实行限额交易计划,是除了对公司征收直接碳税外又一控制碳排放的主要手段。在国际社会,各国主要依靠联合国气候变化大会达成共识,签订协议。
1992年至今,各国数次达成共同应对气候变化的合作意向,先后签署了《联合国气候变化框架公约》、《京都议定书》和《巴黎协定》三个具有里程碑意义的文件:
- 1992年《联合国气候变化框架公约》(UNFCCC):确定将大气温室气体浓度维持在一个稳定水平的终极目标,提出“共同但有区别的责任”原则。公约具有法律约束力。
- 1997年《京都议定书》:是人类第一部限制各国温室气体排放的国际法案,旨在限制发达国家温室气体排放量以抑制全球发暖的《京都议定书》,建立了三种灵活履约合作机制(联合履约机制(JI)、清洁发展机制(CDM)、碳排放权交易机制(ET))。
- 2015年《巴黎协定》:标志着全球气候治理进入了新的阶段。《巴黎协定》涵盖了长期目标、减缓、适应、损失损害、资金、技术、能力建设、透明度及全球盘点等主要内容,进一步将2℃温控目标升级为1.5℃温控目标。

3. 复盘:欧盟、日韩和中国的碳排放权交易
3.1. 碳排放权是极具价值的稀缺资产
碳排放权,即核证减排量(Certification Emission Reduction,CER)的由来。1990年,美国通过《清洁空气法案》修正案,提出的“酸雨计划”确立了排污权交易的法律地位。1997年,全球100多个国家签订了《京都议定书》,提出碳排放权交易;2005年,伴随《京都议定书》生效,碳排放权成为国际商品。碳排放权交易的标的称为“核证减排量(CER)”。
CERs交易兴衰背后的发展之争。碳排放权交易基本原理为“总量(CAP)+交易(TRADE)”。在京都议定书框架下,“发达国家强制减排、发展中国家自愿减排”,因此碳排放权交易是鼓励发展中国家节能减排的一种补贴方法,通常发展中国家可获得联合国核定的CERs,并出售给发达国家。彼时,大部分发展中国家节能减排技术尚不如欧美成熟,发达国家以收购CERs为筹码,意在通过出售减排技术获利。2016年后,随着《京都议定书》约束到期,减排技术壁垒被不断打破,发达国家便意图提高发展中国家的减排义务,叠加美国在《巴黎协定》上的态度反复,国际碳市场迅速走弱。由于碳排放与国家经济发展紧密联系,无论是国家之间排放权分配,或是区域、企业之间的分配,背后的核心都是“发展权”,因此排放权将会是极具价值稀缺资产。
以国家为单位的区域内,在碳排放总量控制的大目标下,进行碳交易可节省减排成本。区域内碳排放权交易的目的:1)明确市场碳排放容量,实行总量控制制度;2)确定不同类型企业的减排比较优势:企业之间的单位减排成本一定是有差异的。在节能技改方面拥有比较优势的企业,可通过发挥自身优势超额减排而获得可交易的排放权。当排放权价格对某些企业形成吸引力的时候,即可完成交易。3)通过碳交易,既达成了碳排放总量控制的目标,也降低了全社会的减排成本。
3.2.欧盟碳排放权交易系统:规模最大,影响最强
欧盟碳排放权交易系统(EU-ETS)成立。依据《欧盟2003年87号指令》,欧盟碳排放权交易系统(EU-ETS)于2005年1月1日正式成立。《联合国气候变化框架公约》(UNFCCC)于1997年达成了《京都议定书》,并为第一个承诺期(2008-2012年)设定了具有法律约束力的涵盖37个工业化国家的温室气体减排上限。这导致需要采取政策手段来实现《京都议定书》的承诺。因此,欧盟于2003年通过了87号指令,并于2005年引入了EU-ETS。
涉及排放规模最大、影响力最强的碳排放交易市场。EU-ETS是限额交易系统,该系统允许对排放配额进行交易,从而使总排放量保持在上限之内,并且可以采取成本最低的措施来减少排放。EU-ETS涵盖欧盟28个成员国以及挪威、冰岛和列支敦士登,覆盖31个国家约50%的温室气体排放,为该区域内1.1万余家高耗能企业及航空运营商设定了排放上限。EU-ETS是目前世界最大的碳排放交易市场,占国际碳交易总量的四分之三以上,对其他碳交易市场具有示范作用。

EU-ETS进入第四阶段早期。EU-ETS从成立起其运行可以分为四个阶段,目前已经结束第三阶段,随着时间推移,EU-ETS覆盖范围扩大,主要表现为覆盖国家数量增多、覆盖行业数目增多、覆盖温室气体种类增多。排放限额方面,在经历了第二阶段尝试后,最终采用从2013年开始线性减少的模式逐步递减。
从第一阶段至第三阶段,EU-ETS配额费用从免费模式跃进至拍卖模式,主要依靠拍卖进行主体间分配,除电力行业100%拍卖外,工业企业免费发放的配额从80%开始逐年下降,预期到2030年下降至30%;分配方法从历史法变为基线法,拍卖限额逐渐放宽;对于新进入者,预留5%配额给新进者免费分配,分配完毕后由政府代购。
从2021年起,EU-ETS进入第四阶段(2021-2030),为实现2030年温室气体减排目标,该阶段碳排放量将比2005年减少43%。该阶段的主要特点是:
- 巩固未来十年的EU-ETS;
- 加快减排步伐:从2021年起,排放总量将以每年2.2%的速度下降,而目前为1.74%;
- 市场稳定储备(为减少碳市场排放限额盈余和提高抵御未来冲击能力而建立的机制)将得到大幅加强;
- 2019年至2023年期间,准备金中的备抵额将翻一番,达到流通备抵额的24%;从2024年起将恢复12%;
- 免费配额制度再延长十年;高碳排放部门将其生产转移到欧盟以外地区并可免费获得100%的配额;对于碳排放较小的部门,免费配额预计在2026年后至2030年间从最高的30%减少为0;
- 制定两个新的数十亿欧元基金技术创新基金和行业现代化基金,以应对低碳转型的创新与挑战;
- 根据现有规定及文件,第四阶段的覆盖行业尚未可知。
3.3.韩国碳排放权交易系统:亚洲首个全国性强制性ETS
启动韩国碳排放权交易系统。为控制碳排放总量,2015年1月1日正式启动韩国碳排放权交易系统(K-ETS)。在2009年召开的哥本哈根气候大会上,韩国承诺的减排目标为2020年温室气体排放水平比BAU情境减排30%,在2010年,韩国政府向联合国递交了该减排目标。2012年,韩国国会法制委员会宣布通过碳排放权交易制度,后拟定全面打开碳排放权交易市场。
亚洲的第一个全国性强制性ETS,仅次于EU-ETS的第二大碳市场。K-ETS覆盖了韩国最大的610个碳排放主体,覆盖全国温室气体排放量的70%,涵盖了六种《京都议协定书》所规定气体的直接排放以及电力消耗的间接排放。该计划将韩国的2030年NDC目标设定为比BAU排放低37%
K-ETS进入第三阶段早期。K-ETS从成立起其运行可以分为三个阶段,目前已进入第三阶段早期。K-ETS覆盖6大行业下的64个子行业,在第二阶段已逐步完善成型,预计在第三阶段排放限额将进一步收紧。
3.4.日本碳治理态度反复,排放权交易系统复杂
日本在应对气候变化问题的上态度几经反复,碳治理之路经历了“积极参与-回避承诺-责任*退倒**”三个过程,具体表现如下:

日本碳排放权交易系统复杂,全国性减排体系进展缓慢,制度稳定性差,但城市减排体系走在世界前列。2010年,东京都ETS开放,为全世界第一个城市总量限制交易体系。随后,埼玉县在2011年建立排放权交易体系,作为《全球变暖战略促进条例》的一部分。在国际上,日本建立了双边抵消信用体系(BOCM),目前称为联合信用机制(JCM)。2012年,绕过联合国清洁发展机制,与柬埔寨等11国签订BOCM,此举未获联合国认可;随后扩大为17个国家,并改称JCM。JCM通过向发展中国家提供低碳技术、产品和服务来帮助这些国家减少温室气体排放,用于抵消日本国内的排放量。

日本现有的东京都ETS相比于EU-ETS或者K-ETS更为不成熟,减排目标缺少可持续性,覆盖气体类型仅有二氧化碳一种,且分配方式仍旧采用历史法,保障措施以政府惩罚为主。
3.5.中国:碳排放权及相关交易已开始试点运行
欧盟碳市场经验和我国试点运行情况。从欧美经验中,我们可以借鉴的是,在减排初期,电力、石化、钢铁、水泥、建材等是最先受到政策影响的行业。我国目前在七个地区进行试点,分别是北京、天津、上海、重庆、湖北、广东、深圳。七试点覆盖人口2.6亿人,占全国19%;贡献GDP约14万亿元人民币,占全国23%;总耗能折合28.3亿吨标煤,占全国27%;排放二氧化碳30亿吨,占全国30%。目前,七试点中受影响的行业主要为电力、水泥、石化、钢铁和交通。
排放权从哪里来?配额一级市场和二级市场并存。1)一级市场一般由各省发改委进行配额初始发放的市场,分为无偿分配和有偿分配。其中:有偿分配附带有竞价机制,遵循配额有偿、同权同价的原则,以封闭式竞价的方式进行。2)二级市场是控排企业或投资机构进行交易的市场。
从试点的交易情况我们可以发现:1)区域间成交率差异极大,说明市场接受“碳资源的有偿使用”配额分配的方式仍在探索;2)配额发放较少的深圳和北京,成交均价较高;3)成交率在20%以下的区域,碳交易均价相近。

我国各试点配额交易以风电、光伏项目成交为主。CER自2015年2月陆续开始入市交易。CCER初期交易较为零散,每笔交易的间隔时间较长。自2015年6月起,受试点履约影响,各试点地区的CER交易频率显著提高。截至2020年11月30日,全国七试点碳市场共成交CER2.63亿吨。从CER项目类型来看,目前市场上项目数量最多的是风电,其次是沼气利用、光伏、水电等。碳交易的出现,给风电、光伏等新能源项目带来了额外的收入来源。

碳价波动,市场的价格发现机制开始作用。早期,试点地区碳排放价格呈现一地一价的特点,且波动剧烈。目前受市场价格发现机制影响,排放权价格逐步趋同。

4.碳中和背景下,我国能源革命如何进行?
4.1.中国碳排放占全球29%,碳排放与发展紧密关联
2019年,全球碳排放总量达341.69亿吨,中国占29%。2011-2019年,全球碳排放总量年复合增速分别为0.83%;截至2019年,全球碳排放总量达342亿吨。纵观中国,我国碳排放量占世界排放量比例逐年攀升,由1990年的11%快速攀升至2019年的29%。近十年(2011-2019),全球碳排放增量的55%来自中国,我国碳排放量年复合增速为1.35%。
我国碳排放占比提升的原因。 碳排放的攀升并不意味着我国无视环境 地 发展,致使我国碳排放占世界比例不断提升的原因有以下几个:1)欧美等发达国家已经经历了经济高速发展、大量排放温室气体的阶段。2)部分发达国家已经完成清洁能源改造,因此近年碳排放量有所减少,但累计排放量依然巨大。3)基于任何独立个人都拥有平等排放权的基本前提,我国的人均二氧化碳排放量仍处于相对低位。
我国单位GDP排放量较2000年下降76%,低于其他发展中国家。 纵向对比:中国单位GDP碳排放量逐年降低,仍高于全球平均:以现价GDP计算,2019年每万美元GDP碳排放量为6.82吨,相较2000年的27.88吨下降76%,彰显经济发展,产业结构升级带来的利好。横向对比:2013年,印度取代中国成为单位GDP碳排放量最多的国家。但至2019年,依据我们的测算,我国单位GDP碳排放量为6.82吨/万美元,仍然高于美国的2.32吨/万美元和全球平均的3.89吨/万美元。
历史上,碳排放的增速可作为GDP增速的前置指标。国内碳排放总量增速与经济增速拟合较好,略有前置;2019年排碳98亿吨,呈提速迹象:2000年前,碳排放总量增速同经济周期拟合较好,涨跌趋势基本同步。2000年后,碳排放增速开始展现前置性。2011-2019年,碳排放CAGR 1.35%;其中2014-2016三年内出现负增长,随后,伴随经济周期回暖,碳排放总量增速触底反弹。2019年碳排放同比增速为3.35%,相较2015年的增速峰谷提高3.94pct。在碳中和及能源清洁化的道路上,未来化石能源的消费正在被一次性提前。

4.2.问题一:本轮能源革命中,哪些行业受影响较大?
电力行业受影响最大。依据2017年CEADs的统计分析,电力行业受影响最大,其次是冶金、运输和炼化。细分来看:1)电力行业中火电及供热空间将受到挤压,腾出的缺口将由风电、光伏、水电、核电等予以补充;2)冶金和炼化行业中,清洁能源供电比例将增加,同样挤压火电的空间;3)交通运输方面,随着新能源车的普及,电能将对燃油形成强替代。殊途同归,无论是电力替代煤、气、油,抑或是清洁电力替代火电,最终受影响的行业交汇点在发电行业及其产业链。
4.3.问题二:火电行业如何发展?
火电仍为中短期最重要的装机类型,但规模高增长时代基本宣告结束。截至2019年,我国规模以上火电、水电、核电、风电和光伏装机容量占比分别为59%、18%、2%、10%和10%,火电仍是我国最重要的发电类型。
与2015年相比,火电机组规模占比下降7个百分点,释放的容量份额被光伏等量替代;水电、核电、风电容量占比变化分别为-3、1、2个百分点。从装机规模增速角度分析,2015-2019年,火电装机规模同比增速从7%下降到4%。在“碳中和”的长期政策指引下,火电机组的规模增速在未来十年间预计会进一步放缓,且不排除出现负增长的可能性。

电力区域整合或成新基调,五大集团牵头西北煤电资产重组,后期转向区域整合、企业减亏。根据《电力发展十三五规划(2016-2020年)》,“十三五”结束时,煤电装机规模要小于11亿千瓦,煤电装机比重为55%。现役煤电机组供电标煤耗要限制在310克/千瓦时,新建煤电机组平均供电标煤耗为300克/千瓦时。据中电联,截至2019年末,我国煤电装机10.4亿千瓦,占电力总装机51.7%,已经实现“十三五规划”目标。
五大集团在西北五省亏损面超50%,计划压降产能实现减亏。根据国资委数据,2018年,五大集团在西北五省共有燃煤电厂474户,其中257户亏损,亏损比例达54%,亏损额为380亿元。分区域看,央企煤电业务整体盈亏主要省份集中在西南、西北和东北。在“十三五规划”提前完成的大背景下,煤电的规划预计将转向调整区域结构。
2020年5月20日,国资委下发《关于印发中央企业煤电资源区域整合第一批试点首批划转企业名单的通知》,文件显示,根据《中央企业煤电资源区域整合试点方案》将甘肃、陕西(不含国家能源集团)、*疆新**、青海、宁夏5个煤电产能过剩、煤电企业连续亏损的区域,纳入第一批中央企业煤电资源区域整合试点,由各电力集团牵头不同省份,其中:华能牵头甘肃、大唐牵头陕西、华电牵头*疆新**、国电投牵头青海、国家能源集团牵头宁夏。力争到2021年末,试点区域煤电产能压降四分之一至三分之一,平均设备利用小时明显上升,整体减亏超过50%。资产划转完成后,各电力集团在牵头区域的装机规模可提升10%-60%不等。 目前,以五大电力集团牵头的区域整合试点工作已经开始,一系列举措也预示着区域整合、企业减亏将成为火电发展的重要方向。
4.4.问题三:煤炭是否会被全面替代?煤炭行业如何发展?
能源消费结构拐点即将出现,清洁能源占比提高已成定局,但煤炭在我国能源结构中依然无法被完全取代: 2020年中国能源消费总量为49.77亿吨标准煤,同比增长2.2%,其中原煤、原油、清洁能源消费量分别为28.12、9.61、12.14亿吨标准煤,分别同比增长0.07%、3.3%、6.6%;清洁能源消费总量占比为24.4%,较2019年提高1.0pct。在碳中和的推动下,清洁能源消费占比提升虽然刚刚开始,但已成定局。
从我国资源储量的角度来看,2019年《BP世界能源统计年鉴》显示,我国石油查明储量为261.9亿桶, 占全球比1.51%;天然气查明储量为8.4万亿立方米,仅占全球的4.23%;煤炭可采储量1412亿吨,占全球比达13.2%。整体呈现“富煤、贫油、少气”的资源结构。因此,从资源禀赋、能源安全和能源自主性的角度综合考虑,煤炭在我国能源消费的地位,短时间不会消失。
供给侧改革并未停止,“30万吨以下”去产能正式开启。截至2019年6月,我国已累计退出煤炭落后产能8.1亿吨,提前两年完成“十三五”去产能目标任务。2019年8月,发改委等六部委印发《30万吨/年以下煤矿分类处置工作方案》,明确了“十三五”后期供给侧改革的方向:力争到2021年底华北、西北地区30万吨/年以下煤矿基本退出,其他地区30万吨/年以下煤矿数量原则上比2018年底减少50%以上(注:不含30万吨)。综合考虑30万吨以下产能处置规模以及各省份去产能的情况,据以上要求保守计算,为实现2021年去产能目标, 尚有8200万吨煤炭产能可退出,优势地区的市占率会进一步提升。
煤炭供给趋于平稳,产量向优势地区和头部煤企集中。从煤炭市场的格局来看,2016年实行供给侧改革以来,我国煤炭产量持续向晋陕蒙等优势资源地区集中。随着运输条件改善以及坑口电厂建设,晋陕蒙地区在煤炭产销方面的核心地位得到持续强化。截至2019年,晋陕蒙新四地贡献了当年77%的全国新增的产量。
煤价逐渐失去周期属性,股价催化因素转向高分红。历史上,煤炭价格表现出了极强的周期性。但是自2017年起,煤炭供给侧改革成果显现,煤价稳定性提高,政策导向的价格绿色区间基本实现,煤价的周期性逐渐消失。目前,煤炭价格绿色区间中枢仍然维持在535元/吨。2017年至今,煤炭年度长协价格实际中枢已从绿色区间上沿(570元/吨)向535元/吨明显收敛,我们判断,绿色区间的指导作用仍将长时间作用于煤价。
历史上,煤炭板块的表现与煤价呈高度正相关。因此,市场对煤价存在下行预期是煤炭股票估值处于低位的主要原因。但是当煤价受到绿色区间约束,以“年”计的价格大周期逐渐消失,只剩下每年季节性的小周期时,煤炭板块的股价催化因素顺势转变为“预期EPS提升(或稳定)+预期分红率提升”。
类债资产稳 重 求胜。近两年,根据相关上市公司公告,几家煤炭龙头先后承诺提高分红率,其中:中国神华承诺2019-2021年度分红比率将不少于50%;陕西煤业承诺2020-2022年公司每年以现金方式分配的利润不少于当年实现的可供分配利润的40%且金额不低于40亿元;兖州煤业2020-2024年分红比例确定为50%且每股现金股利不低于人民币0.5元。当这些类债资产展现出盈利趋稳和高分红预期时,静态股息收益率或可立于不败。
4.5.问题四:大规模风光建设,消纳是否存在预期差
兼顾资源错配问题和“碳中和”的钥匙是特高压
我国能源资源和负荷中心的分布并不平衡:西北地区有丰富的煤炭、风力资源;西部地区有丰富的光照和水资源,但这些能源都远离东部负荷中心。另外,燃气电厂和核电也有短期需要考虑的问题:我国资源呈现“富煤贫油少气”的天然条件,如大规模推行燃气电厂且燃气对外依存度未见显著降低,燃料供给可能受到海外掣肘,能源定价权随即减弱;核电的选址稀缺性及安全因素也是目前核电新增装机缓慢的原因。因此,若想兼顾资源错配问题并实现“碳中和”,解决问题的钥匙是西电东送特高压。
特高压输电量存在预期差,非水可再生能源占比偏低。 目前,在运行的“西电东送”水电特高压与“风火打捆”特高压输送可再生能源占比区别明显。2018年,国家能源局公布了20条特高压线路输电情况表,合计输送清洁能源占比高达52%,其中,几条水电占比较高的线路表现远超于平均值。假设,剔除复奉、锦苏、宾金、楚穗、普侨和新东直流这六条水电专输线路,并排除长南荆这条水电和火电配比输电线路以后,剩余线路的可再生能源输电占比仅为12%,主要由于清洁能源电源点以及配套设施建设进度不及预期。据此,在实现“碳中和”的初期,如建设进度出现预期差,特高压线路覆盖的区域的水电、火电的利用率可获得提升。
4.6.问题五:风、光、核电是否可以覆盖电力需求增量?
我们依照“碳中和”的目标做了测算,观察不同类型的电源发电量将受到什么影响。基本假设如下:
- “碳中和”目标:风电和光伏的装机达到12亿千瓦;
- 假设2020-2025年,我国发电总量维持4%的CAGR。
- 假设到2025年风电+光伏发电量占比超过20%。
- 假设各类型发电机组利用小时数为最近5年的平均值。
- 核电装机容量增长参考在建核电站规模。
通过模型测算,针对发电量,我们得到以下结论:1)未来5年,火电发电量仍为主力:截至2025年,我国发电量为9.3万亿千瓦时。其中:火电发电量占比约58%,较2019年下降10个百分点。粗略扣除天然气发电(约3%)、生物质等(1%-2%),2025年煤电发电量占比约53%-55%。2)风、光发电量开始高增长:至2025年,预计风力发电1万亿千瓦时,光伏发电8537亿千瓦时;未来5年,风电的发电量CAGR为18%,光伏CAGR为25%。3)2020-2025年的发电量CAGR,火电仍有1.1%,水电2%,核电5%。
关于装机规模变化,有以下结论:1)风+光装机容量超12亿千瓦:至2025年,预计风电、太阳能装机容量分别为5.7亿和7亿千瓦,合计装机量占比约42%,发电量占比21%(较2019年提高12个百分点)2)风、光之外,核电仍有超1200万千瓦的容量空间。
4.7.问题六:天然气的需求将如何变化?
能源结构调整和国网改革带动消费量持续增长,“碳中和”背景下,天然气将成为唯一有望提升能源消费占比的化石能源。第27届世界天然气大会认为,天然气是低碳、清洁、绿色、多元的“三可”能源,即“可靠的”、“可承受的”和“可持续的”。在“碳中和”这一背景下,传统化石能源总消费占比将呈下降趋势,而天然气作为低碳能源,是唯一仍然有望提升消费占比的化石能源,我们认为能源结构调整将带动天然气消费量持续增长。

国内加大开采力度,降低对外依赖度;中俄东线开通、LNG接收能力提升,进口供给量有望继续增长。
- 加大上游开采力度成为行业发展必然趋势。2018年9月,国务院印发《关于促进天然气协调稳定发展的若干意见》,首次从上游增产增供、中游基础设施配套、下游市场建设以及应急保障体系完善等各方面,进行了全面部署。《意见》同时提出研究中央财政对非常规天然气补贴政策延续至“十四五”时期并考虑将致密气纳入补贴。由于我国天然气消费对外依赖度仍超过40%,加大上游开采力度成为行业发展必然趋势。
- 中俄东线开通后,我国管道天然气的进口货源将更加充沛。PNG方面,中俄东线已于2019年12月正式开通,根据供气合同,2020-2022年,俄罗斯将对中国提供50、100、150亿方天然气,分别占2019年进口天然气总量的3.72%、7.45%和11.17%。中俄东线开通后,我国管道天然气的进口货源将更加充沛,中亚气进口量可能承压。
- LNG方面,多国液化产能集中投产,全球供给扩张迅速,进口供给量有望增长。根据《近年国际天然气市场回顾及2025年展望》对LNG出口预测,2025年前即将投产的液化*力主能**要来自美国5440万吨/年,俄罗斯2830万吨/年,加拿大1400万吨/年,澳大利亚360万吨/年,莫桑比克340万吨/年,合计产能1.04亿吨/年,约占整体新增天然气产能的23.11%。由于国际LNG液化产能投产集中,预计市场供应宽松状态将持续到2025年后。同时,国内天然气基础设施建设加速,LNG接收能力明显提升。

管网市场化改革实现*局破**,“以量促销”让利下游。2019年12月9日,国家石油天然气管网集团有限公司在北京正式成立。我们认为,国家管网公司的成立是整个燃气市场化改革的重要一步,围绕“管住中间,放开两头”的市场化目标,国家管网公司成立后,将通过价格机制梳理,降低终端用户的用能成本,加快提升燃气覆盖率,未来上下游直接对接形成市场化或准市场化模式,而中间管输则按照公用事业属性,政府核准稳定的资产回报率。

我国天然气价格改革经历了多轮调整,目前形成的总体目标是“管住中间,放开两边”,即管输费、配气费由政府决定,出厂价、终端价由市场决定,门站价作为过渡环节的价格管理机制将不再存在。目前,居民及非居民用气已实现准市场化,LNG、煤层气、页岩气、直供用户用气已实现市场化。跨省管输环节规则制定、价格审核已完成。省内管输价和城燃配气价改革正有序推进。

除了“清洁能源+特高压”、天然气补充一次能源、发展核电外,其他可能的低碳解决方案:
- 洁净煤:高热值、低硫份;
- 新能源储能电池:储能电站可囊括“风、光、热”发电模式,暨可包含光伏发电、风力发电、光热发电以及自身储能系统,可有效降低标煤消耗。
- 碳捕捉技术:捕捉释放到大气中的二氧化碳,压缩之后,压回到枯竭的油田和天然气领域或者其他安全的地下场所。
5.绿色金融
绿色金融构建气候投融资机制助推碳排放达峰。 绿色金融定义:绿色金融是指为支持环境改善、应对气候变化和资源节约高效利用的经济活动,即对环保、节能、清洁能源、绿色交通、绿色建筑等领域的项目投融资、项目运营、风险管理等所提供的金融服务。绿色金融涵盖的金融工具有:绿色信贷、绿色债券、绿色股票指数和相关产品、绿色发展基金、绿色保险以及碳金融等。目前,绿色金融尚处于顶层设计和试点阶段。

绿色金融标准是我国金融标准的重要组成部分,绿色金融标准建设工作是“十三五”时期金融业标准化的重点工程。构建国内统一、与国际接轨、清晰可执行的绿色金融标准体系是我国绿色金融体系的主要目标。目前,我国绿色金融标准体系建设已取得积极进展。

绿色供应链的三种融合模式。 狭义角度:将供应链融资过程中的环境污染影响降到最低,从而实现企业的经济效益和社会环境责任协调发展的手段。广义角度:绿色金融、供应链金融以及绿色供应链的有机融合,能够在最大限度地减少负面影响的同时,为利益相关者创造环境、社会和经济效益。

开展绿色供应链金融业务具有重要意义。我国商业银行在绿色金融方面的投入逐年增加,但整体业务规模并没有明显提升。现阶段制约银行提升绿色信贷业务规模存在两个主要矛盾:一方面,缺乏统一针对环境绩效评价的绿色标准,供应链上的企业会出现博弈局面;另一方面,由于参与绿色信贷的各方主体信息不对称,存在虚假绿色项目的情况,增加金融机构承担的风险。银行可在供应链的上中下游全面开展绿色金融业务,将不可控的单独企业的风险整合为可控的供应链整体的环境经济风险,大幅降低金融机构承担的风险,同时扩大绿色业务辐射面。

构建适应时代的绿色金融体系任重道远。目前,我国建设绿色金融体系仍然面临诸多挑战:1)目前的绿色金融标准体系与碳中和目标不完全匹配。比如,修订的新版《绿色债券项目支持目录》(征求意见稿)已经剔除“清洁煤炭技术”等化石能源相关的该谈项目,但绿色金融相关界定标准仍未更新。2)绿色金融激励机制略滞后。金融监管部门的一些政策虽在一定程度调动了社会资本参与绿色投资的积极性,但力度和覆盖范围仍不足,对绿色项目中的低碳、零碳投资缺乏特殊的激励。3)对气候转型风险的认知和分析能力有待提升。我国金融监管部门尚未出台对金融机构开展环境和气候风险分析的具体要求。在对相关风险的认识和内部能力方面,我国金融机构与欧洲机构相比还有较大差距。4)绿色金融产品还不完全适应碳中和的需要。我国在绿色信贷、绿色债券等产品方面已经取得了长足的进展,但在面向投资者提供的ESG产品,以及产品的多样化和流动性方面比发达市场还有较大的差距,许多绿色金融产品还没有与碳足迹挂钩,碳市场和碳金融产品在配置金融资源中的作用还十分有限,碳市场的对外开放度还很低。
6. 投资策略
短期维度上:我们看好在实现碳中和的过程中,随着电网逐步建设,风电、光伏运营商通过特高压实现消纳,带来的上网电量边际改善;同时,看好利用小时数相对有保障的水电、核电项目对火电电量的边际替代;以及为了生产清洁能源设备,在碳达峰的几年里,煤炭消费前置带来的煤炭行业的短暂改善。长期维度上:综合考虑现金流特征、高股息或高预期收益率、业绩稳定性等因素,我们长期看好类债资产的表现。
据此,我们筛选出有望在碳中和过程中先后受益的资产标的组合,重点公司包括:三峡新能源、南网能源、长江电力、华能水电、福能股份、国投电力、中国神华、陕西煤业。
7. 风险提示
产业政策风险、宏观经济大幅波动、区域能源结构变化等。本章内容自先前已发布的研究报告整理概括,相关报告及风险提示全文请参阅2021年3月2日发布的《“碳中和”系列报告:能源革命的新起点》等相关报告。
钢铁有色:碳中和将给钢铁电解铝行业带来什么?(邱祖学)
1. 碳中和政策是什么?
1.1. 碳中和的背后:全球大趋势
l 碳中和的定义:碳中和是指国家、企业、产品、活动或个人在一定时间内直接或间接产生的二氧化碳或温室气体排放总量,通过植树造林、节能减排等形式,以抵消自身产生的二氧化碳或温室气体排放量,实现正负抵消,达到相对“零排放”。
l 现有各国减排方案无法满足《巴黎协定》中提到的温升控制目标。气候变化是当今人类面临的重大挑战,应对气候变化已经成为全球共识。2015年12月,缔约方通过《巴黎协定》,并明确了21世纪末将全球温升控制在不超过工业化前2℃的目标,并将1.5℃温控目标确立为应对气候变化的长期努力方向。实现这一目标的措施就是在全球范围内实现人为活动排放的温室气体排放总量与大自然吸收的总量相平衡,即碳中和。《巴黎协定》要求各缔约方每五年提交一次“国家自主减排贡献”,由各国自主制定减排目标。多项研究表明,即使各国均兑现《巴黎协定》中各缔约方提交的国家自主减排贡献方案,全球平均温升水平有可能达到3℃以上,无法满足2℃和1.5℃温控目标的要求。为了实现这一目标,《联合国应对气候变化框架公约》(以下简称《公约》)秘书处要求,各缔约方在2020年底之前,均要向联合国更新提高力度的2030年减排目标的报告,并提交面向21世纪中叶的国家低排放战略。

1.2.国内外碳中和政策对比:中国碳排放压力巨大
中国:2019年中国碳排放占全球近29%,CO2排放力争于2030年前达峰,争取2060年前实现碳中和。2020年9月22日,习*平近**总书记在第75届联合国大会一般性辩论上讲话时指出:应对气候变化《巴黎协定》代表了全球绿色低碳转型的大方向,是保护地球家园需要采取的最低限度行动,各国必须迈出决定性步伐。中国将提高国家自主贡献力度,采取更加有力的政策和措施,二氧化碳排放力争于2030年前达到峰值,努力争取2060年前实现碳中和。2020年12月12日,习*平近**总书记在气候雄心峰会上进一步宣布,到2030年,中国单位国内生产总值二氧化碳排放将比2005年下降65%以上,非化石能源占一次能源消费比重将达到25%左右,风电、太阳能发电总装机容量将达到12亿千瓦以上。在落实政策方面,中国积极参与和引领全球治理,将温室气体减排任务纳入国家五年规划和2035远景目标。2019年,中国单位国内生产总值CO2排放(碳强度)较2005年降低48.1%,非化石能源占比为15.3%,已经提前和超额完成2020年气候行动目标。
l 实现碳中和承诺,需各行业共同努力。各部门需沿着1.5℃减排路径不懈努力,并在2050年前实现75%-85%的温室气体减排。
能源部门:终端部门快速电气化;按照生活方式的转变、效率的提高以及技术选择的不同,到2050年,发电量可能比现有水平增长120-160%;到2040年或2045年,基本淘汰未采用CCUS技术的常规燃煤电厂
工业部门:消除产能过剩,优化工业结构,提高效率和创新能力;采取需求管理措施,控制工业产品产量,降低总能源需求;优先部署节能技术,控制总能源需求;提高电气化水平
交通部门:发挥铁路和水路的效用,加快长途货运结构的调整;加快完善绿色出行系统;以新能源汽车应用为重点,提高交通部门的清洁技术水平;大力发展智能交通,显著提高交通能效
建筑部门:明确电气化和可再生能源在建筑领域的应用,以持续提高建筑节能设计标准;通过促进就地光伏发电和高效生物质利用,逐步淘汰农村住宅煤炭使用;鼓励使用自然通风和照明等被动技术;部署智能技术,以改善需求侧响应和电网灵活性
农业与土地利用部门:促进循环农业,废物循环再利用和提高资源利用效率;鼓励在农业部门应用包括气候智能型农业和人工智能等在内的新技术和创新措施;继续实施和加强可持续森林管理,以保持并增强森林碳汇
l 欧洲:到2030年,温室气体排放在1990年基础上减少60%,2050年实现碳中和。这一愿景由欧盟委员会于2018年11月首次提出,与《巴黎协定》提出的将全球温控目标一致。欧洲议会与欧洲理事会相继于2019年3月、12月批准了2050年温室气体净零排放的目标。2020年3月,欧盟委员会提交《欧洲气候法》,旨在从法律层面确保欧洲到2050年实现气候中和,该法案为欧盟所有政策设定了目标和努力方向。2020年10月,欧洲议会投票通过,到2030年温室气体排放在1990基础上或减少60%,这一目标比欧委会此前提出的到2030年减排50%~55%更高。
- 2019年欧盟温室气体排放量比2005年下降17%、比1990年下降23%,欧盟已经实现了到2020年减排20%的目标
- 2020年上半年,因启用了一批新的风电和光伏发电装置,以及有利的气候条件带动风电光伏出力强劲,欧盟风电、光伏、水电和生物质能等可再生能源占到成员国电力供应的40%,仅风电和光伏两项就创造了欧洲地区总发电量21%的历史纪录
l 美国:2035年美国实现无碳发电,2050年实现碳中和。美国碳排放量在全球占比约15%左右,其气候政策受政治影响较大。特朗普时期,美国在2020年11月正式退出《巴黎协定》,但当选总统拜登在2020年12月宣称,将在执政后第一天重返《巴黎协定》,并承诺:通过向可再生能源过渡,2035年实现无碳发电,2050年让美国实现碳中和。为了实现美国的“3550”碳中和目标,拜登政府计划拿出2万亿美元,用于基础设施、清洁能源等重点领域的投资。
1.3.中国现实碳中和之路:钢铁行业首当其冲
l 钢铁行业是我国实现“碳中和”目标的重要领域之一。作为能源消耗高密集型行业,钢铁行业是制造业31个门类中碳排放量的大户,占全国碳排放量约18%,是除了发电之外,整个工业生产活动中碳排放量最高的行业。因此,为实现我国碳排放“2030年前达峰,争取2060年前实现碳中和”这一目标,钢铁行业是主要发力点之一。
l 工信部明确表示2021年粗钢产量要同比下降。工信部于2020年12月29日表示,要围绕碳达峰、碳中和目标节点,实施工业低碳行动和绿色制造工程;钢铁行业作为能源消耗高密集型行业,从2021年开始,要进一步加大工作力度,坚决压缩粗钢产量,确保粗钢产量同比下降。2021年1月26日国务院新闻办召开的新闻发布会上,工信部新闻发言人进一步表示主要从四个方面促进钢铁产量的压减:
严禁新增钢铁产能。对确有必要建设的钢铁冶炼项目需要严格执行产能置换的政策,对违法违规新增的冶炼产能行为将加大查处力度。同时不断地强化环保、能耗、质量等要素约束,规范企业生产行为
完善相关的政策措施。根据产业发展的新情况,工信部和发展改革委等相关部门正在研究制定新的产能置换办法和项目备案的指导意见,将进一步指导巩固钢铁去产能的工作效果
推进钢铁行业的兼并重组。推动提高行业集中度,推动解决行业长期存在的同质化竞争严重,资源配置不合理,研发创新协同能力不强等方面的问题,提高行业的创新能力和规模效益
坚决压缩钢铁产量。结合当前行业发展的总体态势,着眼于实现碳达峰、碳中和阶段性目标,逐步建立以碳排放、污染物排放、能耗总量为依据的存量约束机制,研究制定相关工作方案,确保2021年全面实现钢铁产量同比下降
2. 钢铁行业碳排放分析:钢铁减排压力巨大
2.1. 供给端去产能政策效果显现,需求端下游多项需求向好
l 供给端:中国粗钢产量在全球占比超50%,近两年国内粗钢产能利用率维持80%左右的高位,去产能政策效果显现。2020年我国粗钢产量为10.65亿吨,同比增长7%;2020年全球粗钢产量达到18.64亿吨,同比下降0.9%;自2014年起,中国粗钢产量在全球中的占比便持续突破50%,2020年中国粗钢产量占全球的57.1%。钢铁行业中产能利用率大于80%,则表示市场供不应求;小于70%,则表示产能过剩。2015年底中国政府提出,到2020年,钢铁行业减少粗钢产能1.5亿吨。2016-2018年共压减1.45亿吨表内产能,2017年上半年淘汰了1.4亿吨地条钢,去产能总量已经超过2.85亿吨。2019年,供给侧结构性改革持续深化,钢铁去产能任务效果显著,近3年我国粗钢产能利用率均超过78%,钢厂盈利能力得到改善。
l 需求端:下游建筑需求2020年有所回暖,2021年有望维持;制造业或维持高景气度支撑下游需求;新能源汽车需求增长有望带来惊喜。从钢铁行业下游需求行业分布来看,需求主要来自建筑(地产+基建)和机械行业,2019年这两个行业占比总计达72.1%。2020年商品房销售面积、固定资产投资完成额均触底回升,下游需求有所回暖,且2021年有望维持。2021年2月PMI指数为50.6%,已连续12个月处于扩张区间,随着疫苗的研发和宽松的货币政策,国内制造业正逐步复苏,或支撑下游需求。另一方面,新能源汽车需求有望带来惊喜,中汽协预计新能源汽车将继续迎来高增长,2021年全年销量将达到180万辆;乘联会则预测2021年全年新能源乘用车销量将达150万辆,同时市场化的增量将成为主力。


2.2.钢铁行业碳排放现状统计:钢铁行业是二氧化碳排放大户
l 钢铁行业碳排放占全国碳排放的18%,仅次于电力行业,是碳中和的重要责任主体。2000年以来我国粗钢产量快速上涨,钢铁行业CO2排放量基本随之逐年上涨。截至2017年,我国粗钢产量达8.71亿吨,钢铁行业CO2排放量达16.86亿吨,吨钢CO2排放量为1.94吨,与2000年相比,粗钢产量增长584%,而钢铁行业CO2排放量仅增长328%,吨钢CO2排放量下降了37%,说明我国钢铁行业节能减排工作取得了积极进展,CO2排放控制水平得到很大提升。2020年,虽然中国粗钢产量继续增长,但企业节能环保水平持续提升,在实施超低排放改造的进程中,重点统计钢铁企业吨钢综合能耗为545.27kgce/t,同比下降1.18%。碳排放与能源消耗密切相关,吨钢能耗的下降表明中国钢铁企业吨钢碳排放也在同比下降,但粗钢产量的快速增长,导致碳排放总量仍然在持续升高。

l 河北、江苏、辽宁三省钢铁碳排放占比超过40%,焦炭是钢铁碳排放的最大来源,占比64%。拆解碳排放的来源,从分省市来看,钢铁行业CO2排放量排放量较高的地区均为钢厂集中的地区,河北省CO2排放量碳排放量达到3.3亿吨,其次是江苏省,年CO2排放量为1.5亿吨;钢铁的碳排放主要来源于焦炭,其贡献为64%。

2.3. 钢铁生产过程中的碳排放分析:长流程>短流程、板材>长材
l 从钢铁生产线来看,钢铁可分为长流程和短流程。长流程主要用来生产板材,采用铁矿石、冶金焦为原料,核心设备为高炉;短流程主要用来生产线材、棒材,采用废钢为原料,核心设备为电弧炉。
l 长流程吨钢碳排放远大于短流程。从不同钢铁生产工艺来看,含有烧结的长流程生产工艺二氧化碳排放量最大,含有球团的长流程生产工艺次之,采用废钢的短流程工艺二氧化碳排放量最低。长流程的制作工艺中,铁矿石冶炼所需能耗以及高炉设备所需能耗较高,吨钢排放量约2.1吨,远高于短流程吨钢排放量的1.4吨。从长流程各主要环节来看,炼铁环节二氧化碳排放量最大,占整个长流程生产流程碳排放总量的34.9%。目前我国钢铁生产以高炉-转炉生产工艺为主,短流程产量仅占10%,因此中长期来看,可能会通过改变生产工艺结构以及同一生产工艺中改变生产参数(如增加球团矿用量,增加喷吹煤用量等)两种方式来降低二氧化碳排放。
l 板材吨钢碳排放高于长材。对比CRU研究数据,全球各个地区的板材碳排放均要高于长材,这主要是由于板材多用高炉-转炉长流程工艺生产,而长材多用短流程工艺生产。在中国,铁水、板材、长材吨产量的二氧化碳排放量分别为1.8吨、2.1吨、1.6吨。
3. 碳中和,钢铁行业新一轮的“供给侧”改革
3.1. 落后产能淘汰、兼并重组,双提速
l 我国钢铁行业结构分散,产业集中度低。2015年之前,我国钢铁行业CR10始终徘徊在35%左右,导致钢铁行业在上下游议价、化解过剩产能、市场有序竞争、行业平稳运行、产业布局调整、技术创新等方面,既缺乏掌控能力,严重制约钢铁行业健康发展。2016年以后,钢铁行业启动了新一轮兼并重组,旨在提升我国钢铁产业集中度,但与发达国家相比,仍有很大提升空间。
- 宝钢先后重组武钢、马钢、重钢、太钢,中国宝武的产能规模超过了1亿吨,成为全球最大的钢铁生产商
- 建龙先后并购海鑫、西林、申银特、海威等企业
- 沙钢入主东北特钢
- 德龙重整渤海钢铁组建新天钢等

l 碳中和政策明确要求严禁新增钢铁产能,推进钢铁行业的兼并重组;兼并重组有利于龙头钢企提升上下游议价权,增强在全球市场上的竞争力。中小钢企往往有环保资金投入有限,环保技术能力不足,产能落后等情况。国外先进钢铁企业吨钢环保投资70-120元,环保设施运行成本130-150元,而我国钢铁企业吨钢平均环保设施运行成本55元,其中只有宝钢、首钢等先进钢铁企业吨钢环保设施运行成本100-145元。淘汰落后产能,推进兼并重组,有利于龙头钢企做大做强。同时,兼并重组有利于企业提高话语权,兼并重组后的大型企业能更有效地推动境外铁矿石资源获取与开发,提高铁资源供给保障能力,降低生产成本,切实提升钢铁行业产业链安全。
3.2. 电炉炼钢比例、废钢用量,双提升
l 我国电炉炼钢(短流程)比例与世界平均水平差距很大,电炉炼钢更加环保,有利于减少温室气体排放。目前世界炼钢方式主要有以废钢为主原料的电炉炼钢和以铁矿石为主原料的转炉炼钢两种,其中电炉炼钢相比于转炉炼钢节省60%能源、40%新水,可减少排放废气86%、废水76%、废渣72%、固体排放物97%。截至2018年底,世界电炉钢比例为25.2%,同期美国电炉钢比例为62.7%,欧洲电炉钢比例为39.4%,韩国电炉钢比例为30.4%,日本电炉钢比例为22.9%,而中国电炉钢比例仅为10.0%。这主要是一方面由于我国废钢原料不足、电力资源及价格制约导致我国电炉钢成本比转炉炼钢成本高出10-30%。另一方面,我国目前电炉转炉化趋势明显,大型钢厂由于自身生产铁水,为了降低成本采用电炉配加热铁水工艺,近年来,重点大中型钢铁企业中电炉平均热兑铁水比为55%左右,部分钢铁企业电炉的平均热兑铁水比达到80%以上。因此,除了发展清洁生产技术、装备及能源外,还可以通过提高碳排放较低的短流程生产工艺比例来降低碳排放,我国钢铁企业碳排放指标的改善将有更大空间。
l 我国现阶段废钢使用率低于行业平均水平,但采用废钢的碳排放更低,故未来废钢资源的利用与回收将成为钢铁行业的发力点。截至2019年底,全球废钢比维持在35-40%的水平,平均在37%左右。发达国家中,美国的废钢比最高,在69%左右,欧盟大体在55%左右。值得关注的是,日本由于以转炉炼钢为主,且日本钢厂参股或者控股着全球部分主流矿山,能够获得较低价格的优质铁矿石资源,因此废钢的消费并不是很多,废钢比在35%左右的水平。据研究测算,在2030年钢铁需求为6.4亿吨的情景下,如果将废钢利用率提高50%,可额外利用废钢1.9亿吨,并分别减少CO2、SO2、NOx和PM10排放6770万吨、11万吨、2万吨和3万吨。这些减排将进一步减少因空气污染相关过早死亡的3-7万人,减少经济损失3.86-8.53亿美元(Ma等,2016年)。
3.3.绿色钢企可通过碳排放权交易增厚业绩
l 全国碳排放权交易体系于2021年1月正式运行,2019年广东所成交占比超50%。2011年以来,我国已经在北京、天津、上海等7个省市开展了碳排放权交易试点,累计配额成交量约为4.3亿吨二氧化碳当量,累计成交额近100亿元人民币。其中,2019年全国九个碳市场配额总交易量8819万吨,合计交易金额19.7亿元,从成交量来看,广州碳排放权交易所占比过半。生态环境部制定的《碳排放权交易管理办法(试行)》于2021年2月1日起施行,这标志着全国碳排放权交易体系(全国碳市场)正式投入运行。
l 广州碳排放权交易所中钢铁行业各工序基准值更加完善。2019年钢铁行业配额分配方案较之前,不再区分长短流程企业,而是改为细分工序进行分配,按照生产工序分为九个部分:炼焦、石灰烧制、球团、烧结、炼铁、炼钢(转炉)、炼钢(电炉)、钢压延与加工、自备电厂,配额为本企业各生产工序配额之和。其中炼焦、石灰烧制、球团、烧结、炼铁、炼钢工序采用基准法分配配额,钢压延与加工工序采用历史法分配配额,自备电厂采用历史强度法分配配额。计算公式:企业配额=各基准法工序产品产量×各基准法工序产品对应基准值+钢压延与加工工序配额+自备电厂配额
l 绿色钢企可通过碳排放权交易增厚业绩。随着全国碳交易市场的正式启动和平稳运行,钢铁行业及其他高碳排放行业纳入全国碳交易市场,届时中国将成为全球最大的碳交易市场。南航公司2020年7月通过售出节能减排节省下来的约90万吨碳排放配额,取得收益净2500多万元,平均成交价为28.10元/吨。钢铁企业作为高耗能企业,通过增加环保投入,可尽快实现碳中和目标,同时通过环保投入节省的碳排放权可通过交易所售出,增厚公司业绩,形成正循环。例如,南钢股份2019年全年温室气体排放2004.04万吨,若通过通过环保投入实现减排10%,即可在交易所出售200万吨碳排放权,按单价30元/吨计算,可为公司实现6000万元净利润。
4.投资评级与策略:提升行业评级至“推荐”
l 碳中和政策有利于行业进一步出清。碳中和将驱动钢铁行业改善生产流程、更新生产设备和使用低碳能源,在低碳转型的浪潮中,高能耗、低效益的中小企业将被淘汰,实力雄厚的大型企业通过低碳创新,市场竞争力将进一步增强。绿色企业未来还可通过出售碳排放权交易获利。更具环保优势和规模优势的龙头企业或进一步受益,我们提高行业评级至“推荐”。普钢:碳达峰有利于前期环保投入较高的企业,建议关注吨钢碳排放较低的标的: 宝钢股份、方大特钢 、 华菱钢铁 。特钢建议关注: 中信特钢 。
l 宝钢股份:①中国钢铁的核心资产,2019公司粗钢产能、钢产量为4853万吨、4688万吨,分别是全行业第一、全世界第二;②持续大比例现金分红,2014年以来历年现金分红比例均超过50%;③环保投入继续加大,聪颖化炼钢水平高。
l 方大特钢:①钢材产能360万吨,其中螺纹钢230万吨左右,其余弹簧扁钢70-80万吨,优线60-70万吨,普特兼备,特钢业务构筑盈利韧性;②民营体制优势,普钢低成本绝对优势显著,具备较强的防御性;③持续高分红可期;④坚持绿色发展,2020年再投6000余万元实施8项环保技改项目。
l 华菱钢铁:①集团钢铁资产整体上市增强公司独立性,后续“三钢”少数股权有望注入;②华菱湘钢现金收购阳春新钢51%股权,以建筑钢材为主,增强长材优势,长材吨钢二氧化碳排放显著低于板材;③华菱湘钢、华菱涟钢、华菱钢管和汽车板公司钢材产能分别为900万吨、950万吨、140万吨和150万吨,再加上阳春新钢铁产能320万吨,公司钢材生产能力将超过2400万吨,剑指上市钢企产能、产量前四强。
l 中信特钢:①集团优质资产注入,产能1300万吨,成为全球规模最大、品种尺寸最齐全的特钢生产企业;②产品覆盖面广,价格体系稳定,且有稳定的长期合作的战略客户,周期性弱于普钢,盈利韧性更强;③现金参与竞买兴澄特钢剩余13.5%股权,增厚归母净利润;④环保投入高,兴澄特钢投资约16亿元,进行全流程超低排放改造,拟启动青岛特钢环保搬迁项目续建工程,项目总投资49.83亿元等。
5. 电解铝行业的“碳排放”现状:碳排放占比高
5.1. 电解铝行业:碳排放压力大增
l 2005-2019年全球电解铝企业带来的碳排放量增长89.55%,属于高碳排放行业。2019年全球电解铝产量6433万吨,碳排放量为10.52亿吨。2005-2019年,全球电解铝碳排放总量从5.55亿吨涨至10.52亿吨,增幅达89.55%,复合增长率为4.36%。
l 我国电解铝行业碳排量同样较大,占社会平均总量的5%。2020年,我国电解铝产量为3712.4万吨。按照生产一吨电解铝约需消耗13500kWh电能进行测算,行业总耗电约为5011.74亿kWh,占2020年我国全社会用电量75110亿kWh的6.67%,而电解环节中生产一吨电解铝所排放的二氧化碳约为1.8吨,依据碳交易所披露数来看,2020年电解铝行业二氧化碳总排放量约为4.26亿吨,约占全社会二氧化碳净排放总量5%,在碳中和制约下,电解铝碳排放或受监管。
l 电力排放是电解铝生产中碳排放的主要“元凶”。2019年,每吨电解铝平均碳排放的构成为电力排放10.7吨,占64.8%,是最大的影响因素;非CO2排放1.1吨,占比6.7%;直接排放(CO2)1.5吨,占比9.1%;辅助材料排放0.6吨,占比3.6%,热能排放2.1吨,占比12.7%;运输排放0.5吨,占比3.0%。

l 自备火电厂是电解铝碳排放高的主因。电解铝生产的电力环节中分为火电生产与水电生产,使用火电生产一吨电解铝所排放的二氧化碳量约为11.2吨,而使用水电生产一吨电解铝所排放的二氧化碳量几乎为零。我国电解铝行业用电模式分为自备电和网电。2019年底自备电所占比例约为65%,均为火力发电;网电所占比例约为35%,其中火力发电约占21%,清洁能源发电约占14%。据安泰科测算,在“十四五”节能减排的大背景下,未来电解铝行业运行产能能源结构将会发生一定调整,尤其是云南规划电解铝产能全部投产后,清洁能源的使用比重将会显著提升,或将由2019年的14%增长为24%。叠加中国能源结构的整体改善,电解铝行业的能源结构还将进一步优化。

5.2.碳中和承诺下,火电占比下降或成发展趋势
l 中国承诺2030年实现碳达峰,2060年实现碳中和。2019年,全球二氧化碳排放量达341.7亿吨,其中我国排放量达98.26亿吨,占比28.76%。在第75届联合国大会一般性辩论上,中国向全世界宣布将提高国家自主贡献力度,采取更加有力的政策和措施,CO2排放力争于2030年前达到峰值,努力争取2060年前实现碳中和。

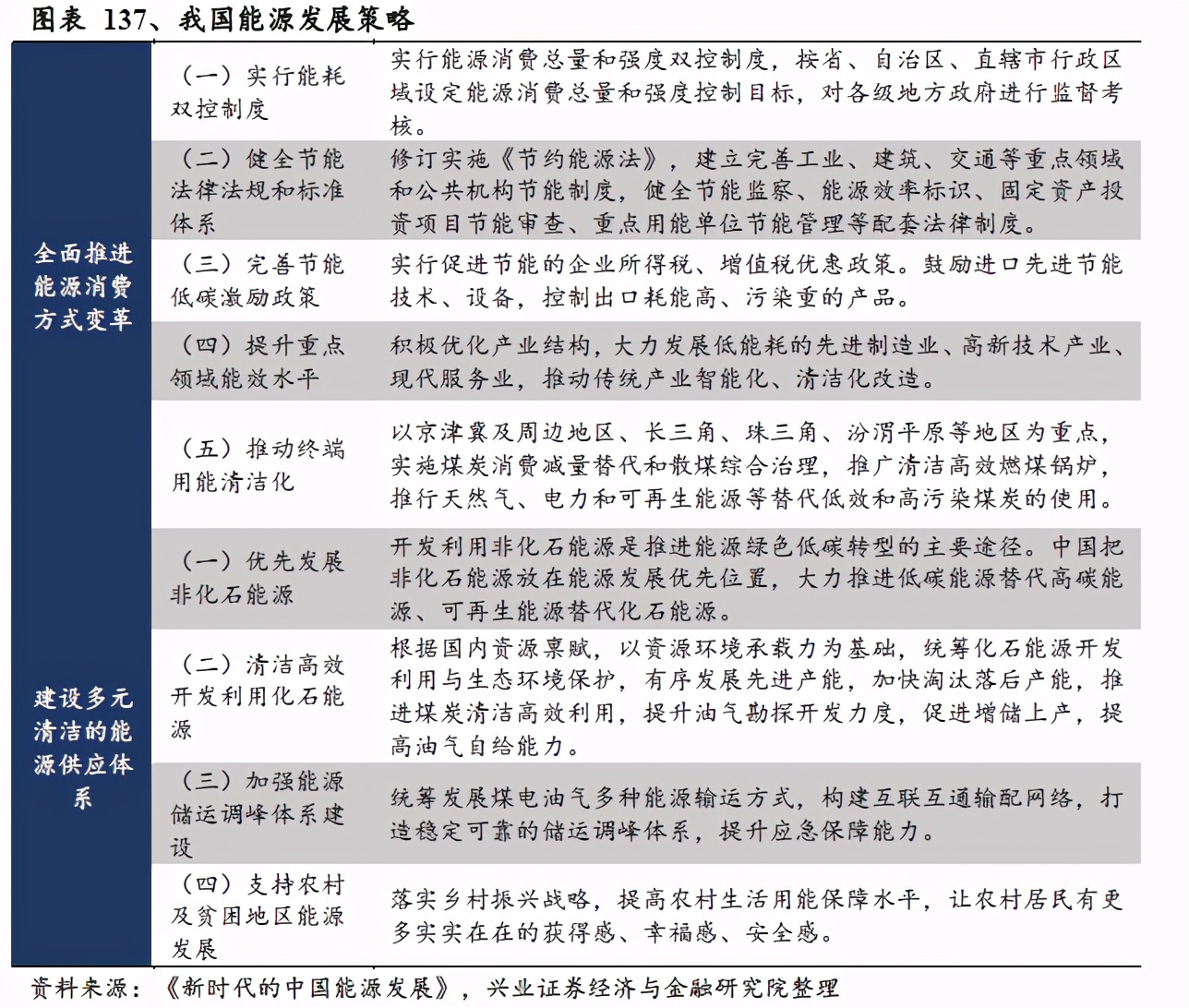
l 为实现碳中和,我国提出全面推进能源消费方式变革以及建设多元清洁的能源供应体系。
l ①全面推进能源消费方式变革:坚持节约资源和保护环境的基本国策,坚持节能优先方针,树立节能就是增加资源、减少污染、造福人类的理念,把节能贯穿于经济社会发展全过程和各领域。
l ②建设多元清洁的能源供应体系:立足基本国情和发展阶段,确立生态优先、绿色发展的导向,坚持在保护中发展、在发展中保护,深化能源供给侧结构性改革,优先发展非化石能源,推进化石能源清洁高效开发利用,健全能源储运调峰体系,促进区域多能互补协调发展。

l 碳排放费+严监管,自备电厂优势或将削弱。为更好比较碳排放带来的成本差异假设预焙阳极、氟化铝等其它生产配料价格相同,碳排放交易价格为50元/吨,使用火电与水电生产一吨电解铝在电力环节的碳排放差异为11.2吨,那么两者在生产一吨电解铝过程中碳排放成本差异为560元/吨,并且近期随着国内煤炭价格的走高,自备电厂平均电力成本为0.3050元/千瓦时,国内水电平均成本仅为0.29元/千瓦时, 自备电厂完全成本较水电高出763元/吨。

5.3.严控电解铝新增产能及电力成本或为碳排放趋严开端
l 内蒙古电价调整令电解铝厂生产成本提升135-270元/吨,对当前产能影响有限,或仅为碳排放严控开端。内蒙古发改委和工信厅发布调整部分行业电价政策和电力市场交易政策的通知,其中,自2021年2月10日起,自备电厂按自发自用电量缴纳政策*交性**叉补贴,蒙西、蒙东电网征收标准分别为每千瓦时0.01元、0.02元(含税)。并取消蒙西地区电解铝行业基本电费折算每千瓦时3.39分的电价政策,取消蒙西电网倒阶梯。输配电价政策。这将意味着内蒙古现有电解铝产能的发电成本提升0.01—0.02元/度不等,折算电解铝完全生产成本提升135-270元/吨。目前内蒙古电解铝的有效产能584.2万吨,占国内有效产能的15%,2021年1月内蒙古电解铝企业平均完全成本在13032元/吨,平均吨铝盈利:15131/1.13-13032=358元/吨,去补政策提升135-270元/吨的电力成本,当前产能仍存盈利,因此,对当前产能影响有限。但未来随着碳中和逐步推进,高能耗行业去补或为常态,火电去化趋势进一步证实。
l 除内蒙古外,贵州、山东等地纷纷出台禁止电解铝等行业违规新增产能项目,置换但未建成产能或将搁置。2月贵州发改委发布《贵州省长江经济带发展负面清单实施细则》,该细则指出:禁止钢铁、电解铝、水泥、平板玻璃行业违规新增产能项目。对确有必要新建的必须严格按照国家有关产能置换政策执行。禁止新建、扩建不符合国家总量控制建设规划的燃煤燃气火电项目。山东省自2018年开始出台《关于印发山东新旧动能转换重大工程实施规划的通知》,严控省内电解铝新增产能,并于2019/2020年先后通过限煤、限电等方式拒绝高能耗高污染企业占用省内资源。综合来看,各地区严控电解铝新增产能或导致电解铝供给进一步紧缩,置换但未建成产能或将搁置。
去补政策或令内蒙古近100万吨新增产能难落地,国内近200万吨产能落地存疑。内蒙古地区2021-2022年电解铝新增产能主要集中在蒙泰、白音华(一期)、固阳、创源(一期、二期)合计产能为135万吨,而2021年仅白音华(一期)在2021Q3可投产38万吨,剩下近100万吨产能在2022年逐步投产,而当前内蒙古取消电力补贴后,在不征收碳排放费,且现货铝均价为15031((13032+270)*1.13)元/吨的情况下,蒙东地区才能不亏损。而叠加碳排放费用后,预计15893元/吨才能保证不亏损。因此,2022年及以后落地产能或难有利润空间,产能或难落地。除内蒙古外,2021-2022年理论上仍存209.8万吨的新增投产:广西(30万吨)、贵州(12.5万吨)、山西(8万吨)、四川(8.3万吨)、云南(151万吨)。但如果考虑碳排放和各地环保政策会趋同,那就意味着,除云南外其余54.8万吨产能或难投产。目前国内电解铝产能总指标为4553万吨,减去难投产的内蒙古97万吨,其余地区54.8万吨,有效产能指标或仅为4401.2万吨。

6.水电装机新增规模有限,现有水电铝成本优势或进一步突出
中国水电生产电解铝占比明显低于全球平均,仅占10%。2020年全球电解铝生产结构中,煤电占64%,水电占25%,天然气占10%,核能占1%。而我国火电占比为86%,水电仅为10%,明显低于全球水电平均占比的25%。导致在电解铝冶炼环节,全球平均吨铝电力消耗的碳排放仅为9.3吨,而我国是11.2吨,高于平均20%。

水电是我国成本最低的非化石能源,但开发潜力受限。2020年,我国水电装机达3.7亿千瓦,占发电设备总装机量的16.8%,是仅次于煤炭的第二大常规能源资源。然而,水电发展存在天花板,根据全国水力资源复查结果,我国水电可开发容量不足7亿千瓦,目前水电装机已经达到3.7亿千瓦,未来可开发空间有限。尽管水电发展能够在一定程度上提升非化石能源占比,但大规模开发受资源禀赋的限制。
小水电关停,大水电难新增,现有水电生产电解铝产能或成为成本的天然优势。十三五水电发展方案中,明确提道:“试点开展长江中上游、金沙江等流域水电开发生态保护与修复”,并“建立中小水电破坏生态环境惩罚退出机制,落实生态保障责任。”仅四川省,要退出关停的小水电就有968座,需整改和退出的小水电有4705座、福建省泉州市关停了41座小水电、湖北省十堰市房县关停19座小水电、陕西西安市关停36座小水电等,据不完全统计2022年前将关闭小水电站超7000座。而大型水电站由于需要移民安置、协调各个部门的配合,建设周期普遍较长,短期难兑现。而目前拥有水电生产能力的铝厂或具有天然的成本优势。
7.再生铝产业:碳中和的赢家之一
l 再生铝的碳排放仅为电解铝生产的2.1%。全球铝产品的碳排放包括电解铝、外部回收废铝生产再生铝、内部废料重熔及铝材加工生产中的排放。2019年,全球铝产品产量约9500万吨,铝供应量9600多万吨,其中,回收后的再生铝产量约3200万吨,电解铝产量6433万吨。单吨电解铝生产带来的碳排放约为11.2吨,而同样工艺的再生铝仅为0.23吨,是电解铝生产带来碳排放的2.1%。
l 再生铝生产流程简化,环保与经济效益双优。再生铝的生产过程主要包括分选、预处理和熔炼、铸锭等工艺,较电解铝生产相对简化。并且废铝回收利用具备显著的经济优势。由于铝金属的抗腐蚀性强,除某些铝制的化工容器和装置外,铝在使用期间几乎不被腐蚀,损失极少,可以多次重复循环利用,因此,铝具有很强的可回收性,而且使用回收的废铝生产铝合金比用原铝生产具有显著的经济优势。

l 我国再生铝产量占原铝和再生铝总产量不足20%,较发达国家仍有差距。据国际铝业协会估计,2019年全球由新废铝和旧废铝生产的再生铝产量占原铝和再生铝总产量的32.75%。发达国家再生铝产量普遍超过原铝产量,据美国联邦地理调查局的统计数据,2017年美国再生铝产量占总产量的83.33%。我国再生铝工业起步较晚,根据Wind提供的数据,2019年国内再生铝产量达到690万吨,相当于原铝和再生铝总产量的19.29%,与国际水平仍有较大差距,有较大的增长空间,未来我国再生铝的占比有望进一步提升。

l 再生铝行业具有节约资源、减少铝矿资源对外依赖、环保的特点以及经济优势,行业的良性发展具有重大的经济、社会和环境价值,受到了国家政策的鼓励和大力支持,或成碳中和下的最大赢家。再生铝相比原铝生产大幅节约土地、水电资源,受到国家政策鼓励并提供发展机遇。原铝的生产过程能耗高,与生产等量的原铝相比,生产1吨再生铝相当于节约3.4吨标准煤,节水14立方米,减少固体废物排放20吨。再生铝行业属于再生资源和循环经济的范畴,被列入鼓励类产业,有助于企业生产项目在立项审批、融资和用地等方面获得国家政策支持。与此同时,国家为改善市场环境,清理再生铝行业内不符合条件的企业,去除行业落后产能出台了相关政策,为行业的健康发展扫清了道路。

8.相关受益标的
8.1.神火股份:低成本水电产能逐步落地,2021或为业绩转折年
l 煤炭+铝两大核心业务协同发展。公司煤炭业务的主要产品为煤炭和型焦,具有低硫、低磷、中低灰分、高发热量等特点。铝业务的主要产品为电解铝及深加工产品,包括铝锭、铸轧卷、冷轧卷和铝箔,煤炭和铝业务是公司收入和利润的最主要构成部分。
l 公司控股股东为河南神火集团,持有公司24.21%的股份,实际控制人为商丘市人民政府国资委。
l 公司电解铝现有产能*疆新**神火80万吨,云南神火90万吨在建。公司本部及*疆新**炭素主要生产阳极炭块,*疆新**煤电和云南神火主要生产电解铝,子公司阳光铝材主要生产冷轧卷和铸轧卷、上海铝箔生产双零铝箔等铝加工产品。截至2021年2月1日,公司铝板块业务布局为:电解铝产能140万吨/年(*疆新**神火80万吨+云南神火已投产能60万吨)、装机容量2000MW、阳极炭块产能56万吨/年、铝材产能10万吨/年、铝箔2.5万吨/年、神隆宝鼎年产10.5万吨的铝箔项目在建。

l *疆新**神火:电力成本处于行业第一梯队。电力和氧化铝是电解铝生产成本中两大最主要的部分,占比均为30%-40%,其中,电力成本中70%以上为煤炭。*疆新**地区煤炭资源丰富,疆内自备电成本优势显著。根据百川盈孚统计,2021年1月中国电解铝行业综合使用电价加权平均值为0.3050元/千瓦时,而*疆新**神火自备电综合成本(含过网费、政府调节基金等)仅0.18元/千瓦时左右,*疆新**神火电力成本处于行业第一梯队水平。
l 云南神火:水电优惠电价+优越地理位置保障,完全成本甚至较*疆新**更低。①享受优惠电价 ,电费前5年0.25元/度(上网电价0.13元/度+过网费0.12元/度),第6年开始每年+0.012元/度,0.3元/度封顶,电力成本优势明显;
l ②运输费用低 ,云南项目靠近主要原材料氧化铝产地—广西百色地区和沿海经济发达地区主要铝材消费市场,相较于*疆新**神火大大节约运输费用;
l ③享受“两免三减半”的税收优惠 。*疆新**神火凭借着自备电和预焙阳极自给的成本优势,已经属于行业内具备较强成本竞争力的主体,而云南神火电解铝完全成本甚至较*疆新**神火更低,盈利能力更强。
l 根据我们的测算,考虑免所得税,目前云南神火较*疆新**神火约有800元/吨的成本优势。云南神火和*疆新**神火的成本差异主要体现在: ①运输费用: 包括2吨氧化铝进和1吨电解铝出,云南神火接近氧化铝产地广西百色和电解铝消费地广东佛山,而*疆新**神火处于疆内,需要将氧化铝运输至疆内和电解铝运输至疆外销售,测算单位电解铝云南神火较*疆新**神火的运费优势约970元/吨; ②电力成本: 云南神火电价0.25元/度,*疆新**神火自备电综合电价约0.18元/度,测算税后生产单吨电解铝的电力成本相差约665元; ③所得税费用: 云南神火享受“两免三减半”的税收优惠,以吨铝税前利润2000元计,云南神火的所得税费优势为500元/吨。

l 云南神火一系列已投产,二系列二段预计2021Q1通电启动,截至目前神火股份已成为云南神火控股股东,项目完全投产后公司权益电解铝产能达119万吨。
二系列计划2021Q1通电启动:云南神火于2019年5月1日开工建设,目前一系列45万吨产能已于2020年9月7日实现全部通电试运行,二系列1段15万吨2020年11月已投产,二段30万吨产能仍处于建设期,计划2021年2月底通电启动。
公司持有云南神火的股权已由32.21%增至43.40%:本次交易包含三部分:1)神火股份以0元对价受让文山城投持有的云南神火30,000万元认缴出资权;2)云南神火注册资本由506,000万元变更为606,000万元,神火股份和商丘新发分别认缴70,000万元和30,000万元(认缴价格为1.0067元/出资额);3)神火集团与神火股份签订《表决权委托协议》,神火集团将其拥有的云南神火全部表决权委托给神火股份行使。本次交易完成后,神火股份将持有云南神火43.40%股权,并拥有其73.60%表决权,成为云南神火控股股东。
l 公司煤炭板块现有产能645万吨,扩产后达855万吨,未来增量均为贫瘦煤。截至2020年,公司控制煤炭保有储量18.58亿吨,可采储量8.95亿吨。公司在产煤矿主要位于河南省永城市、许昌市,目前主要矿井核定年产能645万吨,包括:新庄煤矿180万吨、刘河煤矿45万吨、薛湖煤矿120万吨、梁北煤矿90万吨、泉店煤矿210万吨,伴随定增项目梁北煤矿改扩建增加150万吨和大磨岭煤矿60万吨基建完成后,公司煤炭板块年产能将达到855万吨,权益产能约800万吨,公司煤炭业务产量将步入增量时代。分煤种来看,公司永城矿区生产的煤炭属于低硫、低磷、中低灰分、高发热量的优质无烟煤,是冶金、电力、化工的首选洁净燃料。许昌矿区生产的贫瘦煤粘结指数比较高,可以作为主焦煤的配煤使用,未来产能增量均为贫瘦煤。

l 产量止降企稳,贫瘦煤盈利能力强于无烟煤。 从公司近年的煤炭产销量来看,由于落后产能退出、井下生产条件变化等因素,2015-2019年煤炭产量逐年下滑,但伴随产能退出工作的完成,2019年煤炭产量同比降幅已经显著收窄,2020H1实现煤炭产量281.69万吨,同比+1.85%。从产销结构看,永城本部的无烟煤产销占比更高,其中2018年新庄煤矿、薛湖煤矿复工复产后按照“双六”规定组织生产,永城矿区煤炭产量下滑,2019年许昌矿区因井下生产条件变化产量下降。从盈利能力看,永城矿区产能利用率受限,盈利能力稍差,而许昌矿区贫瘦煤主要作为主焦煤的配煤使用,盈利能力强于无烟煤。
8.2.云铝股份:水电铝一体化,碳中和巩固龙头地位
l 构建水电铝一体化产业模式。公司以绿色、低碳、清洁、可持续的水电铝为核心。公司构建了集铝土矿开采、氧化铝生产、电解铝冶炼、铝加工及铝用炭素制品生产为一体的较为完整铝产业链,在此基础上,公司还着眼铝消费领域不断扩大的趋势,积极拓展产品市场,成功开发出了铝合金焊材、新能源动力电池用铝箔、食品药品包装箔、宽幅铝箔坯料等具有较强竞争力的新产品。多年来,公司致力于绿色发展,以打造绿色、低碳、清洁、可持续的“水电铝加工一体化”产业模式为核心,构建了集铝土矿—氧化铝—炭素制品—铝冶炼—铝加工为一体的产业链,形成了较为明显的资源保障优势,利用区位、能源、融资等优势,科学合理、适度稳健推进“水电铝”产业集聚发展,依托管理、技术和人才等优势,坚持走“差异化”发展战略,加大铝精深加工发展空间,推动产品附加值和品牌价值提升。

l 电解铝产能高增长确定,预计2023年将达420万吨。随着鹤庆二期24万吨、昭通二期35万吨、文山铝业50万吨电解铝的陆续投产,预计2021年公司电解铝产能将达到323万吨。且随着公司发展规划的逐步兑现,预计2023年氧化铝产能有望达到300万吨/年、电解铝产能420万吨/年且均为水电铝产能、铝合金产能300万吨/年,跻身行业前三。

l 新增产能降低用电成本,碳中和下水电成本优势有望逐步凸显。根据云南省与中铝集团签订的新增产能落地协议,新建省内/省外指标电解铝产能电价分别为0.28元/度和0.25元/度。而公司2019年的电力成本为0.336元/度,新增产能落地后,公司是电力成本有望降至0.3元/度,意味着单吨成本降低475元,且公司发电均为水电,碳中和中不产生排碳量,较火电有望带来763元/吨的发电成本优势。

l 吨铝盈利基数提升的情况下,公司业绩持续释放有保障。从总量上来看,在国内大部分地区氧化铝仍存盈利的情况下,低成本新增产能投放与复产将导致氧化铝行业2021-2022年分别过剩470万吨和1313万吨。利润有望从氧化铝转移至供给瓶颈明确的电解铝环节,电解铝行业平均最低盈利或将维持在1000元以上。而存在较高电解铝产能、存在电解铝产能扩张、较低生产成本的企业或将受益明显。
8.3.顺博合金:扩产拓渠道,巩固再生铝龙头地位
l 公司是再生铝行业的领军企业。公司于2003年设立,2013年由顺博有限整体变更为股份有限公司。公司主营再生铝合金锭,主要利用各种废铝材料,通过分选、熔炼、浇铸等生产工序,生产各种牌号的铝合金锭,用于各类压铸铝合金产品和铸造铝合金产品的生产,应用于汽车、摩托车、机械设备、通讯设备、电子电器、五金灯具等终端行业。据中国有色金属工业协会再生金属分会统计,2016-2019年公司国内再生铝行业中产量排名第4。公司在重庆、广东清远、江苏溧阳拥有生产基地,产品主要销往西南、华南、华东等地区,2019年铝合金锭产能达到40.27万吨,募投项目预计新增产能20万吨。

l 王增潮、王真见、王启和杜福昌合计控制公司70.39%的股份,为公司控股股东及实际控制人。王增潮持股28.65%,为公司第一大股东,担任公司副董事长兼总经理,王真见持股27.40%,担任公司董事长。王增潮、王真见及王启三人为兄弟关系,杜福昌是王增潮、王真见和王启的姐夫。
l 公司目前拥有2家全资子公司和2家控股子公司。截止2020年8月公司有2家全资子公司广东顺博和湖北顺博,2家控股子公司重庆博鼎和江苏顺博,均从事铝合金锭的生产和销售。
l 2016-2019年公司营收稳步增长,主因在于铝合金锭产品销售规模增长。公司的主营业务为铝合金锭的生产和销售(其中ADC12产品贡献营收超60%),辅以少量的铝合金锭的受托加工收入。2016-2019年,公司铝合金锭产能从32.50万吨增长至40.27万吨,产量从27.25万吨增长至34.23万吨,销量从27.20万吨增长至35.04万吨,产量规模稳步增长。价格方面,2016-2019年铝合金锭价格持续增长,特别是2017年价格涨幅较大,而2019年销售单价同比略有回落,因此公司2017年收入增速高达28.23%,2019年收入增速2.45%。
l 公司产品销售收入近一半来自汽车行业,2016-2019年销售收入呈上升趋势;中美贸易战下,机械设备行业的销售收入下降。公司产品的下*行游**业有汽车、摩托车、机械设备、通讯设备和其他行业(其他行业主要指五金产品和家用电器),其中占比最大的为汽车行业,比例将近50%,且销售量呈逐年上升趋势。2018年开始机械设备行业销量下滑,销售收入占比持续下降,主要是中美贸易摩擦对机械设备行业客户的产品出口业务造成较大影响。2019年通讯设备行业销量同比出现明显增长,主要是随着5G基础设施开始投资建设,基站投资建设出现了增量需求。
l 公司产量规模领先,行业排名第四。公司作为再生铝行业的领先企业之一,相比国内中小型再生铝企业,公司在生产规模、生产装备、技术工艺、产品质量、产品种类、销售网络、管理水平上具有全方位的竞争优势;相对于大型再生铝企业或主要竞争对手,公司在资产周转率及净资产收益率、营运资金周转率等方面具有竞争优势。
l 公司生产区域、销售区域多元化。1)生产区域布局多元化,有利于拓展销售市场。公司在重庆、广东清远、江苏溧阳拥有生产基地,产品主要销往西南、华南、华东三个区域市场。重庆合川生产基地是公司产能最大的基地,西南地区也是公司销售收入最高的区域市场。公司业务起步于以重庆为中心的西南地区,已经成为西南地区产量最大的再生铝企业。广东清远和江苏溧阳两个生产基地,是公司在华南和华东两个重要区域市场的开拓。募集资金拟建设湖北襄阳生产基地,定位于华中地区和广东省。2)产品销售区域多元化,有利于分散不同销售区域的市场风险。重庆是西南地区重要的工业中心,再生铝产品广泛应用的汽车、摩托车、机械等行业是重庆的支柱型产业,再生铝行业在重庆具有广泛的市场基础。因此,以重庆为中心的西南地区成为公司产品的主要销售区域,公司在汽车、摩托车、机械行业的最大区域市场也在西南地区。公司也并不局限于西南地区,通过生产基地、销售区域的不断延伸,公司在华南、华东等区域市场继续加强汽车、摩托车、机械行业的产品销售,有利于分散不同销售区域的市场风险。
l 公司具备成熟的产业化技术与工艺,和行业领先的技术储备。铝合金锭生产中的主要技术工艺体现在废料预处理和熔炼过程,公司在废料预处理和熔炼过程中使用的工艺和技术,均处于大批量生产阶段,属于成熟的产业化技术与工艺。公司积极研发符合传统汽车行业、新能源汽车行业、电子电器行业、机械行业、移动通讯行业等不同行业客户需求的产品,探索更加优化的工艺技术标准,形成公司与客户间稳定的供应纽带关系。公司共有八十余项技术已取得国家知识产权局颁发的实用新型专利证书,1项技术已取得国家知识产权局颁发的发明专利证书。除已获得及正在申请的专利外,公司在生产过程中还具有一系列处于行业先进水平的相关技术储备,是公司市场竞争力强有力的支撑。

l 扩建再生铝产能,完善华中及华南区域布局:公司拟募资4.46亿元,全部用于年产20万吨铝合金锭的湖北襄阳生产基地的建设和运营,项目总投资6.75亿元。2019年,公司铝合金锭的产能40.27万吨,产量34.23万吨,募投项目建成后,以产能利用率83.47%计,公司铝合金锭的年均产量预计增加16.69万吨。
l 产品的市场主要定位于华中地区以及广东省,填补了华中地区的产能空白,同时弥补了华南地区的产能不足。公司在重庆、广东清远、江苏溧阳拥有生产基地,产品销售分别覆盖西南地区、华南地区、华东地区等三个主要区域市场,本次募集资金全部用于湖北襄阳生产基地的建设和运营。 华中地区, 主要是以武汉、襄阳、十堰、随州为中心的汽车制造业,以株洲、武汉为中心的轨道交通工具制造业,以长沙为中心的工程机械制造业; 在广东省, 主要是以广州、深圳为中心的汽车制造业,以广州、江门为中心的摩托车制造业,以及广东省内广泛分布的电子电器、通讯设备、五金灯具家具等制造业。项目的建设将进一步完善公司的生产区域布局,借助于公司整体业务体系,发挥规模经济效应,有利于充分开发区域市场,提高公司的市场占有率。
l 据招股说明书来看,本次募投项目建设期18个月,建成投产后预计年新增营业收入198,221.71万元,新增净利润7,352.73万元,增厚每股收益0.17元。

9. 风险提示
地产用钢需求断崖式下滑;钢价大幅下跌;原材料价格大幅波动。铝价快速回落、宏观政策风险、美元走强等。本章内容自先前已发布的研究报告整理概括,相关报告及风险提示全文请参阅2021年2月9日发布的《碳中和对电解铝行业影响有多大》、2021年3月7日发布的《钢铁行业深度报告:碳中和,将给钢铁行业带来什么》等相关报告。
风险提示
完整的研究观点和风险提示请参阅正文中提到的相关研究报告全文
完整风险提示及报告全文请参阅发布的公开报告《拥抱能源革命的强主题——兴论碳中和系列》
对外发布时间:2021年03月17日
报告发布机构:兴业证券股份有限公司(已获中国证监会许可的证券投资咨询业务资格)
本报告分析师 :王德伦 SAC执业证书编号:S0190516030001李美岑 SAC执业证书编号:S0190518080002王亦奕 SAC执业证书编号:S0190518020004张 兆 SAC执业证书编号:S0190518070001张 勋 SAC执业证书编号:S0190520070004吴 峰 SAC执业证书编号:S0190510120002杨震宇 SAC执业证书编号:S0190520120002蔡 屹 SAC执业证书编号:S0190518030002邱祖学 SAC执业证书编号:S0190515030003张志扬 SAC执业证书编号:S0190520010003孟 杰 SAC执业证书编号:S0190513080002石 康 SAC执业证书编号:S1220517040001戴 畅 SAC执业证书编号:S0190517070005张晓云 SAC执业证书编号:S0190514070002 研究助理:李家俊 张日升 张媛
兴业证券策略团队










自媒体信息披露与重要声明
