
作者: 高丽丽
本文经作者授权医脉通发布,未经授权请勿转载。
慢性肾脏病矿物质和骨异常(CKD-MBD)是慢性肾脏病(CKD)进展中常见的并发症。由CKD引起的一系列矿物质和骨代谢紊乱,包括钙、磷、甲状旁腺激素(PTH)、维生素D代谢异常,骨的转化、矿化、容量、线性生长或强度异常,血汗管或其他软组织的异位钙化。
高磷血症是CKD常见并发症之一,钙磷代谢紊乱与血管和软组织等钙化、内皮损伤等相关,还可引起甲状旁腺代偿性增生、全段甲状旁腺激素(iPTH)分泌增加及刺激甲状旁腺激素(PTH)分泌,最终致继发性甲状旁腺功能亢进症(SHPT)发生,可致骨病、血汗管钙化、异位软组织钙化等。
拟钙剂
拟钙剂有明确降低全段PTH(iPTH)及改善其他矿物质骨代谢异常血生化指标(血清钙和磷)的作用,如西那卡塞。

磷结合剂
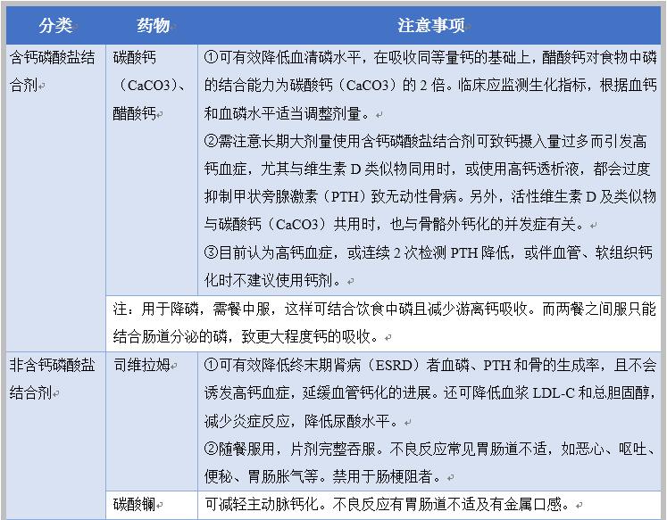
磷酸盐结合剂是临床治疗高磷血症的主要药物,可分为含钙和不含钙。含钙磷酸盐结合剂如碳酸钙(CaCO3)和醋酸钙,非含钙的磷酸盐结合剂如司维拉姆、碳酸镧,其他包括氢氧化铝、柠檬酸铁、羟基氧化蔗糖铁等。此外,磷在肉类和乳制品含量最高,且吸收率很高,若同时服用骨化三醇,会致肠道对磷的吸收增加。
参考文献:
1. 刘小荣.儿童慢性肾脏病矿物质和骨异常. 中华实用儿科临床杂志, 2019, 34(17): 1296-1299
2. 拟钙剂在慢性肾脏病患者中应用的专家共识.中华肾脏病杂志,2018,34(9):703-706
3. 慢性肾功能衰竭继发甲状旁腺功能亢进外科临床实践专家共识.中国实用外科杂志,2016,36(5):481
4. 慢性肾脏病矿物质和骨异常诊治指导.2013:25-84
5. 新型非含钙磷结合剂在慢性肾脏病-矿物质和骨异常患者中的临床应用[J].临床肾脏病杂志. 2018.18(9): 582-584
6.甲状旁腺功能减退症临床诊疗指南.中华骨质疏松和骨矿盐疾病杂志,2018,11(4):330
7. 活性维生素D在慢性肾脏病继发性甲旁亢中合理应用的专家共识(修订版).中华肾脏病杂志. 2005. 21(11): 698