黄石的小伙伴们,
听说你们还不知道?
8月21号起,
境外刷卡超1000元将被上报!
无论你在境外购物或者提取现金,
只要单笔的金额等值人民币大于1000元,
消费的相关信息将被自动采集!

原本9月1日,但是突然提前了11天!
可见,国家相当重视此次调整的新规!
简而言之
无论你在境外购物刷卡或者提取现金,只要单笔的金额等值人民币大于1000元,消费的相关信息就会被自动统计;而若长期有超过1000元的境外消费,就可能被视为有洗钱嫌疑,到时就会被重点关注。
看到这个消息,小伙伴们内心一定是崩溃的!
毕竟,在海外随便买套高档护肤品就要1000+,
随便住个好点酒店就要1000+,
在欧洲随便玩一天不止1000+。。。
这样下去
随便在海外买买买
就会被认为交易频繁,然后被重点关注吗?

网友们得知这一消息也都炸锅了~
真的一点点隐私都木有了!
还让不让人放心买买买了!!

除了剁手*党**,
海外代购的小伙伴们也分分钟崩溃啊,
毕竟海外代购的金额,
动辄都在1000元人民币以上,
而且交易也比较频繁。
新政策实施之后,她们是不是就被重点关注了??
来!跟着湖报哥下看~

境外刷卡消费超1000将上报,
主要还是针对境外消费,
换句话说,是针对“有组织洗钱”的,
防止有通过倒卖银行卡进行境外取现,
以“蚂蚁搬家”式“转移资产”。

当海量消费数据拿到手以后,
数据分析人员就能分析这些数据,
通过发现规律性找到洗钱的痕迹!
这样以后国内若有贪官什么的,
要洗钱也逃不过国家的政策规定了!

是不是秒懂了!
现在可以淡定的来看看这个新规定,
还有哪些重要的细节!
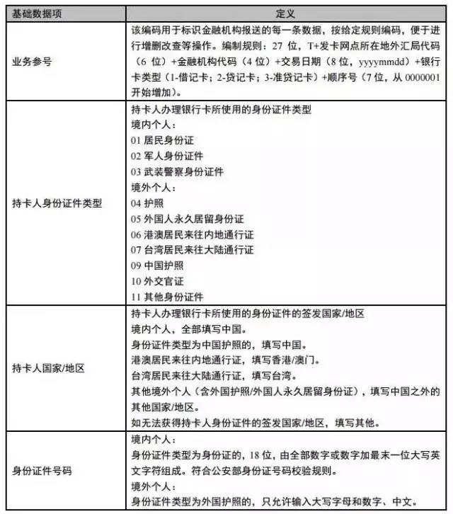
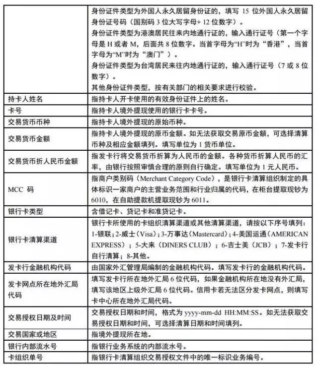
数据采集的范围
采集的范围是境内银行卡,
在境外发生的提现和消费交易信息,
不包含境外银行卡和非银支~
比如工银亚洲、建银陆港通
中银香港等境外卡提现和消费
支付宝、微信钱包消费的交易记录
暂时是不需要被采集和上报的!

上报的数据包括境外消费、取现

个人无需申报
银行卡境外交易信息由发卡金融机构报送,
个人无需另行申报,
不增加个人用卡成本,
外管局将依法保护持卡人信息安全。
外管局相关人士表示,
新规不过是把这些记录中需上报的部分采集出来,
然后汇总报送,
并非对个人信息的额外的过度的采集,
银行卡境外交易信息由发卡金融机构报送。
不影响个人消费
这次加大监控主要是为了反洗钱、反恐怖融资等目的。
新规的主要目的在于监管,
1000元也不是限制消费额度,
对于普通老百姓的正常消费没有什么影响!
留学生,代购请关注
对于留学生和海外代购来说,
长期有超过1000元的境外消费,
甚至每日取现、长期取现,
这种行为将不可取。
很有可能被视为有洗钱嫌疑!

本期编辑丨徐婉
本期来源丨湖北日报
本期校对丨陈刚
值班主任丨李娜
本期监制丨朱松如
商务合作:
QQ:2936282073(婉婉)
QQ:316154955(lala)
