
从25岁起,皮肤就开始走下坡路。
细纹出现,痘印特别难消除,原本紧致清晰的脸部线条开始模糊松弛,眼下的纹路越来越明显。
这时候你发现, 光靠涂涂抹抹已经没法挽救初步衰老的大势,总去美容院又嫌贵嫌麻烦。
于是,各种家用美容仪开始占领了大家的化妆台。这些仪器可能还不算普及,但靠着强大的实力得到了越来越多人的青睐。

你说你年过25还没接触过美容仪?
拜托,你的同龄人已经在抗老这一步上领先你太多了...

不是说开始一件事最好的时间是5年前,其次就是现在。
就让尖果儿通过这篇介绍,现在就带你走进美容仪的世界。

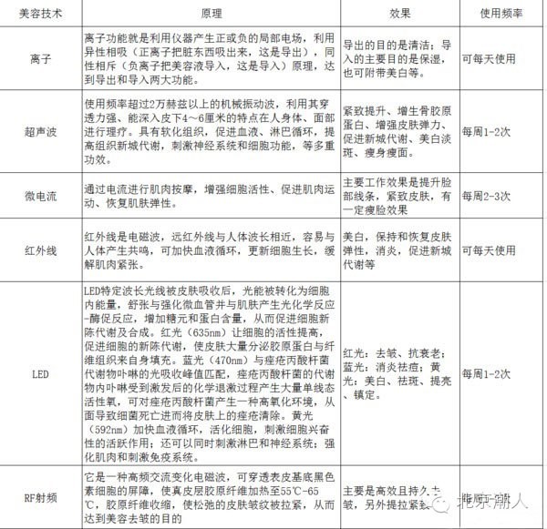
先分享一张网上美容大牛总结的原理图。离子、超声波、微电流、红外线、LED、RF射频,这六种技术基本上概括了目前美容仪的技术和功效。
如果要画个重点的话,这张图就属于要保存起来并仔细阅读的。了解不同技术的效果,才能找到最适合你的美容仪。

这是目前市面上常见的美容仪及其对应的技术,由此可以达到不同的美容效果。大概看一下就好,尖果儿小老师一会儿会把重点产品拿出来单独介绍。
也许你觉得一个机器多重属性可以涵盖更多功能,但小而精、大而疏的古训诚不欺我,功能越多,就越难将单一功能做到极致。
如何选择,还要综合需求和预算再做决定。
日立离子美容仪

日立美容仪应该算是比较早出现在大家视线中的美容仪器了。
从N810、N820、N1000一直出到了现在的N4000,功能也是逐渐增加改进,价格越来越贵,有些功能必须,有些则鸡肋。
N8X0系列太过遥远就不谈了,目前常见的型号是N2000、N3000、N4000,这几款只在功效强度和一些细节上做了改进,主要功能是一样的。

这款美容仪主要功效是通过离子实现导出皮肤杂物、导入化妆水、保湿、冰敷紧致毛孔的作用。一次使用分四个步骤。
STEP1 温热清洁模式
用有清洁功效的化妆水配合化妆棉使用,保持40°的温度,利用离子的力量导出毛孔中残存的污垢。

上图是不开仪器直接擦拭耳后,和开仪器清洁耳后的对比图。在皮肤清洁不到位的时候,可以看到化妆棉上导出的脏东西很明显。不过一般大家脸部不会那么脏的,看不到化妆棉明显变黑也是正常。
STEP2 温热保湿模式
需要配合保湿类化妆水,将化妆水导入肌肤进行补水。稀薄的水需要配化妆棉,粘稠的直接用即可。

STEP3 温热面膜模式
这一阶段用来导入乳液或者面膜,帮助皮肤更好吸收护肤品。
前面三种模式温度不同,都是用正面的温热头操作。
最后,STEP4冷冻模式
用背后的冷冻头收缩毛孔,镇静皮肤。完成一套护肤。
做完一套12分钟左右。
每一款机器都有褒有贬,这款也是。夸的人有觉得导出惊艳的,有觉得导出一般但是导入效果超凡,用完脸像喝饱水的,也有人觉得都很好用,长期坚持确实看到毛孔变细不爱出油的。

贬的人一般觉得使用复杂, 清洁不如买个科莱丽洁面仪更方便的,也有觉得导入导出是个很玄妙的概念,看不到什么立时效果而嫌弃的。
尖果儿推荐资金富裕并且有耐心同学入,毕竟一套护肤十几分钟,不是谁都能坚持下来常使用的。
售价2000-3000元。

La Mente G7
同类型的还有La Mente G7,Yaman。用法差不多,都是用化妆棉导入导出。强度有区别。
La Mente G7 除了离子导入导出外,还有超声波和红外线功能。超声波作用于面部可以使皮肤细胞随之振动,产生微细的按摩作用,红外线和超声波可以一起促进血液循环,让皮肤更有光泽弹性。

Yaman
Yaman(雅萌,萌萌哒)是专门做美容仪的,在日本销量也不错。不光有超声波还有RF射频效果。
关于RF射频下面会介绍一款专门做这个功能的仪器,很高端的功能,值得单独入一个比较专业的仪器。

这两个产品相比日立的优点就是功能多,一口气做完更省心。不过之前我们也说过,功能越多,单一功能可能就会被削弱,有人表示这两款清洁能力不如日立。还是看自己需求预算决定购买哪款好。
Lightstim LED

Lightstim只有单一的LED功能,是经过FDA认证可以用于全脸的光疗仪。
LED光源主要是利用红、黄、蓝三种光源的不同波长,起到不同的护肤效果:红光可以刺激肌肤产生胶原蛋白和弹性蛋白,加强血液循环,促进新陈代谢,起到紧致去皱作用;黄光可以美白祛斑,蓝光主要是杀菌祛痘。
家用版Lightstim共有72个LED灯泡,可以直接接触肌肤,更近距离的照射光线。光源稳定,效果更好。只有一个键,傻瓜操作。

LightStim分不同版本不同光色。
LightStim for Acne是红蓝光,修复和平缓已有的粉刺。
LightStim for Wrinkles有琥珀光,深层红光,浅层红光,红外线共四种红光。用于去皱,刺激皮肤胶原蛋白产生。
还有一个For Pain,是针对各种肌肉、关节酸痛,伤口的。有点像咱们中国的理疗灯。

比较常见的还是针对皱纹的LightStim for Wrinkles。而且由于红光和红外光也有消炎作用,对于痘痘也有一定功效。
For Wrinkles的几种光功效如下:
琥珀光:构建胶原蛋白和弹性蛋白
红光:减少炎症,促进血液循环
红外光:加速愈合,减少炎症,促进血液循环,并帮助更好的吸收护肤品

坚持使用大概8周左右见效,可以慢慢看到肌肤变得丰盈饱满,平滑细腻,毛孔变小。还有人说照在痘痘上之后可以很快消炎,很容易挤出来。配合自带的精华效果很好,比别的大牌护肤效果还好。
照脸和脖子每个位置3分钟,做一次大概要20分钟。

左:Baby Quasar 右:Tanda
同类的LED美容仪还有Baby Quasar、Tanda,简单谈一下优缺点。
Baby Quasar:优点是小巧质量轻做工精致。缺点是太小了,用一次活活累死。售价2000元左右。
Lightsrim:性价比最高,灯最多,不容易坏。但做工较粗糙。售价1500-2000元左右。
Tanda:可以换头,红光蓝光随意切换。可惜大小和BQ差不多,使用感还是很累,而且没BQ精致。售价1000左右。头另买。
哦对了,有人说用了LED照之后变黑了...这...尖果儿也不知道说什么好,看体质吧...
Nu Face 微电流

也是一款FDA认证产品,保证了它的安全性。Nu Face的主要功效是利用释放出的微电流刺激皮肤的细胞获得活力,激发胶原蛋白再生,让脸看起来更加紧致,线条清晰。
随着年龄增大,脸上的肉会慢慢变得松弛,慢慢垮下去。很多法令纹产生的主因不是面部表情挤压,而是肌肉松弛后下垂,堆积出的纹路。因此靠注射也无法很好的缓解,唯有增加肌肤紧致度才是正解。

左:Trinity版及替换头 右:mini版及凝胶
Nu Face 分为专业版trinity和便携版mini两种。除了大小不同、价位不同外,最主要的区别是trinity版可以更换针对眼部及法令纹的头,或者针对痘痘的红光头。而mini版只有自带的青蛙头可以用。
PS:红光头常被诟病不专业,想要红光请移步上面关注Lightstim或者BQ、Tanda等。

据说是第一款微电流手持面部紧肤仪,使用时需要配合胶体作为隔离,不能直接接触皮肤的。配套会送一款凝胶,不少人说用了配套凝胶会爆豆,推荐自己另配芦荟胶或厚重的精华。很多人推荐彼得罗夫的青瓜面膜,质感配合Nu Face刚刚好。
nuface的使用方法是用嘴角出发,往耳朵的方向滑动。听到哔声提醒后就可以换位置了。具体手法说明书上有,官方也有很详细的视频。
前三个月每周坚持使用5次以上,之后就进入保持期,每周3次就可以了。

这款美容仪的效果是目前看到评价最好的,几乎每个人都反应用完之后有一定程度的脸部线条提升、眼角提升,是即时效果哦!
当然这也说明这个效果睡一觉就消失的差不多了...

不过这就是希望的曙光啊!看到即时效果,谁会怀疑坚持使用后不会达到长久的提拉呢!长期坚持的repo都反映脸部线条从原来的“松”和“虚”,变得紧实了。三角眼趋势也say byebye。
不只是提拉效果,因为刺激胶原蛋白产生,毛孔也会变小,对于水肿脸有奇效。
售价1200-2000元,可换插头另买。

类似产品还有Refa,也是大火的产品,简直是日本代购必备。

利用滚轮+微电流按摩塑形,原理差不多,大的carat版可以按摩身体。
普遍是评价Nu Face瘦脸效果更好些。Refa用来按摩差不多。
Refa售价800-1800元左右。
Beauty Bar 24K 黄金棒

这款也是日代大热的产品,被康熙来了捧红。
号称3分钟紧致瘦脸,通过每分钟震动6000次来活动脸部肌肉,去除眼纹和法令纹,。使用方法和Nu Face有点像,通过按摩和推动,达到脸部线条提拉、瘦脸的效果。
T字设计倒是比上面两个更方便使用,能照顾到更细微的角落。提拉法令纹也更方便些。
叫黄金棒可不是叫着玩的,T字部分是镀金的,不知道是不是真的比一般材质更能养护皮肤。
看起来炒鸡棒对不对,票圈的日代们全都在嚷嚷买买买。差点动心。
直到...看过这个拆解图...

机械工程的东西尖果儿是不太懂的,不过...感觉...好low啊..
对,没错,这一回合,我是来帮你除草的。在尖果儿看来,这是一款被代购炒作起来的产品,对于这类产品,我一向是排斥排斥排斥的!
毕竟同类产品这么多,还有大把好选择的。
这款售价1000左右。
Tripollar Stop RF射频时光机

这是产自以色列的一款产品。相比于前面2000左右的价格,Tripollar Stop价位稍高。但近3000元的高价还是让很多人趋之若鹜。主打使用较高端的RF射频技术,让肌肤穿越回20岁的好时光。

射频原理是令无线电穿透表皮达到深层组织,通过电摩擦作用产生热能。加热会让胶原纤维缩短,并活化纤维细胞产生更多的胶原。
在专业美容院线产品中,射频比较出名的应用就是thermage热玛吉。具体有多神奇自己去做功课。
当然专业美容仪器的频率更高些,达到20mhz以上,这个热度非专业的人是控制不好的,因此家用的Tripollar Stop频率大概在1mhz左右。比较安全,但是需要坚持才能见效果。

使用时先要在皮肤上涂好配套凝胶,以打圈的方式缓慢移动,皮肤会慢慢加热至更佳的温度。当橙色指示灯亮起后,移到另一个区域。所有区域做完再全脸转几圈。
据宣传说,每周使用 2-3 次,持续使用 6 星期,胶原蛋白含量可 回复至十年前水平。有“童颜机”之称。有repo表示用了四周之后33岁毛孔粗大的油皮痘印肌肤,居然看起来白白嫩嫩有光泽了,毛孔可见的变小,脸变小。

目前尖果儿没有看到差评。大多表示会让脸更饱满,胶原蛋白满满,针对泪沟、法令纹效果很好。不过对于提升脸部线条就没有上面提到的几款专门提升的美容仪管用了。

放一张网上使用一阵后的对比图。有说使用后脸会泛红的,可能是加热之后的作用。敏感肌也表示可以使用。
这款尖果儿没用过,写着写着已经被种草了。
(真是为了写文,操碎了心花光了钱啊..._ (:з」∠)_)

看了这么多美容仪,这么多功效,总结起来:
提拉紧致皮肤(Nuface、Refa)是一大类,导入导出(日立、Yaman)是一大类,激发胶原蛋白(Tripollar、Lightstim)让皮肤饱满是一大类。
需要哪种买哪种。好产品都不便宜,究竟能否有效,除了挑准适合自己的产品外,还有最重要的一点,就是坚持。再好的产品,一个月用一次也没效;哪怕不用产品,每天坚持按摩脸部,也能缓解衰老进程。
你美不美,其实还看你自己。
尖果儿原创编撰
图片来源网络