如今想买一些国际品牌时会考虑找“代购”
但你知道伐买到的很可能是违法物品前些日子深圳海关在例行检查时发现了两名可疑女子
没想到顺藤摸瓜在联合上海海关和地方公安后
竟牵出了一对隐匿在上海的夫妻 和他们背后的奢侈品*私走**团伙
涉案的奢侈品达到了3.2亿! !
▼▼▼
当晚10点40分左右,从香港开过来的最后一班高铁下完客后,海关人员本来准备清场了,这时一名40多岁女子却引起了他们关注:她一个人带着6个行李箱。就在海关人员对她例行检查时,

行李箱过X光机检查时,海关人员发现了图像异常,
海关人员随即将二人移交深圳海关缉私部门,进一步审查后发现:她们是受人雇用,专门以蚂蚁搬家的方式,向境内携带*私走**高档商品的“水客”。她们*私走**入境的货物最终都流向了上海,货主是刘某、沈某夫妇。

辣手! 上海夫妻靠代购发家
买豪宅、开劳斯莱斯

他们这一团伙通过“代购”的名义疯狂敛财
2016年至案发时*私走**奢侈品案值高达3.2亿元
偷*税逃**款数千万元 每月赢利可达300多万

被抓时
豪宅里 藏了3000多件奢侈品
海关缉私部门分别在深圳和上海两地对该*私走**团伙开展抓捕查缉行动,包括团伙刘某在内的9名涉案嫌疑人被抓获。
上海的6名嫌疑人都在高档的住宅区里面。他们还有一个展厅,把要卖的一些高档奢侈品在里面展示。

在小夫妻位于上海黄浦、虹口区的两个高档公寓内,缉私人员还查获了大量涉嫌*私走**、价格不菲的奢侈品:

据缉私人员介绍,右边这款伯爵牌玫瑰金镶钻女表,国外售价约人民币30万元,*私走**到国内后,刘某会加价30-50%向外销售,但售价仍比国内专柜零售价要低,所以生意一直很好。

小夫妻的豪宅名车转眼成空
同时还将面临法律严惩
海关缉私人员特别提醒:
别以为境内买卖非法入境品才是触犯了法律
在境外为别人代购货物 如果涉税达到10万元
也将受到法律制裁!
此外,现在大家出国旅行频繁
总免不了各种买买买!
但下面这些事很重要
如果不遵照,也会触犯法律 !
▼▼▼
1 下列20种商品海关是不予免税的
只要携带了,就应无条件申报!

2 除上述20种物品外
只要总值超过了 5000 元人民币
也应主动申报纳税!
有些人说:
包装拆掉、绑身上、夹行李里…办法老多的
还是要提醒大家:
千万不要心存侥幸
一旦被查,后果很!严!重!
3
除了大部分大家熟知的不能出入关的物品
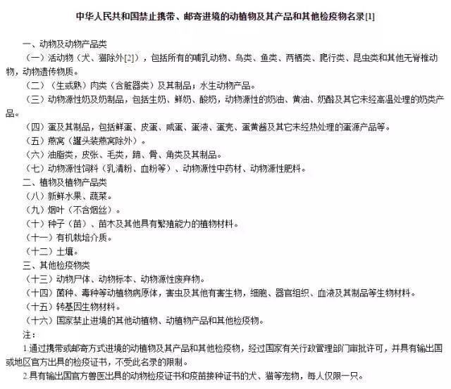
以下物品也属*禁品违**:
肉制品、奶制品、蛋制品
动植物、水果蔬菜、 包括燕窝
没有处方的药物、包括中药及制品
盗版的图书和音像制品
假冒的名牌产品
……

一经发现,除了被没收
还有可能会被罚款
所以,大家一定要关注啦!
【小青菜综合编辑】