
佛山家长、学生关注!
市教育局发布重磅消息!
佛山中小学教材要进行修订!
下学期将使用这些新教材!

今天,佛山市教育局发布了《关于做好 2019 年春季中小学教学用书征订工作的通知》,对全市中小学教科书的选用进行了修订。
划重点!!
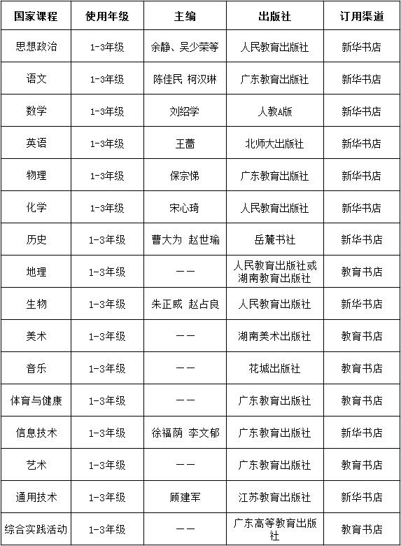
1、2019年春季学期义务教育、普通高中、特殊教育学校和体育运动学校的国家课程教学用书继续沿用现行版本(中小学国家课程教材目录见附件)
2、地方课程教学用书由各区、各学校根据需要在新华书店、教育书店的征订目录中自主选用。其中,二年级、七年级统一使用教育书店发行的《爱护环境》(粤人民版)作为全市的环境教育地方教材。
3、学校根据实际需要,在《佛山市2016年中小学教辅材料推荐目录》选用订用教辅资料教学用书。
4、严禁以校本课程教材、境外课程教材替代国家课程教材,严禁违规使用境外教材,对未按规定更换教材版本,或使用未经审定教材的,要严肃处理。
5、各科必修和地方课程教材均由学校订用,并免费发放给学生。教辅资料则实行自愿购买原则,任何单位和个人不得以任何形式强制或变相强制学校或学生购买任何教辅材料,不得进入学校宣传、推荐和推销任何教辅材料。若学生自愿购买上述推荐教辅材料的,可申请由学校向规定的发行部门统一代购。
新学年
有什么必修课课本要读?
学生可以选择哪些权威教辅材料?
寒暑假作业是什么版本?
毕业班有什么好辅导书?
赶紧抢先看!

2019年春季小学必修课程教材选用目录

2019年春季初中必修课程教材选用目录

2019年春季高中必修课程教材选用目录

中小学教辅材料推荐目录(同步练习册-小学)

中小学教辅材料推荐目录(同步练习册-初中)

中小学教辅材料推荐目录(同步练习册-高中)

寒暑假作业-小学

寒暑假作业-初中

寒暑假作业-高中

考试类(初中毕业辅导)

考试类(高中毕业辅导)

还有一个多月
就要期末考试了!
发布君就问问各位同学仔:
你们开始复习了吗?
重要提示
微信又改版啦,不想错过发布君的权威消息和福利,赶紧点亮三水发布星标★吧。

第一步:拉到推文顶部,点击蓝字的“三水发布”
第二步:点右上角的三个点,选择“设为星标”/“置顶公众号”(由于版本原因选项不同,“设为星标”即为“置顶公众号”),出现小星星或“已置顶”,就能第一时间收到权威消息和福利啦~
大家都在看
