
点击上方“海峡卫视” 可以订阅哦!

关于买买买的好消息!
财政部、商务部、海关总署、国家税务总局、国家旅游局日前联合发布公告显示,为满足国内消费需求,丰富国内消费者购物选择,方便国内消费者在境内购买国外产品,经国务院批准,决定自 2 月 18 日起,增设和恢复口岸进境免税店,合理扩大免税品种,增加一定数量的免税购物额。

听闻此消息,小编此时的内心是这样的

但还是坚持把这条消息看完,相信绝大部分剁手一族也会忍不住

1
进境免税店增设在哪
经国务院同意,此次决定在广州白云、杭州萧山、成都双流、青岛流亭、南京禄口、深圳宝安、昆明长水、重庆江北、天津滨海、大连周水子、沈阳桃仙、西安咸阳和乌鲁木齐地窝堡等机场口岸,深圳福田、皇岗、沙头角、文锦渡口岸,珠海闸口口岸,黑河口岸等水陆口岸各设1家口岸进境免税店。
2
免税购物额是多少?
在维持居民旅客进境物品5000元人民币免税限额不变基础上,允许其在口岸进境免税店增加一定数量的免税购物额,连同境外免税购物额总计不超过8000元人民币。
3
口岸进境免税店购物适用对象
进境旅客免进口税购物的经营场所,顾客是尚未办理海关进境手续的旅客。
1、进境旅客持进出境有效证件和搭乘公共运输交通工具的凭证购买;未搭乘公共运输交通工具的,进境旅客持进出境有效证件购买。
2、进出境有效证件指护照、往来港澳通行证或往来台湾通行证。
3、购物应按规定取得购物凭证。
4
进境旅客可以购买哪些商品?
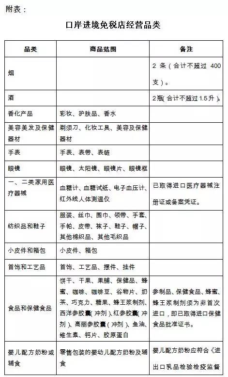
免税商品以便于携带的个人消费品为主,经营品类包括烟酒、化妆品、手表、眼镜、箱包、首饰、婴儿配方奶粉等。免税税种包括关税、进口环节增值税和消费税。
5
购物流程
从购物流程来看,公告称,进境旅客在口岸进境免税店购物后,由本人随身携带入境。在同一口岸既有出境免税店又有进境免税店,进境旅客在出境免税店预订寄存后,在进境时付款提取的,视为在口岸进境免税店购物。
其实可能很多朋友可能会对“进境免税店”这个名词会有点疑问,各大机场国际航班不是都有免税店吗?比如咱福州长乐国际机场。其实要说明一下,大部分城市的机场原来只有出境免税店,而进境口岸免税店在国内并不多,主要设在北京、上海等少数城市。自然针对的人群也不同了。悲催的说一下,此次增设的进境口岸免税店名单中没有看到福建的,可是不愁,咱大胡建有自贸区呀!

图为游客在三亚免税店排队
进境旅客在口岸进境免税店购物后,由本人随身携带入境。在同一口岸既有出境免税店又有进境免税店,进境旅客在出境免税店预订寄存后,在进境时付款提取的,视为在口岸进境免税店购物。换言之,本次政策在允许开设进境口岸店的同时,也明确允许开展入境提货点业务。
实际操作中,入境免税店的经营空间一般较小,商品品类相对受限。而入境提货点可以有效解决上述不足,也不用国人出境旅游时还携带较多行李,方便国人购物。因此,入境提货点可以有效扩充进境口岸店的实际经营面积和商品品类,带动进境口岸店销售。

图文上海浦东国际机场免税店
近年来,中国的出境游旅客持续增长,海外的“爆买”记录也是被频频刷新。根据中国旅游研究院等机构发布的报告,刚刚过去的春节,中国出境游人数预计达到570万到600万,如果以人均旅游相关费用1.5万元计算,中国游客春节出境花费或将达到900亿元。说白了,此举目的就是为了把境外的消费留在国内。



(综合新华社 腾讯财经)
海峡卫视
微信号:haixia-tv
新浪微博:@海峡卫视
我们致力于打造最鲜活的两岸生活读本:
台海新闻 ▏两岸综艺 ▏两岸旅游 ▏两岸趣闻
欢迎相关原创文章的投稿([email protected])
您的点赞转发将给小编更加满满的动力