法考主观题考试难度的提升,在刑法主观题中,尤为明显!考题 重理解、轻记忆、重分析 ,要求过儿们 活学活用 。
那么刑法主观题的备考,就需要过儿们做到以下3点:
熟记刑法主观题的重要考点、罪名
基本格局: 人身、财产、贪贿渎职、经济犯罪(尤其是信用卡诈骗、金融诈骗、合同诈骗)、妨害司法犯罪+共同犯罪+认识错误+因果关系+刑罚(自首、立功、追诉时效)+多观点问题。
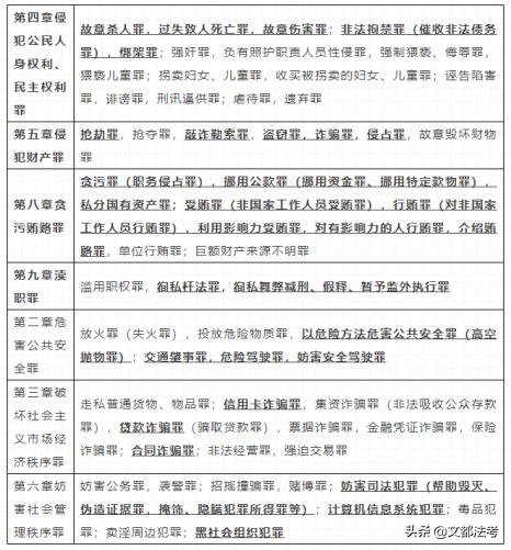
分则罪名:
“三章加两节”罪名

总则理论:
共同犯罪+认识错误+因果关系+刑罚

了解:刑法主观题答案格式
答案格式体例

熟悉答案组成部分
答案组成部分: 先写结论(罪名),再写理由(关键词),最后援引法条(序号)

方鹏老师以3道, 极具代表性的案例 为例,带领过儿 从考点、判断标准、到案情分析 , 一步一步详细列出 ,以帮助大家 熟悉、掌握刑法主观题案例的作答思路和重要知识点 。
案情部分


罪名推理

考点及判断标准

由方鹏老师整理、总结
...
看了小编的分析,过儿们是否对复杂的“刑法主观案例”解题思路更清晰了呢?想要方 鹏 老师整理文档的完整版可 见 评 论 区。
本文转自公号,文 都 法 考