
.前言:
皮城女警-凯特琳,自从s10版本以后,女警的登场率和胜率一直偏低,成为了“刮痧界”的代表,沦为下水道英雄,但在10.15版本,拳头对女警进行了加强,增加了2点攻击力和5点移速,看似不痛不痒的加强,却让女警一跃成为了T1级AD。

在胜率和登场率上,女警已经超过了寒冰,成为了当前版本第一AD。
那么为何如此微小的改动,却让女警重新回到巅峰呢?
2点攻击力和5点移速,为女警带来了什么?
从数据层面上来看,这一点微小的改动,确实看起来影响不大,但事实却并非如此。
众所周知,女警的射程在ADC位置是最远的(拥有成长性的除外),高达650码,在前期拥有极强的压制能力。

2点攻击力的加成确实影响不大,但增强了女警的补刀以及推线能力,虽然对英雄造成的伤害可以轻忽不计,但推线能力的加强,让女警能够更快的将兵线推进敌方塔下,消耗防御塔血量,获取镀层,打出线上优势。
而最为关键的是5点移动速度。
看起来这也是一个极其微小的数据,但却进一步强化了女警的压制力。
在英雄联盟里,多数AD英雄的射程都在550码的范围左右,但设计师会在技能方面进行弥补,例如VN的被动加移速、卢锡安的W加移速、滑板鞋无限跳动,这一类AD的基础移动速度普遍偏高,但女警作为攻击距离最远的射手英雄,其移动速度是偏低的。
移动速度的影响不可谓不大,女警本身射程很高,移速的提升让其能够更快的走到射程范围内消耗敌方英雄,拉扯能力大幅度提升,搭配上迅捷步伐的高额移速,追击和逃生能力都变得更强。
女警重回T1的核心因素
如果说仅仅增加一些攻击力和移速便能让女警重回T1,显然这是不可能的,哪怕基础属性提高了,但其面对主流AD的伤害和压制力仍然不足。
最为关键的核心便是:主流AD的削弱。
夏季赛已经接近尾声了,很快将要来到世界赛版本,设计师也正在尝试对版本进行平衡性改动,为了让传统AD能够有机会登场,对于小炮、卢锡安、金克斯等英雄都进行了小幅度加强。
而作为主流AD的厄斐琉斯、EZ、寒冰纷纷遭到了削弱。
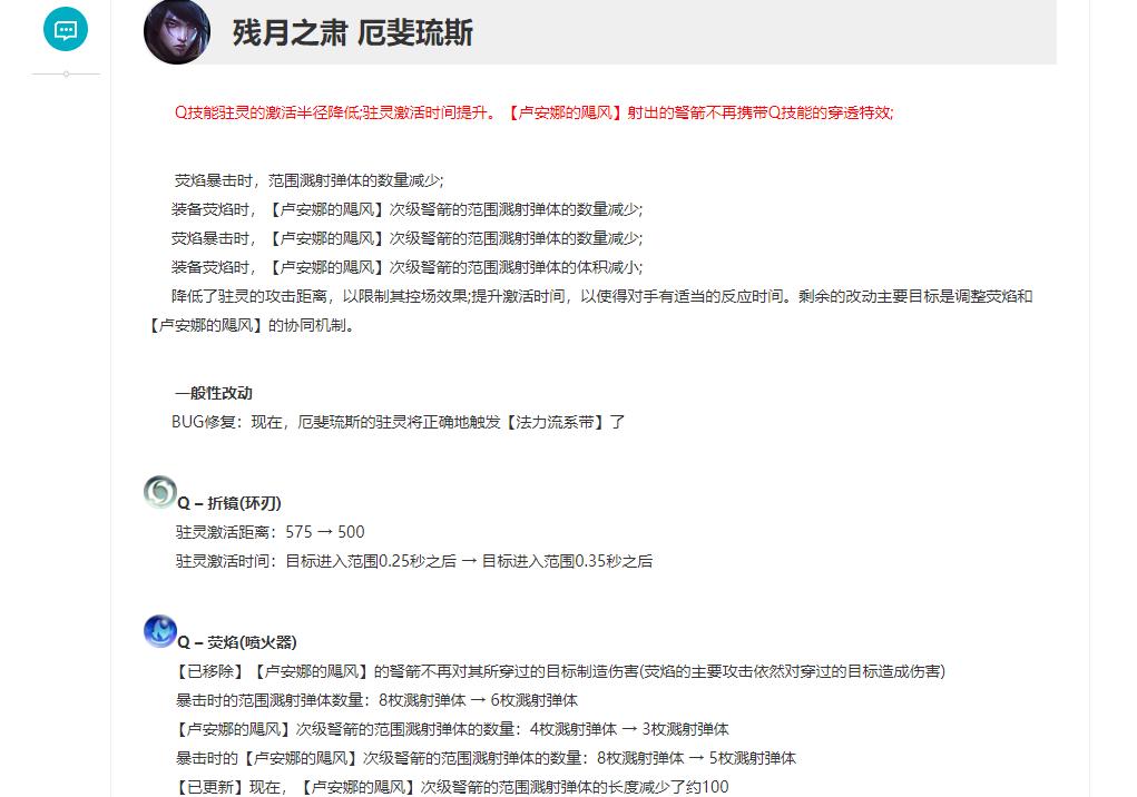
- 首先是厄斐琉斯被一刀砍在了大动脉上
厄斐琉斯在发布以后,一直占据着第一AD的位置,在职业赛场上更是非办必选的存在,强大的统治力打的其他AD毫无还手之力,在10.15版本削弱了Q技能与飓风所增加的伤害,瞬间将其打落谷底。

- 其次是EZ:在10.14版本增加了Q技能的冷却时间

EZ此前同为T1AD,在E技能削弱后,已经跌入T2行列,E技能冷却时间的增加,让其自保能力有所下降。
- 最后是寒冰

寒冰Q技能的攻速大幅度降低,虽然前期能力没有改变,但其后期输出能力却大幅度下降,还能待在T1位置,主要是因为其功能性。
结语:
主流AD的削弱,是最为关键的核心因素,厄斐琉斯、滑板鞋等英雄的伤害降低,对线强度大幅度下降,才是女警重回T1的关键。