近日,*共中**中央印发了修订后的《*党**政领导干部选拔任用工作条例》(以下简称《干部任用条例》),并发出通知,要求各地区各部门结合实际认真遵照执行。
通知指出,*党**的*八大十**以来,以习*平近**同志为核心的*党**中央鲜明提出新时期好干部标准,进一步强化*党**组织领导和把关作用,完善选人用人制度机制,严把选人用人政治关、品行关、能力关、作风关、廉洁关,坚决匡正选人用人风气,推动选人用人工作取得显著效果、发生重大变化。为深入贯彻习*平近**新时代中国特色社会主义思想和*党**的十九大精神,全面贯彻新时代*党**的建设总要求和新时代*党**的组织路线,更好坚持和落实*党**管干部原则,*党**中央对《干部任用条例》进行了修订。
通知强调,《干部任用条例》是重要的*党**内法规,是干部选拔任用工作的基本遵循。2014年修订颁布的《干部任用条例》,发挥了十分重要的作用。这次修订的《干部任用条例》,坚持和加强*党**的全面领导,坚持把政治标准放在首位,坚持精准科学选人用人,坚持将从严要求贯穿始终,吸收*党**的*八大十**以来我们*党**选人用人工作中探索形成的实践成果,衔接近年来出台的相关新政策新法规,回应干部工作中出现的一些新情况新问题,进一步推进干部选拔任用工作制度化、规范化、科学化,对于提高选人用人质量,建设忠诚干净担当的高素质专业化干部队伍,为新时代中国特色社会主义事业顺利发展提供坚强组织保证,具有重要意义。
通知要求,各级*党**委(*党**组)要认真学习宣传、严格贯彻执行《干部任用条例》,切实做到严格按原则办事、按制度办事、按程序办事,全面履行选人用人主体责任。要落实*党**管干部原则,切实加强*党**组织领导和把关作用,确保选人用人工作的正确方向。要突出政治标准,提拔重用树牢“四个意识”、坚定“四个自信”、坚决做到“两个维护”、全面贯彻执行*党**的理论和路线方针政策的干部。要坚持事业为上,拓宽用人视野,激励担当作为,大力选拔敢于负责、勇于担当、善于作为、实绩突出的干部。要落实从严要求,加强审核把关,强化纪律监督,坚决整治选人用人上的不正之风。要完善相关配套制度,围绕建立健全干部素质培养、知事识人、选拔任用、从严管理、正向激励体系,推动形成系统完备、科学规范、有效管用、简便易行的选人用人制度机制。要切实加强贯彻执行情况的监督检查,严格责任追究,进一步提升《干部任用条例》的权威性和执行力。各地区各部门在执行《干部任用条例》中的重要情况和建议,要及时报告*党**中央。

《*党**政领导干部选拔任用工作条例》 全文如下
★ 第一章 总则 ★
第一条 为了坚持和加强*党**的全面领导,深入贯彻新时代*党**的组织路线和干部工作方针政策,落实*党**要管*党**、全面从严治*党**特别是从严管理干部的要求,坚持新时期好干部标准,建立科学规范的*党**政领导干部选拔任用制度,形成有效管用、简便易行、有利于优秀人才脱颖而出的选人用人机制,推进干部队伍革命化、年轻化、知识化、专业化,建设一支高举中国特色社会主义伟大旗帜,以马克思列宁主义、毛*东泽**思想、*小平邓**理论、“三个代表”重要思想、科学发展观、习*平近**新时代中国特色社会主义思想为指导,忠诚干净担当的高素质专业化*党**政领导干部队伍,保证*党**的基本理论、基本路线、基本方略全面贯彻执行和新时代中国特色社会主义事业顺利发展,根据《中国*产党共**章程》等*党**内法规和有关国家法律,制定本条例。
第二条 选拔任用*党**政领导干部,必须坚持下列原则:
(一)*党**管干部;
(二)德才兼备、以德为先,五湖四海、任人唯贤;
(三)事业为上、人岗相适、人事相宜;
(四)公道正直、注重实绩、群众公认;
(五)民主集中制;
(六)依法依规办事。
第三条 选拔任用*党**政领导干部,必须把政治标准放在首位,符合将领导班子建设成为坚持*党**的基本理论、基本路线、基本方略,全心全意为人民服务,具有推进新时代中国特色社会主义事业发展的能力,结构合理、团结坚强的领导集体的要求。
树立注重基层和实践的导向,大力选拔敢于负责、勇于担当、善于作为、实绩突出的干部。
注重发现和培养选拔优秀年轻干部,用好各年龄段干部。
统筹做好培养选拔女干部、少数民族干部和*党**外干部工作。
对不适宜担任现职的领导干部应当进行调整,推进领导干部能上能下。
第四条 本条例适用于选拔任用*共中**中央、全国人大常委会、国务院、全国政协、中央纪律检查委员会工作部门领导成员或者机关内设机构担任领导职务的人员,国家监察委员会、最高人民法院、最高人民检察院领导成员(不含正职)和内设机构担任领导职务的人员;县级以上地方各级*党**委、人大常委会、政府、政协、纪委监委、法院、检察院及其工作部门领导成员或者机关内设机构担任领导职务的人员;上列工作部门内设机构担任领导职务的人员。
选拔任用参照公务员法管理的群团机关和县级以上*党**委、政府直属事业单位的领导成员及其内设机构担任领导职务的人员,参照本条例执行。
上列机关、单位选拔任用非*共中***党**员领导干部,参照本条例执行。
选拔任用民族区域自治地方*党**政领导干部,法律法规和政策另有规定的,从其规定。
第五条 本条例第四条所列范围中选举和依法任免的*党**政领导职务,*党**组织推荐、提名人选的产生,适用本条例的规定,其选举和依法任免按照有关法律、章程和规定进行。
第六条 *党**委(*党**组)及其组织(人事)部门按照干部管理权限履行选拔任用*党**政领导干部职责,切实发挥把关作用,负责本条例的组织实施。
★ 第二章 选拔任用条件 ★
第七条 *党**政领导干部必须信念坚定、为民服务、勤政务实、敢于担当、清正廉洁,具备下列基本条件:
(一)自觉坚持以马克思列宁主义、毛*东泽**思想、*小平邓**理论、“三个代表”重要思想、科学发展观、习*平近**新时代中国特色社会主义思想为指导,努力用马克思主义立场、观点、方法分析和解决实际问题,坚持讲学习、讲政治、讲正气,牢固树立政治意识、大局意识、核心意识、看齐意识,坚决维护习*平近**总书记核心地位,坚决维护*党**中央权威和集中统一领导,自觉在思想上政治上行动上同*党**中央保持高度一致,经得起各种风浪考验;
(二)具有共产主义远大理想和中国特色社会主义坚定信念,坚定道路自信、理论自信、制度自信、文化自信,坚决贯彻执行*党**的理论和路线方针政策,立志改革开放,献身现代化事业,在社会主义建设中艰苦创业,树立正确政绩观,做出经得起实践、人民、历史检验的实绩;
(三)坚持解放思想,实事求是,与时俱进,求真务实,认真调查研究,能够把*党**的方针政策同本地区本部门实际相结合,卓有效果地开展工作,落实“三严三实”要求,主动担当作为,真抓实干,讲实话,办实事,求实效;
(四)有强烈的革命事业心、政治责任感和历史使命感,有斗争精神和斗争本领,有实践经验,有胜任领导工作的组织能力、文化水平和专业素养;
(五)正确行使人民赋予的权力,坚持原则,敢抓敢管,依法办事,以身作则,艰苦朴素,节约节约,坚持*党**的群众路线,密切联系群众,自觉接受*党**和群众的批评、监督,加强道德修养,讲*党**性、重品行、作表率,带头践行社会主义核心价值观,廉洁从政、廉洁用权、廉洁修身、廉洁齐家,做到自重自省自警自励,反对形式主义、官僚主义、享乐主义和奢靡之风,反对任何滥用职权、谋求私利的行为;
(六)坚持和维护*党**的民主集中制,有民主作风,有全局观念,善于团结同志,包括团结同自己有不同意见的同志一道工作。
第八条 提拔担任*党**政领导职务的,应当具备下列基本资格:
(一)提任县处级领导职务的,应当具有五年以上工龄和两年以上基层工作经历。
(二)提任县处级以上领导职务的,一般应当具有在下一级两个以上职位任职的经历。
(三)提任县处级以上领导职务,由副职提任正职的,应当在副职岗位工作两年以上;由下级正职提任上级副职的,应当在下级正职岗位工作三年以上。
(四)一般应当具有大学专科以上文化程度,其中厅局级以上领导干部一般应当具有大学本科以上文化程度。
(五)应当经过*党**校(行政学院)、干部学院或者组织(人事)部门认可的其他培训机构的培训,培训时间应当达到干部教育培训的有关规定要求。确因特殊情况在提任前未达到培训要求的,应当在提任后一年内完成培训。
(六)具有正常履行职责的身体条件。
(七)符合有关法律规定的资格要求。提任*党**的领导职务的,还应当符合《中国*产党共**章程》等规定的*党**龄要求。
职级公务员担任领导职务,按照有关规定执行。
第九条 *党**政领导干部应当逐级提拔。特别优秀或者工作特殊需要的干部,可以突破任职资格规定或者越级提拔担任领导职务。
破格提拔的特别优秀干部,应当政治过硬、德才素质突出、群众公认度高,且符合下列条件之一:在关键时刻或者承担急难险重任务中经受住考验、表现突出、作出重大贡献;在条件艰苦、环境复杂、基础差的地区或者单位工作实绩突出;在其他岗位上尽职尽责,工作实绩特别显著。
因工作特殊需要破格提拔的干部,应当符合下列情形之一:领导班子结构需要或者领导职位有特殊要求的;专业性较强的岗位或者重要专项工作急需的;艰苦边远地区、贫困地区急需引进的。
破格提拔干部必须从严掌握。不得突破本条例第七条规定的基本条件和第八条第一款第七项规定的资格要求。任职试用期未满或者提拔任职不满一年的,不得破格提拔。不得在任职年限上连续破格。不得越两级提拔。
第十条 拓宽选人视野和渠道,*党**政领导干部可以从*党**政机关选拔任用,也可以从*党**政机关以外选拔任用,关注从企业、高等学校、科研院所等单位以及社会组织中发现选拔。地方*党**政领导班子成员应当关注从担任过县(市、区、旗)、乡(镇、街道)*党**政领导职务的干部和国有企事业单位领导人员中选拔。
★ 第三章 分析研判和动议 ★
第十一条 组织(人事)部门应当深化对干部的日常了解,坚持知事识人,把功夫下在平时,全方位、多角度、近距离了解干部。根据日常了解情况,对领导班子和领导干部进行综合分析研判,为*党**委(*党**组)选人用人提供依据和参考。
第十二条 *党**委(*党**组)或者组织(人事)部门根据工作需要和领导班子建设实际,结合综合分析研判情况,提出启动干部选拔任用工作意见。
第十三条 组织(人事)部门综合有关方面建议和平时了解掌握的情况,对领导班子和领导干部进行动议分析,就选拔任用的职位、条件、范围、方式、程序和人选意向等提出初步建议。
个人向*党**组织推荐领导干部人选,必须负责地写出推荐材料并署名。
第十四条 组织(人事)部门将初步建议向*党**委(*党**组)主要领导成员汇报,对初步建议进行完善,在一定范围内进行沟通酝酿,形成工作方案。
对动议的人选严格把关,根据工作需要,可以提前核查有关事项。
第十五条 研判和动议时,根据工作需要和实际情况,如确有必要,也可以把公开选拔、竞争上岗作为产生人选的一种方式。领导职位出现空缺且本地区本部门没有合适人选的,特别是需要补充紧缺专业人才或者配备结构需要干部的,可以通过公开选拔产生人选;领导职位出现空缺,本单位本系统符合资格条件人数较多且需要进一步比选择优的,可以通过竞争上岗产生人选。公开选拔、竞争上岗一般适用于副职领导职位。
公开选拔、竞争上岗应当结合岗位特点,坚持组织把关,突出政治素质、专业素养、工作实绩和一贯表现,防止简单以分数、票数取人。
公开选拔、竞争上岗设置的资格条件突破规定的,应当事先报上级组织(人事)部门审核同意。
★ 第四章 民主推荐 ★
第十六条 选拔任用*党**政领导干部,应当经过民主推荐。民主推荐包括谈话调研推荐和会议推荐,推荐结果作为选拔任用的重要参考,在一年内有效。
第十七条 领导班子换届,民主推荐按照职位设置全额定向推荐;个别提拔任职或者进一步使用,可以按照拟任职位进行定向推荐,也可以根据拟任职位的具体情况进行非定向推荐;进一步使用的,可以采取听取意见的方式进行,其中正职也可以参照个别提拔任职进行民主推荐。
第十八条 地方领导班子换届,民主推荐应当经过下列程序:
(一)进行谈话调研推荐,提前向谈话对象提供谈话提纲、换届政策说明、干部名册等相关材料,提出有关要求,提高谈话质量;
(二)综合考虑谈话调研推荐情况以及人选条件、岗位要求、班子结构等,经与本级*党**委沟通协商后,由上级*党**委或者组织部门研究提出会议推荐参考人选,参考人选应当差额提出;
(三)召开推荐会议,由本级*党**委主持,考察组说明换届有关政策,介绍参考人选产生情况,提出有关要求,组织填写推荐表;
(四)对民主推荐情况进行综合分析;
(五)向上级*党**委或者组织部门汇报民主推荐情况。
第十九条 地方领导班子换届,谈话调研推荐一般由下列人员参加:
(一)*党**委成员;
(二)人大常委会、政府、政协领导成员;
(三)纪委监委领导成员;
(四)法院、检察院主要领导成员;
(五)*党**委工作部门、政府工作部门、群团组织主要领导成员;
(六)下一级*党**委和政府主要领导成员;
(七)其他需要参加的人员,可以根据知情度、关联度和代表性原则确定。
推荐人大常委会、政府、政协领导成员人选,应当有民主*党**派、工商联主要领导成员和无*党**派代表人士参加。
参加会议推荐的人员参照上列范围确定,可以适当调整。
第二十条 个别提拔任职,或者进一步使用需要进行民主推荐的,民主推荐程序可以参照本条例第十八条规定进行;必要时也可以先进行会议推荐,再进行谈话调研推荐。先进行谈话调研推荐的,可以提出会议推荐参考人选,参考人选应当差额提出。单位人数较少、参加会议推荐人员范围与谈话调研推荐人员范围基本相同,且谈话调研推荐意见集中的,根据实际情况,可以不再进行会议推荐。
根据工作需要,可以在民主推荐前对推荐职位、条件、范围以及符合职位要求和任职条件的人选,在人选所在地区或者单位领导班子范围内进行沟通。
第二十一条 个别提拔任职,或者进一步使用需要进行民主推荐的,参加民主推荐人员一般按照下列范围执行:
(一)民主推荐地方*党**政领导班子成员人选,参照本条例第十九条规定执行,可以适当调整。
(二)民主推荐工作部门领导成员人选,谈话调研推荐由本部门领导成员、内设机构担任主要领导职务的人员、直属单位主要领导成员以及其他需要参加的人员参加;根据实际情况还可以吸收本系统下级单位主要领导成员参加。参加会议推荐的人员范围可以适当调整。
(三)民主推荐内设机构领导职务拟任人选,参照前项所列范围确定,也可以在内设机构范围内进行。
第二十二条 *党**委和政府及其工作部门个别特殊需要的领导成员人选,可以由*党**委(*党**组)或者组织(人事)部门推荐,报上级组织(人事)部门同意后作为考察对象。
★ 第五章 考察 ★
第二十三条 确定考察对象,应当根据工作需要和干部德才条件,将民主推荐与日常了解、综合分析研判以及岗位匹配度等情况综合考虑,深入分析、比较择优,防止把推荐票等同于选举票、简单以推荐票取人。
第二十四条 有下列情形之一的,不得列为考察对象:
(一)违反政治纪律和政治规矩的;
(二)群众公认度不高的;
(三)上一年年度考核结果为基本称职以下等次的;
(四)有跑官、拉票等非组织行为的;
(五)除特殊岗位需要外,配偶已移居国(境)外,或者没有配偶但子女均已移居国(境)外的;
(六)受到诫勉、组织处理或者*党**纪政务处分等影响期未满或者期满影响使用的;
(七)其他原因不宜提拔或者进一步使用的。
第二十五条 地方领导班子换届,由本级*党**委书记与副书记、分管组织、纪检监察等工作的常委根据上级*党**委组织部门反馈的情况,对考察对象人选进行酝酿,本级*党**委常委会研究提出考察对象建议名单,经与上级*党**委组织部门沟通后,确定考察对象。对拟新进*党**政领导班子的考察对象,应当在一定范围内公示。
个别提拔任职或者进一步使用,按照干部管理权限,由*党**委(*党**组)或者上级组织(人事)部门研究确定考察对象。
考察对象一般应当多于拟任职务人数,个别提拔任职或者进一步使用时意见比较集中的,也可以等额确定考察对象。
第二十六条 对确定的考察对象,由组织(人事)部门进行严格考察。
双重管理干部的考察工作,由主管方负责组织实施,根据工作需要会同协管方进行。
第二十七条 考察*党**政领导职务拟任人选,必须依据干部选拔任用条件和不同领导职务的职责要求,全面考察其德、能、勤、绩、廉,严把政治关、品行关、能力关、作风关、廉洁关。
突出政治标准,注重了解政治理论学习情况,深入考察政治忠诚、政治定力、政治担当、政治能力、政治自律等方面的情况。
深入考察道德品行,加强对工作时间之外表现的考察,注重了解社会公德、职业道德、家庭美德、个人品德等方面的情况。
强化专业素养考察,深入了解专业知识、专业能力、专业作风、专业精神等方面的情况。
注重考察工作实绩,围绕贯彻落实*党**中央重大决策部署,统筹推进“五位一体”总体布局和协调推进“四个全面”战略布局,深入了解履行岗位职责、贯彻新发展理念、推动高质量发展取得的实际效果。考察地方*党**政领导班子成员,应当把经济建设、政治建设、文化建设、社会建设、生态文明建设和*党**的建设等情况作为考察评价的重要内容,防止单纯以经济增长速度评定工作实绩。考察*党**政工作部门领导干部,应当把履行*党**的建设职责,制定和执行政策、推动改革创新、营造良好发展环境、提供优质公共服务、维护社会公平正义等作为考察评价的重要内容。
加强作风考察,深入了解为民服务、求真务实、勤勉敬业、敢于担当、奋发有为,遵照中央八项规定精神,反对形式主义、官僚主义、享乐主义和奢靡之风等情况。
强化廉政情况考察,深入了解遵照廉洁自律有关规定,保持高尚情操和健康情趣,慎独慎微,秉公用权,清正廉洁,不谋私利,严格要求亲属和身边工作人员等情况。
根据实际需要,针对不同层级、不同岗位考察对象,实行差异化考察,对*党**政正职人选,坚持更高标准、更严要求,突出把握政治方向、驾驭全局、抓班子带队伍等方面情况的考察。
第二十八条 考察*党**政领导职务拟任人选,应当保证充足的考察时间,经过下列程序:
(一)制定考察工作方案;
(二)同考察对象呈报单位或者所在单位*党**委(*党**组)主要领导成员就考察工作方案沟通情况,征求意见;
(三)根据考察对象的不同情况,通过适当方式在一定范围内发布干部考察预告;
(四)采取个别谈话、发放征求意见表、民主测评、实地走访、查阅干部人事档案和工作资料等方法,广泛深入地了解情况,根据需要进行专项调查、延伸考察等,关注了解考察对象生活圈、社交圈情况;
(五)同考察对象面谈,进一步了解其政治立场、思想品质、价值取向、见识见解、适应能力、性格特点、心理素质等方面情况,以及缺点和不足,鉴别印证有关问题,深化对考察对象的研判;
(六)综合分析考察情况,与考察对象的一贯表现进行比较、相互印证,全面准确地对考察对象作出评价;
(七)向考察对象呈报单位或者所在单位*党**委(*党**组)主要领导成员反馈考察情况,并交换意见;
(八)考察组研究提出人选任用建议,向派出考察组的组织(人事)部门汇报,经组织(人事)部门集体研究提出任用建议方案,向本级*党**委(*党**组)报告。
考察内设机构领导职务拟任人选程序,可以根据实际情况适当简化。
第二十九条 考察地方*党**政领导班子成员拟任人选,个别谈话和征求意见的范围一般为:
(一)*党**委和政府领导成员,人大常委会、政协、纪委监委、法院、检察院主要领导成员;
(二)考察对象所在单位领导成员;
(三)考察对象所在单位有关工作部门主要领导成员或者内设机构担任主要领导职务的人员和直属单位主要领导成员;
(四)其他有关人员。
第三十条 考察工作部门领导班子成员拟任人选,个别谈话和征求意见的范围一般为:
(一)考察对象上级领导机关有关领导成员;
(二)考察对象所在单位领导成员;
(三)考察对象所在单位内设机构担任主要领导职务的人员和直属单位主要领导成员;
(四)其他有关人员。
考察内设机构领导职务拟任人选,个别谈话和征求意见的范围参照上列规定执行。
第三十一条 考察*党**政领导职务拟任人选,应当听取考察对象所在单位组织(人事)部门、纪检监察机关、机关*党**组织的意见,根据需要可以听取巡视巡察机构、审计机关和其他相关部门意见。
组织(人事)部门必须严格审核考察对象的干部人事档案,查核个人有关事项报告,就*党**风廉政情况听取纪检监察机关意见,对反映问题线索具体、有可查性的*访信**举报进行核查。对需要进行经济责任审计的考察对象,应当事先按照有关规定进行审计。
考察对象呈报单位或者所在单位*党**委(*党**组)必须就考察对象廉洁自律情况提出结论性意见,并由*党**委(*党**组)书记、纪委书记(纪检监察组组长)签字。机关内设机构领导职务的拟任人选考察对象,也应当由相关*党**组织和纪检监察机构出具廉洁自律情况结论性意见。
第三十二条 考察*党**政领导职务拟任人选,必须形成书面考察材料,建立考察文书档案。已经任职的,考察材料归入本人干部人事档案。考察材料必须写实,评判应当全面、准确、客观,用具体事例反映考察对象的情况,包括下列内容:
(一)德、能、勤、绩、廉方面的主要表现以及主要特长、行为特征;
(二)主要缺点和不足;
(三)民主推荐、民主测评、考察谈话情况;
(四)审核干部人事档案、查核个人有关事项报告、听取纪检监察机关意见、核查*访信**举报等情况的结论。
第三十三条 *党**委(*党**组)或者组织(人事)部门选派具有较高素质的人员组建考察组,考察组由两名以上成员组成。考察组负责人应当由思想政治素质好、具有较丰富工作经验并熟悉干部工作的人员担任。
实行干部考察工作责任制。考察组必须坚持原则,公道正直,深入细致,如实反映考察情况和意见,对考察材料负责,履行干部选拔任用风气监督职责。
★ 第六章 讨论决定★
第三十四条 *党**政领导职务拟任人选,在讨论决定或者决定呈报前,应当根据职位和人选的不同情况,分别在*党**委(*党**组)、人大常委会、政府、政协等有关领导成员中进行酝酿。
工作部门领导成员拟任人选,应当征求上级分管领导成员的意见。
非*共中***党**员拟任人选,应当征求*党**委*战统**部门和民主*党**派、工商联主要领导成员、无*党**派代表人士的意见。
双重管理干部的任免,主管方应当事先征求协管方意见,进行酝酿。征求意见一般采用书面形式进行。协管方自收到主管方意见之日起一个月内未予答复的,视为同意。双方意见不一致时,正职的任免报上级*党**委组织部门协调,副职的任免由主管方决定。
第三十五条 选拔任用*党**政领导干部,应当按照干部管理权限由*党**委(*党**组)集体讨论作出任免决定,或者决定提出推荐、提名的意见。属于上级*党**委(*党**组)管理的,本级*党**委(*党**组)可以提出选拔任用建议。
对拟破格提拔的人选在讨论决定前,必须报经上级组织(人事)部门同意。越级提拔或者不经过民主推荐列为破格提拔人选的,应当在考察前报告,经批复同意后方可进行。
第三十六条 市(地、州、盟)、县(市、区、旗)*党**委和政府领导班子正职的拟任人选和推荐人选,一般应当由上级*党**委常委会提名并提交全会无记名投票表决;全会闭会期间,由*党**委常委会作出决定,决定前应当征求*党**委委员的意见。
第三十七条 有下列情形之一的,不得提交会议讨论:
(一)没有按照规定进行民主推荐、考察的;
(二)拟任人选所在单位*党**委(*党**组)对廉洁自律情况没有作出结论性意见的,或者纪检监察机关未反馈意见的,或者纪检监察机关有不同意见的;
(三)个人有关事项报告未查核或者经查核存疑尚未查清的;
(四)线索具体、有可查性的*访信**举报尚未调查清楚的;
(五)干部人事档案中身份、年龄、工龄、*党**龄、学历、经历等存疑尚未查清的;
(六)巡视巡察、审计等工作中发现重大问题尚未作出结论的;
(七)没有按照规定向上级报告或者报告后未经批复同意的干部任免事项;
(八)其他原因不宜提交会议讨论的。
第三十八条 *党**委(*党**组)讨论决定干部任免事项,必须有三分之二以上成员到会,并保证与会成员有足够时间听取情况介绍、充分发表意见。与会成员对任免事项,应当逐一发表同意、不同意或者缓议等明确意见,*党**委(*党**组)主要负责人应当最后表态。在充分讨论的基础上,采取口头表决、举手表决或者无记名投票等方式进行表决。意见分歧较大时,暂缓进行表决。
*党**委(*党**组)有关干部任免的决定,需要复议的,应当经*党**委(*党**组)超过半数成员同意后方可进行。
第三十九条 *党**委(*党**组)讨论决定干部任免事项,应当按照下列程序进行:
(一)*党**委(*党**组)分管组织(人事)工作的领导成员或者组织(人事)部门负责人,逐个介绍领导职务拟任人选的推荐、考察和任免理由等情况,其中涉及破格提拔等需要按照要求事先向上级组织(人事)部门报告的选拔任用有关工作事项,应当说明具体事由和征求上级组织(人事)部门意见的情况;
(二)参加会议人员进行充分讨论;
(三)进行表决,以*党**委(*党**组)应到会成员超过半数同意形成决定。
第四十条 需要报上级*党**委(*党**组)审批的拟提拔任职的干部,必须呈报*党**委(*党**组)请示并附干部任免审批表、干部考察材料、本人干部人事档案和*党**委(*党**组)会议纪要、讨论记录、民主推荐情况等材料。上级组织(人事)部门对呈报的材料应当严格审查。
需要报上级备案的干部,应当按照规定及时向上级组织(人事)部门备案。
★ 第七章 任职 ★
第四十一条 *党**政领导职务实行选任制、委任制,部分专业性较强的领导职务可以实行聘任制。
第四十二条 实行*党**政领导干部任职前公示制度。
提拔担任厅局级以下领导职务的,除特殊岗位和在换届考察时已进行过公示的人选外,在*党**委(*党**组)讨论决定后、下发任职通知前,应当在一定范围内公示。公示内容应当真实准确,便于监督,涉及破格提拔的还应当说明破格的具体情形和理由。公示期不少于五个工作日。公示结果不影响任职的,办理任职手续。
第四十三条 实行*党**政领导干部任职试用期制度。
提拔担任下列非选举产生的厅局级以下领导职务的,试用期为一年:
(一)*党**委、人大常委会、政府、政协工作部门副职和内设机构领导职务;
(二)纪委监委机关内设机构、派出机构领导职务;
(三)法院、检察院内设机构的非国家权力机关依法任命的领导职务。
试用期满后,经考核胜任现职的,正式任职;不胜任的,免去试任职务,一般按照试任前职级或者职务层次安排工作。
第四十四条 实行任职谈话制度。对决定任用的干部,由*党**委(*党**组)指定专人同本人谈话,肯定成绩,指出不足,提出要求和需要关注的问题。
对破格提拔以及通过公开选拔、竞争上岗任职的干部,试用期满正式任职时,*党**委(*党**组)还应当指定专人进行谈话。
第四十五条 *党**政领导职务的任职时间,按照下列时间计算:
(一)由*党**委(*党**组)决定任职的,自*党**委(*党**组)决定之日起计算;
(二)由*党**的代表大会、*党**的委员会全体会议、*党**的纪律检查委员会全体会议、人民代表大会、政协全体会议选举、决定任命的,自当选、决定任命之日起计算;
(三)由人大常委会或者政协常委会任命或者决定任命的,自人大常委会、政协常委会任命或者决定任命之日起计算;
(四)由*党**委向政府提名由政府任命的,自政府任命之日起计算。
★ 第八章 依法推荐、提名和民主协商 ★
第四十六条 *党**委向人民代表大会或者人大常委会推荐需要由人民代表大会或者人大常委会选举、任命、决定任命的领导干部人选,应当事先向人民代表大会临时*党**组织或者人大常委会*党**组和人大常委会组成人员中的*党**员介绍*党**委推荐意见。人民代表大会临时*党**组织、人大常委会*党**组和人大常委会组成人员以及人大代表中的*党**员,应当认真贯彻*党**委推荐意见,带头依法办事,正确履行职责。
第四十七条 *党**委向人民代表大会推荐由人民代表大会选举、决定任命的领导干部人选,应当以本级*党**委名义向人民代表大会主席团提交推荐书,介绍所推荐人选的有关情况,说明推荐理由。
*党**委向人大常委会推荐由人大常委会任命、决定任命的领导干部人选,应当在人大常委会审议前,按照规定程序提出,介绍所推荐人选的有关情况。
第四十八条 *党**委向政府提名由政府任命的政府工作部门和机构领导成员人选,在*党**委讨论决定后,由政府任命。
第四十九条 领导班子换届,*党**委推荐人大常委会、政府、政协领导成员人选和监察委员会主任、法院院长、检察院检察长人选,应当事先向民主*党**派、工商联主要领导成员和无*党**派代表人士通报有关情况,进行民主协商。
第五十条 *党**委推荐的领导干部人选,在人民代表大会选举、决定任命或者人大常委会任命、决定任命前,如果人大代表或者人大常委会组成人员对所推荐人选提出不同意见,*党**委应当认真研究,并作出必要的解释或者说明。如果发现有事实依据、足以影响选举或者任命的问题,*党**委可以建议人民代表大会或者人大常委会按照规定程序暂缓选举、任命、决定任命,也可以重新推荐人选。
政协领导成员候选人的推荐和协商提名,按照政协章程和有关规定办理。
★ 第九章 沟通、回避★
第五十一条 实行*党**政领导干部沟通制度。
(一)沟通的对象主要是:因工作需要沟通的;需要通过沟通锻炼提高领导能力的;在一个地方或者部门工作时间较长的;按照规定需要回避的;因其他原因需要沟通的。沟通的重点是县级以上地方*党**委和政府的领导成员,纪委监委、法院、检察院、*党**委和政府部分工作部门的主要领导成员。
(二)地方*党**委和政府领导成员原则上应当任满一届,在同一职位上任职满十年的,必须沟通;在同一职位连续任职达到两个任期的,不再推荐、提名或者任命担任同一职务。同一地方(部门)的*党**政正职一般不同时易地沟通。
(三)*党**政机关内设机构处级以上领导干部在同一职位上任职时间较长的,应当进行沟通。
(四)经历单一或者缺少基层工作经历的年轻干部,应当有计划地派到基层、艰苦边远地区和复杂环境工作,坚决防止“镀金”思想和短期行为。
(五)加强工作统筹,加大干部沟通力度。推进地方与部门之间、地区之间、部门之间、*党**政机关与国有企事业单位以及其他社会组织之间的干部沟通,推动形成国有企事业单位、社会组织干部人才及时进入*党**政机关的良性工作机制。
(六)干部沟通由*党**委(*党**组)及其组织(人事)部门按照干部管理权限组织实施,严格把握人选的资格条件。干部个人不得自行联系沟通事宜,领导干部不得指定沟通人选。同一干部不宜频繁沟通。
(七)沟通的干部接到任职通知后,应当在*党**委(*党**组)或者组织(人事)部门限定的时间内到任。跨地区跨部门沟通的,应当同时转移行政关系、工资关系和*党**的组织关系。
第五十二条 实行*党**政领导干部任职回避制度。
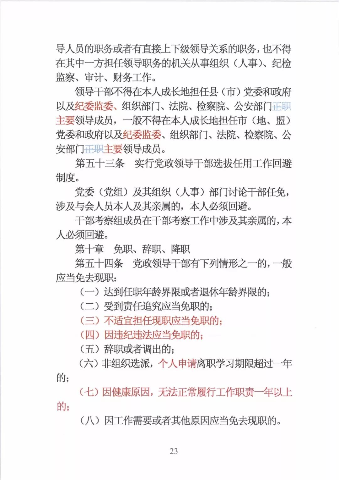
*党**政领导干部任职回避的亲属关系为:夫妻关系、直系血亲关系、三代以内旁系血亲以及近姻亲关系。有上列亲属关系的,不得在同一机关担任双方直接隶属于同一领导人员的职务或者有直接上下级领导关系的职务,也不得在其中一方担任领导职务的机关从事组织(人事)、纪检监察、审计、财务工作。
领导干部不得在本人成长地担任县(市)*党**委和政府以及纪委监委、组织部门、法院、检察院、公安部门主要领导成员,一般不得在本人成长地担任市(地、盟)*党**委和政府以及纪委监委、组织部门、法院、检察院、公安部门主要领导成员。
第五十三条 实行*党**政领导干部选拔任用工作回避制度。
*党**委(*党**组)及其组织(人事)部门讨论干部任免,涉及与会人员本人及其亲属的,本人必须回避。
干部考察组成员在干部考察工作中涉及其亲属的,本人必须回避。
★ 第十章 免职、辞职、降职 ★
第五十四条 *党**政领导干部有下列情形之一的,一般应当免去现职:
(一)达到任职年龄界限或者退休年龄界限的;
(二)受到责任追究应当免职的;
(三)不适宜担任现职应当免职的;
(四)因违纪违法应当免职的;
(五)辞职或者调出的;
(六)非组织选派,个人申请离职学习期限超过一年的;
(七)因健康原因,无法正常履行工作职责一年以上的;
(八)因工作需要或者其他原因应当免去现职的。
第五十五条 实行*党**政领导干部辞职制度。辞职包括因公辞职、自愿辞职、引咎辞职和责令辞职。
辞职应当符合有关规定,手续依照法律或者有关规定程序办理。
第五十六条 引咎辞职、责令辞职和因问责被免职的*党**政领导干部,一年内不安排领导职务,两年内不得担任高于原任职务层次的领导职务。同时受到*党**纪政务处分的,按照影响期长的规定执行。
第五十七条 实行*党**政领导干部降职制度。*党**政领导干部在年度考核中被确定为不称职的,因工作能力较弱、受到组织处理或者其他原因不适宜担任现职务层次的,应当降职使用。降职使用的干部,其待遇按照新任职务职级的标准执行。
第五十八条 因不适宜担任现职调离岗位、免职的,一年内不得提拔。降职使用的干部重新提拔,按照有关规定执行。
重新任职或者提拔任职,应当根据具体情形、工作需要和个人情况综合考虑,合理安排使用。
对符合有关规定给予容错的干部,应当客观公正对待。
★ 第十一章 纪律和监督 ★
第五十九条 选拔任用*党**政领导干部,必须严格执行本条例的各项规定,并遵照下列纪律:
(一)不准超职数配备、超机构尺寸提拔领导干部、超审批权限设置机构配备干部,或者违反规定擅自设置职务名称、提*干高**部职务职级待遇;
(二)不准采取不正当手段为本人或者他人谋取职务、提高职级待遇;
(三)不准违反规定程序动议、推荐、考察、讨论决定任免干部,或者由主要领导成员个人决定任免干部;
(四)不准私自泄漏研判、动议、民主推荐、民主测评、考察、酝酿、讨论决定干部等有关情况;
(五)不准在干部考察工作中隐瞒或者歪曲事实真相;
(六)不准在民主推荐、民主测评、组织考察和选举中搞拉票、助选等非组织活动;
(七)不准利用职务便利私自干预下级或者原任职地区、系统和单位干部选拔任用工作;
(八)不准在机构变动,主要领导成员即将达到任职年龄界限、退休年龄界限或者已经明确即将离任时,突击提拔、调整干部;
(九)不准在干部选拔任用工作中任人唯亲、排斥异己、封官许愿,拉帮结派、搞团团伙伙,营私舞弊;
(十)不准篡改、伪造干部人事档案,或者在干部身份、年龄、工龄、*党**龄、学历、经历等方面弄虚作假。
第六十条 加强干部选拔任用工作全程监督,严格执行干部选拔任用全程纪实和任前事项报告、“一报告两评议”、专项检查、离任检查、立项督查、“带病提拔”问题倒查等制度。严肃查处违反组织(人事)纪律的行为。对违反本条例规定的事项,按照有关规定对*党**委(*党**组)主要领导成员和有关领导成员、组织(人事)部门有关领导成员以及其他直接责任人作出组织处理或者纪律处分;涉嫌违法犯罪的,移送有关国家机关依法处理。
对无正当理由拒不服从组织调动或者沟通决定的,依规依纪依法予以免职或者降职使用,并视情节轻重给予处分。
第六十一条 实行*党**政领导干部选拔任用工作责任追究制度。凡用人失察失误造成严重后果的,本地区本部门用人上的不正之风严重、干部群众反映强烈以及对违反组织(人事)纪律的行为查处不力的,应当根据具体情况,严肃追究*党**委(*党**组)及其主要领导成员、有关领导成员、组织(人事)部门、纪检监察机关、干部考察组有关领导成员以及其他直接责任人的责任。
第六十二条 *党**委(*党**组)及其组织(人事)部门对干部选拔任用工作和贯彻执行本条例的情况进行监督检查,认真受理有关干部选拔任用工作的举报、申诉,制止、纠正违反本条例的行为,并对有关责任人提出处理意见或者处理建议。
纪检监察机关、巡视巡察机构按照有关规定,加强对干部选拔任用工作的监督检查。
第六十三条 实行地方*党**委组织部门和纪检监察、巡视巡察、机构编制、审计、*访信**等有关机构联席会议制度,就加强对干部选拔任用工作的监督,沟通信息、沟通情况、研究问题,提出意见和建议。联席会议由组织部门召集。
第六十四条 *党**委(*党**组)及其组织(人事)部门在干部选拔任用工作中,必须严格执行本条例,坚持出以公心、公正用人,严格规范履职用权行为,自觉接受*党**内监督、社会监督、群众监督。下级机关和*党**员、干部、群众对干部选拔任用工作中的违规违纪行为,有权向上级*党**委(*党**组)及其组织(人事)部门、纪检监察机关举报、申诉,受理部门和机关应当按照有关规定查核处理。
★ 第十二章 附则 ★
第六十五条 本条例对工作部门的规定,同时适用于办事机构、派出机构、特设机构以及其他直属机构。
第六十六条 选拔任用乡(镇、街道)的*党**政领导干部,由省、自治区、直辖市*党**委根据本条例制定相应的实施办法。
第六十七条 中国人民解放军和中国人民武装警察部队领导干部的选拔任用办法,由中央军事委员会根据本条例的原则作出规定。
第六十八条 本条例由*共中**中央组织部负责解释。
第六十九条 本条例自2019年3月3日起施行。2014年1月14日*共中**中央印发的《*党**政领导干部选拔任用工作条例》同时废止。

新旧对照版!快速了解2019版《干部任用条例》重要修改点!
【阅读建议:点开图片,放大 阅读;或*载下**至手机,横屏浏览】

来源:中国组织人事报

投稿邮箱:[email protected]

往期
回顾
一分钟!习*平近**2019年*会两**讲话“干货”全掌握

觉得不错,点好看呦!