
一、跨境支付:从商业模式变动到技术突破
国内跨境支付市场由四类参与方主导,分别为银行电汇、专业汇款公司、国际信用卡公司与第三方支付公司。银行电汇普遍采用 SWIFT(环球同业银行金融电讯协会)通道实现跨境汇款,收费高昂且交易进度较慢,3-5 天才能汇款到账,优点在于手续费有上限,适用于大额汇款与支付。专业汇款公司依赖邮局与银行物理网点,不经过银行通道跨境汇款,将交易时间缩短到10分钟,但汇款币种有限,费用方面实行分档付费模
式,适用于中小规模汇款支付。国际信用卡对用户跨境支付用户而言刷卡成功率约在 70%-90%,对商家而言也存在拒付、欺诈等问题。第三方跨境支付收费廉价、快速便捷、安全性较高,适合小额频繁的跨境支付。
根据是否具有跨境外汇支付业务牌照,国内第三方跨境支付公司的经营模式分为两类。未获得试点许可的支付机构大多数是和境内外银行或国际信用卡组织合作,以代理的身份购汇,货币兑换和付款流程由其托管银行完成,曲线完成跨境支付。获得试点许可的第三方支付机构被允许通过合作银行为小额电子商务交易双方提供跨境互联网支付所涉及的外汇资金集中收付及相关结售汇服务,直接对接境内外用户与商户。区块链技术下的跨境支付摒弃中转银行,实现点到点快速且成本低廉的跨境支付
区块链技术下的跨境支付摒弃中转银行,实现点到点快速且成本低廉的跨境支付。绕过中转银行可以实现全天候支付、瞬间到账,在加快交易进度同时省去了大量的手续费。此外,区块链去中心化、信息不可篡改、匿名性等特点,加强了跨境支付的安全性、透明性与低风险性。
区块链不仅是设想,更在逐步走向现实。区块链技术具有不同层次的跨境支付解决方案。小到利用数字货币充当外汇兑换的中介,大到通过向银行提供技术支持与底层协议,建设去中心化的全球汇款系统,代替传统成本高昂的SWIFT通道。区块链不仅是设想,更在逐步走向现实。
1.电汇采用SWIFT通道实现跨境汇款,收费高昂、用时较长
电汇是指汇出行应汇款人申请,以加押电报、电传或者 SWIFT(环球同业银行金融电讯协会)形式给国外汇入行,指示其解付一定金额给收款人的汇款结算方式。(环球同业银行金融电讯协会)形式给国外汇入行,指示其解付一定金额给收款人的汇款结算方式。中国境内的银行的跨境电汇业务普遍采用 SWIFT形式向境外汇入行发送报文。SWIFT是国际银行同业间的国际合作组织,在全世界拥有会员银行超过4000个,每家会员拥有唯一的SWIFTCode作为银行间电汇或汇款的银行代号。目前国内央行,中国进出口银行、中国农业发展银行等政策性银行,19家全国性商业银行,79家城市商业银行以及55家外资行都有自己的SWIFT Code。
电汇一般2-3个工作日到账,除手续费外还收取电报费,一般用于大额汇票业务个工作日到账,除手续费外还收取电报费,一般用于大额汇票业务。以中国银行为例,中国银行按汇款金额的1/1000 收取手续费(最低50元人民币),另外加150元人民币的电报费。若采用外钞汇款而非外汇汇款,银行还会收取外币现钞兑换成外币外汇的差价费。电汇安全方便,一般在收款人大额汇票业务中采用。

从线上延伸至线上,网上银行提高了电汇便利性。如果拥有汇出银行的银行账户,汇款人除了可前往银行网点的柜台办理外,还能通过网上银行办理跨境汇出业务。跨境汇款网银渠道的开通,增加了银行电汇业务的便利性,提高了业务办理的速度,也帮助汇款人更易追踪汇款进度。
2.专业汇款公司汇款速度快、实行分档付费
专业汇款公司通常与银行、邮局等机构有较深入的合作,借助这些机构分布广泛的网点设立代理点,以迅速扩大地域覆盖面。专业汇款公司通常与银行、邮局等机构有较深入的合作,借助这些机构分布广泛的网点设立代理点,以迅速扩大地域覆盖面。以西联汇款为例,其在全球近200个国家与地区拥有超过480万个代理网点,实现全天候全球汇款支付。中国市场上主要的专业汇款公司包括西联汇款(WesternUnion)、速汇金(MoneyGram)、银星速汇(Sigue)和 BTS 汇款公司。
专业汇款公司相对传统银行汇款优势明显,汇款到账速度缩短到几分钟,手续费也相对低廉专业汇款公司相对传统银行汇款优势明显,汇款到账速度缩短到几分钟,手续费也相对低廉。对于专业汇款公司而言,几分钟就能实现跨境汇款到账,而且速汇业务手续费一般在15-40美元之间,无需支付钞转汇及中间行的费用。此外,汇款人也无需开设银行账户,只需提供身份证明,填写汇款单据,支付汇款费用就可以得到汇款密码。收款人只需持身份证明和汇款密码即可收款,而且专业汇款公司代理网点众多,不限于银行办理。

监管中介缺乏阻碍交易规模扩张。专业汇款公司如西联汇款、速汇金与银星速汇在外贸中都采用先付款后发货模式,以保证商家利益不受损失。且收款迅速到账导致交易安全性不够。一旦出现卖家欺诈,卖家难以挽回损失,导致新用户对该汇款交易方式信任不足,交易规模难以快速增长。
3. 国际信用卡支付失败率高、系统接入复杂
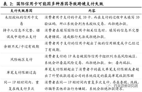
对买家而言,国际信用卡可能因多种原因导致跨境支付失败。由于国内信用卡制度不够完善,对持卡人资金保障要求不高,且个人信用指数受重视程度不足,导致使用国际信用卡的便利性远低于西方国家。国际信用卡组织如VISA、MASTER为保证客户交易的安全性,为亚洲地区信用卡添加了3D密码验证服务,以减少商户恶意欺诈的可能性,但与此同时也增加了操作的复杂性。国际信用卡非3D支付成功率约在70%-90%之间,3D通道支付成功率可能只有30%。


对商家而言,信用卡付款存在退单与欺诈等风险。信用卡公司给予持卡人退单的权利,且国际主流的跨境电商平台也倾向于买家。但对于商家而言,国际小额贸易前期物流等其他费用投入将导致其亏损。同时国际信用卡诈骗也屡见不鲜,黑卡、盗卡、复制卡难以完全在前期识别,而国际信用卡持卡人被盗刷半年内都可以选择拒付,商家所获资金将被银行冻结。
4. 国内第三方支付公司根据有无跨境外汇支付业务试点许可资格被分为两类
未获得试点许可的第三方支付机构曲线跨境支付
未获得试点许可的第三方支付机构曲线跨境支付。未获得试点许可的支付机构大多数是和境内外银行或国际信用卡组织合作,以代理的身份购汇,货币兑换和付款流程由其托管银行完成,购汇的主体是个人买家。

与国际信用卡组织合作(即外卡支付),降低其交易风险
外卡是指境外银行或境外信用卡公司发行的可在全球范围内通用的信用卡、借记卡。外卡是指境外银行或境外信用卡公司发行的可在全球范围内通用的信用卡、借记卡。传统的外卡收单业务主要是国内的收单银行或支付机构通过POS机具等设备为商户提供针对持卡人的面对面收款服务,伴随着互联网、跨境旅游、跨境电商等的发展,互联网外卡收单业务也开始逐渐壮大,持卡人开始转向网上支付。
第三方支付机构从事外卡支付需要获得国际信用卡组织的资质认证。VISA与MASTER分别推出了自己的资质认证标准VISA QSP与MASTER PF,只有通过该认证标准的第三方支付机构才能与其对接。就国内而言,同时通过VISA QSP与MASTER PF认证的支付机构不足15家。

第三方支付公司能增强国际信用卡支付通道成功率,降低支付风险。支付公司在提供支付服务的同时还提供严格的加密措施,比如与卡组织的黑卡库等信息共享,一旦碰到黑卡或者盗卡行为,系统直接拒绝持卡人付款。以环迅支付为例,其为外贸中小企业提供风险控制解决方案,使得交易成功率达到90%以上。

信用卡支付在国外较为普遍,国内信用卡消费也日渐频繁。根据网银在线对美国、英国、德国、俄罗斯等国家的国外客商调查显示,超过65%的人乐意接受信用卡支付,且40%左右的人正在使用信用卡支付。2015年8月公布的《中国信用卡产业发展蓝皮书》数据,2014年国内信用卡总数量已达4.55亿张,同比增长16.36%,交易总额达17.03 亿元,同比增长30%。随着国内信用卡使用环境的改善以及国际信用卡便捷度的提升,国际信用卡跨境支付规模有望得到快速增长。

与银行合作,避免其与电商系统复杂的对接流程
与银行合作,避免其与电商系统复杂的对接流程。第三方支付公司与境内外银行的合作,主要是为买方代理购汇并完成支付。相对于银行直接与电商企业对接,第三方机构的参与简化了银行的工作流程,也为用户提供了更加友好的跨境支付操作界面。
获得试点许可的第三方支付机构获得结售汇主体资格
国内支付机构开展电商跨境外汇支付业务需外汇管理局批复的许可文件国内支付机构开展电商跨境外汇支付业务需外汇管理局批复的许可文件。拥有中国人民银行颁发的支付业务许可证,且业务类型包括互联网支付的第三方支付机构可向国家外汇管理局申请跨境外汇支付业务试点许可。跨境人民币支付业务不需要外管局的批复,而由各地央行分之机构发布相关文件即可。
获得试点许可的第三方交易机构真正成为跨境支付交易的主体。获得试点许可的第三方支付机构被允许通过合作银行为小额电子商务交易双方提供跨境互联网支付所涉及的外汇资金集中收付及相关结售汇服务,直接对接境内外用户与商户。

自颁发跨境支付业务试点许可以来,跨境交易额飞速增加。截至2015年8月,外汇管理局批准的跨境外汇支付业务试点企业仅有26家,累计办理跨境收支51.9亿美元,办理结售汇52.6亿美元。2015年1-8月,试点业务跨境收支交易总额占2013年试点以来交易量的67%,是2014年全年试点业务跨境收支交易总额的2.2倍。
图6:截至2015 年底,共有27家机构获得跨境支付许可

跨境外汇支付审批政策逐渐规范,业务范围限制逐渐放宽。2013年以来,外汇局在上海、北京、重庆、浙江、深圳 5 个地区开展跨境外汇支付业务试点工作。2015年1月《试点意见》颁布,开始在全国范围内推进支付机构跨境外汇支付业务试点工作。与此同时,政策进一步放宽对业务范围的限制,将网络购物单笔交易限额从1万美元提高至5万美元,并将试点支付机构的审核权限下放至分局。
申请跨境外汇支付资格的支付机构意愿强烈,但审批较为严格。2013年9月25日,支付宝、财付通等17家第三方支付获外汇局口头通知,成为首批获得跨境电子商务外汇支付业务试点资格的企业。而截至2015年底,获批支付机构总数仅为27家。外管局2015年三季度政策新闻发布会文字实录显示,《试点意见》颁布后有多家支付机构陆续向注册地外汇局提出试点申请意愿,而2015年8-12月间,仅有一家支付机构获批跨境外汇支付试点资格。而符合申请要求的第三方支付企业不在少数:截至2016年6月,已有267 家支付机构获得中国人民银行颁发的支付业务许可证,且大部分拥有互联网支付资格。
图7:跨境支付业务许可主要集中在酒店、航空、教育及货物贸易领域

中国第三方支付机构在主要为跨境电商提供“购付汇”和“收结汇”两类业务。购付汇主要是消费者通过电商平台购买货品时,第三方支付机构为消费者提供的购汇及跨境付汇业务。收结汇是第三方支付机构帮助境内卖家收取外汇并兑换人民币、结算人民币。

第三方支付机构购付汇业务流程。进口电商业务中,中国第三方支付机构主要为用户提供购付汇业务,购物流程与国内电商购物流程基本一致,仅在资金流方面增加了换汇的步骤。随着第三方支付机构人民币支付牌照的试点发放、人民币跨境支付系统的上线,进口电商资金支付过程将会更加便捷。

第三方支付机构收结汇业务流程。出口电商及贸易中,支付机构主要为收结汇业务。国内第三方支付机构主要处理抵达境内的外汇资金在合作银行进行外币汇兑以及在约定时间为商户进行人民币结算。在境外支付的过程中,中国的第三方支付机构主要承担跨境收款、结汇等业务,也有部分机构为电商服务平台的提供支付通道业务。

5.区块链技术具有不同层次的跨境支付解决方案
区块链跨境支付摒弃中转银行,实现快速低成本支付
区块链技术下的跨境支付摒弃中转银行,实现点到点快速且成本低廉的跨境支付。绕过中转银行可以实现全天候支付、瞬间到账,在加快交易进度同时省去了大量的手续费。此外,区块链去中心化、信息不可篡改、匿名性等特点,加强了跨境支付的安全性、透明性与低风险性。


区块链技术下的跨境支付将使每笔交易成本降低 42%。根据麦肯锡测算,从全球范围来看,区块链技术在 B2B 跨境支付与结算业务中的应用可以使每笔交易成本从约26美元降低到15美元。降低的11美元成本约有75%为中转银行的支付网络维护费用,25%位合规、差错调查费用以及外汇兑换成本。

区块链:从数字货币充当中介到改造全球汇款系统
以数字货币为中介的跨境支付方案可实现零手续费实时到账
*币特比**跨境支付可实现零手续费实时到账。以中国首家*币特比**支付平台
GemPay为例,由于无中转银行参与,*币特比**跨境支付无需支付与兑换手续费。交易便捷性方面,结算全球范围不受限制,实时到账。安全性方面,*币特比**的每一笔支付都经过全网确认,不存在冻结或者撤回的情况。
*币特比**支付的问题主要有两个:一是*币特比**的价格太不稳定,二是兑换不方便。以2016年7月19日为例,人民币对*币特比**涨跌幅为-1.85%,而美元汇率波动通常小到可以轻忽不计。此外,相对银行和第三方支付机构提供的兑换服务,由于交易所分布有限,而且各国的监管政策不同,导致*币特比**兑换并不方便。

*币特比**支付已经从技术设想走向现实。美国最大的在线零售商城Overstock 年销售额高达35亿美元,自2014年1月开始接受*币特比**支付以来,目前*币特比**交易额占比已上升至其市场总额的近20%。除Overstock外,国际上大型电商如 New Egg(美国电子产品电商)、TigerDirect (美国在线电子产品电商)CeX(英国最大电商之一)、Expedia(全球最大旅行服务网站)、Holiday Inn(假日酒店)、Monoprix(法国连锁零售商)等均已开始接受*币特比**支付方式。2014年9月,大龙网和中国首家*币特比**跨境支付企业BlockPay签订战略合作协议,在大龙网旗下网站开通*币特比**支付渠道。
以区块链技术为基础的去中心化的全球汇款系统正在变革SWIFT
成立于2012年的Ripple公司是致力于建立一个中心化的全球汇款中心的典型代表。从做市商端来看,其通过Ripple Stearm向 Ripple 网络提交买/卖价格,从银行端来看,收款行通过Ripple Connect互联交换风险信息、费用、付款详情和预计资金到账时间,同时与 Ripple 网络沟通,并以独有的算法迅速匹配到提供最优惠换汇价格的做市商,然后由该做市商接受付款行的货币并向收款行支付其所需的货币。通过向银行提供技术支持与底层协议,传统成本高昂的 SWIFT 技术可能被逐渐淘汰。


二、第三方支付机构案例分析
1.银联跨境支付

银联跨境业务胜在信用卡用户多
银联此前境外支付业务基本为海外线下刷卡支付、境外汇款等传统的跨境支付业务。随着跨境电商的兴起,银联也开始不断发展跨境电商支付业务。2013年银联首批获得《跨境电子商务外汇支付业务试点资格》,此后继续获得《跨境人民币支付业务试点资格》、《跨境汇款业务试点资格》、《香港金钱服务业牌照》等业务许可。

2.支付宝跨境支付

支付宝线上线下同发力,布局全球
跨境支付业务优势:业务品种丰富,支付宝探索跨境支付业务较早,已推出种类丰富且优惠实用的跨境支付业务;自有跨境电商平台,支付宝拥有阿里巴巴、全球购等跨境电商平台,跨境支付业务综合能力强,线上线下同时发力;线下覆盖商户多,支付宝跨境电商业务已覆盖100多个国家、5万多海外商户,主要分布在香港、日本、台湾、新加坡等亚洲地区。
3.财付通跨境支付

财付通借手机用户优势发力出国游市场
财付通目前重点通过借助手机用户优势,在出国游市场不断拓展线下购物场景,为出国游用户提供跨境支付业务,构建基于微信支付生态圈提供跨境支付业务。

4.易宝支付跨境支付

易宝支付跨境支付提供定制化解决方案
易宝支付跨境支付业务通过提升支付技术,围绕行业定制跨境金融解决方案,在电商领域有独特的优势,易宝支付已与各大试点海关和相关检疫部门进行系统对接,协助客户进行海关业务申报。此外,易宝支付基于产业链资源提
供系列增值服务。

5.连连支付跨境支付

连连支付重点服务中国出口商户
连连支付跨境支付业务重点为中国出口商户服务,通过与国际知名支付机构合作帮助很多在国际电商平台上开店的卖家快速收到人民币款项。

欲了解相关报告可点下面链接:
区块链研究报告:
http://mp.weixin.qq.com/s?__biz=MzA5NzgwNDY1Mg==&mid=2247484676&idx=1&sn=8a5520cb3ad4fb4d64da09e53dda3d20&chksm=909a0d07a7ed8411ca6f4224e4f330e6326cfbc9c36c0d23306a2e5d05524a4d7167184443a8&mpshare=1&scene=23&srcid=0119r15PpZwaZgSMeDoiwFqA#rd
“关注微信订阅号:行业报告研究院 可以获得更多专业报告”