近日,国家发展改革委、交通运输部联合印发《关于做好2019年国家物流枢纽建设工作的通知》。《通知》显示,共有23个物流枢纽入选2019年国家物流枢纽建设名单。
国家物流枢纽是物流体系的核心基础设施,将带来金融、人才、技术和资源的汇合,在全国物流网络中发挥关键节点、重要平台和骨干枢纽的作用。未来更将形成枢纽经济,对所在区域产生辐射带动和重要利好。
本次榜单青岛晋级,而担负着“陆港型国家物流枢纽承载城市”和“商贸服务型国家物流枢纽承载城市”双重“身份”的济南却落选。另外山东还有一匹“黑马”与青岛一同入围——临沂。
这让许多人投来探究的目光:为什么是青岛与临沂?

凰探第632期
撰文/©茗萱
国家物流枢纽首批建设名单公布
近日,国家发展改革委、交通运输部联合印发《关于做好2019年国家物流枢纽建设工作的通知》。《通知》显示,共有23个物流枢纽入选2019年国家物流枢纽建设名单。
东部地区10个:天津、上海、南京、金华(义乌)、临沂、广州、宁波—舟山、厦门、青岛、深圳
中部地区5个:太原、赣州、郑州、宜昌、长沙
西部地区7个:乌兰察布—二连浩特、南宁、重庆、成都、西安、兰州、乌鲁木齐
东北地区1个:营口

每个有超级城市梦想的地方,都希望成为物流枢纽。因为物流背后往往是制造、商贸、人才、金融资源的汇合。国家物流枢纽是物流体系的核心基础设施,是辐射区域更广、集聚效应更强、服务功能更优、运行效率更高的综合性物流枢纽,在全国物流网络中发挥关键节点、重要平台和骨干枢纽的作用。
推进物流枢纽的建设不但是物流行业和交通运输行业的转型升级,更是协调交通与产业、多种运输方式相结合的催化剂。更重要的是,将来这里将形成枢纽经济,对所在区域产生重要利好和辐射带动作用。
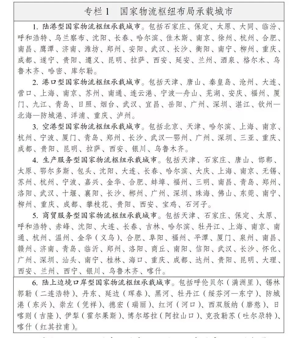
总体来讲,国家物流枢纽要么拥有港口、空港、陆港优势,要么是制造业基地,要么是商业贸易中心,要么拥有繁忙的边境口岸。

本次这23个物流枢纽涵盖了陆港型、空港型、港口型、生产服务型、商贸服务型、陆上边境口岸型等6种类型。且区域、类型分布相对均衡,有利于支撑“一带一路”建设、京津冀协同发展、长江经济带发展、粤港澳大湾区建设、长三角区域一体化发展、西部陆海新通道等重大战略实施。同时能够相辅相成,促进国内市场的发展。
本次榜单中,许多被寄予厚望的城市意外落榜,反而出现了不少三四线城市的身影。但这些城市所在省会却未上榜,如湖北宜昌、江西赣州、 山东临沂 等,先武汉、南昌和 济南 一步成为了国家物流枢纽。
山东:济南落选、青岛晋级
在国务院2017年印发的《“十三五”现代综合交通运输体系发展规划》中,曾给出了下面城市分级表。表中把交通枢纽分为三大层级,山东济南和青岛属于“全国性综合交通枢纽”,位列第二梯队。

2018年12月24日,国家公布了212个国家物流枢纽承载城市,规划明确127个具备一定基础条件的城市作为国家物流枢纽承载城市,其中山东有6个,包括济南、青岛、潍坊、日照、烟台、临沂。 济南和青岛都担负着双重以上的“身份”。

山东的省会济南,是重要的全国性综合交通枢纽,是环渤海地区和黄河中下游地区的区域中心城市和山东半岛城市群核心城市,区位优势明显。且济南在2018年《济南市物流专项规划征求意见稿》中指出济南的目标是中国聪颖物流名城,目标到2020年,社会物流总额达到3.54万亿元。
但本次国家物流枢纽中济南却没有跻身榜单。的确长期以来与港口城市相比,外向型经济一直是济南的短板。 尽管济南的物流企业数量不少,但总体“小、散、弱”,国际化、跨省的大型物流企业偏少,缺少领衔的龙头企业打出“王牌”。济南仍要进一步大力引进一批大规模的国内外知名物流企业,全力提升交通设施的建设,凸显物流枢纽的带动作用。

再看青岛,本次几乎“无悬念”入围。自古以来,青岛就是海陆联通的重要枢纽,拥有东西互济、得天独厚的区位优势。2013年随着“一带一路”倡议的提出,青岛被确定为新亚欧大陆桥经济走廊主要节点和海上合作战略支点的“双定位”城市,形成多条经济走廊。
8月6日,山东省港口集团有限公司在青岛正式成立,总部落户青岛老城区,全省港口资源步入一体化时代,青岛港也成为了发展的主阵地。同时日前根据国家批复的《中国(山东)自由贸易试验区总体方案》要求,发展物流特别是航运物流成为中央赋予青岛的一项重要使命。

按照规划,青岛将建设生产服务型(港口型)国家物流枢纽,选址在西海岸新区,将以青岛西海岸新区内的制造产业集聚区为依托主体,以青岛前湾保税港区、董家口循环经济示范区为重点区域,打造服务于青岛制造业的物流集成平台,进一步发挥青岛“一带一路”枢纽城市和重要港口城市的标杆作用。
因此综合来看,青岛入围国家物流枢纽,无论地理位置还是国家战略层面都当之无愧。
入选国家物流枢纽也为青岛全面起势的交通基础设施建设攻势、国际航运贸易金融创新中心建设攻势带来了重要的战略机遇。国际物流枢纽的吸附力和辐射力将为青岛汇集更多商品流、人流、资金流。
临沂:为何成为“黑马”?
在这次角逐中,如上海、广州、深圳等都是毫无悬念入围,很多被寄予厚望的城市则意外落榜,落榜城市中很多都身兼2到4个物流枢纽的定位。同时,这届榜单上也出现了一些令人意外的身影,比如湖北宜昌、江西赣州。再比如山东临沂,成为了山东第二个入选的城市。
“黑马”临沂在地理位置上其实有相当的优势。临沂地处山东“南大门”、长三角经济圈与京津唐经济圈结合点、中国东部南北大通道中心枢纽、亚欧大陆桥东桥头堡的核心区域。且临沂与北京、上海、郑州、西安等各大城市的连线都处于直线,如到北京和到上海距离相等,到郑州和到西安距离相等等。 因此将这里作为物流中转站能够相当有效节约距离和时间成本。

物流成本低,运输速度快成为了临沂的核心竞争力。“从上海往*疆新**发一车货,从上海直达*疆新**需要15天,运费320元,从上海转经临沂发往*疆新**只需要10天,运费120元。”这是临沂商城物流圈子里最为津津乐道的一个“舍近求远”的话题。
且临沂还是中国北方最大的市场集群和商品集散中心 ,有着全国第二大批发市场,“南义乌、北临沂”。城市物流网络覆盖了全国1800个县级以上网点并辐射全球30多个国家和地区。

2011年8月,临沂市被中国交通运输协会授予“中国物流之都”称号。 在2017博鳌国际物流论坛上又被授予“中国物流最具影响力城市”称号。 国家八部委还确定临沂成为国家级市场采购贸易方式试点、国际贸易综合改革试点。另外,临沂还拥有两大含金量极高的特权——旅游购物5万美元以下免税,指定商品15万美元以下出口免税。
目前,临沂市共有物流企业3000余家,共有配载线路2000多条,每天发往各地的货运配载车辆达8000多个车次,基本实现国内全覆盖,物流业不断发展壮大。
近年来统筹发展公路、铁路、航空和临港物流,临沂陆海空“三位一体”的物流体系初步形成。未来,鲁南高铁和京沪高铁二线在临沂交汇,这里的交通网还会更上一个台阶,为城市带来更多发展红利。
凤凰网青岛原创
资料来源:中国城市中心、齐鲁周刊社、山东财经报道等

◎ 本账号现已全网多平台运营,欢迎搜索“凤凰网青岛”订阅
◎ 青岛城市精英资讯第一微刊