如果您觉得有价值欢迎关注或者分享给您的朋友。

赛程直播计划表
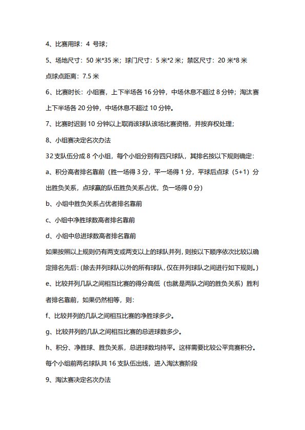
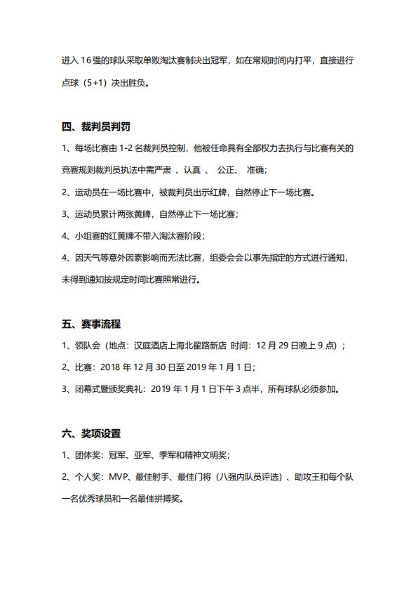
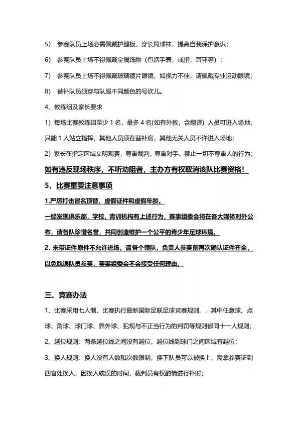
比赛秩序册
公平竞赛,尊重规则,哨声不止,战斗不息

回复:‘颁奖盛典’ 获得颁奖盛典录播链接。
出品:足球小将资讯小组。信息来源:乐播足球。如果您喜欢,欢迎朋友圈、微信群、微博等。 欢迎大家年末积极投稿~~~~
如果您觉得有价值欢迎关注或者分享给您的朋友。

赛程直播计划表
比赛秩序册
公平竞赛,尊重规则,哨声不止,战斗不息

回复:‘颁奖盛典’ 获得颁奖盛典录播链接。
出品:足球小将资讯小组。信息来源:乐播足球。如果您喜欢,欢迎朋友圈、微信群、微博等。 欢迎大家年末积极投稿~~~~