黄海水产研究所(所网站www.ysfri.ac.cn)是国家综合性海洋渔业研究机构,前身为“农林部中央水产实验所”, 1947年1月正式成立。现有在职职工413人,其中中国工程院院士2人,博士生导师20人、硕士生导师100余人。设有博士后科研工作站,进站博士后100余人。
黄海水产研究所是青岛海洋科学与技术(试点)国家实验室五家理事单位之一,海洋渔业科学与食物产出过程功能实验室依托单位;是农业农村部海洋渔业可持续发展学科群综合性实验室、极地渔业开发重点实验室等四个重点实验室依托单位。
建所70余年以来,紧紧围绕“海洋生物资源开发与可持续利用研究”这一中心任务,先后承担并完成了1500余项国家和省部级的研究课题,取得了300多项国家和省部级重大科研成果,获得国家及省部级奖励200多项,其中国家级奖励44项。
近年来,黄海水产研究所积极贯彻落实国家海洋强国和创新驱动发展战略,以服务国家需求为己任,面向社会,面向产业,及时调整学科,广揽人才,在渔业资源与生态系统、海水养殖生态与技术、养殖生物疾病控制与病原分子生物学、种质资源与工程育种、海洋产物资源与酶工程、渔业环境与生物修复、水产品质量与安全、鱼类养殖与设施渔业、食品工程与营养和水产生物技术与基因组等基础前沿、公益性研究和应用技术研发方面开展了许多创新性的研究,为我国海洋渔业科学事业的发展和渔业经济建设做出了卓越贡献。
内设10个研究室、3个实验基地,在建国家级海洋渔业生物种质资源库,拥有海洋渔业资源科学调查船4艘:“北斗”号(1600吨)、“中渔科101”号(93吨)、“中渔科102” 号(300吨),、“蓝海101” 号(3297吨)。
根据我所事业发展和人才队伍建设的需要,现面向社会公开招聘工作人员25人,招聘相关事宜公告如下:
一、招聘条件
1. 遵纪守法,品行端正,身体健康,具有良好的协作精神。
2. 具有扎实的专业基础理论知识,较好的学习掌握新知识、新技能的能力。
3. 工作积极,责任心强,具有良好的开拓创新精神。
4. 具备招聘岗位所要求的其他条件。
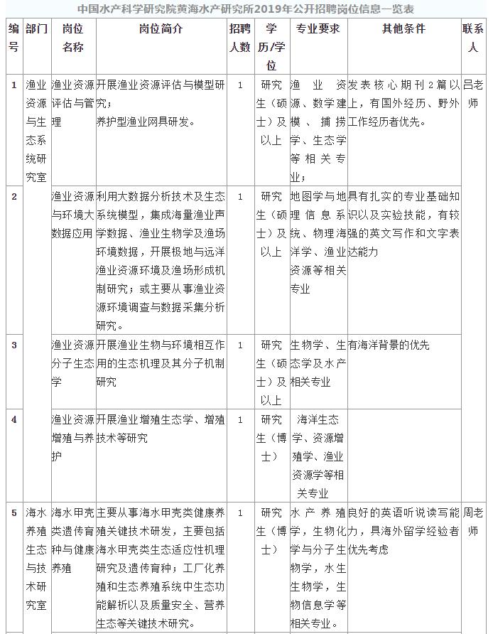
二、招聘岗位
详见《中国水产科学研究院黄海水产研究所2019年公开招聘岗位信息一览表》。
三、招聘办法
1. 应聘人员请填写《中国水产科学研究院黄海水产研究所2019年公开招聘工作人员简历》(所网站www.ysfri.ac.cn“人才招聘”专栏*载下**),并附相关证明材料扫描件(详见简历中制作要求),电子格式发至[email protected],发送邮件时标题格式为“岗位编号-最高学位-姓名-毕业学校-毕业专业-研究方向”,并通过邮件确认。
2. 根据有关规定,按照招聘岗位的条件要求,将对应聘者进行资格审查、考试、考核、体检等工作,最终的拟聘人选在所网站上公示。
3. 简历接收截止时间:2019年4月30日。
4. 根据接收简历情况,分批次组织面试和笔试,各岗位的具体考试时间另行通知。请应聘人员关注我所网站,及时了解考试安排、录用公示等相关信息。
四、相关待遇和优惠条件
1. 一经录用,进入事业编制。符合条件的优秀人才可享受山东省、青岛市和青岛海洋科学与技术(试点)国家实验室人才引进政策。
2. 研究所有食堂,为单身职工提供宿舍,为已婚职工提供5年低租金周转房(90平米左右);同时,具有研究生学历的新职工可按青岛市政策享受住房补贴(3年)。
3. 年龄在35岁以下博士毕业生,可选择先进入所博士后科研工作站从事研究工作,相关待遇如下:
(1)年薪不低于15万元。
(2)出站留所,可按青岛市政策享受安家补贴25万元。
4. 出站博士后来所工作可按青岛市政策享受安家补贴25万元。
5. 通过评审的优秀应聘人员,可以免租金使用90平米周转房3年。
五、联系方式
单位地址:山东省青岛市市南区南京路106号黄海所人事处
联 系 人:吕老师、周老师
邮箱:[email protected],[email protected]
联系电话:0532-85817503 邮编:266071
中国水产科学研究院黄海水产研究所2019年公开招聘岗位信息一览表






