南昌市2020年城区市管民办初中电脑随机派位实施方案
为了做好民办初中学校电脑随机派位工作,促进教育公平,根据江西省教育厅《关于做好2020年普通中小学招生入学工作的通知》(赣教基字〔2020〕9号)、《南昌市教育局关于做好2020 年义务教育免试就近入学工作的实施意见》(洪教义教字〔2020〕6 号),特制定本实施方案。
一、派位计划
对报名直升人数超过直升招生计划的九年一贯制民办初中学校,按对*招应**生计划全部实行电脑随机派位录取。
对报名校外招生人数超过校外招生计划的民办初中学校,按对*招应**生计划全部实行电脑随机派位录取。
相关民办初中学校招收配套楼盘业主子女或业主本人(楼盘未达配建标准开发商自身配建学校或当地政府之前已按相关政策认定属于配套入学范围),其业主子女或业主本人按照配套入学方式提前录取,录取人数计入电脑随机派位计划数。公布校外派位计划数时核减该部分人数。
相关志愿报名人数未超过对*招应**生计划的学校(含直升报名人数未超过直升招生计划和校外招生报名人数未超过校外招生计划),对所有符合填报资格且填报了该校该志愿的学生进行注册登记录取。
二、派位原则
(一)公平公正公开。规范电脑派位工作程序,派位工作全程网络实况直播,全面实行阳光规范操作,同时邀请各方代表进行现场监督,确保派位工作公开公平公正。
(二)集中按计划进行。市教育局电脑随机派位工作领导小组集中统一对报名人数超过对*招应**生计划的民办学校组织进行电脑随机派位,分类分校产生电脑随机派位录取学生名单,同时对电脑随机派位录取的学生随机派定班级。
(三)派位系统第三方开发与鉴定。电脑随机派位系统程序由专业信息技术公司开发,邀请有关司法鉴定机构对电脑随机派位系统程序进行鉴定,确保电脑随机派位系统程序的公正性。
(四)公证部门全程公证。邀请公证处对派位过程进行现场监督公证,确保派位工作的真实性、合法性、有效性。
三、派位地点及参与人员
(一)派位地点
本次电脑随机派位工作安排在南昌市教育考试院进行全程网络现场直播。
(二)现场参与人员
1.技术人员:由市教育局聘请专业技术人员具体实施。
2.操作人员:各参与电脑随机派位的民办学校推选1名家长代表,该家长代表通过填报本校志愿学生家长网上报名抽签产生,产生的家长代表在直播现场抽签决定操作学校。
3.监督人员:邀请公证员、纪检监察人员、人大代表、政协委员、新闻媒体记者等相关代表参与。
四、实施步骤
(一)确定派位名单
7月1日至5日期间,在市教育考试院网上招生录取平台填报了相关城区民办初中学校直升或校外招生志愿且通过信息比对和资格查核认定为符合民办学校填报资格条件的学生,当报名人数超过招生计划数,均确定为该校该志愿派位名单。
(二)操作程序
1.确定随机编号。对参加派位的名单进行编号,由公证员核对参加电脑派位名单,将核对无误的名单刻录到数据盘上。电脑随机派位编号规则为:将参加电脑派位的学生按所填报招生学校对应志愿分别编制成一个EXCEL表格,表格中必须包含的内容为:学生姓名、采集序号、派位编号、招生学校、志愿类别。其中采集序号和学生姓名与小升初相关系统的采集序号和姓名相对应;派位编号为七位,其含义为:前两位为招生学校代码(由市教育考试院依据参与电脑随机派位的民办学校数按01,02,03依次编定),第三位为派位志愿类别(1为直升类别,2为校外招生类别),后四位为流水号,均从0001开始,中间不得空号。
2.封盘保密。对派位专用电脑及派位系统进行检测,检测完成后,对数据盘、电脑进行密封交由公证员保管。
3.名单公示。将已随机编号的电脑派位名单在市教育考试院网站上进行公布。
4.派位派班。电脑派位前当场启封电脑和数据盘,将数据盘插入电脑导入数据,并开始正式随机派位派班。具体操作步骤如下:
(1)现场拆封派位专用电脑,启动派位系统,清空数据库。公证员现场拆封数据盘,技术人员将数据导入电脑,并进行乱序。
(2)由市教育局电脑随机派位工作领导小组分校组织实施派位。
(3)分校派位派班流程:
①按照公示参加派位派班的民办学校排序号码,由小到大开始派位派班。先进行直升学位派位派班,再进行校外招生派位派班。
②民办学校派位派班由第一位家长代表先按“开始”键,所有派位编号开始滚动,再随机按下“停止”键,显示屏显示中签的起始号,再由第二位家长代表先按“开始”键,所有派位编号开始滚动,再随机按下“停止”键,显示屏中显示本次派位的间隔数。随后系统将从起始号码开始,按间隔数,循环往返复派位,直到计划完成为止。
③主持人按派定结果宣读中签的派位编号。
④对每组派位派班结果现场打印,并由相关人员签字。
⑤派位派班完毕后,由公证员确认派位派班结果并宣读公证词。
⑥派位派班过程中,出现不可抗拒因素或电脑故障,已派出的结果有效,待恢复正常后继续派位派班。
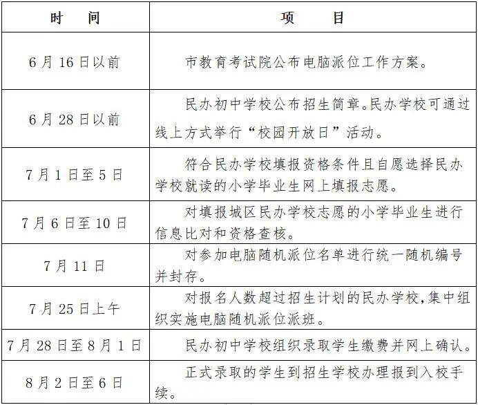
五、时间安排
7月1日至5日,符合民办学校填报资格条件且自愿选*民择**办学校就读的小学毕业生,登录市教育考试院的城区民办初中学校网上招生录取平台进行注册报名、信息完善确认和志愿填报(凭本人唯一的小升初信息采集序号和密码),志愿填报截止时间为7月5日17:00,每位学生仅限填报1个城区民办学校志愿,志愿信息一经提交确定,不得修改。
7月6日至10日,对填报城区民办学校志愿的小学毕业生进行信息比对和资格查核。
7月11日,对参加电脑随机派位名单进行统一随机编号,封存随机编号后的电脑随机派位名单数据(三份),分别由市教育局、市教育考试院和公证处保管备查。将参加电脑随机派位名单在市教育考试院网站上进行公布。
7月25日上午,对报名人数超过招生计划的民办初中学校,由市教育局电脑随机派位工作领导小组集中组织实施电脑随机派位,同时对电脑随机派位录取的学生随机派定班级。电脑随机派位派班工作通过网络全程直播,并在公证处的现场监督下当场公布民办初中学校电脑随机派位派班结果,派位派班结果名单当场打印备存并通过市教育考试院网站公布。经随机派位等录取的学生视为自愿放弃公办学校的录取资格。
7月28日至8月1日,各民办初中学校组织派位录取、注册录取、教职工子女、直升生和楼盘生等录取学生缴费并进行网上确认,网上确认截止时间为8月1日17:00。各民办初中学校依据市教育局审批核准的招生计划向市教育考试院报送已缴费确认录取学生名单。市教育考试院网上审核拟录名单,实行网上正式录取,通过城区民办初中学校网上招生录取平台公布录取结果。
8月2日至6日,正式录取的学生到招生学校办理报到入校手续。
六、保障措施
(一)组织领导。南昌市教育局成立南昌市民办学校电脑随机派位工作领导小组,组织实施城区民办学校电脑随机派位工作,领导小组由谢为民任组长,熊彪、卢琛、付青岚任副组长,成员为邓晓文、邱建华、杨华根、周晓东、胡洪明,领导小组下设办公室,办公室设在南昌市教育考试院,负责民办学校电脑随机派位具体工作,办公室主任由胡洪明同志兼任。
(二)广泛宣传。要把握正确的舆论导向,采取多种形式广泛宣传,消除社会疑虑,确保电脑派位工作平稳进行。
(三)精心部署。各级招生部门及招生学校要各负其责,认真审查学生资格,规范操作程序,阳光操作运行。
(四)加强监督。加强电脑随机派位操作全过程监督。切实增加操作透明度,现场直播公开派位派班全过程,在纪检监察部门的监督下操作,并由公证部门对派位派班过程进行公证,确保电脑随机派位工作的严肃性和公正性。
(五)严肃纪律。参与电脑派位的各类人员必须严格执行招生工作纪律,严禁违法违纪行为发生,一经举报查实,严格追究相关人员责任。
日程安排

南昌市2020年城区市管民办小学电脑随机派位实施方案
为了做好市管民办小学学校电脑随机派位派班工作,促进教育公平,根据江西省教育厅《关于做好2020年普通中小学招生入学工作的通知》(赣教基字〔2020〕9号)、《南昌市教育局关于做好2020 年义务教育免试就近入学工作的实施意见》(洪教义教字〔2020〕6 号),特制定本实施方案,城区区属民办小学电脑随机派位工作由教育行政部门参照本实施方案执行,并在实施电脑随机派位前三天,将实施方案报市教育局义教处和社管处备案。
一、派位计划
对报名校外招生人数超过校外招生计划的市管民办小学,按对*招应**生计划全部实行电脑随机派位录取。
相关市管民办小学招收配套楼盘业主子女或业主本人(楼盘未达配建标准开发商自身配建学校或当地政府之前已按相关政策认定属于配套入学范围),其业主子女或业主本人按照配套入学方式提前录取,录取人数计入电脑随机派位计划数。公布校外派位计划数时核减该部分人数。
校外招生报名人数未超过对*招应**生计划的小学,对所有符合填报资格且填报了该校志愿的适龄儿童进行注册登记录取。
二、派位派班原则
(一)公平公正公开。规范电脑派位派班工作程序,派位派班工作全程网络实况直播,全面实行阳光规范操作,同时邀请各方代表进行现场监督,确保派位派班工作公开公平公正。
(二)集中按计划进行。市教育局电脑随机派位派班工作领导小组集中统一对报名人数超过招生计划的市管民办小学组织进行电脑随机派位,分校产生电脑随机派位录取适龄儿童名单,并随机派定录取适龄儿童的班级。
(三)派位派班系统第三方开发与鉴定。电脑随机派位派班系统程序由专业信息技术公司开发,邀请有关司法鉴定机构对电脑随机派位派班系统程序进行鉴定,确保电脑随机派位派班系统程序的公正性。
(四)公证部门全程公证。邀请公证处对派位派班过程进行现场监督公证,确保派位派班工作的真实性、合法性、有效性。
三、派位派班地点及参与人员
(一)派位派班地点
本次电脑随机派位派班工作安排在南昌市教育考试院进行全程网络现场直播。
(二)现场参与人员
1.技术人员:由市教育局聘请专业技术人员具体实施。
2.操作人员:各参与电脑随机派位派班的市管民办小学推选1名家长代表,该家长代表通过填报本校志愿适龄儿童家长网上报名抽签产生,产生的家长代表在直播现场抽签决定操作学校。
3.监督人员:邀请公证员、纪检监察人员、人大代表、政协委员、新闻媒体记者等相关代表参与。
四、实施步骤
(一)确定派位名单
8月16日至19日期间,在市教育考试院网上招生录取平台填报了相关城区市管民办小学学校招生志愿的适龄儿童,当报名人数超过招生计划数,均确定为该校该派位名单。
(二)操作程序
1.确定随机编号。对参加派位的名单进行编号,由公证员核对参加电脑派位名单,将核对无误的名单刻录到数据盘上。电脑随机派位编号规则为:将参加电脑派位的学生按所填报招生学校对应志愿分别编制成一个EXCEL表格,表格中必须包含的内容为:适龄儿童姓名、采集序号、派位编号、招生学校。其中采集序号和适龄儿童姓名与幼升小相关系统的采集序号和姓名相对应;派位编号为七位,其含义为:前两位为招生学校编码(由市教育考试院依据参与电脑随机派位的市管民办小学数按01,02,03依次编定),后五位为流水号,均从00001开始,中间不得空号。
2.封盘保密。对派位专用电脑及派位系统进行检测,检测完成后,对数据盘、电脑进行密封交由公证员保管。
3.名单公示。将已随机编号的电脑派位名单在市教育考试院网站上进行公布。
4.派位派班。电脑派位派班前当场启封电脑和数据盘,将数据盘插入电脑导入数据,并开始正式摇号。具体操作步骤如下:
(1)现场拆封派位专用电脑,启动派位系统,清空数据库。公证员现场拆封数据盘,技术人员将数据导入电脑,并进行乱序。
(2)由市教育局电脑随机派位派班工作领导小组分校组织实施派位。
(3)分校派位派班流程
①按照公示参加派位派班的民办学校排序号码,由小到大开始派位派班。
②民办学校派位派班由第一位家长代表先按“开始”键,所有派位编号开始滚动,再随机按下“停止”键,显示屏显示中签的起始号,再由第二位家长代表先按“开始”键,所有编号开始滚动,再随机按下“停止”键,显示屏中显示本次派位的间隔数。随后系统将从起始号码开始,按间隔数,循环往复派位,直到计划完成为止。
③主持人按派定结果宣读中签的派位编号。
④对每组派位派班结果现场打印,并由相关人员签字。
⑤派位派班完毕后,由公证员确认派位派班结果并宣读公证词。
⑥派位派班过程中,出现不可抗拒因素或电脑故障,已派出的结果有效,待恢复正常后继续派位派班。
五、时间安排
8月1日至5日,符合市管民办小学填报资格条件且自愿选择市管民办小学就读的适龄儿童,登录市教育考试院的城区市管民办小学网上招生录取平台或南昌市教育考试院微信公众号进行注册报名、信息完善确认和志愿填报(凭本人唯一的小升初信息采集序号和密码),志愿填报截止时间为8月5日17:00,每位学生仅限填报1个城区市管民办小学志愿,志愿信息一经提交确定,不得修改。
8月6日至10日,对填报城区市管民办小学志愿的适龄儿童进行信息比对和资格查核。
8月11日,对参加电脑随机派位派班名单进行统一随机编号,封存随机编号后的电脑随机派位名单数据(三份),分别由市教育局、市教育考试院和公证处保管备查。将参加电脑随机派位派班名单在市教育考试院网站上进行公布。
8月16日上午,对报名人数超过招生计划的市管民办小学,由市教育局电脑随机派位派班工作领导小组集中组织实施电脑随机派位,随机派定录取适龄儿童班级。电脑随机派位派班工作通过网络全程直播,并在公证处的现场监督下当场公布市管民办小学电脑随机派位派班结果,派位派班结果名单当场打印备存并通过市教育考试院网站公布。经随机派位等录取的适龄儿童视为自愿放弃公办小学的录取资格。
8月17日至8月19日,各市管民办小学组织派位录取、注册录取、教职工子女和楼盘生等录取学生缴费并进行网上确认,市管民办小学需对派位录取的适龄儿童审核资格,凭市各级各类幼儿园电子学籍盖章确认资格,网上确认截止时间为8月19日17:00。依据市教育局审批核准的招生计划向市教育考试院上报缴费确认录取名单。8月20日,市教育考试院网上审核拟录名单,实行网上正式录取,通过城区市管民办小学网上招生录取平台公布录取结果。
8月20日至25日,正式录取的适龄儿童到招生学校办理报到入校手续。
六、保障措施
(一)组织领导。南昌市教育局成立南昌市市管民办小学电脑随机派位派班工作领导小组,组织实施全市的市管民办学校电脑随机派位派班工作,领导小组由谢为民任组长,熊彪、卢琛、付青岚任副组长,成员为邓晓文、邱建华、杨华根、周晓东、胡洪明,领导小组下设办公室,办公室设在南昌市教育考试院,负责市管民办学校电脑随机派位派班具体工作,办公室主任由胡洪明同志兼任。
(二) 广泛宣传。要把握正确的舆论导向,采取多种形式广泛宣传,消除社会疑虑,确保电脑派位派班工作平稳进行。
(三)精心部署。各级教育部门及招生小学要各负其责,认真审查适龄儿童资格,规范操作程序,阳光操作运行。
(四)加强监督。加强电脑随机派位派班操作全过程监督。切实增加操作透明度,现场直播公开派位派班全过程,在纪检监察部门的监督下操作,并由公证部门对派位派班过程进行公证,确保电脑随机派位工作的严肃性和公正性。
(五)严肃纪律。参与电脑派位派班的各类人员必须严格执行招生工作纪律,严禁违法违纪行为发生,一经举报查实,严格追究相关人员责任。
日程安排

来源:江南都市报全媒体记者高译丹、南昌教育
编辑 :肖琳琪
夏天已至
丰收的秋天
就在不远的将来
一切充满着希望