2018年11月,美国商务部发布一份清单,要对AI(人工智能)、芯片、机器人、量子计算等新兴科技进行出口管制。这份清单堪称美国最严技术出口管制清单。
很多科研工作者或者大学老师都关注到了这份名单。有人说,这简直就是给高考考生出了一份“专业填报指南”,这些被出口管制的专业可都是当下最尖端的科技行业,前景广阔。
现在的高中生,如果想学这些新兴专业,该报考国内哪些高校?学了之后发展前景如何?
小编为大家整理了浙大、中科大、上海交大、杭州电子科技大学等高校的教授,及部分专业人士的采访内容。一起来看看!
今年国内38所大学 以人工智能专业开始招生
先说说人工智能。从几位高校老师口中得知,今年,很多重点大学要开设人工智能专业。
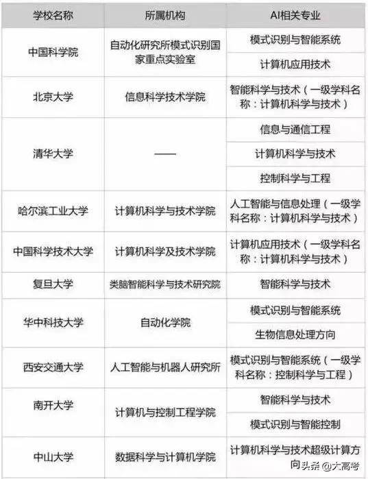
浙大人工智能研究所所长吴飞教授说,人工智能这两年很火,但之前,国内没有高校在本科阶段设人工智能专业(美国目前也只有卡内基梅隆大学在2018年9月设置了人工智能专业)。
而今年,国内有38所985、211高校,开始以人工智能专业招生了。这38所院校,分别是北京航空航天大学、电子科技大学、上海交通大学、四川大学、重庆大学、武汉大学、西安交大、*京大南**学、同济大学、山东大学等。
另外,人工智能与信息学、计算机科学与技术、控制学、软件工程及统计数学专业结合紧密,学这些专业的人,以后转去人工智能方面的研究或学习也比较方便。
浙大将在2019年开始招收人工智能专业本科学生,设置在计算机学院。计算机学院是浙大的拳头学院,录取分数不会低。
高校开设人工智能学院及相关专业汇总
2017.5.28,中国科学院大学发文成立人工智能技术学院,这是我国人工智能技术领域首个全面开展教学和科研工作的新型学院。
2017.11.2 ,西安电子科技大学人工智能学院正式揭牌成立,同时招收本科生、博士和硕士研究生。
2018.1.18,上海交通大学人工智能研究院揭牌成立,研究院将重点开展人工智能基础理论与技术、人工智能芯片与系统构架、智能网联汽车应用等方面的研究。
2018.3.6,*京大南**学宣布正式成立人工智能学院,初定设置机器学习和数据挖掘、智能系统与应用两个专业,本科生招生规模为60人-100人。”
随着《高等学校人工智能创新行动计划》启动实施,高校人工智能人才培养体系也在不断探索和完善。2019年1月21日,西安交通大学举行人工智能学院揭牌仪式,正式成立人工智能学院。目前,人工智能本科专业课程设置已经完成,师资方面,将由郑南宁院士作为首席教授。


除了这些新开设人工智能学院的高校外,国内也有一些高校本身就有和人工智能相关的专业。


人工智能研究员月薪4万元
在国内很多招聘网站上,“人工智能研究员”这个职位,月薪是4万元,真当招人羡慕嫉妒恨啊。
杭州一家互联网企业的首席技术官陆先生说,年薪50万还是很正常的。“人工智能研究员,很多是知名企业自己培养的很牛的人才,这点年薪很正常。也许过几年,这类人才会多一些。”
浙大毕业生的就业情况,也许可以让我们有更直观的认识。吴教授说,“浙大读人工智能专业的毕业生,很多去了大型互联网公司工作,包括阿里巴巴、腾讯、百度、华为、网易、海康威视、科大讯飞等公司,待遇不错,研究生、博士生,起薪50万很正常。还有一批学生,在人工智能领域创业成功的,比如拼多多创始人黄铮、个推创始人*毅方**等。拼多多的智能推荐,就是人工智能技术在移动互联网方面的典型应用。”
杭州电子科技大学人工智能研究院院长王建中教授和浙大吴飞教授都提到,人工智能的应用,从前两年只是一个概念,到现在应用领域已经非常广泛了,比如语音输入、刷脸识别、无人驾驶、无人支付、指纹识别、智能导航等。但是,中国人工智能的算法模型基础,现在还比较薄弱,在全球处于跟跑的状态。“人工智能的一些模型算法,我们还是用国外的,是受制于国外的,就像我们电脑的CPU,还是要靠国外。美国限制了AI技术的出口,这需要我们国内科研工作者对AI研究更热情地投入,相信会促进中国人工智能领域的研究。”
国内80多所高校开设了机器人工程专业
这两年,机器人也作为一个高精尖专业的代名词,频繁出现。昨天,浙大控制科学与工程学系熊蓉教授,针对机器人这个新领域,为我们做了科普。熊蓉教授是浙大机器人足球队的指导老师。在她的指导下,浙大机器人足球队与国外顶尖大学对抗,多次夺得机器人世界杯冠军。
熊蓉教授说:“很多人以为机器人长得跟人一样,这个观点是错的。机器人可以模仿人的某些功能,形状各异,人形机器人还是很少的。”
普通老百姓可能没感觉,但现在机器人运用广泛。例如,在工业领域,机器人可以像人手一样,进行码垛、焊接、打磨等工作,更快更高效。在医疗领域,用达芬奇机器人做手术,比传统手术创口更小,流血量更少,有利于病人更快康复。再如排爆机器人、深海探测机器人……在人不能到达的地方,机器人在为人类冲锋陷阵,赴汤蹈火。
那么机器人专业,哪里有得学?熊蓉教授说,目前浙大在本科阶段没有机器人专业,不过有很多与机器人密切相关的专业。
“机器人工程是一个多维交叉学科,与各种专业都有关联。机器人的结构部分需要机械专业来完成,内部电路涉及电气等专业,运动系统控制和感知规划又与控制专业有关,人工智能方面需要计算机专业的学生,而类似材料科学、力学等专业也与机器人工程息息相关。所以学这些专业,可为学生进一步开展机器人研究奠定基础。”
熊蓉说,目前国内已经有一些高校设立了机器人工程专业,包括东南大学、东北大学、北京航空航天大学等80多所高校。
浙大目前在竺可桢学院设置有智能机器人班,并在控制科学与工程学院开设有机器人方向课程。这两个都是浙大的优势学院。
机器人专业这两年就业行情怎么样?
上海交大自动化专业的陈向东教授说,上海交大没有专门的机器人专业,但在机械专业和自动化专业,有很多教授从事机器人研究,培养出了很多机器人研究方向的研究生。“这些学生,一般继续升学,做博士或博士后。一部分会去一些高新企业工作,现在人工智能、机器人的企业特别欢迎这样的学生,因为他们软件硬件都行,基础扎实。研究生的起薪,一般在二三十万。根据全球机器人年报显示,中国已经连续五年位列全球工业机器人应用需求最大的国家。巨大需求下,机器人专业的学生就业前景看好。”
方鹏飞,本科毕业于杭电自动化专业,现在澳大利亚国立大学念博士,研究机器学习和计算机视觉。方鹏飞很喜欢自己的专业:“以前对机器人运动控制有一些了解,我很看好自己的专业,以后不管是在机器人企业还是做学术,选择很大。”
这几年国内芯片行业发展迅速毕业生就业前景不错
2018年,很多人对国产芯片有了全新的认识。
浙大微电子学院资深教授韩雁介绍,芯片包括集成电路,属微电子学专业。2016年,国家挑选了北大、清华、浙大、上海交大、复旦等9所重点高校,专门设立了国家示范性微电子学院并招生,专门培养微电子专业人才,因为芯片方面的人才太少了。
之后,国家又批准了第二批这类院校,大多是985高校,分别有北京航空航天大学、北京理工大学、北京工业大学、天津大学、大连理工大学、同济大学、*京大南**学、中国科学技术大学等高校。这些学校都是国内微电子专业比较强的学校。
一切高精尖产品都离不开芯片,芯片设计和制造技术复杂,加工设备昂贵。国外在上世纪五六十年代就开始研究芯片,中国则是2000年后才开始有实质性的追赶,目前差距比较明显。
现在很多国内企业对芯片人才需求很大,微电子专业毕业生就业形势不错。
和很多学校一样,浙大在成立微电子学院前,早有微电子专业。韩雁教授说,早几年,学生主要去国外顶尖大学继续深造,或者去英特尔、TI、ADI、AMD等国外芯片巨头公司工作。但这几年,我们国家的芯片企业也成长起来,比如杭州的士兰微电子公司、华为海思等等,同学们也会去这些公司就业。
吴小姐是中国科学院大学研究生,现在从事微电子行业。昨天下午,她忙着和同事设计一款最新的自动化控制芯片。
吴小姐说,微电子专业就业领域是比较宽泛的,本科生,可以在车间从事芯片制造,硕士博士,可以从事芯片的设计,薪水差异很大。“本科毕业的学生年薪在15万左右,硕士20多万,而博士,有40多万。”
这两年,国内芯片行业发展迅速,以前只有上海、无锡有类似企业,现在杭州、深圳等地也有很多芯片企业,吴小姐明显感觉到,芯片行业人才变得抢手起来,薪资水平感觉比前两年增加了30%。
量子计算目前正在科研阶段 国内没有本科院校招生
这些新兴专业里,量子计算是“最神秘”的专业。昨天,中科大物理系教授韩良,初步介绍了量子计算专业。
韩教授说,在国内、国际大学本科教育体系中,是没有量子计算专业的。因为这是个极为复杂高尖端技术领域。“就好比航空航天,不会有个登月专业。”想要从事量子计算方面的研究,要在研究生阶段,而且物理要学得非常非常好。
目前,国内在量子研究领域做得比较好的有清华、北大和中科院等。
“量子通信,有着稳定、保密性好的特点,已经投入实际应用,特别是在战略安全领域;而量子计算,目前还在科研阶段。量子计算机,可以做一些经典计算机做不了的事情。比如我们破解数字密码,经典计算机需要从0到9一个个试过来,但量子计算机的运算机制完全不同,它可以在短时间内就破解密码。量子计算机的应用前景巨大,各国科学家都在努力研发。”
量子计算专业的学生毕业之后,就业去向有材料科学领域、人工智能领域、计算机信息领域等,都是用人单位的宝贝。