VIPKID凭借在线外教一对一的教学模式,在招生规模、销售收入、融资金额上都取得了优异的成绩;VIPKID是如何做到的?VIPKID手机端产品的逻辑、功能和业务流程是怎样的?竞品如何?怎样进一步优化VIPKID的功能?让我们看下去吧~

【一】、写在前面的话
VIPKID凭借在线外教一对一的教学模式,无论招生规模,还是销售收入,都创造了令人咂舌的成绩。
在融资方面,VIPKID更是一跃成为行业的“独角兽”。
VIPKID的发展势头,难免成为国内青少英语行业的众矢之的。对标VIPKID的在线外教模式,不仅出现了众多在线外教一对一、小班课的机构,而且也吸引“老牌”英语教育机构争相“入场”。
以下是我针对VIPKID英语APP端的分析以及未来迭代方向的猜想:
【二】、市场分析
1. 市场规模及增长情况


由上图可知:2018中国在线教育市场规模将达3480亿元。而 K12在线教育用户渗透率持续上升,预计2018年K12在线教育市场用户规模达1968.9万人,渗透率达11.6%。而非一线城市K12在线英语用户占比达60.3%,发展潜力巨大。
2. 产业地图


【三】定位分析
1. VIPKID的由来
从长江商学院归来后,米雯娟看到传统少儿英语培训的诸多不足:外教过少的行业痛点难解决、课程无聊、不能充分利用互联网、授课方式不够多样化。于是创立了VIPKID在线少儿英语平台。
2. 为什么VIPKID会得到大家的青睐?
从用户角度上来讲:以往线下课堂,作为家长平时要接送孩子上课,交通拥挤以及一些天气原因给家长带来不便也占用了很多时间,而且线下课堂成本很高,也使得线下课堂的价格要比线上价格高出很多。相反在线上学习,孩子足不出户就可以和老师视频上课,家长也不用担心孩子的安全问题。
传统课堂上一般是小班教学或者中班教学,老师上课通常要面对十几个学生,在学生英语水平不一样的通过下,往往会导致一部分学生跟不上学习进度,由于老师的精力有限,无法对每个学生的学习情况都照顾得到。而VIPKID主打一对一,这就确保了课堂上老师与学生的沟通有效性,老师讲课更有针对性,学生有什么疑问也能及时向老师提出解答,可以说上课效率要比线下课堂高出很多。
VIPKID教师全部来自北美,目前在册的北美外教人数超过20000名,大部分外教均拥有优质高等教育学历背景,学历高,发音纯正。VIPKID在少儿英语中首创北美外教实景式教学体验,与国际教育接轨,由北美外教结合教学知识点,亲自拍摄教学内容,使得孩子不出国门也能亲身感受美国小学教育,在课前预习中充分领略世界各地的风土人情,实现英语和文化的同时输送。
【四】、产品分析
1. 用户、场景、需求是怎么被满足的?
结合目前的产品和用户人群,我将VIPKID英语的用户分为家长用户、学生用户、外教用户,并列举了他们分别在不同场景的需求,如下:

此外,VIPKID外教老师100%都是美国和加拿大教师,其中95%以上在这两个国家生活过。
VIPKID的外教录取率是6%,要求从教师到全体工作人员需获得相应的TESOL认证,对每个老师都会进行系统的教学前培训,入职最初几个月进行密集的授课水平和教学质量考评,其后会持续进行阶段性的教学培训,保障了课程内容、教师能力、服务质量和管理水平上的水准。此举满足了核心用户的需求。
2. 产品的核心逻辑

由上图可知,VIPKID英语核心产品逻辑是:
- 首先通过家长用户在VIPKID选择外教进行约课、选择外教购买课程,安排学生用户在VIPKID英语上课。
- 外教通过VIPKID平台给约课的学生用户上课,家长用户进行学习陪伴,通过约课、上课、学习陪伴结合用户和用户之间形成闭环。
- VIPKID运营人员通过不同的运营手段促进这个闭环的快速跑通及整体平台内容生态的搭建。
3. VIPKID手机端的功能架构

由上图可知:
- VIPKID的手机端主要围绕“约课、课程管理”展开,而且产品做的很“轻”,结构清晰简单,一目了然。
- 手机端的用户大部分是家长,VIPKID把“约课、学习陪伴、已上课程”放在最重要的标签栏上,方便家长用户约课、监课及了解孩子的学习情况。
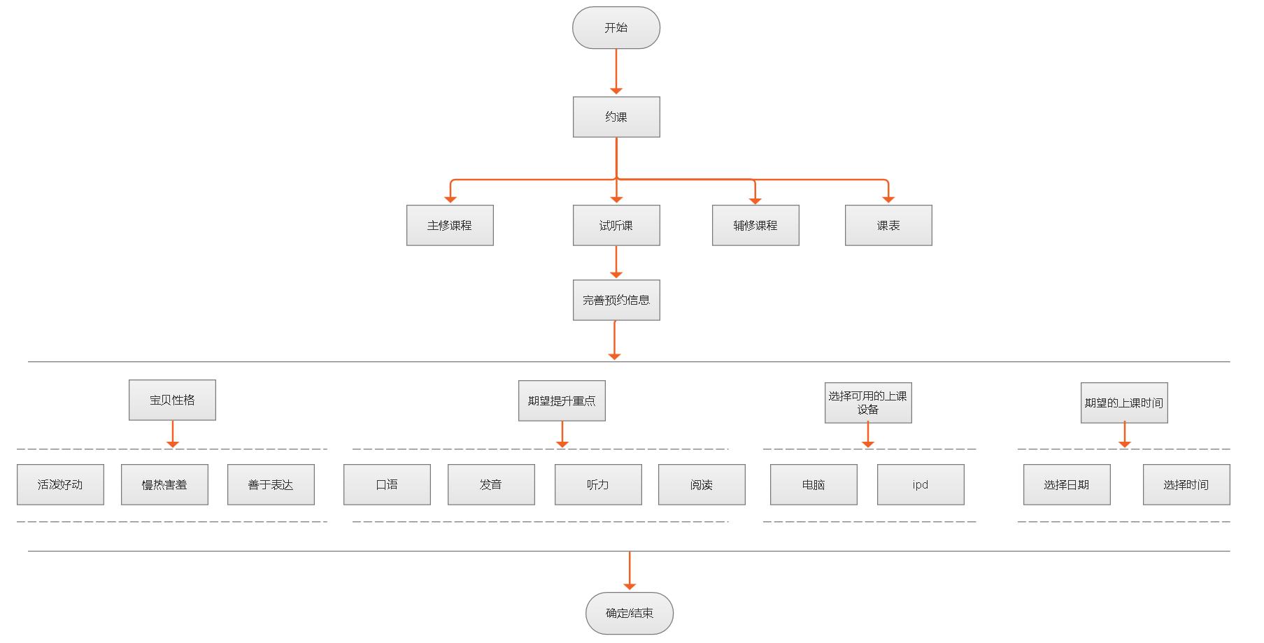
4. 产品核心业务流程
约课流程是VIPKID手机端业务流程里面比较重要的一个流程,由下图分析可知:

5. 关键页面和典型交互
推荐老师:
点开“推荐老师”功能,画面默认是静态,大概几秒钟之后才*放播**视频,默认是静音*放播**,用户体验非常好。
卡片式展现方式,左右滑动方便用户直接查看老师进行对比。

6. 产品迭代分析

由上图可知:
VIPKID从2016年上线之后,进行了16次大版本迭代,从每一个迭代的重点更新内容中可以得出:VIPKID手机端在探索期及成长期的过程中主要将重点放在了针对家长需求和课前场景的需求上,并不断这在两方面优化迭代。
7. 运营路径分析
- 2018-08-29 VIPKID携手《中餐厅2》 用英语开启世界美食之旅
- 2018-09-11 中国日报社与VIPKID达成合作,齐力打造英语演讲大会
- 2018-09-28 中国科技馆成立30年来首次大型夜场活动“科学之夜”
- 2018-09-20 VIPKID联合美国迪士尼 共同打造少儿英语学习新场景
- 2018-09-06 全球娱乐巨头迪士尼携手VIPKID中美两地打造国际教育“寻梦之旅”
- 2018-08-02 VIPKID与全球K12出版集团HMH进行战略合作
- 2018-08-29 VIPKID携手《中餐厅2》 用英语开启世界美食之旅
- 2018-08-02 VIPKID与微软中国达成战略合作 联手打造在线教育AI新标杆
- 2018-07-30 VIPKID携手故宫、《国家宝藏》少儿图书等IP 探索中国传统文化科普新路径
- 2018-07-12 VIPKID走进故宫 推出传统文化英语课
- 2018-06-21 VIPKID获腾讯红衫领投5亿美元全球在线教育领域最大一笔融资
- 2017-10-17 VIPKID助力“一带一路 展翼同行”为叙利亚儿童献爱心
- 2017-04-21 VIPKID联手马云公益基金会打造共享公益新模式
- 2017-09-04 VIPKID宣布单日营收突破6500万元,成“爸爸去哪儿”合作品牌
- 2016-08-03 获1亿美元C轮融资,刘涛担任首席体验官
资料来源:Google新闻、微信公众号、新浪微博。
运营路径与方法:
- 前期:运营活动很少(主要打磨产品与体验)
- 中期:产品植入(综艺活动)、明星代言、公益活动
- 长期运营:节日活动、明星代言等
8. 产品数据表现

由上图可以看出,VIPKID产品趋势还是很不错的,顺利度过产品探索期,其中2018年1月份至18年10月份产品进入高速增长期。
那么,VIPKID成立没多久就获得很好的成绩背后我认为有以下几点:
(1)面向市场情况
我们可以用PEST工具来简单的对这块进行分析:
- 从政策(Politics)层面上分析:近年来,我国加强了英语教育的改革,从高考的改革就可以看出,将英语教育的重点放在了语言的实用性上面,口语与听力更加被重视,而不仅仅像过去一样关注纸面上的成绩。
- 从经济(Economy)水平来说:我国的经济水平在不断增长,最直接的反应就是人均可支配收入也在不断上升,这也导致消费力根本的提升了。
- 从社会(Society)文化上来讲:75后、80后的教育比上一代接受了更好的教育,对教育更加重视,家长也会希望提供自己孩子更好的教育。另外,全球化的浪潮席卷而来,英语相比其他几门学科,能反映出更明显的竞争力,毕竟目前为止,有一口流利的英语,到哪里都仍然是非常有用的。
- 从技术(Technology)层面来讲:移动互联网的发展与普及极大的满足更多的使用场景,而且1对1教育极度重视体验的场景也被一定技术给满足。 这样来说K12在线英语市场潜力巨大,处在一个仍在上升的阶段。
(2)找到了消费者新需求
英语成绩提高的前提下,家长希望孩子还能讲得一口标准流利的口语,所以英语的实用性需求也渐渐需要被满足。
而这样的需求反应在英语教育上,就是需要提供给孩子地道的英语口语教育,建立英语学习的环境,能多跟外国人沟通对话。所以默认选择会有外教且口语标准的英语培训。然而,过去英语培训市场上,外教的需求供不应求,即使去线下的英语培训机构,不是所有人都有和外教长时间聊天的机会,消费者的缺乏感也由此产生。
VIPKID提供教师资源来自北美,这点来说符合消费者需求。同时,因为互联网的原因,使得VIPKID获得优质外教没有了空间的限制,就好像工业产品一样,对于仅仅口语地道的外教理论上不需要花费太多成本,就可以大规模复制。因此,消费者需求才能被大规模满足,VIPKID也获得快速的成长。
产品的精准定位
VIPKID目前只专注于4-12岁在线少儿英语1对1教育,将英语培训做了四层细分,即英语——K12——4-12岁——线上——1对1,在这样一个细分领域中,VIPKID的竞争对手已经不多了,但这个市场的增长的潜力确实巨大。
还有一点是提供纯北美外教,从Slogan–北美好外教,让孩子爱学敢说上就可以看出其主打的重点也放在了北美优质教师这个点上,以此来应对后来的竞争者们,精准的定位可以获得差异化的竞争优势。
9. 用户评价

由上图可知 :
总体来说:VIPKID的整体产品口碑还是很不错的,部分差评都是一些销售问题,小部分差评如一些闪退,网络异常这些是产品前期无法避免的问题。
VIPKID大到整体的产品形态,小到小功能的业务流程都非常精美克制,初期用户反馈也很理想,区别于市场上大多数粗犷的学习软件,相信VIPKID不久的将来会被更多的人追捧。
10. 用户反馈

通过以上的用户调研,得到了以下几点结论 :
- 基础bug:闪退
- 帮助中心网络崩溃
- 建议优化约课功能
- 建议添加清理缓存
- 建议添加手机上课功能和远程看孩子上课实况
- 建议把预约的课表加入手机日历的功能
- ……
五、竞品分析
1. 相同与不同
VIPKID最直接的竞品应该是DADA英语,两款产品的用户群体以及设计风格都很相似,但二者还是有挺多不同的,通过对比我们可以猜测VIPKID手机端的迭代方向。

2. DaDa英语版本迭代路径

3. 总结
通过以上的展示,我们可以发现:
- DaDa英语手机端除了解决家长用户的需求之外更重视通过内容来吸引学生用户,而VIPKID偏向于解决家长用户的需求;
- DaDa英语更偏向内容化,工具感弱些,又略带些社交属性,VIPKID工具感更强一些。
尽管两个产品在诸多地方略有不同,但是VIPKID手机端仍然可以在它们的共同点中找到可以借鉴的点:
- DaDa英语未登录状态可以进入主界面体验会更好;
- DaDa英语注册业务流程对手机号进行了限制更加合理严谨,信息填写完成注册按钮被激活并且默认同意注册协议降低用户的操作频率,体验更好;
- 纯白色背景让界面内容更加的突出,在视觉上对用户没有干扰,用户体验更好一些。
【六】、VIPKID手机端迭代方向猜想
1. 对于VIPKID手机端未来迭代方向猜想
(1)学习中心
- 用户场景需求:VIPKID付费用30万人注册用户260万人,用户是有在手机端上课及课程管理的场景和需求的。
- 提高粘性:移动互联网时代的竞争本质上是用户时间的竞争,手机端的便捷性,有利于增加用户停留时长。
- 其他:手机端在线上课会降低未付费用户体验课程的门槛,再说,PC端都做了,手机端做“学习中心”这个模块是早晚的事。
(2)电商
- 用户场景需求:VIPKID付费学员数量30万人,注册用户总数达260万人,用户是有购买英语相关书籍和品牌周边产品的场景和需求的。
- 变现:目前平台的盈利模式单一,主要是进行课程售卖进行抽佣的方式营利。而电商可以作为变现的一种方式。
- 其他价值:退一万步讲就算VIPKID自己不做电商平台也可以将这些优质的流量导给其他图书电商平台,互得共赢。
2. 对于VIPKID手机端未来迭代功能点猜想
通过体验及相应的分析,我对VIPKID手机端未来可能存在的功能优化点,以及未来迭代功能提出了一些不成熟的猜想:
- 进入教室:对平台来说,可以节省大量的人力物力(指导用户*载下**学习中心、调试设备等)部分用户PC端试课由于设备不齐全,会影响试听课效果,降低转化。 针对*在用潜**户来说,可以更方便的试课,提高用户体验试听课程的效果。
- 我的作业:对家长用户来说,可以在手机端查看孩子的作业完成情况,跟踪学习进度。
- 水平自测:水平自测能够让用户直观判断英语水平,阶段性的测评也能确保学习效果。
- 测评报告:测评报告对于学生而言很重要,是因为这是学习价值、质量的体现,也是查漏补缺的好帮手。也便于家长了解孩子学习效果。
- 学习进度:这个功能属于用户激励体系的体现,能提高用户活跃度和留存率。
以上,是我作为一个门外汉对VIPKID这款产品的分析,以及未来迭代方向的不靠谱猜想,欢迎各位大佬拍砖。在此,谢过。