今天,建邺区、雨花台区、栖霞区、江宁区、浦口区2016年小学、初中施教区划分及招生计划正式出台,详见下方:
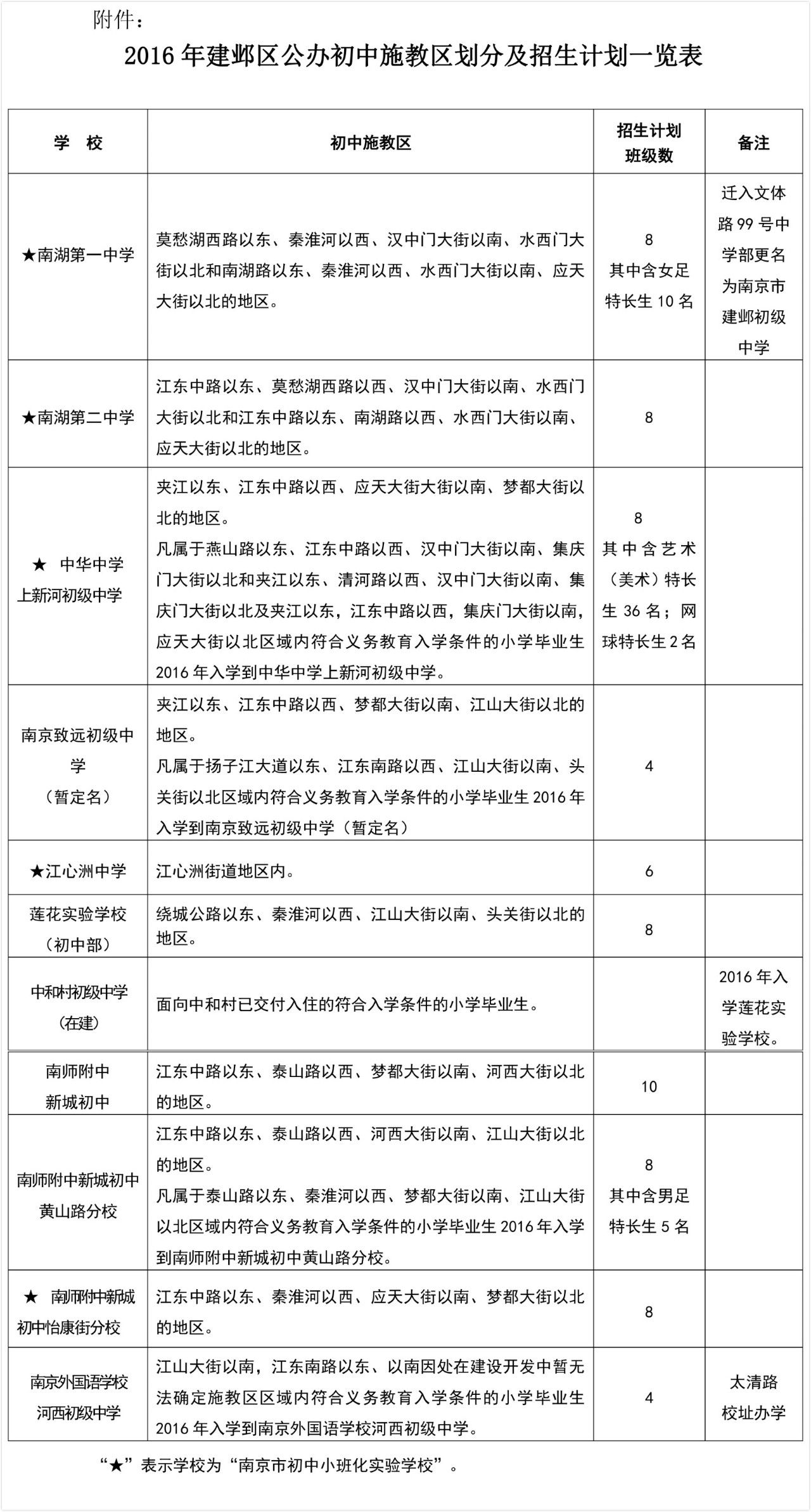
建邺区2016年小学施教区划分一览表
(点击图片可放大查看↓↓↓)

招生咨询电话:87778252 87778707
招生监督电话:87778270
招生日程安排
1.建邺区户籍小学新生报名时间:5月21、22日(星期六、星期日)。适龄儿童监护人在上述时间内根据区教育局划定的学校施教区范围,到学校报名。报名时需出具监护人及适龄子女在本施教区的户口簿、产权证、出生证、预防接种卡等有关证明。
2.8月10日前,学校向监护人发放入学通知书。
注:2016年建邺区公办小学招生计划及施教区范围由各小学张贴在学校大门口和相关社区。
2016年建邺区初中招生办法报名要求在建邺区小学就读的具有本区户籍的应届毕业生由各小学组织升学报名。
跨区就读的具有本区户籍的应届小学毕业生须在规定时间内,携带《南京市跨区就读的小学毕业生回户籍所在地登记通知单》,户口簿、房屋所有权证等有关材料,到建邺区教育局统一安排的报名点办理升学登记手续。
详细招生情况请登录建邺教育信息网查询(http://www.jyedu.cn/)
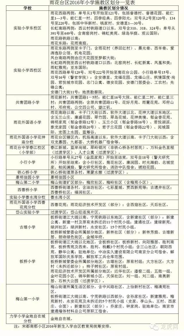
雨花台区2016年小学施教区划分一览表

日程安排
5月15日,各小学发布招生通告,在学校门口公示栏、校园网及其学区范围内醒目位置公布招生公告,告知辖区家长具体学区范围、招生时间、招生要求等。
5月21日—22日,我区各小学学区生入学报名登记。适龄儿童监护人到所属学区小学报名。报名时,要出具监护人及适龄子女在该学区的户口簿、产权证及儿童预防接种证等有关证件。
5月25日前,各小学上报《2016年一年级学区生一览表》。
5月27日前,区教育局公布实行电脑派位与多校划片试点学校空额摇号的名单和计划。
6月13日—14日,小学新生填报热点学校与多校划片学校的电脑派位志愿。
6月26日上午,区内热点公办学校与多校划片学校电脑派位。
6月27日,开通网络查询电脑派位结果。
7月2日—3日,符合条件的进城务工人员随迁子女到相关报名点报名登记。
8月10日前,各学校向监护人发放入学通知书或张榜公布新生名单,完成招生工作。
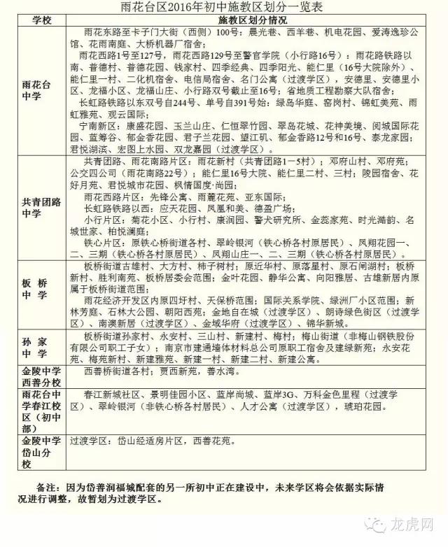
雨花台区2016年初中施教区划分一览表
特长生招生
经南京市教育局批准,雨花台中学招收30名男子足球体育特长生、10名舞蹈特长生。板桥中学招收美术特长生30名。以上特长生面向南京市招生。金陵中学岱山分校招收5名女子足球特长生,孙家中学招收5名男子足球特长生,以上特长生面向全区招生。
5月2日——4日为各校体育、艺术特长生招生报名时间。5月14日为专业加试时间。招生只可进行相关专业考试,不得举行包括文化课在内的其他形式的考试。被录取的特长生不再参加义务教育学位的派定和电脑摇号报名,其他学校也不得录取。
升学报名和南京外国语学校或民办学校电脑摇号时间
4月22日——23日,跨区就读的小学毕业生回区教育局指定地点报名登记。
6月7日—8日,有意愿参加民办学校或南京外国语学校电脑派位的我区户籍的小学毕业生,在就读小学参加电脑派位报名,并填写电脑摇号志愿表,按照市教育局有关规定在相应的民办学校或南京外国语学校中填报一所学校作为电脑摇号志愿。跨区就读的小学毕业生有意愿参加民办学校或南京外国语学校电脑派位的,应在同一时间在区教育局中教科填写电脑摇号志愿表。逾期不报,视为自动放弃。
6月8日——14日,在本区就读的应届小学毕业生在各就读小学进行初中升学报名,各初中学校审核录取。具体时间以小学通知为准。
日程安排
4月22日—23日,跨区就读的小学毕业生回户籍所在区教育局指定地点报名登记。
4月29日,区教育局公布《雨花台区2016年初中招生工作实施办法》。
5月2日—4日,体育、艺术特长生专业加试报名(以各招生学校通知为准)。
5月14日,各校组织体育、艺术特长生专业加试。
6月1日,各初中发布招生通告,在学校门口公示栏、校园网及其学区范围内醒目位置公布招生公告,告知辖区家长具体学区范围、招生时间、招生要求等。
6月7日——8日,有意愿参加民办学校或南京外国语学校电脑摇号的应届小学毕业生填报电脑派位志愿。跨区就读的小学毕业生有意愿参加民办学校或南京外国语学校电脑摇号的需到区教育局中教科填报电脑派位志愿。
6月8日——14日,在本区就读的应届小学毕业生在各就读小学进行初中升学报名,各初中学校审核录取。具体时间以就读小学通知为准。
6月20日,各校上报学区生录取及空额情况。
6月26日上午,南京外国语学校、民办学校电脑派位。
6月27日,开通网络查询电脑派位结果。
7月2日,南京外国语学校英语能力测试。
7月2日—3日,符合条件的进城务工人员随迁子女到指定地点报名登记。
8月10日前,各学校向监护人发放入学通知书或张榜公布新生名单,完成招生工作。
9月30日前,各初中校按省教育厅《关于统一实施义务教育阶段学籍电子化管理工作的通知》要求,用统一的学籍管理软件建立学生电子档案,按时、准确填写学生数据,并报区教育局普教科备审。
详细招生情况请登录南京雨花教育网查询(http://www.yhjy.cn/)
江宁区2016年小学施教区划分一览
(一)江宁实验小学施教区
1.秦淮河以东,宏运大道以南(含秦淮绿洲一、二期、爱秦湾、静雅居、康馨花园),外港河沿线以北,竹山北路至文华街以西。
2.竹山北路至土山路以东,鼓山路以北,新医路至宁中巷以西,芙阁路以南。
3.双龙大道以东,新秦淮河以南,秦淮河以西,上元大街以北。
江宁实验小学分校潭桥小学校施教区
秦淮河以东,天元东路以南,开源路以西,绕越高速以北(含横岭新寓)。
江宁实验小学分校金箔路小学施教区
1.竹山路以东,鼓山路至桃园路以南,新亭路以北,新医路至莱茵达路以西。
2.莱茵达路以东,金箔路以南,东新南路以西,新亭东路以北。
(二)上元小学施教区
1.上元大街以南,金箔路至同夏路以北(含阳光新城等区域),新医路以东。
2.东新南路以东,新亭东路以北,金箔路以南,天印大道以西。
(三)东山小学施教区
宁中巷至东沟巷至文华街以东(不含教工新寓),通湖路至文华街(汇景新寓后的文华街)以南,天印大道以西,上元大街以北。
东山小学分校上坊小学施教区
1.原上坊区域所属社区。
2.湖山南路以东,万安西路以南,泉东路以西,外港河至春秀苑以南。
东山小学分校文靖东路小学施教区
1.东新北路以东,通湖路(此路为东新北路段)以北,古庙北路以南,天印大道以西。
2.天印大道以东,宏运大道以南(含安和家园、景祥佳园、爱涛尚逸华府),世纪东山至城东路以西,上元大街至万安西路以北(含天鹅湖花园)。世纪东山至城东路以东地段属于上坊小学。
东山小学分校永泰路小学施教区
招收保障房区域内适龄儿童
(四)百家湖小学施教区
临淮街至佳湖西路至白龙桥至佳湖东路沿线以东,秦淮新河至双龙大道至上元大街以南(含水月秦淮天琴湾花园1-15幢),秦淮河以西,天元中路至天元西路以北。
百家湖小学分校宏运小学施教区
火车南站金阳街以南,秦淮新河以北,双龙大道以西,机场高速以东。
百家湖小学分校将军山小学施教区
1.秦淮新河以南,翠屏山至天元西路以北,机场高速以西,将军山以东。
2.石马新寓小区。
百家湖小学分校诚信小学施教区
机场高速以西、宁丹大道以东,诚信大道以北,天元西路至翠屏山以南。
(五)翠屏山小学施教区
1.秦淮新河以南,天元西路以北,临淮街、佳湖西路、白龙桥、佳湖东路沿线以西,机场高速以东。
2.天元西路以南,牛首山河以北,双龙大道以西,机场高速以东。
(六)科学园小学施教区
新亭东路以南,科健路以北,天印大道以西,天元城小区至开源路以东(含天元城小区)。
(七)天景山小学施教区
1.天印大道以东,同夏路至外港河(含天鹅湖花园以西区域)至春秀苑以南,善鉴路以北,宁杭高速以西。
2.科健路以南,开源路以东,天印大道以西,绕越高速以北。
3.绕越高速以南,弘景大道至丽泽路以西,方山风景区以北,兴民南路至天秣路以东。
(八)竹山小学施教区
1.外港河以南,竹山路以西,天元路以北,秦淮河以东。
2.新亭路以南,天元东路以北,天元城小区以西(不含天元城小区),竹山路以东。
(九)岔路学校小学部施教区
1.秦淮新河以北,秦淮河以西,双龙大道以东,北与雨花区接壤。
2.秦淮河以东,宏运大道以北(山水方舟、秦淮绿洲三期),中前社区机场村以西,北与雨花台区接壤。
(十)竹山中学分校清水亭学校小学部施教区
1.牛首山河以南,绕越高速以北,秦淮河以西,机场高速以东。
2.天元中路以南,牛首山河以北,秦淮河以西,双龙大道以东。
(十一)南京晓庄学院实验小学
善鉴路以南、弘景大道至丽泽路以东、吉印大道以北、候樵路以西。
施教区因入学生数的变化及区划调整等因素,每年可能适当调整,最终以江宁区教育局公布的文件为准。
江宁区2016年初中施教区划分一览
(一)竹山中学施教区:秦淮河以东,文靖路至武夷花园以南,莱茵达路至金箔路、新医路至宁中巷至东沟巷以西,天元路以北。
竹山中学分校清水亭学校(初中部)施教区
1. 机场高速以东,牛首山河以南,秦淮河以西,绕越高速以北。
2.双龙大道以东,天元中路以南,秦淮河以西,牛首山河以北。
(二)上元中学施教区
1. 新医路至宁中巷至芙阁路至东沟巷至文华街以东,宏运大道以南,湖山路以西,金箔路至同夏路以北(金箔路沿线公河沟以北的金陵天城等小区)。
2.秦淮河以东,宏运大道以南,文华街以西(含爱琴湾、秦淮绿洲一期、二期等小区),文靖西路以北。
(三)百家湖中学施教区
1. 双龙大道以东,秦淮新河以南,秦淮河以西,天元中路以北。
2. 宁丹大道以东,秦淮新河以南,双龙大道以西,牛首山河以北。
(四)天景山中学施教区
1.莱茵达路以东,天印大道至外港河至春秀苑以南,宁杭高速以西,天元路以北。
2.秦淮河以东,天元路以南,候樵路以西,吉印大道以北。
(五)岔路学校(初中部)施教区
1.秦淮新河以北,秦淮河以西,双龙大道以东,北与雨花区接壤。
2.秦淮河以东,宏运大道以北(山水方舟、秦淮绿洲三期),中前社区机场村以西,北与雨花台区接壤。
3.南京南站金阳街以南,秦淮新河以北,双龙大道以西,机场高速以东。
(六)上坊中学施教区
1.原上坊区域内所属社区。
2.同夏路至湖山路以东,石羊路至天印高中以南,长深
高速以西,外港河以北。
(七)觅秀街中学
招收保障房片区小学毕业生。
施教区因入学生数的变化及区划调整等因素,每年可能适当调整,最终以江宁区教育局公布的文件为准。
详细招生情况请登录江宁教育信息网查询(http://www.jnedu.net.cn/)
栖霞区2016年小学施教区划分一览表

栖霞区2016年初中施教区划分一览表

详细招生情况请登录栖霞教育信息网查询(http://www.qxjy.com/portal_jsps/site/xxxx/default/)
浦口区2016年小学招生入学办法
公办小学招生入学办法
所有公办小学按施教区报名入学,保证施教区内符合条件的适龄儿童全部入学。施教区内适龄儿童父母(法定监护人)应在5月21日至22日办理子女报名登记手续;逾期未办理报名手续的,由区教育局统筹安排学校就读。
今年新设立校区2个,南京市琅琊路小学分校天润城小学北校区和南京市琅琊路小学威尼斯水城分校北校区,两所学校原施教区不变。
结合南京市琅琊路小学分校天润城小学北校区的设立,万润家园调整为南京市第二十九中学天润城分校施教区。另外,江浦街道原江浦实验小学、浦口实验学校双选学区(钱塘望景小区及白马社区的九三、黎村、吴村、王村、中心、巩固、新民、团结、三一组)统一确定为浦口实验学校施教区。
人民小学因城市建设需要进行*迁拆**,自2016年秋季起暂停招生,人民小学原施教区内符合入学条件的适龄儿童(户口在2016年4月29日前已迁入本施教区)由江浦实验小学代招(人民小学原施教区不变,待新校建成后根据规划再行确定)。
今年新开办公办小学一所,浦口实验小学高新分校(暂定名),施教区暂定为星火北路以东、永固路以西、学府路以北、新锦湖路以南的区域(开办初期,在有空余学额的前提下,可为周边地区学位紧张的学校代为招生)。
财八路配建小学所在区域的适龄儿童如果满足开班条件则从一年级开班,如果不能满足开班条件,该区域的适龄儿童可选择到浦口实验学校或江浦实验小学入学。
民办小学招生入学办法
南京实验国际学校(小学部)、苏杰学校招生计划由区教育局审核并报市教育局批准,由学校实行自主招生。
详细招生情况请登录浦口教育信息网查询(http://www.pkedu.cn/)