
贵州省2019年省、市、县、乡四级机关统一面向社会公开招录公务员(人民警察)黔南考区笔试工作将于2019年4月20日(星期六)在都匀进行。为保证广大考生顺利乘坐公交车准时到达各考点学校,经黔南州、都匀市两级交通主管部门努力,现就有关公交线路提醒如下:
一、经过考点重点时段
根据考试前和考试结束后的客流动态,重点加强了笔试考试期间7:30—8:30,11:00—12:00,12:30—13:30,16:00—17:00等时段的车辆调度,增发相应线路车次,缩短发车间隔,确保车辆运力充足。
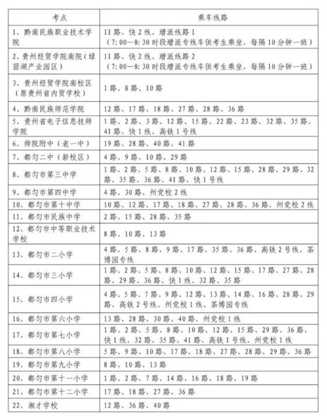
二、经过考点公交线路

三、具体公交线路走向
增派线路1、黔南民族职业技术学院:百子桥→大十字→大西门→客运总站→马踏飞燕)→黔南民族职业技术学院
增派线路2、贵州经贸学院南院(绿茵湖产业园区):
老火车站→大十字→大西门→彩虹桥→交警大队→红旗新村→十中→贵州经贸学院南院(绿茵湖产业园区)
1路:匀酒厂→七星未来城→173→老年公寓→省技师学院(会云桥)→公交小区→七小→云都广场→客运总站→平桥→大西门→大十字→百子桥市医院→蒙家桥→薛家堡→货场→火车站→城南家园→小围寨→沙井街→客运南站(市公交总公司)→高速南出口(海咬公园)
2路:黔南报社-蒙家桥-斜桥→大十字→西苑【大西门中医院】→平桥→客运总站→七小→公交小区→省技师学院→173→匀酒厂→115→贵医三附院北院→民族中学→桥梁厂→沙坝→高速北出口
3路:173→水厂→第七小学→客运总站前门→客运总站后门→交警支队→食汇街→镭钵寨→大西门高架桥→大西门(中医院)→大十字→小十字→州医院前门→庆云宫→云宫花城(往返)
4路:去向:青云湖→都匀四小→龙潭口→州医院→小十字→石油公司→大十字→西山大桥→104地质队→雷钵寨→都匀八小→剑江半岛→毛尖广场→三线建设博物馆→北部星城→州公安局→高速北出口→灵智广场。
回向:灵智广场→高速北出口→州公安局→东方记忆→三线建设博物馆→毛尖广场→剑江半岛→都匀八小→雷钵寨→104地质队→西山大桥→石油公司→小十字→州医院→龙潭口→都匀四小→青云湖
5路:青云湖-四小→州档案局→风雨桥→大十字→大西门中医院→平桥→客运总站(后门)→州交警支队→夜市街→八小(都匀监狱)→内衣厂→州*党**校-殡仪馆
7路:去向:青云湖→都匀四小→龙潭口→州医院→小十字→市农行→百子桥→百子桥(市医院)→蒙家桥→薛家堡→货场→火车站→城南家园→第五中学→市看守所→沙井村→506
回向:506→沙井村→市看守所→第五中学→小围寨→城南家园→火车站→货场→大龙田→薛家堡→蒙家桥→斜桥→市农行→小十字→州医院→龙潭口→都匀四小→青云湖
8路:去向:小围寨→毛麻纺织厂→剑化→仙和小区→都匀市中等职业技术学校→山水云城→贵州经贸职业技术学院(南校区)→医专→庆丰加油站→庆丰→庆云宫→风雨桥→百子桥→大十字→西苑→平桥→客运总站→云都广场→都匀七小→水厂
回向:水厂→都匀七小→客运总站→平桥→大西门(中医院)→大十字→百子桥→风雨桥→庆云宫→庆丰→庆丰加油站→医专→贵州经贸职业技术学院(南校区)→山水云城→都匀市中等职业技术学校→仙和小区→剑化→毛麻纺织厂→小围寨
9路:青云湖→第四小学→风雨桥→百子桥→大十字→旱冰场→港龙酒店→西苑后门→虹桥派出所→夜市街→城市风景→剑江半岛→毛尖广场→三线博物馆→都匀市会展中心→音乐水秀广场→博物馆公交调度站
回向:博物馆公交调度站-三线博物馆→滨江1号→剑江半岛→城市风景→夜市街→虹桥派出所→西苑后门→港龙酒店→旱冰场→大十字→百子桥→风雨桥→第四小学→青云湖
10路:小围寨→毛麻纺织厂→剑化→仙和小区→都匀市中等职业技术学校→山水云城→贵州经贸职业技术学院(南校区)→医专(老校区)→加油站→庆丰→云宫花城→蒙家桥→百子桥(市医院)→大十字→大西门(西苑)→平桥→客运总站(后门)→消防大队→交警大队→红旗新村→枣园小区→电信大楼→文化馆→二中→三线建设博物馆→北部星城→州公安→高速北出口(往返)
11路:青云湖【起点】——都匀四小——大龙大道遂道——迎宾路(都匀二小)——百子桥裤裆街——剑江中路(大十字、大西门)——斗篷山大道(彩虹桥、都匀十中)——纬五路(好花红大道)——都匀新大剧院——绿茵湖水库——格尼斯大酒店——黔南经贸学院——黔南技术学院——山地车辆厂——504厂【终点】。
B线 :青云湖【起点】——都匀四小——大龙大道遂道——迎宾路(都匀二小)——百子桥裤裆街——剑江中路(大十字、大西门)——斗篷山大道(彩虹桥、都匀十中)——纬五路(好花红大道)——都匀新大剧院--新二中--马踏飞燕--恒丽钟表厂--木表--大众四S店--甘塘镇--西匝道出口--环湖绿茵湖(牛奶场--公墓--马家庄--杨家庄--牛角冲)--毛尖大道按原路返回青云湖【终点】
12路:去向:杉木湖中央公园→匀东大厦(匀东国际)→杉木湖畔→湖南湘才学校→宏际风情园→州人大→火把寨→中坝寨→高基村→人才公寓→青云湖路口站→都匀四小→龙潭口→市人防(州医院后门)→小十字→石油公司→大十字→西苑→平桥→客运总站→都匀七小→公交小区→会云桥(省技师学院)→老年公寓→观澜水岸→观澜轩→三和花园→御府湾(第十中学)→黔南师范学院→万达广场。
回向:万达广场→黔南师范学院→御府湾(第十中学)→三和花园→观澜轩→观澜水岸→老年公寓→会云桥(省技师学院)→公交小区→都匀七小→客运总站→平桥→大西门中医院→石油公司→小十字→州医院(前门)→龙潭口→都匀四小→青云湖路口站→人才公寓→高基村→中坝寨→火把寨→州人大→宏际风情园→湖南湘才学校→杉木湖畔→匀东大厦(匀东国际)→杉木湖中央公园。
13路:去向:小围寨→毛麻纺织厂→剑化→仙和小区→政法委综合大楼→城南江畔小区→农贸市场→火车站→货场→大龙田→薛家堡→云宫花城→庆云宫→龙潭口→都匀四小→龙潭口→市人防(州医院后门)→卫校→东山公园→荷花池→关乡桥→水厂(往返)
14路:去向:青云湖→都匀四小→龙潭口→市人防(州医院后门)→小十字→市农行→百子桥→百子桥(市医院)→蒙家桥→三道河→三道河廉租房→水表厂→桐州监狱→桐州
回向:桐州→桐州监狱→水表厂→三道河廉租房→三道河→蒙家桥→百子桥(市医院)→市农行→小十字→市人防(州医院后门)→龙潭口→都匀四小→青云湖
15路:黔南报社-蒙家桥→斜桥→大十字→西苑【大西门中医院】→平桥→客运总站→七小→公交小区→技师学院→老年公寓→173→匀酒厂→115→贵医三附院北院→民族中学→桥梁厂→沙坝→高速北出口→灵智广场→三江堰→305→大龙井-杨柳街
16路:去向:河西→酱油厂→小围寨→城南家园→火车站→货场→大龙田→薛家堡→蒙家桥→斜桥→石油公司→小十字→州医院→龙潭口→都匀四小→龙潭口→庆云宫→云宫花城
回向:云宫花城→庆云宫→龙潭口→都匀四小→龙潭口→州医院→小十字→石油公司→大十字→百子桥(市医院)→蒙家桥→薛家堡→货场→火车站→城南家园→小围寨→立交桥路口→麻袋厂→安康医院→居委会→河西菜场→五公司宿舍→酱油厂→河西
17路:灵智广场→高速北出口→沙坝→桥梁厂家属区→市行政中心→复烤厂→电视台→黔南师范学院→第十中学(青禾家私)→电信大楼→枣园小区→红旗新村→交警大队→州交警支队(回向:消防大队)→彩虹桥→贵医三附院南院→大西门中医院→石油公司→市农行→百子桥→风雨桥→庆云宫→云宫花城
18路:新火车站→货场→大龙田→薛家堡→蒙家桥→百子桥市医院→大十字→大西门中医院→贵医三附院南院→彩虹桥→消防大队→交警大队→红旗新村→枣园小区→电信大楼→第十中学(青禾家私)→黔南师范学院→电视台→复烤厂→市行政服务中心→东来尚城
19路:去向:云宫花城→蒙家桥→百子桥(市医院)→市农行→七街→金鹏花园→三街→平惠小区→客运总站→黔南驾校→伯爵后门→华馨湾
回向:华馨湾→伯爵后门→水厂→关乡桥→平惠小区→告捷路→金鹏花园→七街→市农行→百子桥→百子桥(市医院)→蒙家桥→云宫花城
22路:去向:火车站→货场→大龙田→薛家堡→蒙家桥→斜桥→大十字→西苑→平桥→客运总站→都匀七小→公交小区→会云桥(省技师学院)→老年公寓→173→凤凰坝→全民站→洛邦→113
回向:113→洛邦→全民站→凤凰坝→173→老年公寓→会云桥(省技师学院)→公交小区→都匀七小→客运总站→平桥→大西门(中医院)→大十字→百子桥(市医院)→蒙家桥→薛家堡→货场→火车站
27路:三江堰→灵智广场→高速北出口→沙坝→桥梁厂家属区→市行政服务中心→复烤厂→电视台→黔南师范学院→第十中学(青禾家私)→电信大楼→枣园小区→红旗新村→交警大队→州交警支队(回向:消防大队)→彩虹桥→贵医三附院南院→大西门中医院→七街→小十字→州医院(前门)→庆云宫→云宫花城
28路:灵智广场→高速北出口→沙坝→桥梁厂家属区→市行政服务中心→民族中学→贵医三附院北院→115→州机关幼儿园→黔南电视台→黔南师范学院→第十中学(青禾家私)→电信大楼→枣园小区→红旗新村→交警大队→州交警支队(回向:消防大队)→客运总站后门→平桥→告捷路→八一小区→卫校→市人防(州医院后门)→都匀四小→庆云宫→云宫花城
29路:去向:金恒星小区→浙商建材城→大堡→都匀二中→市文化馆→都匀第一幼儿园→城市风景(剑江半岛)→桃溪园→枣园小区→红旗新村→交警队→剑江小区→第七小学→客运总站→平桥→大西门→七街→小十字→市人防(州医院后门)→庆云宫→云宫花城 →青云湖
回向: 青云湖→四小 →庆云宫→州医院前门→小十字→七街→大西门中医院→平桥→客运总站→剑江小区→交警队→红旗新村→枣园小区→(电信大楼红绿灯处掉头)→桃溪园→城市风景(剑江半岛)→市文化馆→都匀二中→大堡→浙商建材城→金恒星小区
30路:老猫冲-关厢桥→荷花池→东山公园→卫校→小十字→石油公司→大十字→西山公园→104地质队-116
32路:(州公共资源交易中心)→碧桂园→173→老年公寓→省技师学院→公交小区→七小→客运总站→平桥→大西门→大十字→小十字→州医院(前门)→州委→庆云宫→云宫花城
35路:306-灵智广场→高速北出口→沙坝→桥梁厂→民族中学匀酒厂→贵医三附院北院→115→匀酒厂→173→老年公寓→省技师学院→公交小区→七小→客运总站→平桥→大西门中医院→金海岸→大十字→百子桥→风雨桥→庆云宫→云宫花城
36路:去向:博物馆调度站→北部星城→东来尚城→桥梁厂家属区→市行政服务中心→民康站→复烤厂→黔南电视台→黔南师范学院→御府湾(第十中学)→电信大楼→枣园小区→红旗新村→市交警大队→剑江小区→都匀七小→客运总站→平桥→大西门→大十字→百子桥→风雨桥→老二中→都匀四小→人才公寓→高基村→中坝寨→幸福村→州人大(州政协)→宏际风情园→湖南湘才学院→杉木湖畔→匀东大厦(匀东国际)→杉木湖中央公园(往返)。
40路:线路走向(大龙大道方向):师院附中→八一小区→卫校→市人防(州医院后门)→龙潭口→四小→青云湖→人才公寓→高基寨→中坝寨→火把寨→州人大→幸福村文化公园站→杉木湖中央公园站→拢金站→大坪(38所)→黔南州全民健身活动中心站→黔南金田阳光站→枇杷堡(37所)→9号路口→东冲站→公交1号站→公交2号站→公交3号站→公交4号站→新中医院站→都匀一中(往返)。
41路:线路走向(黔南大道方向):师院附中→告捷路→西苑→平桥→客运总站→都匀七小→公交小区→会云桥(省技师学院)→老年公寓→173→凤凰站→全民站→下洛邦→花椒地→黔南印象→贵品万国站→匀都国际→幸福村文化公园站→杉木湖中央公园站→拢金站→大坪(38所)→黔南州全民健身活动中心站→黔南金田阳光站→枇杷堡(37所)→9号路口→东冲站→公交1号站→公交2号站→公交3号站→公交4号站→新中医院站→都匀一中(往返)。
快1线:云宫花城→蒙家桥→百子桥→大十字→大西门(中医院)→平桥→客运总站→都匀七小→公交小区→会云桥→老年公寓→173→凤凰站→全民站→下洛邦→匀上香格里拉→黔南印象→贵品万国站→匀都国际站→文化公园站→杉木湖中央公园→拢金站→38所→全民健身中心→金田阳光站→37所→东冲 →公交1号站→公交2号站→公交3号站→公交4号站→新中医院→都匀一中→拐龙村 往返
快2线:(老)马踏飞燕→黔南州公安局大楼→剑水村→恒丽钟表厂→木表寨→创立汽车广场→黔南职院→牛角冲路口→邦水路口→夏蓉高速西匝道口(往返)
高铁1号线:【客运总站-都匀东站】
运营线路:客运总站→都匀七小→会云桥→173→凤凰坝→全民村→绿博园北门(下洛邦)→花椒地→黔南印象→贵品温德姆至尊豪庭大酒店→匀都国际→幸福村文化公园→杉木湖中央公园→拢金→38所(大坪)→黔南州全民健身中心→黔南金田阳光→37所→高速路口→东冲→大塘→柏家寨→都匀东站(高铁东站)往返。
高铁2号线【老医专-都匀东站】
运营路线:老医专—庆丰—蒙家桥—百子桥—风雨桥—州档案局—新四小—高基村—中坝寨—火把寨—州人大(鸿申翡翠城)—幸福村文化公园—杉木湖中央公园—拢金—黔南医专—科技馆—38所(大坪)—全民健身活动中心—东冲—大塘—柏家寨—都匀东站(往返)
州*党**校1线(都匀客运总站-州委*党**校)
运营线路:客运总站→平桥→都匀七小→沸城一百→关厢桥→市水务局→老卫校→州医院后门(市人防)→都匀四小→高基寨→绿博园南门→中坝寨→火把寨→鸿申翡翠城(州人大)→宏际风情园→湘才学校→贵州饭店正门→杉木湖中央公园→黔南医专→科技馆→38所(大坪)→黔南州全民健身中心→黔南金田阳光→37所→9号路口→经开区消防大队→都匀东站(高铁东站)→州委*党**校(往返)
州*党**校2线【都匀四中-州委*党**校】
运营线路:都匀四中→雷钵寨(水岸铭门)→消防大队→交警支队→红旗新村→枣园小区→电信大楼→都匀十中→匀酒厂→七星未来城→凤凰坝→全民村→绿博园北门(下洛邦)→花椒地→黔南印象→金桥驾校→州法院→黔南州反腐倡廉警示教育基地→州检察院→州水务局→州交警支队→贵品温德姆至尊豪庭大酒店→匀都国际→幸福村文化公园→杉木湖中央公园→拢金→38所(大坪)→黔南州全民健身活动中心→37所→9号路口→经开区消防大队→都匀东站(高铁东站)→州委*党**校(往返)。
茶博园专线【老医专-茶博园】
运营线路:老医专→庆丰→云宫花城→蒙家桥→文峰广场(老火车站)→百子桥→风雨桥→州档案局→新四小→高基寨→中坝寨→火把寨→华辰一中→世强商砼→秦汉影视城→茶博园(往返)
(黔南州公开招录公务员工作领导小组办公室)
来源:黔南人社
更多新闻
择一城而居!一个爱上就不愿离开的城市——都匀
黔南“抖友”雄起!"抖动黔南好花红"抖音挑战赛来啦!
我们怀念您!生命的最后一刻,仍然坚守在自己热爱的工作岗位上!