2019升学的热点即将来临,各位家长为了孩子升学也是操碎了心。小编这边整理出了2018成都各区划片范围初中入学和对口小学,每年划片变化不会很大,2019小升初和小学入学的家长可以参考!
锦江区






武侯区






金牛区(部分学校)

成都市石笋街小学:
石笋街、南巷子、石灰街、西月城街、饮马河街(金牛区)、江源巷、席草田街、观音阁后街、王家巷、西林巷、协和村、南熏巷、一环路北一段内侧(西门车站路口---沙湾路口单号1—129号)、花牌坊街、花牌坊北街、花牌坊北顺街、乡农寺后街、乡农寺街(双号28号以前含28号,单号27号以前含27号)、回国坟、卧牛台、林巷子、新一巷、都司巷、永安巷、水井巷、丁家巷、坛神巷、马河湾、交通巷、一环路西三段内侧(108—212西门车站至羊西线路口)、金仙桥路、简车巷、卧牛巷、马家花园路(单号)、永陵路(双号)、永陵后巷、三洞桥、观音阁前街、西屠场街、抚林巷、抚琴东北路、抚琴东巷、抚琴北巷、三道河巷。
石笋街小学校(新区):
蜀通街双号(2-56号)、蜀通西街、蜀兴西街、蜀兴南街、蜀兴中街双号、蜀蓉路(单号5-65含蓝光云鼎小区)蜀蓉路双号、蜀汉路单号(103-333)、一品天下大街(蜀汉路路口---茶店子东街路口)、蜀光路单号、茶店子横街单号、营康西路(单427号(含)以上、双428号(含)以上)、茶店子东街(不含48号附院)、茶店子正街双号、安蓉路、安蓉西路、茶店子南街。
茶店子小学:
茶店子西街、茶店子横街(双号) 、茶店子正街(单号) 、茶店子北街、 北三巷 、安居巷、 育才路、育苗路 、育苗南路 、育卉街、 育新路、 蜀光路(双号) 、蜀明路、 蜀明东巷 、蜀明东路 、蜀明西巷、蜀明西路、育德路、育秀路、育仁路、育仁东路、育仁南路、育仁西路、 育仁北路、 金牛坝路(1、3、5号)、 蜀汉路(337-371号单号)。
青羊区(部分学校)

泡桐树小学:
泡桐树街、商业街、多子巷、实业街(青羊区属)、支矶石街。
泡桐树小学西区分校:
三环路(内侧)以东,瑞南街以西,瑞联路以南至清水河以北。东坡路(瑞南街以西段)、东坡北一路、东坡北二路、东坡北三路、清影路、绿杨路、玉宇路、琼楼路、瑞星路、春晓路、瑞南街西侧、瑞联路南侧(东至瑞南街西侧,西至三环内侧)。
泡桐树小学境界校区:
三环路以东,双新北路以西、苏坡西路以南,瑞联路以北。双新北路西侧、苏坡西路南侧、东顺路、四威南路、四威北路、瑞联路北侧、贝森路(双新南北路路口以西)、青森街、西三环路三段(1004号---1070号)
草堂小学:
浣花北路(东侧)、浣花南路、青羊正街、青羊横街、一环路西段、一环路西二段、青羊上街、望仙场、草堂东路、大石西路、百卉路、浣花滨河路、科联街、百花西路、浣锦路、浣锦滨河路、百花潭路(宝云庵)。
胜西小学:
方池街、蜀华街、横小南街、蜀都大道(少城路南侧、金河街南侧、通惠门南倒)、祠堂街、小南街(包家巷以北)、包家巷。
东城根小学:
东城根下街、鹦哥巷、羊市巷、羊市街、横东城根街、老东城根街、青龙街、羊市北巷、东门街、槐树街、西马棚街、东马棚街、上半节巷、东二道街、西二道街,竹叶巷、焦家巷、西半节巷、过街楼街、横过街楼街、长顺下街、观音阁前街、洛阳路、四道街、三道街、上同仁路、红墙巷、观音阁后街、观音阁街、石笋街(青羊区)、千祥街、白下路、洛阳路、人中二段、守经街、署前街、西府南街、王家塘巷、铁箍井、西府北街、八宝街、福安巷、照壁巷、大福建营巷、小福建营巷、大井巷、天成街、小北街、西玉龙街北侧、同心路、北较场西路、江汉路、武都路、西大街、横四道街、青龙巷、万和路、宁夏街、王家塘街、庆宪村、树德里、树德巷新华西路二段、通锦桥路、西城巷、西城角巷、灯笼街、灯笼巷、共和里、饮马河街、正府街、西屠场街、同福巷。
少城小学:
蜀都大道(少城路北侧、金河街北侧、通惠门北侧、十二桥路)长顺上街、西胜街、柿子巷、将军街、仁厚街、斌升街、桂花巷、东胜街、长顺中街、黄瓦街、商业后街、栅子街东街、长发街、奎星楼街、吉祥街、下同仁路、井巷子、宽巷子、窄巷子、中同仁路、小通巷、栅子街西段、琴台路、民生里、二道桥街。
金沙小学:
三环路以东,青羊大道以西,摸底河以南,成温路以北。
金泽路、金沙遗址路、金阳路、金鹏街、金栖街、金瓯路、金风路、蜀源路、蜀金路、金祥路、清江西路、蜀风路、蜀辉路(南)、蜀采路、蜀辉路(北)、同怡路、同怡横街、龙栖路、龙嘴路、三环西四段、黄苑街(青羊区户籍)。
石室蜀华学校:
小南街西侧(包家巷以南)、文庙西街(西侧)、文思巷、锦里西路、锦官桥滨河路、锦里滨河路、大石东路、大石东路右三巷、百花东路、芳邻路、文和路。
青羊实验中学附属小学:
贝森南北路、贝森路(双新南北路口至青羊大道)、清江中路单号、贝双街、贝新巷、瑞联路单号(瑞南街口至青羊道),瑞联路双号(双新南路口至青羊大道)、优品街、青羊大道单号(成温高架路口至东坡路)、双新北路双号、瑞南街双号、苏坡东路单号、双新南路、清风街。
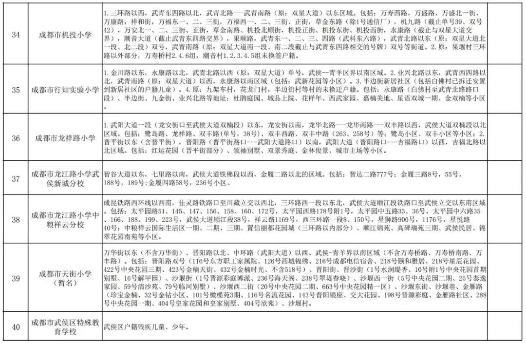
成华区(部分学校)

成华小学:
新鸿路:363号(原23号)、414号(原38号)、420号(原26号)、430号(原12号);新鸿南路:69号、77号(新鸿一区、包括馨地居61幢)、101号(新华家国(原49号)、105号(新龙苑西区(原51号)、159号(科仪厂宿舍);万年场横街(万年小区):1号、2号、3号、5号、7号、9号、11号、13号、17号、19号、21号、23号、25号;双林北横路:32号、74号、76号、127号、129号(万晟社区)、131号(新华园);双林北支路:1号(恒大中央广场)、30号、60号、471号;双林南支路:1号1栋、2号1栋、8号(蜜城)、9号1栋、11号、18号1-2栋、20号、22号一栋、28号(枫景雅居);二环路东三段(不含189号紫东阳光):2号(成都制药三厂宿舍)、8号(九龙仓·御园)、10号(十号大院)、12号(新华名园)、18号(呈祥名居)、23号、25号、27号、29号、31号、33号、35号(千和·家和楼)、36号(仁和苑)、40号、41号、119号;东秀一路139号、199号;东秀二路:99号(九龙仓·御园)、138号(九龙仓·御公馆)、150号(九龙仓·御公馆)、213号(锦绣东方);小龙桥路:69号(中海·新华府)、83号(新龙苑)、85号、87号、134号;新鸿北支路:1号、2号(川药厂宿舍)、10号(制药五厂宿舍);万年场下街:12号、13号(A、B幢)、121号(攀成钢宿舍四期);东篱路:10号、12号、14号、29号新6号、53号(银通苑)、68号、103号、122号、175号、177号、179号(东篱苑);万年路:8号(联合七组)、31号(东景丽苑)、57号(万年茗居)、107号、109号、167号、251号、269号(跳蹬村五组);杉板桥路:1号(中迪创世纪广场)、2号(四川制药厂宿舍)、36号(海棠名居)、70号、188号、199号(保利康桥)、208号(榜样);杉板桥南一路163号(锦绣东方);杉板桥南二路38号(沙河汇厦锦庭);杉板桥南三路52号(沙河锦庭);跳蹬河北路:2号(老电厂宿舍)、185号;双庆路99号(花样年花郡);川棉厂宿舍区(锦绣东方);双林路(至双林北横路路口的单号):1号、3号、5号、7号、15号(攀成钢宿舍四期)、51号(环保局宿舍);积步街(以西单号):3号、5号、7号、9号、11号、13号;跳蹬3、4、5组;联合5、6、7组;万年场6组20号;万年巷;双园巷:1号。
双林路小学:
双林中横路(双号4号-44号):4号(北新苑)、6号、8号、14号;双林中横路(单号49号-101号):49号、51号、53号;双林路(双号22号-136号(不含136号新1幢、新2幢(名都楼))):22号、24号、26号、44号、136号、196号;经华北路:1号、10号、16号、19号(双华苑);水碾河路:21号、25号(蜀都惠园)、27号;双桥路(新华医院以东段):89号(北一街小区)、149号、151号、153号(北二街小区)、171号、178号(新华商住楼)、184号、199号(聚乐苑)、209号(电信局宿舍);双桥南一街;双桥南二街;双桥南三街;双桥南四街;双桥南五街;双桂路27号(钢管厂3区);双燕二巷19号(紫东阳光)。
高新区(部分学校)

成都高新区实验小学:
元华一巷6号,元华二巷,元通一巷,元通一巷7号,元通二巷1号、2号、6号、8号、9号、10号、11号,紫丁巷1号、3号、5号、7号,紫荆巷56号,紫竹南一街 2号、4号、5号、8号、23号,紫竹北街27号、65号,92号,紫竹中街2号,紫荆东路9号、47号、55号、56号、57号、96号,紫荆南路21号、23号、52号、54号、56号,紫荆西路6号、49号、58号、78号,紫荆北路 3号、8号、16号、38号、58号、86号、174号,紫薇东路1号、10号、11号、73号、116号,神仙树南路8号、9号、11号、39号、51号、53号、55号,神仙树西路2号、3号、6号、39号,神仙树北路6号、9号、11号,二环路南三段18号、38号、138号,创业路5号、7号、9号、49号、51号、53号、57号,新光路8号、60号、62号、68号、70号,紫瑞大道188号、218号、272号,丽都路700号,火车南站西路34号、44号,紫竹南二街、紫竹西街28号、78号,紫瑞北街3号、7号、100号,创瑞街3号。
成都泡桐树小学(天府校区):
锦城大道1081号(民丰大道西段717号)、锦城大道1261号(民丰大道西段899号)、锦尚西二路89号、锦悦西路56号(锦悦西二路56号) 、锦悦西路196号(锦悦西二路196号) 、锦城大道666号、锦城大道850号、锦城大道817号、锦城大道1000号、锦城大道1288号、万象南路188号、万象南路199号、交子大道199号、成汉南路366号、益州大道北段777号、蜀锦路88号、交子大道33号。
成都蒙彼利埃小学:
成都高新区盛安街18号、成都高新区盛安街186号、成都高新区天府一街688号、成都高新区天府一街616号、成都高新区天府一街899号、成都高新区天府一街888号、成都高新区剑南大道555号。
成都高新顺江学校:
东与青羊区、中海国际社区为界,南与温江区、郫都区为界,西与天润路为界,北至成灌高速(羊西线)。
成都高新区菁蓉小学:
益州大道以东,绕城高速以南,科华南路至新下街与绕城高速、老成仁路交汇闭合部分以西,老成仁路与新下街、天府大道南段东侧交接部以北,及锦江北岸与天府大道中段西侧交接部以北, 区域。
成都高新新科学校:
晨风村社区(天辰路101-109号)、岷江社区(西区大道300号)、西汇锦苑社区(西源大道501号-509号、天宇路102号、天河路102号) 西汇兴苑社区(天宇路104号、天宇路302号、天河路102号)、保利香槟国际社区(天目路77号)、金色海伦社区(天朗路9号)、金辉悦府社区(百草路777号)、龙城高新天地社区(迪康大道8号)。
成都高新区芳草小学(南区):
东至天府大道北段,南至三环路四段,西、北至成昆铁路一线。
天府新区



双流区小学划片范围
按照《成都市教育局关于做好2018年小学一年级新生入学工作的通知》(成教函〔2018〕18号)要求,结合2018年双流区内适龄儿童人数、学校分布、学校规模和人口变动等因素,通过公众参与、集体讨论、风险评估、合法性审查等规范程序,将双流区户籍人口(含进藏干部职工子女)就读小学一年级的新生按免试就近入学原则,分别安排在辖区范围内的公办学校就读,现将划片入学范围公告如下:
东升街道
成都市双流区实验小学
划片范围:安福街、白衣中街、北仓路一段、北郊路、北坛路、藏卫路北二段、藏卫路北三段、藏卫路北四段、城北上街1—58号、城北下街、城北中街、淳化街、丛桂街、东明街、福田路、广场路、花月东街、花月中街、贾家巷、南昌路、陕西街、顺城街、棠湖北路一段、棠湖东路、吴家坝北街、吴家坝南街、吴家坝中街、西安路一段、西北街、新街、新桥街、迎春路、永福2组(原团邻村3社)、永福3组(原团邻村4社)、永福路、紫东阁街
成都市双流区棠湖小学
划片范围:白河路、白河庭院(*迁拆**)、白河左岸(*迁拆**安置)、白衣下街、藏卫路南一段、电视塔路、丰乐社区、福源街、涧槽北街、涧槽中街1—117号、金河路1666—3996号、仁和路、瑞吉路、塔桥路二段、塔桥路三段、棠湖南路、棠湖西路、棠中路、五洞桥北路、五洞桥南路、西安路二至四段、香榭友邻(*迁拆**安置)、一杆旗北街、一杆旗东街、一杆旗南街、一杆旗西街、一杆旗西路、银河路、永福4组、正通路
成都市双流区东升小学
划片范围:白鹤6-7组、藏卫路南二段、藏卫路中段、大件路东升段、芳草巷、广都大道1-189号、荷塘北街、荷塘南街、荷塘中街、弘民路、鸿都巷41号、鸿兴路、平安巷、三里坝社区、三强东路一段、三强南路二段、三强南路一段、三强西路、双桂花园(*迁拆**安置)、新鸿路、长顺路三段、长顺路四段、长兴社区、长冶路二段、长冶路一段。
成都市双流区
棠湖中学实验学校(小学)
划片范围:白衣上街、城北上街567号、城北上街60—253号、葛陌社区、航都大街三段、航都大街四段、航港路1107号、航港路1682号、航港路2217号、航空路、航林路、航鹰东路、花园社区、金河路1—1665号、普贤社区、双江路468号、双巷社区、香榭美邻(*迁拆**安置)、香榭园邻(*迁拆**安置)、永福5组、永福公寓(*迁拆**安置)、永福社区、永乐社区
成都市双流区东升迎春小学
划片范围:藏卫路北一段、成双大道南段、葛陌路222号、航都大街二段、航港路121号、航港路1313号、航港路33号、航港路609号、接待寺社区、静园路、康安路、龙桥路、龙桥社区、贸园街800号、楠园街、三强北路三段、商都路、星空花园(*迁拆**安置)、星空路898号、迎春二期(*迁拆**安置)、迎春桥社区、迎春三期(*迁拆**安置)、迎港花园(*迁拆**)
成都市双流区实验小学(东区)
划片范围:白鹭家园(*迁拆**)、白云西街、昌明西街、东泰路、广都大道190-420号、鹤祥西街、芦蒿社区、清泰路、清泰社区、三强北路二段、三强北路一段、三强东路二段、三强东路三段、石佛路、泰升东街、泰升西街、棠湖大道299号、永安路三段、永安路四段、长顺路二段、长顺路一段、长冶路三段、长冶路四段
成都市双流区棠湖小学(南区)
划片范围:宜城大街、涧槽中街118—339号、金河路3997—4199号、香邻春天(*迁拆**安置)、鸿川小区(*迁拆**安置)、长沟社区、板桥社区
西航港街道
四川大学西航港实验小学
划片范围:机场路社区、花红社区、成白路社区、白家场社区、江安社区、桂花堰社区
成都市双流区西航港小学
划片范围:寺圣社区、星月社区、光明社区、蜀星社区、湖夹滩社区、莲花社区
成都信息工程大学实验学校
常乐校区(小学)
划片范围:常乐社区、近都社区
黄甲街道
成都市双流区双华小学
划片范围:龙港社区、九龙湖社区、双华社区、檬子社区(部分学生)
成都市双流区黄甲小学
划片范围:文庙社区、长埂社区、王家场社区、八角社区、一里坡社区、檬子社区(部分学生)
协和街道
成都市双流区协和实验小学
划片范围:协和街道,公兴街道华府天骄和九龙仓两个楼盘
黄龙溪镇
成都市双流区黄龙溪学校(小学)
划片范围:1、黄龙溪学校园区:嘉禾村、黄龙社区、川江村、大河村、响水村及古佛村原青山村
2、黄龙溪学校佛洞校区:东岳村、华严村、古佛村原老古佛村
黄水镇
成都市双流区黄水小学
划片范围:1、黄水小学(中心校区):黄水社区、楠柳社区、桃荚社区、高石社区、红桥社区、扯旗社区(4、5、6、7、8、9组)
2、黄水小学(杨公校区):杨公社区、文武社区、扯旗社区(1、2、3组)
金桥镇
成都市双流区金桥小学
划片范围:鲢鱼社区、金桥社区、岷江村、永和村、舟渡村、金马村、金河村
成都市双流区红石小学
划片范围:新安社区、红石社区、金沙社区、昆山社区、合水村、临江村
彭镇
成都市双流区彭镇小学
划片范围:1、彭镇小学(中心校区):金湾、羊坪、沿河、燃灯、布市、彭家场、光荣、岐阳八个村社区(含兴福小区原有住户);涉及新撤迁福田区域:即福田1、2、4、5、7组村民,搬迁住在成新蒲内的,应提供撤迁合同和租房证明确认。含福田六组(原丁桥1社高铁撤迁暂住在沿河、金湾、兴福小区内);木樨社区:在成新蒲路内的1组、2 组;
2、彭镇小学(柑梓校区):柑梓、常存、木樨、兴福、福田五个村社区;兴福6组原桅杅1、2、3社,均在柑梓校区就读。
九江街道
成都市双流区九江小学
划片范围:1、九江小学(中心校区):蛟龙社区、石牛社区、泉水凼社区、景秀泉城社区
2、九江小学千子门校区:通江社区、金岛社区、马家寺社区、双楠城
成都市双流区龙池小学
划片范围:邹家场社区、石井社区、龙池社区
双流中学万科第五城学校(小学)
划片范围:大井社区、万家社区、万科第五城、华润公园九里
永安镇
成都市双流区永安小学
划片范围:1、永安小学(中心校区):付家坝社区、凤凰村、白果村、三新村、松柏村、新街村1.2.3.4.5.6组(原石路村)、景山村8.9.10.11.12.13.14组(原连山村);
2、永安小学(红花校区):新街村7.8.9.10组(原老新街村)、景山村1.2.3.4.5.6.7组(原盐井村)、双坝村、梨园村。
公兴街道
成都市双流区公兴小学
划片范围:公兴街道(除华府天骄和九龙仓两个楼盘)
告捷镇
成都市双流区告捷小学
划片范围:告捷镇
温馨提示
2018年8月30日,适龄儿童监护人按照公布的划片范围,持户口簿原件及复印件(1份)到相应的小学报到注册。
龙泉驿区小学划片范围
一、龙泉街道所属小学
1.成都市龙泉驿区实验小学校:户籍在龙泉街道滨河花园社区驿马河以北区域、百工堰社区、公园路社区、商业街社区和山泉镇联合村1—2组的适龄儿童。
2.成都市龙泉驿区第一小学校:户籍在龙泉街道滨河花园社区驿马河以南区域、广场社区的适龄儿童。
3.成都市龙泉驿区第二小学校本部:户籍在龙泉街道龙都社区龙平路以北区域、保平社区龙平路以北区域、驿河社区、红咏社区、聚和社区、顶佛寺村和山泉镇美满村的适龄儿童。
成都市龙泉驿区第二小学校平安场校点:户籍在龙泉街道平安村的适龄儿童。
4.成都市龙泉驿区第三小学校:户籍在龙泉街道星光社区、长柏路社区、芦溪河社区的星光东路1号、天井路1号、鲸龙路2号、鲸龙路69号和柏合宝狮村1—2组和9—12组、山泉联合村6—10组的适龄儿童。
5.成都市龙泉驿区第五小学校:户籍在龙泉街道龙都社区龙平路以南区域、保平社区龙平路以南区域、北泉路社区大连路以东区域、驿都路社区、利民社区、书南社区、接龙社区的适龄儿童。
6.成都市龙泉驿区航天小学校:户籍在龙泉街道万源路社区、平江路社区、明江路社区的适龄儿童。
7.成都经济技术开发区实验小学校:户籍在龙泉街道崇德社区、怡新社区、龙平社区、保安社区、书房村的适龄儿童。
8.成都市龙泉驿区向阳桥小学校:户籍在龙泉街道大连路以西的北泉路社区(含果壳里的城、皇冠湖壹号)和龙泉街道界牌社区的适龄儿童。
9.成都市龙泉驿区东山国际小学校:户籍在柏合镇东山社区的东山国际A区、B区、C区、D区、H1-1区、H1-2区、H2区和龙泉街道星光东路1号、天井路1号、鲸龙路2号、鲸龙路69号以外的芦溪河社区的适龄儿童。
二、大面街道所属小学
1.成都市龙泉驿区大面小学校:户籍在大面街道民乐社区、龙锦苑社区、师大社区、青台山村、洪河村15—26组、蒲草村1—14组(含中铁国际城、海亮彩悦府)、天鹅湖村以及*迁拆**安置在五星社区的适龄儿童。
2.成都市龙泉驿区洪河小学校:户籍在大面街道陵川社区、洪柳社区、好日子社区、东洪社区、玉石社区2组、3组、9—15组以及*迁拆**安置在玉石社区的适龄儿童。
3.成都市龙泉驿区龙华小学校:户籍在大面街道龙华社区、龙安社区、云立方、世茂城、华润国际社区、百悦天鹅湖以及*迁拆**安置在龙华社区和龙安佳苑(龙华二期)的适龄儿童。
4.成都市龙泉驿区土桥小学校:户籍在大面街道洪河村1—14组、蒲草村15—28组的适龄儿童。
5.成都市龙泉驿区玉石小学校:户籍在大面街道分水村、玉石社区1组、4—8组的适龄儿童。
三、十陵街道所属小学
1.成都市龙泉驿区十陵小学校本部:户籍在十陵街道石灵社区、青龙村(未*迁拆**、*迁拆**未安置的)、来龙村1组和6组、双龙社区(包括芙蓉小区、十陵小区、双龙家园)、千弓村15组的适龄儿童。
成都市龙泉驿区十陵小学校大梁校点:户籍在大梁村1—13组和17—22组的适龄儿童。
2.成都市龙泉驿区和平小学校:户籍在十陵街道太平村、来龙村2—5组和7—23组、和平社区(平安家园一二期)、成大二期的适龄儿童。
3.成都市龙泉驿区青龙湖小学校:户籍在十陵街道大梁村14-16组、23-26组的适龄儿童。
4.成都市龙泉驿区灵龙小学校:户籍在十陵街道天兴社区、华川社区、江华社区、宁江社区、龙锦湾、竹林尚书、上龙门、万科小区的适龄儿童。
5.成都市龙泉驿区友谊小学校:户籍在十陵街道友谊社区(现代新居A、B、C、D、E、F区)以及千弓村已*迁拆**未安置的适龄儿童。
四、同安街道所属小学
成都市龙泉驿区同安小学校:户籍在同安街道的适龄儿童。
五、洛带镇所属小学
1.成都市龙泉驿区洛带小学校:户籍在洛带镇老街社区、八角井社区、双槐村、歧山村成洛路以南各组、长安街社区、金龙村、新桥村的适龄儿童。
2.成都市龙泉驿区客家小学校:户籍在洛带镇菱角堰社区、宝胜村、柏杨村、岐山村成洛路以北各组、松林村的适龄儿童。
六、柏合镇所属小学
1.成都市龙泉驿区第四小学校:户籍在柏合镇黎明社区、长远社区、东山社区(成都市龙泉驿区东山国际小学校划片范围除外)、工农村、桂花村、健康村、东华村东风渠以北各组的适龄儿童。
2.成都市龙泉驿区柏合九年制学校小学部:户籍在柏合镇东华村东风渠以南各组、爱国村、二河村、天灯村、马坝村、双碑村以及梨花街社区的适龄儿童。
3.成都市龙泉驿区长松小学校:户籍在柏合镇长松村、元包村、宝狮村3—8组的适龄儿童。
七、西河镇所属小学
1.成都市龙泉驿区西河小学校:户籍在西河镇滨西社区、上游社区(龙博御景小区、清水河小区、城市家园小区除外)、江南壹品小区、慧生时代、卫星村、两河村1—7组、10组的适龄儿童。
2.成都市龙泉驿区西平小学校:户籍在西河镇鹿角社区、银城东方、天赋龙庭、依云上城、东方明珠、阙家生态移民安置点、黄连村、大龙村、阙家村、黄土长伍村2组、5组、7—10组、12组的适龄儿童。
3.成都市龙泉驿区跃进小学校:户籍在西河镇跃进村、告捷家园、东风村、雄飞小区、香槟城、清水河小区、龙博御景小区、美辰东方小区、城市家园小区、后现代城的适龄儿童。
4.成都市龙泉驿区龙井小学校:户籍在西河镇开新家园、龙井村、两河村8组、9组、11—21组的适龄儿童。
5.成都市龙泉驿区天平小学校:户籍在西河镇天平村的适龄儿童。
八、黄土镇所属小学
1.成都市龙泉驿区黄土小学校:户籍在黄土镇大同村、三村村、人和社区、永丰村1—15组、20—21组、长伍村1组、3组、4组、6组、11组、13—30组、洪安村5—8组、11组的适龄儿童。
2.成都市龙泉驿区义和小学校:户籍在黄土镇宝滩社区、洪福村、洪安村1—4组、9—10组、12—20组、永丰村16—19组、22—26组的适龄儿童。
九、洪安镇所属小学
成都市龙泉驿区洪安小学校:户籍在洪安镇的适龄儿童。
十、茶店镇所属小学
成都市龙泉驿区茶店小学校:户籍在茶店镇的适龄儿童。
十一、山泉镇所属小学
成都市龙泉驿区山泉小学校:户籍在山泉镇东街社区、大佛村、花果村、红花村、桃源村、联合村3—5组的适龄儿童。
青白江区小学划片范围

大弯小学:户籍在石家碾中路、石家碾东路以南,新河路、青江北路、青江南路以东,菁华路116号以东,同华大道177-199号以南大弯街道管辖范围的适龄儿童。即华金大道二段45-387号(单号),华金大道二段 30-248号(双号),华金大道三段 118-附48 号(双号),华金大道三段 45-101 号(单号),同华大道177-199号,青江北路单号,怡湖东路,怡湖北路,芳邻路,青怡路,公园巷,青江东路,大弯北路,大弯中路,大弯西路,大弯南路,大弯东路,建设巷,憩园路,粮食巷,邮电巷,锦绣巷,果市巷,白塔巷,青华西路,青华中路,青华东路,化工北路,化工南路,市场巷,大夫巷,建安街,肖家巷,长流河路,团结东路,黄金北路,通站路,学苑路,大夫东路,大夫北路,文汇路,文汇南路,黄金村,大弯6组,肖家院,双元村,大夫村。新河路5-9号,菁华路39-85-116号。安居路9-12-39-88-119-142号,石家碾东路(单号)
实验小学:户籍在石家碾中路、石家碾东路以北,新河路、凤凰西七路以东,菁华路128-157号以西,同华大道(最东段)以北大弯街道管辖范围的适龄儿童。即凤凰西七路双号,新河路173-177号,凤凰西六路,安居路219号,凤凰西五路,凤凰西四路,栖凤街,凤凰西三路,凤凰西二路1号,凤凰路(单号),石家碾中路(双号),石家碾东路(双号),菁华路128-157号,革新村,石家碾4、5、7组,新河路173-177号,同华大道259号,凤祥大道800号,凤凰大道一段 2669 号,凤凰大道二段699-888 号(双号),凤凰大道三段 8号。
外国语小学:户籍在华逸路、红阳东路、石家碾西路以北,新河路、凤凰西七路以西大弯街道和红阳街道管辖范围的适龄儿童。即华逸路49-99-111-609号,红阳东路22-128号,石家碾西路75-149-159号,红阳路363-278-351号,政府北路136-140-159-198号,凤凰西八路,新河路92-166号,凤凰西七路31号,凤凰西八路,同华大道 1625-1711 号,凤祥大道 78 号,凤凰大道一段 2625号,同金街,凤祥路,凤凰西九路,顺江村,红峰村。
华严小学:户籍在华逸路、红阳东路、石家碾西路以南,新河路、青江北路、青江南路以西大弯街道和红阳街道管辖范围的适龄儿童。即华金大道一段1-501 号(单号),华金大道一段 2-428 号(双号),华金大道二段 431-819 号(双号),华金大道二段 406-1132 号(双号),团结西路,团结北路,团结南路,团结中路,蔡家巷,友谊巷,杨柳路,教育街,青江西路,青江中路,文化巷,玉带街,窄巷子,正和路,安全巷,怡湖西路,政府中路,政府南路,政安巷,青江南路,青解路,玉新路,鑫苑巷,青江北路(双号),玉带1、5、7组,永红村,同井村4组。新河路8-48号,华逸中路336号,华逸路688-518-688-118号,红华街299号,红阳路42-164号,政府北路110-2-5-23-41-59号,红阳东路122号,嘉裕街,威凤街,蔡家庙6、9组,同井村,石家碾西路132号。
玉虹小学:户籍在城厢镇五泉村、玉龙村、白贯村、十五里村、联兴村、万柳村、碧峰社区、十八湾村的适龄儿童。
城厢学校:户籍在城厢镇茶花村、龙潭村、马鞍村、金河村、沿沱村、绣川村、前锋村以及城厢镇东南西北街居民户籍的适龄儿童。
祥福小学:户籍在祥福镇康家渡社区、桂通村、甘泉村、高楼村、民强村、万年村、天星村、香山村的适龄儿童。
日新小学:户籍在祥福镇红瓦店社区、东方村、福农村、华家村、上元村、马坪村、西江村、太山村、新山村的适龄儿童。
弥牟小学:户籍在弥牟镇管辖范围的适龄儿童
大同小学:户籍在大同镇管辖范围的适龄儿童。
福洪小学:户籍在福洪乡管辖范围的适龄儿童。
清泉学校:户籍在清泉镇管辖范围的适龄儿童。
姚渡学校:户籍在姚渡镇管辖范围的适龄儿童。
龙王学校:户籍在龙王镇管辖范围的适龄儿童。
人和学校:户籍在人和乡管辖范围的适龄儿童。
特殊教育学校:全区范围内户籍适龄残疾儿童。

2018年大弯街道和红阳街道范围按户籍划片入学范围图
新都部分学划片范围

2018年学校计划招收新生班数
大丰小学:一年级招收12个班。
石犀小学:一年级招收5个班。
北星小学:一年级招收8个班;三至四年级各1个班。
城北小学:一年级招收8个班;二至五年级暂定各2个班。
大丰小学划片登记范围:
蓉北路、方元路、金虎路以西;敬成路以南的地区及三元、双林、教堂、华美、王桥、高堆、皇花、方营、崇义社区、南丰社区部分区域。
石犀小学划片登记范围:
北新干线以西,赵家寺路以东,大天路以北的地区;
赵家寺路以西,方元路以东,大天路以北,九道堰以南的地区;
赵家社区。
城北小学划片登记范围:
方元路以东,赵家寺路以西,九道堰以北的地区;
蓉北路以东,方元路以西,敬成路以北的地区。
北星小学划片招生范围:
金虎路以东、大天路以南;北新线以东的全部地区及甫家、铁路、太平、高家、南丰大道皇花社区以外的区域。
成都新津县小学划片范围


大邑县小学划片范围

【点击图片查看大图】

【点击图片查看大图】
1.成都市实验小学网校潘家街小学招生对象:学生户口簿所在地与父母户口簿和房产证一致六岁儿童,街道、路段如下:
西岭大道(双号)、富民路中段南段(单号)、邑新大道(单号)、潘家街(四段除外)、雪山大道一段、孟湾东道、甲子东道、顺兴路、五龙东路、顺畅路、林溪美郡、通达东路、鸳鸯西边巷、鸳鸯中街、鸳鸯东一巷。尚东怡园、鹤鸣花园、惠锦花园、泰坤首座、紫荆尚品、蜀鼎意景、丽东翰苑、邑翡花园、博友诺曼底、圆通路、圆通社区(原牟坎村)、鹤苑小区、优品美地、圣菲一号、兴隆新居、红光小区三期四期、玉龙社区(原玉龙村、回龙村)、兴隆苑、兴隆社区(原元通村、双兴村)、邑新社区(原红光村)、鸳鸯村。晋原镇户籍因政府搬迁至潘家街学区居住的学生。
2.北街小学西区招生对象:学生户口簿所在地与父母户口簿和房产证一致六岁儿童,街道、路段如下:
梁坪、金土、新桥、五童村、梁坪部队、鹤翔大道、邑邛故道、城西街、龚店子巷、戴巷子、义兴村(王泗)、黄土村(王泗) 氨肥厂附近、岳江社区、滨江西路(各段)、凤凰村、金龙村、莲兴村、梁坪村、五童村、坪域村、友谊村、新乐村、雪山大道三段、春江花苑、保利、圣桦城、恒昌格兰郡、永丰钢铁厂、望城小区。
3.子龙街小学招生对象:学生户口簿所在地与父母户口簿和房产证一致六岁儿童,街道、路段如下:
镇东村、晋义村、鸳鸯村、锦屏村、夏家沟、七里村、伯乐村、晋王村、曙光村、青屏村、邑溪村、西岭大道(1-709仅限单号)、东街(267-445仅限单号)、围城北路东段(2-118仅限双号)、体育场南路(2-170仅限双号)、体育场东路(单号1-107号,双号2-168号)、滨河路中段125-230号、滨河路东段、堰北路、迎春道、春岭巷、龙门巷、五斗街、富民路北段、罗湾巷、顺平路、子龙街、佳林路、伯乐路、芙蓉巷、东大花园、宏霖苑、迎春道35号园、迎春道202号园、龙韵小区、和乐园、子云华庭、子龙晨园、子龙邑都、麦芽厂生活区、顺平居、滨河景秀、清江花园(滨河路中兴段175号)、陶然居、滨河小区、人民医院职工家属楼、锦屏一期、锦屏二期、锦屏佳苑、上河名城、林肯郡、香槟大道、时代天街、芙蓉社区。
4.银都学校小学招生对象:学生户口簿所在地与父母户口簿和房产证一致六岁儿童,街道、路段如下:
斜江社区、官渡社区(不含6、7、8社)、琥珀名城、金融中心、领香城、青禾名都、香槟国际、中铁金山、翰城国际、展瑞君悦华庭、春天国际、上上城、锦绣一方、城市绿洲、中交锦天新城、润州华府、邑都.上城、南苑小区(只包括官渡东路西二巷(限单号)和南苑北路西五巷(限双号)以南)、驷马社区(因政府搬迁到红光小区等可以在银都小学报名)、华三村(原华乐村、三龙村)、马王村(原盐店村、马落河村)、干溪村、大树村、龙华村(原双龙村、光华村)
5.北街小学北区招生对象:学生户口簿所在地与父母户口簿和房产证一致六岁儿童,街道、路段如下:
滨河路(西段、中段)、北街、五一厂、蒋巷子、箭道街、箭道横街、西门巷、西街(单号) 1-109号,西街(双号) 2-212号、箭东D、箭北巷、清江村、倚江村、滨河路安居公寓、围城北路西段、围城北路北段、围城北路中段、围城北路东段(全部单号,双号142号起)、东街(单号) 1-257号、滨江东路北段、西壕沟北段、西壕沟南段(单号)、百花巷、民政局(原乡企局家属楼)、小东街(1-93号,2-92号)体育场南路1-129号、体育场东路109-171号,金秋巷、东壕沟北段、北巷子。
6.东街小学招生对象:学生户口簿所在地与父母户口簿和房产证一致六岁儿童,街道、路段如下:
西街(单号1-109号)、东街(双号2-298号)、富民路中段(双号2-249号)、富民路南段(双号2-176号)、观音阁街(双号2一44号)、南街(单号1-417号)、南街(双号2-182号)、围城南路西段(双号2一228号)、围城南路中段、围城南路东段、西壕沟南段、黄金街、金巷西街、金巷正街(含实验幼儿园教师楼)、金巷东街、市南巷、曲通巷、怡华佳苑、大邑教师楼、华强街、天主堂街、公园坝街、三义庙街、月池坝街、米市街、甲子路、甲子南巷、锦绣宸府、东壕沟南段、长春北路、长春南路(单号1-131号、双号2-108号) 长春东路、长春西路、红光巷、春北横街、春城巷、甘孜公路管理局干休所、风云南庭雅居、吉祥大院、农资公司家属院。
7.南街小学招生对象:学生户口簿所在地与父母户口簿和房产证一致六岁儿童,街道、路段如下:
建华、桃园社区(斜江社区一队、官渡6、7、8队、三新、新河、鄢河),南街182号--516号(限双号),和顺东巷,建华家园,南街419号--499号(限单号) ;观音阁街(限单号),观音阁街西段,长春南路110号--154号(限双号),长春南路133号--147号(限单号),温泉路,邑新大道2号- -186号 (限双号),大邑大道1号- -225号 (限单号),上林逸都,邑新花园,通达东路五段,西岭名苑,大邑大道2号一 -266号 (限双号),惠昌花园,中铁龙郡,南苑北路2号 -86号 (限双号),南苑北路西五巷1号--29号(限单号),南苑北路西四巷,南苑北路西三巷,南苑北路西二巷,南苑北路西一巷,官渡东路东一巷,官渡东路东二巷,官渡东街2号--154号(限双号),1号一-35号 (限单号) 官渡东路西二巷(限双号),官渡东路西二巷附一巷1号一- 68号,官渡东路西一巷,官渡东路西一巷附一巷,官渡东路西一巷附二巷,官渡东路西一巷附三巷,官渡东路西一巷附四巷,内蒙古大道1号--305号(限单号),桃源小区,润池国际,力扬时代,鑫和国际,外滩,星星卡纳湾畔,滨江东路南一段1号--68号,西街111号--187号(限单号),围城南路西段1号一-269号(限单号),丽都花城
彭州小学划片范围


来源微信公众号:成都小升初网