暑假即将来临,这也意味着蚌埠又将有一批新的入学儿童面临上学选择学校的问题,近日,蚌埠教育局公布了《2017年蚌埠市市区义务教育阶段学校招生工作意见》,部分学区进行了调整,另外在政策上也有变化,同时蚌埠门户整理了一些新交付小区的学区供大家参考:
免试就近划片入学的原则。
实行公办学校依据审定地址免试就近划片入学的办法,确保每一个适龄儿童少年在房产(或户籍)所在区有公办学位。
以房产证、居住证为主要依据的原则。
为保障随迁子女享受与本市居民同等入学待遇,义务教育阶段适龄儿童入学,以实际居住的房产证或居住证为主要依据。
招生政策
一、市区居民子女入学 (1)以房产证为主要依据,免试就近入学。
凡户籍在我市市区,2011年8月31日前出生年满6周岁的适龄儿童,由其父母或其他法定监护人在规定时间内到房产所属学区对口学校办理入学报名手续。户籍在市区,但无市区房产的适龄儿童,由其父母或其他法定监护人在规定时间内到户籍所在区教体局,统筹安排入学事宜。
根据教育部和省教育厅有关文件精神,原则上,小学入学年龄为2017年8月31日前年满6周岁,在条件允许的情况下,也可适当放宽,但必须是截止2017年12月31日之前年满6周岁。
(2)报名时间和手续
小学一年级新生报名时间:8月22日一26日。
小学适龄儿童办理入学报名手续须出具以下材料:①房屋所有权证;②父母或其法定监护人身份证;③户口簿;④儿童出生医学证明;⑤计划免疫证;⑥学前教育报告单。
(3) 严格学位管理
对部分学位比较紧缺的学校,实行“在一定时间跨度内同一房产限定解决一户子女入学”的办法。具体学校、时间跨度和操作办法由各区教体局(社会事业局)根据实际情况确定。
返乡就读
蚌埠市区户籍人口适龄儿童返乡就读,有房产的,直接到房产所在学区对口学校申请就读;没有房产的,到适龄儿童父母或法定监护人户籍所在区教体局(社会事业局)申请,由各区教体局(社会事业局)按照就近入学的原则,安排学校就读。
二、特殊群体子女入学
1、随迁子女入学
据蚌埠门户了解凡持有我市居住证人员的适龄子女,可以在居住地接受义务教育,有房产的,向房产所在学区的学校提出就读中请;没有房产的,到居住地所在区教体局(社会事业局)提出就读中请,由各区教体局(社会事业局)统筹安排到相对就近的学校就读。
各区教体局(社会事业局)对申请就读的慈迁子女要全部安排到公办学校就读,享受本市户籍学生同等待遇,实现零障碍入学。
2、残疾儿童入学
原则上,三县的聋哑儿童到本县的特殊教育学校就读;市区的残疾儿童到市特殊教育中心就读。
3、渔民船民子女入学
凡义务教育适龄儿童均可享受免费、免试、就近入学政策,渔民船民子女在入学、收费、教育教学管理、入队入团、评优奖励、学籍管理、升学考试、招生录取和困难补助等方面与普通学生一视同仁,努力保证每个孩子享受公平教育的权利。
4、农村留守儿童及贫困家庭儿童入学
确保每一个适龄儿童少年接受义务教育,乡镇寄宿制学校要优先安排留守儿童住宿。
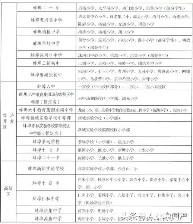
蚌埠市小学招生地段划分一览表
龙子湖区

蚌山区

禹会区


淮上区


高新区

经开区

小学对口初中


咨询电话: 龙子湖区教体局3040215; 蚌山区教体局2043609; 禹会区教体局4045856; 淮上区教体局2829850; 高新区社会事业局4071177; 经开区社会事业局3183537;
新建楼盘学区规属(仅供参考)
1、【一批新交付小区学区落实】:2016年有不少新楼盘交付,随着业主入住,学区划分也正式确定。茗香金庭(朝阳一小)、银河中心(朝阳三小)、金域蓝湾(朝阳三小)、金伟·熙城观邸(前进二小)、信地潜龙湾(钓鱼台小学(蚌埠二中禹会实验学校))
2、【新学校招生】:北师大附属学校出现在学区划中,招生范围为老贯徐村、周蔡村、宗洼村;凤二小教育集团(和煦小学)今年首次出现在招生文件中,招生范围为告捷东路以北,京沪铁路线以南,告捷东路保障房小区及市政府廉租房小区的适龄儿童。该小学位于告捷东路和煦幸福城小区,由凤阳路第二小学教育集团管理办学,原凤二小本校(崇正小学)招生范围不变;
3、【二实小东校对口初中变化】:2017年,第二实验学校教育集团蓝天路小学(二实小东校区)对口升入的初中由慕远学校变更为六中。今年,一实校小学部毕业生仍然可以在本校初中部和六中之间自主选择。
部分文件政策










我国义务教育法规定的义务教育年限为九年,这一规定符合我国的基本国情,是适当的。下面是小编整理的关于义务教育阶段学校招生入学工作意见,欢迎大家参考!
坚持免试就近入学
义务教育阶段公办学校要严格实行免试就近入学制度。各区要合理确定招生片区,根据适龄儿童人数、学校分布、所在社区、学校规模、交通状况等因素,按照就近入学的原则,为每所义务教育学校划定片区范围。义务教育阶段学校应当公示招生政策、招生计划、招生片区、招生程序、招生结果、新生名单、咨询投诉电话,不得擅自跨片区招生,不得擅自接收学生跨片区择校就读。
坚持“属地管理,以区为主”的原则
(一)坚持“属地管理,以区为主”的原则,完善招生工作机制。各区要加强组织领导和统筹协调,成立义务教育招生工作领导小组,主管区领导为组长,及时妥善处理本区义务教育招生中的热点难点问题,定期召开招生工作联席会议,建立长效协调工作机制。各区教育行政部门要切实加强对义务教育招生工作的组织和管理,制定和落实招生工作方案和应急预案,做好网上招生报名的组织工作,指导所属学校及时、妥善处理招生工作中出现的特殊情况和问题;要加强与相关部门的沟通和联系,充分利用现代信息技术手段实施多部门联网审核验证,共同做好适龄儿童就读与免费资格验核工作;各区教育行政部门和中小学校要建立招生监察机构并公布咨询、监督电话。各义务教育阶段学校要规范招生程序,指导适龄儿童的家长按时申请学位,按要求及时、准确提供就读信息材料,严把新生入学关。
(二)做好学位预测,及时公布学位供需情况。各区教育行政部门要根据辖区内人口信息管理系统数据,以常住人口为基数,参照出生人口数、人口流动情况科学预测未来义务教育学位需求,构建“以当年出生人口数加系数预测六年后小一学位需求数、按学位需求提前三年规划学位供给、提前一年保障学位落实”的“六三一学位供需协调机制”。各区教育行政部门要及时对辖区可提供义务教育公办学位和民办学位数量向社会公告,尤其要对学位比较紧张的区域进行预警并向社会公布。
(三)鼓励各区积极探索学区制招生办法。在就近入学、免试入学、积分入学政策前提下,通过学区制招生工作试点,增加学校教育的选择性,促进校际之间教师沟通,推动构建教*联学**盟和教育集团化发展,提升学区内义务教育均衡及办学水平。各区负责制订学区招生试点实施方案,确定学区具体试点区域,并及时向社会公布。
(四)市局直属学校义务教育阶段新生招生工作纳入辖区教育部门统筹管理。市局直属学校义务教育阶段新生招生工作纳入所在区教育行政部门统一管理,具体工作由学校和所在区教育部门协商安排。学位申请人数超出学校招生计划时,由辖区教育行政部门负责做好生源分流工作。
四、统筹安排民办学校学位
公办学校要优先安排深圳户籍和符合“1+5”文件规定的非深户籍适龄儿童入学。民办学校招生工作一并纳入辖区教育行政部门统筹管理。受委托试行义务教育学位补贴的民办学校要优先招收符合“1+5”文件规定的非深户籍适龄儿童,凡符合“1+5”文件规定的非深户籍适龄儿童,如未能安排在公办学校就读,要安排在民办学校就读。
五、均衡配置资源,严格控制班额
各区教育行政部门要均衡配置教育资源,合理控制义务教育阶段学校班级规模,刚性执行招生计划,严格按照国家规定班额编班,班额为45人,一般不超过50人。要按照国家规定的教育教学设备设施配备标准配置各类功能室,禁止超规模招生,违反编班规定。
六、严禁入学考试,规范编班行为
坚持免试就近入学原则,严禁义务教育阶段学校以考试或任何变相考试的方式选拔新生,严禁以各种名义变相举办重点班,严禁以各类竞赛、奖励证书或考级证明作为招生入学依据。学校实行学生随机均衡编班,禁止收取任何招生费用。
七、严格遵照招生纪律
各义务教育阶段普通学校不得拒绝接收具有接受普通教育能力的残疾适龄儿童随班就读。各招生学校要严格遵照招生纪律,坚决杜绝不正之风,对违纪违规行为,按规定严肃处理。
八、加强招生政策宣传
市、区教育部门和学校要多渠道多形式开展招生宣传工作,各区要召开新闻通气会,解读本区积分入学细则,要在门户网站、官方微博、官方微信等媒介宣传。要组织召开幼儿园、小学家长会议,积极主动宣传,要联系社区工作站协助宣传,切实做好招生宣传工作。对老百姓关注的教育热点难点重点问题,各区教育行政部门要摸清摸准,及时做好针对性的宣传解释工作。
上小学要关注的几项内容
1关于小学的作息时间
孩子们在学校所待的时间差不多有八九个小时,可能会有家长担心孩子饿了、渴了,给孩子准备饮料零食,这在小学是不允许的,小学没有加餐的时间。
这就要求孩子们早餐、中餐吃饱。我们学校允许孩子中午可以带水果来,但必须在教室里吃完。
为了孩子的安全,家长要按时地接送孩子上学和放学。一般来说,小学各班都有各自的等待区,家长需要在等待区接孩子,而不能随意进入校园。
2关于文件等物品的准备
上小学了,就不再适合背幼儿园的小书包了,因为放不下书本等文具,所以请给孩子准备一个大小适中的书包,可以有几个分层,帮助孩子更有调理地整理物品。
特别强调不建议给孩子买拉杆书包,一是走路时不安全,另外也不利于孩子身体的健康。
准备笔袋,尽量不要买文具盒,因为孩子太小,时常在课堂中出现文具盒摔落的情况,影响课堂,也容易损坏,而笔袋则比较安静、实用。
孩子们开始写字了,需要铅笔,建议使用HB铅笔,不要买2B铅笔,因为HB铅笔的软硬适中,适合孩子写出好看的字,而2B太黑,容易弄脏。
另外,不要过早给孩子使用自动铅笔、导弹笔或是签字笔、钢笔,准备的铅笔数量大约为5-8支,最初有家长为孩子刨好,等孩子能够自己刨笔了,则可以为孩子买一个朴素的刨笔刀。
另外,还需要给孩子准备水杯,一般学校有饮水机,让孩子带一杯水,喝完后可以再去饮水机接水。带手帕或纸巾,用来擦汗、擦鼻涕或上厕所。在校就餐的,还需要准备毛巾、勺子、筷子等餐具。
还有一点,可以给孩子准备一些姓名贴,贴在一些长久使用的物品上,防止东西的丢失。
3学习和生活的准备
①提前熟悉小学校园环境,知道教师、办公室、厕所、操场、医务室等场所大致的位置。
②自己摆放餐具,吃饭并收拾餐具。
③自己学会系鞋带和衣服带子,暂时学不会的情况下,可以尽量床没有带子的衣服和鞋子。
④上课不能上厕所,下课才可以上厕所,遇到不舒服等特殊情况,举手汇报后,经过允许可以上厕所。
⑤学会工整地写自己的姓名。
⑥掌握正确的握笔姿势、坐姿、读书姿势等。
⑦学会做眼保健操。
⑧尽可能多地认识一些常用汉字。
心理问题不容忽视
相信上小学的前后时间里,家长和孩子将面对不少的心理问题。此时需要的就是心平气和。心平气和,不仅仅是指家长对待孩子,对待老师,对待学校,也指孩子面对新校园,面对新同学、新老师,面对新生活的态度,当然,也包括老师面对新生及家长的态度。
三方的心平气和,才能更好地帮助孩子从幼儿园适应小学生活,也才能为美好的小学生活打下基础。因此,当遇到孩子们各种各样的问题时,不妨先深呼吸,告诉自己:淡定,淡定,然后再来处理。
有了这样心平气和的意识之后,才开始说要说的内容。
一、心理准备
首先,告诉孩子上学可以学到很多很多有趣的知识,让自己变得更聪明,懂得更多的事情。也要引导孩子懂得学校的学习与幼儿园的游戏不同,不能视课堂学习为儿戏。应该集中精力听讲,认真细心地完成作业,学习结果要达到标准要求,才算完成学习任务。
第二,教育孩子要关心集体,关心他人。同学之间要团结友爱,告诉孩子怎样正确对待集体生活中可能遇到的各种问题,鼓励孩子争取在班集体内成为一个受欢迎的人。引导孩子对集体生活、对老师、同学和学校产生向往和期待。
第三,父母可以带孩子去熟悉一下校园的环境,激发孩子的兴趣和好奇心。另外,在家里也要帮孩子布置出一个安静整洁的学习角,让孩子在家中先体会一下成为小学生的新鲜感受。
第四,切忌吓唬孩子和批评老师。常见到一些家长拿学校和老师来吓唬即将入学的孩子:“再闹,等你到了学校,让老师管你!”也有一些家长,尤其是文化层次相对较高的家长,常常很轻率地当着孩子的面非议学校和老师,说学校教学质量不行,或说老师水平不够等。这种负面评价使得孩子还未入学就与学校和老师有了抵触情绪,怎么能很好地适应学校生活呢?
孩子从一开始能否很快地适应学校生活,在很大程度上取决于父母对孩子的引导和教育如何。只要做好了充分的准备教育工作,孩子上学就不会发憷,就能为孩子的学习、进步打下稳固的基础。
二、作息时间调整
在孩子入学前几个月,家长最好制定一个与学校生活接近的作息时间表,进行一段时期的预演。
如,早睡早起,家长最好能以身作则,给孩子做个好榜样;从7月开始,可逐渐安排孩子进行午间活动,让孩子习惯不午睡;家长每天晚饭后都要看报,可让孩子看自己喜欢的书,孩子上学后,很自然就习惯了晚上做家庭作业。
三、培养良好的习惯
在学习习惯上,入学前的一段日子应增加孩子安静活动的内容和时间,如剪纸、捏人、写字、画画等,以便入学后能尽快适应课堂学习。此外,还需培养孩子的任务意识(比如:记住老师留的作业并能完成)。
在生活习惯上,帮助孩子了解小学一日生活,提前作些准备,提高孩子自我照顾和保护的能力。孩子必须学会正确的穿衣、裤、鞋,有好的饮食及进餐习惯。
在卫生习惯上,培养幼儿讲究个人卫生,做到饭前便后要洗手;不喝生水;勤剪指甲;保持衣物的整洁和环境的整洁。
此外,还需让孩子懂得一些必要的公德,如引导幼儿学会倾听、上课不乱插嘴,举手回答问题;不乱翻(拿)别人的东西,爱护学习用品;自觉遵照公共秩序等。
四、文具物品准备
在论坛上可以看到很多父母都很重视文具的准备,小编觉得文具固然重要,但也不必事无巨细准备得如上战场一般,一来即使文具物品有所欠缺,购买不会是很大的难题,二来事无巨细的准备,也容易造成孩子心理上的压力。
当然一些必要的准备还是需要的。
1、书包的选择
选择一个大小适中的书包,可事先参考新学期书本的尺寸。
需关注书包“背”的舒适性,让孩子养成自己背书包的习惯。
可选择口袋和间隔相对多一些的书包,因为孩子小,这样可以让孩子分门别类放置物品,不至于找东西的时候,得把整个书包“兜底翻”。
书包的颜色和图案可以听取孩子的意见,以免孩子对书包很反感,但也不要选择太过时髦的图案,这样容易过时,到时候孩子嚷着要换书包也不利于孩子养成俭朴的习惯。
2、文具的选择
1)若干木头铅笔,事先削好,并配笔帽。
2)1个好用的削笔器,教孩子学会自己使用,并告知孩子削下的木屑需清理干净。
3)2块以上橡皮,建议不要使用香味过浓和过于花哨的橡皮,一则为了健康考虑,二则防止孩子分心。
4)1把直尺,以15cm为佳,能放入铅笔盒。
5)1个基本款铅笔盒,以铁皮为宜,坚固耐用外也可防止孩子上课时把玩多功能铅笔盒。
6)2块塑料垫板,A4和A5尺寸,不带图案的。
7)1本记录本及若干白纸。练习本一般开学后会统一购买,事先购买的未必符合学校的要求,但书包内备一本记录本可让孩子养成随时记录,起备忘作用。准备若干白纸,以备临时需要涂涂画画。
8)一些必要的美工用品,比如安全剪刀、油画棒、水彩笔等,这类物品可不着急购买,开会后听听学校的安排未尝不是好主意。
9)准备一些包书纸,虽然现在书店和文具店普遍有现成的包书用品,但小编觉得让孩子学会用牛皮纸一类传统的纸张包书是必要的,能包一手好书也值得自豪。
3、生活用品
1)1条手帕,使用手帕是好习惯。
2)1包纸巾,纸巾的使用已经很普及。
3)若干单片装湿巾纸,每天午饭后使用,有时美术课或探究课(做小实验)也需要。
4)保温壶或水杯:准备好保暖壶,但一般学校有饮用水共应,因此准备好一个不易摔碎的杯子亦可。
5)抹布:擦桌子用。
五、上学线路研究
孩子上学是一件大事,虽不需如赶高考般细致,但踩点、线路和接送人员的安排也需筹划好。
如果孩子上学由父母接送,那作父母的必须安排好孩子上学的时间与自己的工作时间。如果由祖父母辈接送,那为父母的也应该为长辈安排好行程。
建议上学前踩点几次,一来可以熟悉上学线路,二来也借此带孩子多去新学校走动一下。踩点的时间建议可在周一和其他工作日各进行一次,一般周一可能特别拥堵一些。
在新学期的第一天,记得提前出门,以应对一些突发事件。
总之,在孩子入学这件事情上,为父母的要做到外松内紧,尽可能不要把紧张的情绪带给自己也带给孩子。在思想上重视,落实到行为上需细致,但千万不可焦虑。毕竟孩子入学只是慢慢人生的一小步,即使做得不够好,也无需太过自责。