
说起PP体育,国内体育迷恐怕没有几个不知道的。这家在体育直播领域深耕多年的平台在其鼎盛时期几乎包揽了国内外所有顶级足球赛事的大陆直播业务。

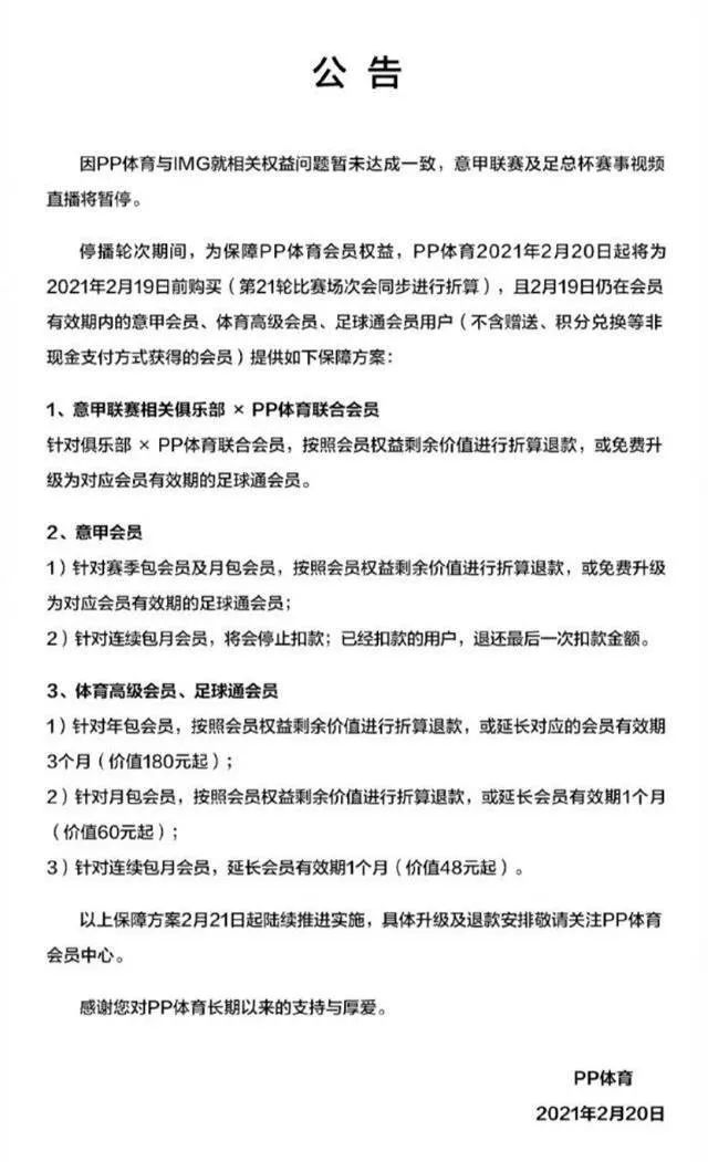
但2月20日清晨PP体育官网公告,将暂停意甲和英格兰足总杯赛事的视频直播,并将对相关订户做出赔付。如果说去年9月与英超停止合作只是引人担忧,这次的停播可就是货真价实的狼来了。这意味着什么?是技术性的调整,还是战略收缩,或者是根本性的方向转移?

技术调整?
疑遭不公待遇
PP体育的海外赛事停播并不是突然发生的。去年9月,他们宣布与英超中止合作,原因是转播版权费纠纷。两周后腾讯以约1000万美元接手,费用仅相当于PP体育签约价格的二十分之一。

随后就是意甲,2月6日的直播就一度暂停,官方宣布的原因是信号问题。但多家媒体透露,这就是双方在版权相关费用上产生分歧导致的。有传闻说是PP体育拖欠费用,但也有说法认为在欧洲转播商普遍得到各国联赛赔付的时候,PP体育有权对继续支付费用提出质疑。

疫情爆发后,法甲直接取消了赛季,其他各大联赛都有赛事缩水的情况,这必然导致转播商利益受损。法国最大的电视台Canal+几乎在法甲取消后就立刻决定拒付1.1亿欧元法甲转播费,随后,连锁反应蔓延到全球。2020年4月,拜因体育拒绝支付法甲、法乙的4200万欧元转播费用,2020年6月,英国天空体育拒付意甲转播费。2020年6月,英超和天空体育达成协议,退还1.7亿英镑转播费。
与此同时,中国转播商并没有得到同等对待……

银根紧缩?
苏宁系已露风声
在这样的大背景下,PP体育乃至其母公司苏宁集团对欧洲体育赛事直播权的评估自然会出现变动。PP体育总裁王冬就曾针对与英超终止合作事件回应:“体育赛事版权市场回归理性,是疫情后体育产业最大的趋势之一。英超是第一家,如果价值体系不能回归正常,不排除还有其他企业放弃相关版权。”

如果说在经济宽裕的时候还可能不理性地博一把,在如今的经济环境下理性显然就是最自然的选择,苏宁集团在整个体育圈的投资项目都呈现出不同程度的战略收缩迹象:中超的江苏苏宁足球俱乐部与功勋主帅奥拉罗尤对簿公堂,在意甲则正在寻找能收购国际米兰俱乐部的买家,原本就有着赔本赚吆喝嫌疑的PP体育进行战略收缩也顺理成章——统计数据显示,PP体育曾包揽了几乎国内外所有顶级足球赛事的版权,而2019年PP体育的会员与广告收入仅为8.4亿元,但一年要在采购版权上花至少30亿。

正式转型?
专注“体育健康消费平台”
为摆脱亏损,PP体育将目光转向“体育健康消费平台”。今年2月初,PP体育提出,要在2021年主动转型求变。王冬说:“通过一年的时间,PP体育已摸索出一条转型之路,2021年要全面进入新赛道,向内容聚合、商品运营方向转型,打造具有社交服务、场景服务特色的体育健康消费平台。”
PP体育的转型依据是对中国健康产业高速发展的乐观估计。《2016-2021年中国大健康产业市场运行暨产业发展趋势研究报告》预计,2021年中国健康产业规模将达到12.9万亿元。按此估算,机会当然是巨大的。

只不过这个市场怎么做,目前并无定论。按照欧美国家体育产业发展经验执行的比赛收费观看方式几乎陷入僵局,反倒是中国更古典一些的“免费观看+广告模式”接受度更高。
顺便说一句,PP体育不仅退出了多家海外联赛直播,前不久还终止了中超的独家版权合同。
图/微博、新华社