首先我要先强调下敷面膜是很有必要的!
孕期还不敷面膜,是嫌衰老来的太晚了吗?

敷面膜真的很重要!很重要!!很重要!!!(重要的事情说三遍~)
孕期一定不能忽视对皮肤的护理,有害怕护肤品不安全这种顾虑是应该的(毕竟涉及到宝宝的安全)~但还是以过来人的经验说句,避开不安全成分就可以了。。。
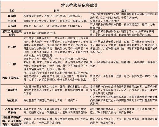
| 常见的面膜危害成分有:
视黄醇、荧光剂,水杨酸、聚乙二醇、丙二醇、丁二醇、酒精(异丙基)、合成香精、合成色素、三乙醇胺月桂基硫酸钠、对羟基苯甲酸甲酯、对羟苯甲酸丙酯、对羟基苯甲酸丁酯、对羟基苯甲酸乙酯。
赶紧拿小本本记下来,切不可有漏网之鱼哦~

以下为大家收集了几款孕妇常用的面膜,成分上安全可靠,孕妈们可结合自己肌肤状况进行参考哦~
1、水光蜂蜜面膜

面膜的主要成分是亚马逊绿蜂胶、青霉素蜂胶和蜂王浆的提取物,蜂胶和蜂王浆的美容功效特别强,长期使用能淡化细纹、有效防止皮肤老化。“一孕老十岁”实在是太可怕了,为了我的年轻貌美,孕期还是给自己备一点~
面膜纸非常的薄,很软很服帖,不会出现起皱的现象,贴在脸上很舒服,蚕丝的材质柔韧度好,也不会轻易被扯烂。
精华液很多,并没有什么难闻的味道,在抗氧化方面确实有不错的效果,坚持使用了一个月后,能感觉到我面部细纹有淡化很多,终于松了一口气,不用过分担心因为怀孕而迅速衰老这事了~
另外提醒一句,敷完后最好再用清水冲洗一下,否则是会有点油腻的哦
安全性方面,虽然没有孕妇禁用成分,但添加香精,对孕妈妈来说,是存在着致敏风险的。
2、嫩芙叶酸补水滋养面膜
个人超爱的一款面膜!是德国奥托·哈恩专为孕妇研发的一款面膜,10大无添加,经过了美国EWG的安全认证!

打开后没有任何味道,不同于其他面膜产品,嫩肤面膜使用步骤分两步进行,在敷面膜之前需要涂抹的精华乳能打开肌肤水通道,帮助吸收养分,具有不可替代的作用哦~
面膜纸是那种全棉的有机棉膜布,渗透力极强,贴合面部不易滑落,敷着面膜的同时说话、大笑都是可以hold住的~
每片面膜的精华液有整整25 ml,取出来湿嗒嗒的,像水一样的质地,一点也不粘腻,分分钟要滴下来的感觉,敷完之后剩下的精华还可以用来涂脖子和手,一点也不会浪费。
最打动我的地方便是它快速超强补水的能力,敷着面膜就像做SPA一样舒适,补水量一片能抵普通面膜的7片,是大干皮孕妈超强补水的“救急型”产品!
使用一个月左右,你就会发现肌肤状态被调理得很稳定,不会轻易出现过敏现象,嫩滑通透,有水光肌的感觉,起色都变好很多!
3、Dr.Jart蒂佳婷
这款是典型的急救类型面膜,算得上是早期韩系面膜的翘楚。如果肌肤被晒伤或者是出现敏感现象,这个绿药丸是很不错的选择,它适合任何肤质,尤其是敏感肌使用效果会更好。

打开后有一股很浓的药味,这点是我最不喜欢的地方,孕期即便感冒生病都是不敢吃药的,这种有药味的面膜真的让人很不放心啊!!查了一下,幸亏除了含2种防腐剂,存在致敏风险外,并没有添加其他孕妇慎用成分,长舒一口气~
蚕丝质地的面膜纸,薄薄的透气又服帖,几乎能完美贴合脸型,整张脸都被满满的精华包裹着,还是很满足的。
精华很多,超好吸收,不愧是主打镇定舒缓肌肤功效的面膜,换季易敏时期用它真的很舒心,肌肤状态相当稳定。
但保湿效果一般,对油皮、混油皮来说是OK的,但大干皮用着还是有点吃力!
4、曼丹婴儿肌肤超滋润透明质酸面膜
号称使用了BABY WATER的保湿独特配方,具有胎盘油脂构成成分类似的保水功能,是婴儿面膜的NO.1!

购买前在美丽修行APP上查了一下,成分简单安全,不含任何孕妇慎用成分。不愧是经过了低敏测试,同样适合孕期妈妈使用的产品,于是我果断入手了~
使用起来非常温和,不会激感肌肤,也没有任何味道。是非常保湿的一款面膜了,精华液比较多,敷15分钟左右,剩余的精华稍加按摩就能全部被吸收。一般晚上敷的话,到早上起来脸都是很润的。使用起来也是比较省心的,敷完后都可以不用再洗脸了。
唯一的缺点就是,只有保湿的功效,日常简单的补补水还是OK的,就不要期望它能舒缓孕期易出现敏感现象的肌肤了。
5、Pararecipe春雨蜂蜜面膜
Pararecipe的意思是“爸爸的礼物”,近年红爆亚洲的春雨是一位父亲为自己皮肤易过敏的女儿创立的品牌,该品牌坚持纯天然/无添加,蜂蜜面膜孕妇、小孩都是可以使用的。

从万能朋友圈里关注到这款面膜,包装萌萌的,很是可爱!
打开包装能闻到蜂蜜香,甜甜的真的很好闻,让人有股忍不住想舔一下试试口味的冲动。对香味敏感的孕妈还是要稍加关注哈~
敷在脸上很服帖,像是一层接近透明的薄纱。说明书上说要敷20~30分钟,说实话,换做其他稍厚的面膜,我肯定是敷不了这么久的,但这款面膜真的蛮舒服,我坚持半小时都毫无压力。敷完后,小脸蛋凉凉润润的,有种带着水分的饱满感,真的很水润~
遗憾的是,面膜虽然没有孕妇慎用成分,但仍旧添加了1种香精~
6、黛安玛面膜

算是一款还不错的孕妇品牌,使用效果还是蛮不错的!补水方面的做的还是非常可以,之前有使用过他们家的洗面奶,还挺温和的,面膜也是如果,敷完之后脸上摸起来软软的,精华液也是不多不少,刚刚好~
面膜整体还是蛮敷贴的,及时会一片用下来感觉还没够,几个消失后皮肤的状态又回去了,但是最基础的保湿做的还是蛮不错的!很温和舒服,适合孕期使用!
————————我是分割线————————
今日份安利就到这啦~提醒各位准妈妈孕期面膜要认真选,对自己负责也是对孩子负责哦,希望各位宝妈在孕期也能貌美如花~~
